Identifying senescent cells as prognostic biomarkers and therapeutic targets of nasopharyngeal carcinoma by integrated analysis of single-cell and bulk-RNA sequencing data
Highlight box
Key findings
• Senescent cell populations in nasopharyngeal carcinoma (NPC) reveal insights into tumor immunity roles.
What is known and what is new?
• Cellular senescence is a key factor in cancer development
• We characterize NPC senescent cells and elucidate tumorigenic senescent cell cluster phenotype.
What is the implication, and what should change now?
• Tumor- associated senescent cells are involved in the diagnosis, prognosis, and drug sensitivity of NPC patients.
Introduction
Nasopharyngeal carcinoma (NPC) is a unique head and neck cancer closely linked to Epstein-Barr virus (EBV) (1). The incidence of NPC is both ethnically and geographically significant, at rates reaching 15–50 cases per 100,000 people in southern China and Southeast Asia, compared to 0.4 cases per 100,000 individuals in western populations. Generally, NPC patients with NPC are diagnosed at an advanced stage, primarily due to nonspecific symptoms (2,3). With the use of intensity-modulated radiation therapy (IMRT) and systemic treatment (4-6), there has been a significant improvement in locoregional control, but distant metastases are now a major cause of treatment failure (7), especially those with high-risk conditions, such as people with T4 or N2–3 disease or high pretreatment plasma concentrations of EBV DNA (6,8). Therefore, new therapeutic targets and approaches are urgently needed. Discussions to date suggest that specific removal of senescent cells or reduction of senescence-associated secretory phenotypes (SASPs) may provide therapeutic opportunities that complement conventional chemotherapeutic approaches, thereby limiting cancer incidence and tumor progression (9).
Cellular senescence, marked by permanent cell cycle halt in response to cellular stresses, is a key feature of aging (10). Regarding cancer, senescence induced by oncogenes or telomere shortening can be oncosuppressive and the build-up of senescent cells within aging tissues can drive the age-associated rise in cancer occurrence (11).
The seemingly contradictory roles of senescence in promoting and suppressing tumors have come into sharper focus over time. However, it soon becomes evident that the majority of senescent cells release a wide array of inflammatory and growth-modulating factors, known collectively as SASPs, which play a critical role in the development of cancer. In recent years, our understanding of the senescent phenotype has deepened significantly, alongside advancements in identifying these cells and developing genetic and pharmacological strategies to target them (9).
In this study, our objective was to feature senescent cells at the single-cell level in NPC based on the SenMayo gene list (12), to study the heterogeneity of senescent cells in NPC, and to elucidate the phenotype of tumorigenic senescent cell clusters. The SenMayo signature is a novel signature that was derived from a huge set of senescent and aged cells and very well reflects the senescent states of tumor cells (12). We also revealed a change in the secretome program of senescent cells, metabolic reprogramming, and signaling changes in senescent cells with different levels of senescence. Our findings would provide the basis for a further understanding of the regulation of the tumor microenvironment (TME) associated with senescent cells, and would facilitate the development of more effective tools in clinical oncology for the diagnosis and management of NPC by tracking senescent cells in vivo tissue and in fluid biopsies, as well as in situ using bioimaging techniques, for targeting senescent cells or their secreted cytokines as preventive, predictive, prognostic, and/or diagnostic biomarkers of cancer. We present this article in accordance with the REMARK reporting checklist (available at https://tcr.amegroups.com/article/view/10.21037/tcr-2025-659/rc).
Methods
Single-cell RNA sequencing (scRNA-seq) data processing and identification of cell types
To ensure the integrity of raw scRNA-seq data derived from tumor samples, Seurat (version 4.3.0.1) was employed to systematically filter out low-quality single cells. Batch effects across the samples were effectively mitigated in Seurat. For normalization and to stabilize variance in the scRNA-seq data, Harmony (version 0.1.1) was utilized, with the sample site serving as the key variable for integration. Dimensionality reduction and data visualization were carried out using principal component analysis (PCA) and uniform manifold approximation and projection (UMAP), respectively.
For the first layer we opted for resolution is 0.1 and 15 PCs, in epithelial cells we opted for resolution is 0.3 and 15 PCs, and in the myeloid line we selected resolution 0.5. Fifteen PCs were used to run UMAP and clustering (see table online https://cdn.amegroups.cn/static/public/tcr-2025-659-1.xlsx). Cell type prediction was based on a known set of reference genes, coupled with clustering, and manual annotation of established marker genes and resulted in the classification of cell types. These aligned with the majority of identified NPC cell types.
Identification of active subgroups
We applied the “AUCell“ package (version 1.22.0) to calculate the activity score for each cell determined by the gene intersections. The AUCell_explore Thresholds tool was employed to establish the cutoff and pinpoint the active cells within the existing gene set. To visualize which subsets of cells were active in specific senescence-related gene subgroups, UMAP embeddings of cell clusters were color-coded according to each cell’s area under the ROC curve (AUC) score. This approach provided a clear distinction of activity patterns across different clusters. The SenMayo gene dataset was retrieved from Saul’s study supplemental material (12).
Analysis of differentially expressed genes (DEGs)
To investigate the DEGs across various clusters throughout a dynamic developmental process, the Seurat FindMarkers tool was employed to quantify these genes (see table online https://cdn.amegroups.cn/static/public/tcr-2025-659-2.xlsx). The FindMarkers function, utilizing the Wilcoxon rank sum test by default, facilitated the identification of DEGs between two cellular groups. An adjusted P value threshold of less than 0.05 was established. The outcomes were represented visually through dot plots. AverageExpression calculates the average expression of genes in different pseudotime stages in single-cell data.
Enrichment analysis
The R package ClusterProfiler (version 4.8.3) was used to pinpoint genes uniquely overexpressed in distinct cell subpopulation, the top 100 genes of each cluster were obtained, bitr was used for ID replacement, and org.Hs.eg.db for Gene Ontology (GO) annotation (see table online https://cdn.amegroups.cn/static/public/tcr-2025-659-3.xlsx), ggplot2 was used to show individual cluster enrichment pathways through dot plots. The scMetabolism was used to quantify single-cell metabolism: the method was selected as AUCell, and the metabolism.type was selected as Kyoto Encyclopedia of Genes and Genomes (KEGG).
Acquisition and processing of public datasets
This study was conducted in accordance with the Declaration of Helsinki and its subsequent amendments. The single-cell NPC sequencing data utilized in this research are accessible to the Gene Expression Omnibus (GEO) under accession number GSE150430. NPC bulk RNA sequencing data are accessible in GEO under accession GSE102349.
The array profiles are publicly available in GEO under accession number GSE132112. Raw expression data was downloaded from the GEO website and clinical data was downloaded via GEO query, replacing gene names in tinyarray (version 2.3.2). The list of senescence genes was downloaded from the study support material by Saul et al. (12). Epithelial-mesenchymal transition (EMT) and angiogenesis-related gene sets in epithelial cells were sourced from the supplementary material of the study by Sun et al. (13) (see table online https://cdn.amegroups.cn/static/public/tcr-2025-659-4.xlsx). The hallmark functional traits of macrophages, including their roles in antigen processing and presentation, inflammation, angiogenesis, immune suppression, phagocytosis, and complement-related gene activity, were sourced from the supplementary materials provided in the research conducted by Wu et al. (14) (see table online https://cdn.amegroups.cn/static/public/tcr-2025-659-4.xlsx).
Copy number variation (CNV) estimation in epithelium cells
The InferCNV package (version 1.6.0) inferred CNV in NPC epithelial cells and identified malignant cells using default settings. A reference cohort of 800 cells was randomly selected from the cell subpopulation of N01. The parameters were set to cutoff =0.1, leiden_resolution =0.1, and denoise = T. Epithelial cells were classified into three levels according to the tertiles of cumulative CNV score: low, medium, and high.
Peudotime trajectory analysis of tumor epithelial cells
The analysis utilized Monocle (version 2.10.1) to develop a pseudotime trajectory grounded in the gene expression profiles of tumor epithelial cells (15,16). Following the process of dimensionality reduction and cell arrangement, all tumor endothelial cells were mapped onto a trajectory that featured various branches, with cells sharing a branch classified as having an identical cellular state. Pseudotime is an abstract unit of differentiation, it is simply the distance from a cell to the start of the trajectory, measured along the shortest distance.
Cell infiltration type analysis
Genes were calculated for both cell populations using the ‘FindAllMarkers’ function in Seurat and screened for significant specific genes using p_val_adj <0.01 and pct.1 - pct.2 >0.1. Gene set variation analysis (GSVA) (version 1.48.3) was run for the RNA-seq dataset by unsupervised cluster analysis and enabled for the microarray dataset. Spearman’s correlation analysis was carried out to evaluate the association between the proportion of infiltrated cell types. P<0.05 was considered significant.
Survival analysis
RNA sequencing and clinical information for NPC samples were sourced from GSE102349. The dataset included 112 tumor samples, one was excluded due to quality control issues. Ultimately, 88 samples with comprehensive follow-up data were utilized in the subsequent survival analysis to evaluate the prognostic significance of genomes from certain cellular states.
To evaluate the influence of distinct marker genes on NPC progression, tumor samples were categorized into high and low target cell clusters, each with 50% higher and 50% lower mean expression of the target genes, respectively. Survival curves were generated with the Kaplan-Meier method in the Survival package (version 2.44) and displayed using the “ggsurvplot” function from the survminer package.
Cell-cell communication analysis
CellChat (version 1.6.1) was employed to detect and display intercellular communication among diverse cell types. The ‘createCellChat’ function was employed to generate a CellChat object based on the normalized data from Seurat. Following this, the ‘addMeta’ and ’setIdent’ functions were utilized to incorporate the cluster labels previously defined in the Seurat object.
The functions ‘identifyOverExpressedGenes’ and ‘identifyOverExpressed Interactions’ were employed to pinpoint ligands or receptors that are over-expressed, using the CellChat human database as a reference. Additionally, the ‘computeCommunProb’ function calculated the probabilities of communication. The ‘computeCommunProbPathway’ and ‘aggregateNet’ functions were used to analyze inter-cluster signaling pathway interactions for cell communication.
Statistical analysis
For cellular DEG analysis, the Wilcoxon rank sum test was used to determine genes with differential expression between cell types. The P values used for the plots were adjusted, and an adjusted P<0.05 was regarded as significant. In CNV score analysis, paired t-tests were performed, and P<0.05 was considered significant. In cell correlation analysis, Spearman’s correlation analysis was conducted, with significance defined as P<0.05. In the results of GSVA, the P value was corrected via the Benjamini-Hochberg (BH) method and the adjusted P<0.05 was deemed remarkable. When comparing the proportions of cell types, a paired t-test was performed and P<0.05 was considered significant. In the survival analysis, P values were calculated using log-rank and P<0.05 was considered significant. All experimental statistics are provided in the figures and legends.
Results
High expression of senescence-related genes in epithelial cells and myeloid in NPC samples
The single-cell sequencing data sourced from GEO accession GSE150430 included primary tumors from 15 treatment-naïve patients with NPC and normal nasopharyngeal epithelial tissues in a case of chronic nasopharyngitis (17). After integrating and filtering the raw data, we analyzed a total of 48,581 single cells from tumor samples from nasopharyngeal cancer and normal tissue samples. After downscaling and cell clustering, eight clusters were obtained based on the optimal number and resolution of the principal components.
Following the normalization of gene expression, we employed PCA to assess genes with varying expression levels and then utilized graph-based clustering to accurately categorize the cells into distinct clusters. We labeled the cell clusters using the mean expression of selected gene sets and detected immune cells (myeloid cells, T cells and B cells, plasma cells) and epithelial cells (Figure 1A). Violin maps were drawn based on the top 5 genes for each cell subpopulation (Figure 1B). Figure 1C shows the distribution and differences of the cell subpopulations in the TME of patients with NPC. A total of 12 genes were identified through the overlap of senescence-related and cellular subpopulation-specific genes (Figure 1D). Active cellular subpopulations identified based on the expression of these 12 senescence markers were used to study the expression patterns of senescence genes at the single-cell level. Figure 1E,1F show dot plots and UMAP plots of active cells, which indicate that epithelial cells and myeloid cells were active cell groups. Therefore, we focused on the epithelial cells and the myeloid lineage and extracted the two clusters of cells for further analysis.
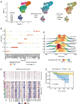
Characterization of senescent epithelial cells
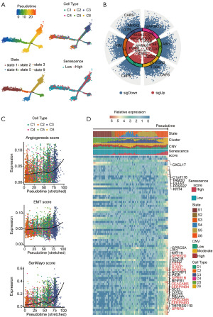
The 7,982 epithelial cells were subgrouped into six subtypes (18,19) (Figure 2A). The marker genes in each cluster of epithelial cell subgroups are shown in bubble plots (Figure 2B). CNV analysis (20) has been widely used in scRNA-seq to study disease evolution and progression. To further determine the malignant status of epithelial cell subpopulations, we inferred single-cell CNV profiles of epithelial cells using inferCNV using cells from patients with chronic nasopharyngitis as a reference (Figure 2C). We then classified all epithelial cells into three groups based on CNV levels: low, medium, and high (Figure 2D). From the panel on UMAP and the CNV scores of the epithelial cell subgroups (Figure 2A), among all epithelial cell groups, the CNV level of C4 was significantly lower than that of the other groups (Figure 2D), suggesting that relative to the other groups, C4 contained more normal epithelial cells. C3, C5, and C6 showed higher CNV scores compared to the CNV levels of C4, showing a more malignant phenotype.
We devised a senescent gene set screener panel and found that the gene set was highly expressed in C3, C5, and C6. Interestingly, the percentage of CNVhigh cells in each epithelial cell subpopulation was positive correlation with the proportion of highly active senescent genes (Figure 2A), especially in C3. We obtained progression-free survival (PFS) data from GSE102349 (21), and the abundance of high CNV, late-state C3, was significantly associated with poorer PFS (Figure 2E).
To characterize the evolutionary dynamics of the malignant epithelial cell lineage, we performed unsupervised cell trajectory analysis using Monocle2 (15). The Monocle2-based pseudotemporal trajectory analysis defined six cell states (S1–S6) (Figure 3A). Organizationally, C2 was most distributed in S1, while C3 was scattered in S5–S6. In terms of cell populations, C2 was dominant in the S1 state and appeared earliest in tissues of NPC at the pseudo-time, suggesting that NPC tissues are characterized by a high degree of proliferation and that C2 may be a regenerative/proliferative tumor cell. However, C3 was the predominant subgroup in the S6 state and appeared only in the late stage of tumor tissues, suggesting that it is highly invasive and that C3 may signify a group of aggressive metastatic cells with high CNV. Interestingly, we noticed a correlation between the distribution of the subpopulation temporal state and CNV levels and senescence gene expression. As shown in Figure 3A, the higher the expression of senescence genes, the higher the degree of CNV, and the closer to the end State.
The six epithelial cell subpopulations were compared with normal epithelial cells from the patient with chronic nasopharyngitis, and Manhattan plots showed significantly up- and downregulated genes in each cell population (Figure 3B). EMT-related genes such as GTSE1, VASH2, and EPCAM were highly expressed in the senescent cell population. Furthermore, we explored the metastasis-related feature scores of different subgroups in different states (Figure 3C). The results showed that C3 had higher EMT and angiogenic trait scores (14), and these trends were consistent with those of senescent genes. The trajectory branched toward cell state S6 with high expression of oncogenes (CST6, S100P, CEACAM6/CEACAM5), squamous cell carcinoma antigen-encoding genes (SERPINB3/SERPINB4), and the keratinocyte-like tumor cell markers (SPRR1A, SPRR2A, SPRR2D, and SPRR3). Multiple annotated bar heatmaps were constructed to overlap CNV levers, clusters, and senescence scores. As shown in Figure 3D, the high senescence cell subpopulation was associated with high CNV and end-point cell state trends were aligned.
Senescent SPP1+ macrophages were associated with the progression of NPC
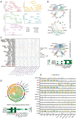
A total of 5,273 myeloid cells were classified into six distinct clusters, including one monocyte and one macrophage subpopulation, three conventional dendritic cell subpopulations, and one plasma cell-like dendritic cell subpopulation (Figure 4A). We performed the first level of clustering of the myeloid lineage according to published myeloid gene sets (22,23). Macrophages predominated in the myeloid lineage of NPCs. Furthermore, macrophages also had high expression of senescence genes (Figure 4B), although the scored UMAP differences still showed evidence of high and low expression of senescence genes within macrophages. Therefore, we performed a second stratification of the myeloid lineage including 2,214 macrophages. We predicted macrophage types according to a known reference gene set and manually annotated established marker genes (Figure 4C) (24,25). Proliferative myeloid cells were identified by high expression of MKI67 (n=196), SPP1+ macrophages showed high expression of SPP1 and a set of genes associated with angiogenesis (n=258), ISG15+ macrophages clustered and highly expressed the interferon (IFN) ISG15 (n=277), the CCL18+ macrophages expressed FOLR2, often known as a marker gene for tissue-resident macrophages (n=543), CLEC10A+ macrophages were enriched for antigen-presenting genes such as HLA-DQA2 (n=449), and CXCL11+ macrophage-secreted M1-type replication factor (n=491) (25-27). Notably, senescence genes were enriched in ISG15+ and SPP1+ macrophages (Figure 4D).
Based on the notable differences in senescence gene expression across macrophage subsets, we calculated typical phenotype scores for macrophages, such as those for antigen processing and presentation, inflammation, angiogenesis, immunosuppression, phagocytosis, and complement. Indeed, low-senescent macrophages scored high in antigen processing and presentation. However, high senescent macrophages scored high in complement, immunosuppression, angiogenesis, phagocytosis, and inflammation (Figure 4E). We overlaid the different phenotypic scores onto UMAP and found that these phenotypic differences were mainly between SPP1+, ISG15+, and CCL18+ macrophages (Figure 5A-5H). In addition to the common M1/M2 phenotype, we also assessed the functional phenotype of macrophage subpopulations using angiogenic and phagocytic characteristics with reference to the tumor-associated macrophages (TAMs) dichotomous functional phenotype of Zhang et al. (28), and found that SPP1+ macrophages selectively express genes engaged in angiogenesis, whereas CCL18+ macrophages showed significantly higher phagocytic scores. Although both ISG15+ and SPP1+ macrophages were featured by elevated expression of senescent genes, the functional phenotypes of macrophages appear to be quite different between the two, and interestingly the ISG15+ macrophages phenotype is more similar to that of CCL18+ macrophages.
Clinical survival curves for the different subgroups indicated that high SPP1+ macrophage infiltration was associated with a poorer prognosis, whereas infiltration with high or low levels of ISG15+ and CCL18+ macrophages did not influence survival (Figure 5I-5N). Comparing the clinical significance of the three groups described above, the GSE132112 dataset included 95 patients with locoregionally advanced NPC (LA-NPC) to predict the efficacy of IC (29). SPP1+ and ISG15+ macrophages showed significant higher infiltration in LA-NPC and were not responsive to IC, whereas the infiltration of CCL18+ macrophages did not differ between the two outcomes (Figure 5O).
We analyzed the reasons for the emergence of differences between stratified subgroups. Differential gene analysis of macrophages with different senescence activities showed that high senescence macrophages expressed higher levels of chemokines, including CCL2 and CCL8, while the low senescence cohort abundantly expressed M1 type MHC II genes (HLA-DPB1, HLA-DPA1 and HLA-DQA1) (Figure 6A). Furthermore, differential gene analysis of SPP1+ and CCL18+ macrophages showed that SPP1+ macrophages showed comparatively high levels of genes encoding calcium- and zinc-binding proteins, including S100A6, FTH1, and FTL (Figure 6B). Compared with ISG15+ macrophages, SPP1+ macrophages express highly pro-inflammatory SASP (SPP1 and IL8) (Figure 6C).
Pathway enrichment analysis indicated that metabolic pathways were highly enriched in SPP1+ and CCL18+ macrophages, emphasizing metabolism’s critical influence on macrophage activity (Figure 6D). To better understand macrophage metabolism in NPC, we systematically quantified metabolic activities in scRNA-seq data using scMetabolism (14). We computed activity scores for all 76 metabolic pathways annotated in scMetabolism, identifying distinct scores across three subgroups. Compared with CCL18+ macrophages, the metabolic pathways of SPP1+ macrophages favored glucose metabolism, whereas CCL18+ macrophages were dominated by lipid metabolism, such as fatty acid elongation, glycerolipid metabolism and sphingolipid metabolism (Figure 6E). The metabolic activity of SPP1+ macrophages was significantly increased compared to ISG15+ macrophages, and these enriched metabolic pathways also mainly clustered with glycolysis pathways, such as glyoxylate and dicarboxylate metabolism and pyruvate metabolism (Figure 6F). Thus, senescence may be facilitated by altered regulation of metabolism and may mediate phenotypic and functional shifts in macrophages in anticipation of different microenvironmental signals.
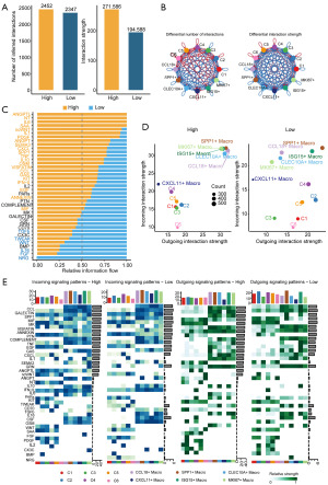
High senescence cohort revealed more active cell-cell interactions
We used CellChat (30) to construct cell-cell communication profiles of 12 clusters of epithelial cells and macrophages and categorized them into senescent and non-senescent cohorts according to the degree of senescence. We then compared the strength of cellular communication and changes in specific target receptors between the different cohorts. We found that there was difference in the number of communications between senescent and non-senescent cells, but the strength of cellular communication was significant increase in the senescent cohort (Figure 7A). Changes in the number of communications in each cluster of cells are shown in circle plots (Figure 7B), and increased communication is found to be concentrated in epithelial cells, especially C3, C5, and C6, indicating their active biology (Figure 7C). Several pro-inflammatory signaling pathways increased significantly in the senescent cohort, including the interleukin (IL)-6, IL-1, and tumor necrosis factor (TNF) pathways. As seen in Figure 7D, in the senescent subpopulation, epithelial cells clustered on the left side, predominantly afferent signaling, and macrophages were located in the upper right corner with both incoming and outcoming. Heat maps demonstrate the dynamics of epithelial cells and macrophages in the two subpopulations (Figure 7E), in the senescent cohort, epithelial cells were oriented toward incoming, while macrophages were oriented toward outcoming, and showed heterogeneity in specific pathways from those described above. For example, in the senescent cohort, ANGPTL showed an outgoing pattern in C3 and C5, whereas an incoming pattern was predominant for other epithelial cells, as well as for macrophages.
Detection of specific signaling pathways in senescent cohort according to C3/C5-SPP1+ macrophage network
As shown in Figure 8A, from the perspective of functional similarity pairs, the functional similarity subgroup five mainly contained inflammation-related pathways, including IL-6, and IL-1. The circle diagram suggests that the isolated senescent cells cluster in these inflammatory pathways as senders or receivers (Figure 8B). Therefore, we speculate that senescent cell clusters are mainly regulated through these pro-inflammatory SASPs. In addition to common pro-inflammatory factors, we found that ANGPTL was significantly expressed in clusters of senescent cells, with C3 and C5 being the main sources of this pathway (Figure 8C,8D). Specific signaling molecules, such as ANGPTL4, are secreted by C3/C5 cell clusters, whereas clusters expressing the corresponding receptors (ITGA5 + ITGB1, SDC2/3/4) act as target cells, with SDC4 being specifically expressed in SPP1+ macrophages, and thus ANGPTL4-SDC2 may be a key target of senescent epithelial cells and SPP1+ macrophages (Figure 8E).
Discussion
Senescence prevents the growth of precancerous cells and enhances their removal via immune surveillance (31). However, failure to remove senescent cells due to lack of immune surveillance can result in a chronic inflammatory condition that creates a pro-tumorigenic microenvironment supporting cancer initiation, migration, and metastasis, which is defined by a complex pro-inflammatory secretory phenotype linked to altered metabolism.
SASP comprise diverse pro-inflammatory cytokines, chemokines, growth factors, and matrix metalloproteinases, functioning through autocrine or paracrine mechanisms. The contribution of cell senescence in the TME relies on the cellular environment and the constitution of SASP (32,33).
Senescence drives EMT (34), a cellular transition that enables tumor cells to gain improved migratory and invasive capabilities (35-38). Nonaggressive human breast cancer cells exposed to SASP produced by senescent fibroblasts showed decreased cell surface levels of β-catenin and E-cadherin, a downregulation of cytokeratin 8/18, and an up-tick in the expression of vimentin, all hallmarks of EMT (39).
Senescent epithelial cells were located in the end position in the proposed chronology, with a steep increase in EMT, as well as in angiogenic capacity. Compared with normal epithelial cells, high expression of EMT-related genes such as VASH2 as well as EPCAM is observed when oncogenic epithelial cells are co-injected subcutaneously with senescent fibroblasts in murine models, suggesting that senescence can promote tumorigenesis by stimulating angiogenesis (40). A similar angiogenic effect is observed in hypoxia-induced senescence of mouse retinal cells, where the senescent secretome promotes pathologic retinal angiogenesis (41,42). Therefore, we speculate that senescent epithelial cells in NPC can promote tumor cell metastasis by conferring angiogenic capacity through secreted SASP factors (39,42).
Prieto et al. (33) isolated a subpopulation of alveolar macrophages (AMs) with senescence-like properties at the single-cell level in lung cancer that expressed specific SASP factors (including SPP1, IGF1, CTSD, and CTSB) with known functions during extracellular matrix degradation. The persistence of AMs does not exert an antitumor effect, but rather inhibits the anticancer activity of cytotoxic T lymphocytes, ultimately contributing to promoting the development and progression of lung cancer. In this study, SPP1 macrophages associated with senescence had high expression of the calcium-binding protein S100A6, as well as iron metabolism genes. Previous studies have found that vascular and hemolytic injuries significantly promote iron accumulation and activate the SASP by increasing reactive oxygen species levels, which, in turn, triggers cellular senescence and fibrosis (43,44).
In this study, SPP1+ macrophages were stratified according to senescence activity, with the highly senescence-active cell population expressing high levels of pro-inflammatory factors and chemokines. Interestingly, in senescence-associated macrophages, we identified a cell population that is phenotypically and clinically distinct from SPP1. This cell population showed high expression of ISG15 and of the chemokine CXCL10. Prior research has shown that elevated ISG15 expression boosts downstream IFN signaling and is enriched in p53-associated SASP (45), which in turn promotes immune surveillance of senescence in cancer models. The highly expressed CXCL10 chemokine is secreted by senescent hepatocytes and binds to CXCR 3 to enhance natural killer cell activity (46). Haston et al. (47) stratified lung macrophages expressing senescence genes at the single cell level into tumorigenic KY-FDR and non-tumorigenic senescent p16FDR/+ cells. Tumor-promoting SASP factors secreted by mCherry+ cells (BMP2, IL10, CCL2, CCL7, CCL8, CCL24, CXCL13, and FCNA) were further isolated. The highly senescent differentiated SPP1 cell population isolated in our study expressed the above SASPs in large quantities, suggesting that highly senescent SPP1 belongs to the aforementioned tumorigenic senescent macrophages. However, the above studies did not further illustrate the specific pathways by which these tumorigenic macrophages affect the immune microenvironment.
We compared changes in metabolic pathways between different macrophage subpopulations by scMetabolism, and SPP1 appeared to be enriched and active in glycolytic pathways such as glycolysis/gluconeogenesis and pyruvate metabolism compared to the CCL18+ and ISG15+ clusters. Shi et al. (48) found that the TME conferred high glucose absorption and consumption by TAMs (especially M2-like TAMs), and that increased glucose uptake led to increased secretion of the mature form (protein hydrolase B), CTSB, which in turn promoting tumor metastasis and resistance to chemotherapy.
Conversely, senescent cells are characterized by a unique glucose metabolism (44). Dou et al. (49) showed that senescent cells maintain high catabolic activity and produce a large number of metabolites, in particular glycolytic products and lactic acid, which are mediated by pyruvate dehydrogenase kinase isoform 4 (PDK4). These senescent cells alter the host microenvironment, and the consequences of metabolic remodeling include, but are not limited to, an increase in the malignant level of cancer and, in particular, resistance to drugs. Glycometabolism plays a similar role in macrophages during senescence through different pathways (34,50). Thus, we hypothesized, based on differences in the results of metabolic enrichment analysis, that senescent macrophages may regulate the role of different subpopulations of macrophages in the TME through glycolytic reprogramming.
We compared changes in cell surface ligand receptors in senescent and non-senescent cells and found that senescent cells had elevated levels of pro-inflammatory cytokines, including TNF, IL-1, IL-6, IFN, and epidermal cell growth factor, compared to non-senescent cells. Chronic inflammation mediated by SASP in the TME promotes tumorigenesis, progression, angiogenesis, invasion, and migration (51).
During senescence, pro-inflammatory factors from SASP interact with each other to form feedback pathways. IL-1α, IL-6, and TNF-α are components of SASP associated with inflammation and aging. In early aging, IL-1α is produced intracellularly or as a cell membrane binding protein, initiating feedforward loops that amplify SASP signaling (52). In addition, IL-1α and IL-1 receptors sustain the upregulation of IL-6 and IL-8, which in turn amplify the associated positive feedback loops (53,54). IL-6 also contributes to the maintenance of the senescent phenotype by suppressing apoptosis and spurring the pro-survival potential of NF-κβ in senescent cells (55).
In addition to the common SASP, we found that the ANGPTL family is highly expressed in senescent cells C3 and C5. ANGPTLs regulate plasma triglyceride homeostasis through inhibition of LPL activity. ANGPTL4 inactivates LPL by converting the LPL homodimer into a monomer that is highly susceptible to LPL activity (56,57). We found that ANGPTL4 is highly expressed in senescent cell subpopulations and acts on non-senescent epithelial cells and macrophages through different receptors. The above results indicate that different macrophage populations show distinct senescent properties. We hypothesize that senescent epithelial cells bond to distinct reactors on the surface of macrophages through ANGPTL4, which in turn determines the fate of senescent macrophages by regulating the balance between glucose metabolism and lipid metabolism. ANGPTL4 may serve as a new therapeutic target for senescence, which of course requires extensive confirmation using in vivo and in vitro experiments.
Generally, NPC patients are mostly diagnosed at advanced stages because of their nonspecific symptoms (58). Of the 87,000 new NPC cases diagnosed each year, more than 70% of patients are classified with locally advanced disease (59). The standard treatment for patients with locally advanced NPC is radiation therapy combined with chemotherapy, and distant metastases are now the primary cause for therapeutic failure. Patients with recurrent or metastatic nasopharyngeal carcinoma (RM-NPC) face a poor prognosis, with a median overall survival (OS) of 20 months. Platinum-based two-drug therapy, such as cisplatin + gemcitabine, serve as the standard first-line approach for RM-NPC. The median PFS with chemotherapy is only 7.0 (4.4–10.9) months (60). Selective clearance of senescent cells or neutralization of SASP may represent a therapeutic approach that could enhance traditional chemotherapy methods to reduce cancer occurrence and tumor advancement. Data from the INK-ATTAC mouse model reinforces this concept (61), proving that targeting senescent cells is an effective way to reduce tumor initiation. Consequently, various research teams have sought to discover senescence-scavenging medications that specifically target senescent cells. For example, killing senescent cells in vitro and in vivo with the FOXO 4 D-reversal peptide has been proposed (62,63), and importantly, this approach reduced senescence-associated chemotoxicity by driving senescent cells to apoptosis. In addition, treatment with FOXO 4 D-reversal peptide reduced phenotypes associated with senescence but remains untested in cancer models. Similarly, by targeting members of the Bcl2 family, the senolytic agent ABT263 effectively targets chemotherapy-induced cancer cell senescence in breast and lung cancer xenograft models. Administration of ABT263 together with etoposide or doxorubicin after treatment prolonged tumor suppression in animal models (63). Senolytic treatment following standard cancer therapy may enhance therapeutic outcomes and significantly postpone disease recurrence (32). In contrast, senescence therapies facilitate the regulation of senescence-related properties without directly inducing cytotoxicity. Targeting the SASP pathway is also a promising approach to reverse the adverse effects of senescence while keeping the benefits of cell cycle blockade intact in tumor cells (64).
It is undeniable that there are some deficiencies in this study. First, this study included only a limited number of samples of NPC, which may have affected the conclusions of this study, but we further enrolled bulk RNA-seq and RNA-seq data, hoping to validate our conclusions and make them more credible. Second, this exploratory study identified tumorigenic epithelial cells and macrophages with unique metabolic and immunological traits, CellChat results indicated the specific signal pathways and targets between the parties, yet further validated using cellular experiments is required for cell-cell interactions (26). Finally, in this study, we focused on specific subpopulations of epithelial cells and macrophages, whereas the interaction of senescent macrophages in the tumor immune microenvironment remains to be further explored (33).
Conclusions
In conclusion, this study detected tumor-specific senescence cells at the single-cell level and explored their heterogeneity in NPC. We further uncovered the variations in secretome profiles, metabolic functions, and immunomodulatory cell-cell interactions within these clusters. Our findings facilitate the development of advanced clinical tools for the diagnosis and management of NPC by tracking and targeting selected senescent cells.
Acknowledgments
We extend our sincere thanks to GEO and TCGA for supplying the single-cell transcriptomics data and clinical details.
Footnote
Reporting Checklist: The authors have completed the REMARK reporting checklist. Available at https://tcr.amegroups.com/article/view/10.21037/tcr-2025-659/rc
Peer Review File: Available at https://tcr.amegroups.com/article/view/10.21037/tcr-2025-659/prf
Funding: None.
Conflicts of Interest: Both authors have completed the ICMJE uniform disclosure form (available at https://tcr.amegroups.com/article/view/10.21037/tcr-2025-659/coif). The authors have no conflicts of interest to declare.
Ethical Statement: The authors are accountable for all aspects of the work in ensuring that questions related to the accuracy or integrity of any part of the work are appropriately investigated and resolved. This study was conducted in accordance with the Declaration of Helsinki and its subsequent amendments.
Open Access Statement: This is an Open Access article distributed in accordance with the Creative Commons Attribution-NonCommercial-NoDerivs 4.0 International License (CC BY-NC-ND 4.0), which permits the non-commercial replication and distribution of the article with the strict proviso that no changes or edits are made and the original work is properly cited (including links to both the formal publication through the relevant DOI and the license). See: https://creativecommons.org/licenses/by-nc-nd/4.0/.
References
- Chung GT, Lou WP, Chow C, et al. Constitutive activation of distinct NF-κB signals in EBV-associated nasopharyngeal carcinoma. J Pathol 2013;231:311-22. [Crossref] [PubMed]
- Chen YP, Chan ATC, Le QT, et al. Nasopharyngeal carcinoma. Lancet 2019;394:64-80. [Crossref] [PubMed]
- Chang ET, Ye W, Zeng YX, et al. The Evolving Epidemiology of Nasopharyngeal Carcinoma. Cancer Epidemiol Biomarkers Prev 2021;30:1035-47. [Crossref] [PubMed]
- Cheng H, Chen J, Jia G, et al. Determining the optimal timing of adjuvant chemotherapy initiation after concurrent chemoradiotherapy in locoregionally advanced nasopharyngeal carcinoma. ESMO Open 2024;9:103707. [Crossref] [PubMed]
- Zhang Y, Chen L, Hu GQ, et al. Gemcitabine and Cisplatin Induction Chemotherapy in Nasopharyngeal Carcinoma. N Engl J Med 2019;381:1124-35. [Crossref] [PubMed]
- Blanchard P, De Felice F, Chua MLK. Advances in individualization of systemic treatment for locoregionally advanced nasopharyngeal carcinoma: a systematic review. ESMO Open 2025;10:104513. [Crossref] [PubMed]
- Lai SZ, Li WF, Chen L, et al. How does intensity-modulated radiotherapy versus conventional two-dimensional radiotherapy influence the treatment results in nasopharyngeal carcinoma patients? Int J Radiat Oncol Biol Phys 2011;80:661-8. [Crossref] [PubMed]
- Au KH, Ngan RKC, Ng AWY, et al. Treatment outcomes of nasopharyngeal carcinoma in modern era after intensity modulated radiotherapy (IMRT) in Hong Kong: A report of 3328 patients (HKNPCSG 1301 study). Oral Oncol 2018;77:16-21. [Crossref] [PubMed]
- Faget DV, Ren Q, Stewart SA. Unmasking senescence: context-dependent effects of SASP in cancer. Nat Rev Cancer 2019;19:439-53. [Crossref] [PubMed]
- Gorgoulis V, Adams PD, Alimonti A, et al. Cellular Senescence: Defining a Path Forward. Cell 2019;179:813-27. [Crossref] [PubMed]
- Gilson E, Soubeyran P, Solary E. Targeting Senescence for Next-Generation Cancer Treatments. Cancer Discov 2024;14:635-8. [Crossref] [PubMed]
- Saul D, Kosinsky RL, Atkinson EJ, et al. A new gene set identifies senescent cells and predicts senescence-associated pathways across tissues. Nat Commun 2022;13:4827. [Crossref] [PubMed]
- Sun H, Zhang L, Wang Z, et al. Single-cell transcriptome analysis indicates fatty acid metabolism-mediated metastasis and immunosuppression in male breast cancer. Nat Commun 2023;14:5590. [Crossref] [PubMed]
- Wu Y, Yang S, Ma J, et al. Spatiotemporal Immune Landscape of Colorectal Cancer Liver Metastasis at Single-Cell Level. Cancer Discov 2022;12:134-53. [Crossref] [PubMed]
- Qiu X, Mao Q, Tang Y, et al. Reversed graph embedding resolves complex single-cell trajectories. Nat Methods 2017;14:979-82. [Crossref] [PubMed]
- Ji Q, Zheng Y, Zhang G, et al. Single-cell RNA-seq analysis reveals the progression of human osteoarthritis. Ann Rheum Dis 2019;78:100-10. [Crossref] [PubMed]
- Chen YP, Yin JH, Li WF, et al. Single-cell transcriptomics reveals regulators underlying immune cell diversity and immune subtypes associated with prognosis in nasopharyngeal carcinoma. Cell Res 2020;30:1024-42. [Crossref] [PubMed]
- Ziegler P, Tian Y, Bai Y, et al. A primary nasopharyngeal three-dimensional air-liquid interface cell culture model of the pseudostratified epithelium reveals differential donor- and cell type-specific susceptibility to Epstein-Barr virus infection. PLoS Pathog 2021;17:e1009041. [Crossref] [PubMed]
- Chua RL, Lukassen S, Trump S, et al. COVID-19 severity correlates with airway epithelium-immune cell interactions identified by single-cell analysis. Nat Biotechnol 2020;38:970-9. [Crossref] [PubMed]
- Tirosh I, Izar B, Prakadan SM, et al. Dissecting the multicellular ecosystem of metastatic melanoma by single-cell RNA-seq. Science 2016;352:189-96. [Crossref] [PubMed]
- Zhang L, MacIsaac KD, Zhou T, et al. Genomic Analysis of Nasopharyngeal Carcinoma Reveals TME-Based Subtypes. Mol Cancer Res 2017;15:1722-32. [Crossref] [PubMed]
- Zhang S, Fang W, Zhou S, et al. Single cell transcriptomic analyses implicate an immunosuppressive tumor microenvironment in pancreatic cancer liver metastasis. Nat Commun 2023;14:5123. [Crossref] [PubMed]
- Gong L, Luo J, Zhang Y, et al. Nasopharyngeal carcinoma cells promote regulatory T cell development and suppressive activity via CD70-CD27 interaction. Nat Commun 2023;14:1912. [Crossref] [PubMed]
- Caronni N, La Terza F, Vittoria FM, et al. IL-1β+ macrophages fuel pathogenic inflammation in pancreatic cancer. Nature 2023;623:415-22. [Crossref] [PubMed]
- Cheng S, Li Z, Gao R, et al. A pan-cancer single-cell transcriptional atlas of tumor infiltrating myeloid cells. Cell 2021;184:792-809.e23. [Crossref] [PubMed]
- Qi J, Sun H, Zhang Y, et al. Single-cell and spatial analysis reveal interaction of FAP(+) fibroblasts and SPP1(+) macrophages in colorectal cancer. Nat Commun 2022;13:1742. [Crossref] [PubMed]
- Anderson NR, Minutolo NG, Gill S, et al. Macrophage-Based Approaches for Cancer Immunotherapy. Cancer Res 2021;81:1201-8. [Crossref] [PubMed]
- Zhang L, Li Z, Skrzypczynska KM, et al. Single-Cell Analyses Inform Mechanisms of Myeloid-Targeted Therapies in Colon Cancer. Cell 2020;181:442-459.e29. [Crossref] [PubMed]
- Lei Y, Li YQ, Jiang W, et al. A Gene-Expression Predictor for Efficacy of Induction Chemotherapy in Locoregionally Advanced Nasopharyngeal Carcinoma. J Natl Cancer Inst 2021;113:471-80. [Crossref] [PubMed]
- Jin S, Guerrero-Juarez CF, Zhang L, et al. Inference and analysis of cell-cell communication using CellChat. Nat Commun 2021;12:1088. [Crossref] [PubMed]
- Shmulevich R, Krizhanovsky V. Cell Senescence, DNA Damage, and Metabolism. Antioxid Redox Signal 2021;34:324-34. [Crossref] [PubMed]
- Takasugi M, Yoshida Y, Ohtani N. Cellular senescence and the tumour microenvironment. Mol Oncol 2022;16:3333-51. [Crossref] [PubMed]
- Prieto LI, Sturmlechner I, Graves SI, et al. Senescent alveolar macrophages promote early-stage lung tumorigenesis. Cancer Cell 2023;41:1261-1275.e6. [Crossref] [PubMed]
- Laberge RM, Awad P, Campisi J, et al. Epithelial-mesenchymal transition induced by senescent fibroblasts. Cancer Microenviron 2012;5:39-44. [Crossref] [PubMed]
- Brabletz T, Kalluri R, Nieto MA, et al. EMT in cancer. Nat Rev Cancer 2018;18:128-34. [Crossref] [PubMed]
- Thiery JP, Acloque H, Huang RY, et al. Epithelial-mesenchymal transitions in development and disease. Cell 2009;139:871-90. [Crossref] [PubMed]
- Aifuwa I, Giri A, Longe N, et al. Senescent stromal cells induce cancer cell migration via inhibition of RhoA/ROCK/myosin-based cell contractility. Oncotarget 2015;6:30516-31. [Crossref] [PubMed]
- Farsam V, Basu A, Gatzka M, et al. Senescent fibroblast-derived Chemerin promotes squamous cell carcinoma migration. Oncotarget 2016;7:83554-69. [Crossref] [PubMed]
- Coppé JP, Patil CK, Rodier F, et al. Senescence-associated secretory phenotypes reveal cell-nonautonomous functions of oncogenic RAS and the p53 tumor suppressor. PLoS Biol 2008;6:2853-68. [Crossref] [PubMed]
- Coppé JP, Kauser K, Campisi J, et al. Secretion of vascular endothelial growth factor by primary human fibroblasts at senescence. J Biol Chem 2006;281:29568-74. [Crossref] [PubMed]
- Oubaha M, Miloudi K, Dejda A, et al. Senescence-associated secretory phenotype contributes to pathological angiogenesis in retinopathy. Sci Transl Med 2016;8:362ra144. [Crossref] [PubMed]
- Ortiz-Montero P, Londoño-Vallejo A, Vernot JP. Senescence-associated IL-6 and IL-8 cytokines induce a self- and cross-reinforced senescence/inflammatory milieu strengthening tumorigenic capabilities in the MCF-7 breast cancer cell line. Cell Commun Signal 2017;15:17. [Crossref] [PubMed]
- Yoshimoto S, Loo TM, Atarashi K, et al. Obesity-induced gut microbial metabolite promotes liver cancer through senescence secretome. Nature 2013;499:97-101. [Crossref] [PubMed]
- Wiley CD, Campisi J. The metabolic roots of senescence: mechanisms and opportunities for intervention. Nat Metab 2021;3:1290-301. [Crossref] [PubMed]
- Wang B, Varela-Eirin M, Brandenburg SM, et al. Pharmacological CDK4/6 inhibition reveals a p53-dependent senescent state with restricted toxicity. EMBO J 2022;41:e108946. [Crossref] [PubMed]
- Wang B, Han J, Elisseeff JH, et al. The senescence-associated secretory phenotype and its physiological and pathological implications. Nat Rev Mol Cell Biol 2024;25:958-78. [Crossref] [PubMed]
- Haston S, Gonzalez-Gualda E, Morsli S, et al. Clearance of senescent macrophages ameliorates tumorigenesis in KRAS-driven lung cancer. Cancer Cell 2023;41:1242-1260.e6. [Crossref] [PubMed]
- Shi Q, Shen Q, Liu Y, et al. Increased glucose metabolism in TAMs fuels O-GlcNAcylation of lysosomal Cathepsin B to promote cancer metastasis and chemoresistance. Cancer Cell 2022;40:1207-1222.e10. [Crossref] [PubMed]
- Dou X, Fu Q, Long Q, et al. PDK4-dependent hypercatabolism and lactate production of senescent cells promotes cancer malignancy. Nat Metab 2023;5:1887-910. [Crossref] [PubMed]
- Roger L, Tomas F, Gire V. Mechanisms and Regulation of Cellular Senescence. Int J Mol Sci 2021;22:13173. [Crossref] [PubMed]
- Acosta JC, O'Loghlen A, Banito A, et al. Chemokine signaling via the CXCR2 receptor reinforces senescence. Cell 2008;133:1006-18. [Crossref] [PubMed]
- Grants JM, Wegrzyn J, Hui T, et al. Altered microRNA expression links IL6 and TNF-induced inflammaging with myeloid malignancy in humans and mice. Blood 2020;135:2235-51. [Crossref] [PubMed]
- Kuilman T, Michaloglou C, Vredeveld LC, et al. Oncogene-induced senescence relayed by an interleukin-dependent inflammatory network. Cell 2008;133:1019-31. [Crossref] [PubMed]
- Orjalo AV, Bhaumik D, Gengler BK, et al. Cell surface-bound IL-1alpha is an upstream regulator of the senescence-associated IL-6/IL-8 cytokine network. Proc Natl Acad Sci U S A 2009;106:17031-6. [Crossref] [PubMed]
- Mosteiro L, Pantoja C, Alcazar N, et al. Tissue damage and senescence provide critical signals for cellular reprogramming in vivo. Science 2016;354:aaf4445. [Crossref] [PubMed]
- Oike Y, Akao M, Yasunaga K, et al. Angiopoietin-related growth factor antagonizes obesity and insulin resistance. Nat Med 2005;11:400-8. [Crossref] [PubMed]
- Kristensen KK, Leth-Espensen KZ, Mertens HDT, et al. Unfolding of monomeric lipoprotein lipase by ANGPTL4: Insight into the regulation of plasma triglyceride metabolism. Proc Natl Acad Sci U S A 2020;117:4337-46. [Crossref] [PubMed]
- Liu Y, He S, Wang XL, et al. Tumour heterogeneity and intercellular networks of nasopharyngeal carcinoma at single cell resolution. Nat Commun 2021;12:741. [Crossref] [PubMed]
- Tang XR, Li YQ, Liang SB, et al. Development and validation of a gene expression-based signature to predict distant metastasis in locoregionally advanced nasopharyngeal carcinoma: a retrospective, multicentre, cohort study. Lancet Oncol 2018;19:382-93. [Crossref] [PubMed]
- Zhang L, Huang Y, Hong S, et al. Gemcitabine plus cisplatin versus fluorouracil plus cisplatin in recurrent or metastatic nasopharyngeal carcinoma: a multicentre, randomised, open-label, phase 3 trial. Lancet 2016;388:1883-92. [Crossref] [PubMed]
- Baker DJ, Childs BG, Durik M, et al. Naturally occurring p16(Ink4a)-positive cells shorten healthy lifespan. Nature 2016;530:184-9. [Crossref] [PubMed]
- Baar MP, Brandt RMC, Putavet DA, et al. Targeted Apoptosis of Senescent Cells Restores Tissue Homeostasis in Response to Chemotoxicity and Aging. Cell 2017;169:132-147.e16. [Crossref] [PubMed]
- Saleh T, Carpenter VJ, Tyutyunyk-Massey L, et al. Clearance of therapy-induced senescent tumor cells by the senolytic ABT-263 via interference with BCL-X(L) -BAX interaction. Mol Oncol 2020;14:2504-19. [Crossref] [PubMed]
- Childs BG, Gluscevic M, Baker DJ, et al. Senescent cells: an emerging target for diseases of ageing. Nat Rev Drug Discov 2017;16:718-35. [Crossref] [PubMed]

