KCNJ11 as a prognostic and therapeutic target in colon adenocarcinoma
Highlight box
Key findings
• KCNJ11 was significantly higher in colon adenocarcinoma (COAD) compared to adjacent normal tissues.
• COAD patients with higher KCNJ11 expression exhibited shorter overall survival.
What is known and what is new?
• Previous studies have shown that KCNJ11 is associated with various metabolic disorders, including permanent neonatal diabetes mellitus type 2 and maturity-onset diabetes of the young type 13.
• This study found that KCNJ11 was upregulated in COAD compared to adjacent normal tissues, and its overexpression was associated with reduced overall survival in COAD patients. KCNJ11 regulated tumor progression through the MYC signaling pathway and macrophage infiltration. Additionally, KCNJ11 expression was negatively correlated with the immune checkpoint molecules CD274 and HAVCR2, while positively correlated with CTLA-4.
What is the implication, and what should change now?
• KCNJ11 is a promising molecular biomarker with potential applications in the diagnosis, prognosis, and targeted therapy of COAD.
Introduction
Colorectal cancer (CRC), encompassing colon and rectum adenocarcinoma (READ), constitutes a global health crisis as the third most prevalent malignancy and second leading cause of cancer mortality worldwide (1). With >1.9 million new cases and 904,000 deaths annually (2), its metastatic form maintains a dismal 14% 5-year survival rate (3) due to diagnostic challenges, therapeutic limitations in advanced stages, and molecular heterogeneity hindering targeted therapy development (4). Ion channels have recently emerged as pivotal oncogenic regulators, where potassium channel dysregulation influences tumor proliferation, invasion, and treatment resistance through altered membrane potential and calcium signaling (5,6). This channel protein forms an octameric complex with the sulfonylurea receptor (SUR1), creating a functional adenosine triphosphate sensitive potassium (KATP) channel that couples cellular metabolism to membrane excitability (7), with mutations implicated in neonatal diabetes and MODY13 (8). Critically, despite established roles in metabolic homeostasis and emerging links between ion dysregulation and cancer progression, KCNJ11’s function in CRC pathogenesis remains undefined. Preliminary evidence suggests potassium channels may modulate cancer cell survival (9), yet no comprehensive study has addressed two fundamental questions: (I) How is KCNJ11 expressed in colon adenocarcinoma (COAD) and what is its clinical prognostic value? (II) Could KCNJ11 serve as a viable therapeutic target?
Given the profound metabolic reprogramming and ion homeostasis alterations in the CRC microenvironment, we hypothesize that KCNJ11 is dysregulated in COAD, drives aggressive tumor phenotypes, and correlates with poor clinical outcomes. To test this, we will first establish KCNJ11’s expression profile and prognostic significance through clinical cohort analysis, evaluating associations with tumor stage, differentiation status, and metastatic potential. Subsequently, therapeutic validation experiments will assess KCNJ11-targeting strategies. This integrated approach aims to position KCNJ11 as both a novel prognostic biomarker and a promising therapeutic target for precision intervention in COAD, thereby advancing our understanding of ion channels in CRC progression. We present this article in accordance with the MDAR and TRIPOD reporting checklists (available at https://tcr.amegroups.com/article/view/10.21037/tcr-2025-513/rc).
Methods
Data acquisition and processing
Expression profiling and corresponding clinical survival data for COAD were obtained from The Cancer Genome Atlas (TCGA) database as the training cohort. The GSE71187 dataset from the Gene Expression Omnibus (GEO, https://www.ncbi.nlm.nih.gov/geo/) was utilized as the validation cohort. KCNJ11 expression across various malignancies was analyzed using the TIMER2.0 database. For colorectal adenocarcinoma-specific analysis, TCGA and Genotype-Tissue Expression (GTEx) databases were integrated, and differential expression of KCNJ11 between tumor and adjacent normal tissues was evaluated using the limma package in R. The analysis was conducted with thresholds of |logfold change (FC)| >1 and P<0.05, with Benjamini-Hochberg method applied for multiple testing correction to ensure statistical reliability (10). This study was conducted in accordance with the Declaration of Helsinki and its subsequent amendments.
Inclusion and exclusion criteria
Inclusion: (I) patients with histologically confirmed COAD; (II) availability of complete clinical records (including TNM staging, treatment history, and follow-up data).
Exclusion: (I) cases with incomplete clinical documentation; (II) non-adenocarcinoma pathological subtypes; (III) prior history of other malignancies.
Prognostic and diagnostic evaluation
Receiver operating characteristic (ROC) curve analysis and Kaplan-Meier (KM) survival analysis were performed to evaluate the diagnostic potential and prognostic significance of KCNJ11 in the TCGA-COAD dataset, with subsequent validation in the GSE71187 dataset.
Enrichment analysis
Samples were stratified into high-risk and low-risk groups based on the median expression level of KCNJ11. To elucidate the biological functions and pathways associated with KCNJ11, Gene Ontology (GO) and Kyoto Encyclopedia of Genes and Genomes (KEGG) enrichment analyses were conducted. Furthermore, gene set enrichment analysis (GSEA) was performed using the GSEA package to identify functionally enriched gene sets associated with KCNJ11 expression.
Immune cell infiltration and drug sensitivity analysis
The relative abundance of 22 infiltrating immune cell types was quantified using the CIBERSORT algorithm, enabling a comprehensive assessment of the tumor immune microenvironment (11). Pearson correlation analysis was subsequently employed to evaluate the interrelationships among these immune cell populations. Differential expression of immune checkpoint molecules was compared between the high-risk and low-risk groups to explore potential immune evasion mechanisms. Additionally, drug sensitivity profiles were predicted using the Genomics of Drug Sensitivity in Cancer (GDSC) database, providing insights into therapeutic sensitivity associated with KCNJ11 expression levels.
Single-cell analysis
We utilized the “Seurat” package (Version 4) to analyze the GSE132465 dataset, aiming to explore the immune microenvironment heterogeneity in colon cancer. Data processing included quality control, dataset integration, normalization, and clustering. Cells were retained based on the following criteria: nFeature_RNA >200 & nFeature_RNA <6,000, percent.mt <20, and nCount_RNA >1,000. Clustering was performed using the FindClusters function, and differential gene expression analysis was conducted with the FindAllMarkers function to identify characteristic gene expression patterns across distinct cell clusters. Visualization of cellular distribution and functional characteristics was achieved through t-SNE plots and bubble charts, providing critical insights into the tumor microenvironment and establishing a robust analytical framework for further biological investigations.
Cell culture
The normal intestinal epithelial cell line NCM460 and colon cancer cell lines HCT116 and LOVO were obtained from the Cell Bank of the Chinese Academy of Sciences. Cells were maintained in a humidified incubator at 37 ℃ with 5% CO2. The culture media used were RPMI-1640 for NCM460, McCOY’s 5A for HCT116, and F-12K for LOVO, all supplemented with 10% fetal bovine serum (FBS) and 1% penicillin-streptomycin to maintain optimal growth conditions.
Reverse transcription quantitative polymerase chain reaction (RT-qPCR)
Total RNA was extracted using the RNAeasy kit (GOONIE, 400-100, China). Subsequently, reverse transcription was performed using the reverse transcription kit (GOONIE, 500-101, China) and SYBR qPCR premix (GOONIE, 500-102, China) according to the manufacturer’s instructions. GAPDH was used as an internal control, and relative mRNA expression levels were calculated using the 2−ΔΔCT method.
KCNJ11: Forward primer: 5′-GAAGAGTCTGGTGGGGAGTT-3′; Reverse primer: 5′-CAGGCGTGTCAGCACGTAT-3′.
GAPDH: Forward primer: 5′-CTGACTTCAACAGCGACACC-3′; Reverse primer: 5′-GTGGTCCAGGGGTCTTACTC-3′.
Statistical analysis
All data analyses and graphs were performed using R software (version 4.3.3). A P value <0.05 was considered statistically significant.
Results
Expression of KCNJ11 in pan-cancer and COAD
A comprehensive analysis of KCNJ11 expression across 33 cancer types revealed elevated expression levels in breast cancer, cholangiocarcinoma, colon cancer, kidney chromophobe, liver hepatocellular carcinoma, pheochromocytoma, prostate adenocarcinoma, rectal adenocarcinoma, stomach adenocarcinoma, thyroid carcinoma, and uterine corpus endometrial carcinoma. In contrast, significantly lower expression levels were observed in bladder urothelial carcinoma, esophageal carcinoma, head and neck squamous cell carcinoma, kidney renal clear cell carcinoma, and lung squamous cell carcinoma (Figure 1A). Further investigation into KCNJ11 expression in COAD demonstrated marked upregulation in tumor tissues compared to pericarcinous tissue (Figure 1B). This finding was also validated in the TCGA and GTEx databases (Figure 1C). Using paired-sample analysis, KCNJ11 still showed high expression in COAD (Figure 1D).
Diagnostic and prognostic value of KCNJ11 in COAD
The KM survival curves indicated that patients with high KCNJ11 expression in the TCGA database had significantly lower survival rates compared to those with low expression, a finding that was also confirmed in the GSE71187 dataset (Figure 2A). The ROC curve analysis demonstrated that the area under the curve (AUC) for KCNJ11 in the TCGA database was 0.866, while in the GSE71187 dataset, it was 0.877 (Figure 2B).
Enrichment analysis based on KCNJ11 expression
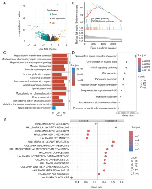
We divided the samples into high-risk and low-risk groups based on KCNJ11 expression (Figure 3A) and conducted functional enrichment analysis. GSEA revealed significant enrichment of the MYC inhibition pathway in COAD, suggesting the role of MYC-related pathways in KCNJ11-mediated COAD progression (Figure 3B). Additionally, Gene Ontology (GO) and Kyoto Encyclopedia of Genes and Genomes (KEGG) pathway analyses indicated significant enrichment of the high-risk KCNJ11 group in muscle cell contraction (Figure 3C), neuroactive ligand-receptor interactions, and cyclic adenosine monophosphate (cAMP) signaling pathways (Figure 3D). Furthermore, hallmark pathway analysis identified the activation of gene sets associated with E2F targets, MYC targets, and glycolysis (Figure 3E), corroborating the findings from GSEA.
KCNJ11 immunological and drug sensitivity analysis
We analyzed the immune infiltration of patients in high-risk and low-risk groups using the CIBERSORT algorithm. The results indicated an increased infiltration of M0 macrophages in the high-risk group (Figure 4A). Furthermore, KCNJ11 expression was negatively correlated with the immune checkpoint analyses of CD274 (R=−0.19, P=1.3e−05) and HAVCR2 (R=−0.12, P=0.005), while it showed a positive correlation with PDCD1 (R=0.14, P=0.001) (Figure 4B). Using the half-maximal inhibitory concentration (IC50) values as a measure of drug sensitivity, we found that AZD7762 (P=0.02), GDC0810 (P=0.02), GSK591 (P=0.03), IWP-2 (P=0.01), and Wee1 inhibitors (P=0.01) (Figure 4C) had lower IC50 values in the high-risk group, suggesting that these drugs may be more effective for patients in this group.
Single-cell analysis of COAD
After quality control, dataset integration, and normalization, we identified 2,000 highly variable genes, with a volcano plot displaying the top 10 genes (Figure 5A). We manually annotated the cell clusters into 12 major cell types (Figure 5B). The expression levels of the top 5 marker genes for each cell type were visualized (Figure 5C). Our analysis revealed that macrophages in the tumor microenvironment exhibited different infiltration patterns between the high-risk and low-risk KCNJ11 groups (Figure 5D), with KCNJ11 being highly expressed in macrophages within the tumor group (Figure 5E). Based on these findings, we focused on macrophages for pathway enrichment analysis, which indicated that macrophages could activate the ribosome pathway while inhibiting cytokine interactions and chemokine signaling pathways (Figure 5F).
In vitro experimental validation of KCNJ11
To validate KCNJ11 expression levels, we compared the mRNA levels of KCNJ11 in two COAD cell lines (HCT116 and LOVO) with those in the normal intestinal epithelial cell line NCM460. The results showed that the expression levels of KCNJ11 in HCT116 and LOVO were significantly higher than those in NCM460, with statistical significance (Figure 6).
Discussion
This study establishes KCNJ11 as a clinically significant biomarker and therapeutic target in COAD. Our analysis demonstrates consistent upregulation of KCNJ11 in COAD tissues compared to normal controls, correlating with reduced overall survival. These findings align with emerging evidence implicating potassium channels in tumor pathogenesis across cancer types (12,13).
A key contribution lies in elucidating KCNJ11’s dual regulatory mechanisms. We identified significant negative correlations with immune checkpoint molecules programmed death-ligand 1 (PD-L1) and TIM-3, alongside positive association with CTLA-4. Furthermore, KCNJ11 expression strongly correlates with macrophage infiltration, particularly M0 subtype, potentially mediated through chemokine pathways involving CCL2 and CCL5 (14,15).
This immune modulation converges with metabolic reprogramming, where pathway analyses reveal KCNJ11’s association with activated glycolysis and MYC signaling (16,17). Tumor-derived lactate from enhanced glycolysis may further promote M2 macrophage polarization, establishing a pro-tumorigenic feedback loop (16-18).
Single-cell profiling provides additional mechanistic insight, showing altered macrophage transcriptional programs in high-KCNJ11 environments characterized by enhanced ribosome biogenesis and suppressed cytokine signaling (19). This metabolic-immune crosstalk extends to therapeutic implications, where drug sensitivity analysis indicates heightened responsiveness to selected kinase inhibitors and DNA damage response agents in KCNJ11-high tumors (20,21).
While this study comprehensively maps KCNJ11’s multifaceted roles through bioinformatics approaches, certain limitations warrant acknowledgment. Prospective clinical validation is needed to confirm prognostic utility. The precise mechanisms underlying KCNJ11-mediated macrophage polarization require experimental verification using in vitro and in vivo models. Similarly, the molecular basis for differential drug sensitivity merits deeper investigation.
Collectively, our findings position KCNJ11 as a central regulator bridging metabolic adaptation and immune evasion in COAD, offering new avenues for biomarker-driven therapeutic strategies
Conclusions
This study establishes KCNJ11 as an independent prognostic biomarker in COAD, demonstrating its novel function in driving tumor progression through coordinated activation of the MYC pathway and macrophage infiltration. The significant associations between KCNJ11 expression and immune checkpoint modulation, combined with its influence on chemotherapeutic sensitivity, position this ion channel as a promising multi-target therapeutic node. Future investigations should prioritize mechanistic dissection of KCNJ11-mediated immunometabolic crosstalk and translational validation of KCNJ11-targeted strategies in preclinical models.
Acknowledgments
None.
Footnote
Reporting Checklist: The authors have completed the MDAR and TRIPOD reporting checklists. Available at https://tcr.amegroups.com/article/view/10.21037/tcr-2025-513/rc
Data Sharing Statement: Available at https://tcr.amegroups.com/article/view/10.21037/tcr-2025-513/dss
Peer Review File: Available at https://tcr.amegroups.com/article/view/10.21037/tcr-2025-513/prf
Funding: None.
Conflicts of Interest: Both authors have completed the ICMJE uniform disclosure form (available at https://tcr.amegroups.com/article/view/10.21037/tcr-2025-513/coif). The authors have no conflicts of interest to declare.
Ethical Statement: The authors are accountable for all aspects of the work in ensuring that questions related to the accuracy or integrity of any part of the work are appropriately investigated and resolved. This study was conducted in accordance with the Declaration of Helsinki and its subsequent amendments.
Open Access Statement: This is an Open Access article distributed in accordance with the Creative Commons Attribution-NonCommercial-NoDerivs 4.0 International License (CC BY-NC-ND 4.0), which permits the non-commercial replication and distribution of the article with the strict proviso that no changes or edits are made and the original work is properly cited (including links to both the formal publication through the relevant DOI and the license). See: https://creativecommons.org/licenses/by-nc-nd/4.0/.
References
- Siegel RL, Miller KD, Wagle NS, et al. Cancer statistics, 2023. CA Cancer J Clin 2023;73:17-48. [Crossref] [PubMed]
- Siegel RL, Giaquinto AN, Jemal A. Cancer statistics, 2024. CA Cancer J Clin 2024;74:12-49. [Crossref] [PubMed]
- Siegel RL, Miller KD, Fuchs HE, et al. Cancer Statistics, 2021. CA Cancer J Clin 2021;71:7-33. [Crossref] [PubMed]
- Dekker E, Tanis PJ, Vleugels JLA, et al. Colorectal cancer. Lancet 2019;394:1467-80. [Crossref] [PubMed]
- Prevarskaya N, Skryma R, Shuba Y. Ion Channels in Cancer: Are Cancer Hallmarks Oncochannelopathies? Physiol Rev 2018;98:559-621. [Crossref] [PubMed]
- Choudhari AS, Mandave PC, Deshpande M, et al. Phytochemicals in Cancer Treatment: From Preclinical Studies to Clinical Practice. Front Pharmacol 2019;10:1614. [Crossref] [PubMed]
- Critchley HOD, Maybin JA, Armstrong GM, et al. Physiology of the Endometrium and Regulation of Menstruation. Physiol Rev 2020;100:1149-79. [Crossref] [PubMed]
- Bowman P, Shepherd MH, Flanagan SE, et al. Improved Neurodevelopment Following In Utero Sulfonylurea Exposure in a Patient With KCNJ11 Permanent Neonatal Diabetes: Future Implications for Targeted Treatment During Pregnancy. Diabetes Care 2025;48:e10-2. [Crossref] [PubMed]
- Lu M, van Tartwijk FW, Lin JQ, et al. The structure and global distribution of the endoplasmic reticulum network are actively regulated by lysosomes. Sci Adv 2020;6:eabc7209. [Crossref] [PubMed]
- Chen Y, Li H. Prognostic and Predictive Models for Left- and Right- Colorectal Cancer Patients: A Bioinformatics Analysis Based on Ferroptosis-Related Genes. Front Oncol 2022;12:833834. [Crossref] [PubMed]
- Sung H, Ferlay J, Siegel RL, et al. Global Cancer Statistics 2020: GLOBOCAN Estimates of Incidence and Mortality Worldwide for 36 Cancers in 185 Countries. CA Cancer J Clin 2021;71:209-49. [Crossref] [PubMed]
- Zúñiga L, Cayo A, González W, et al. Potassium Channels as a Target for Cancer Therapy: Current Perspectives. Onco Targets Ther 2022;15:783-97. [Crossref] [PubMed]
- Jiang LH, Adinolfi E, Roger S. Editorial: Ion Channel Signalling in Cancer: From Molecular Mechanisms to Therapeutics. Front Pharmacol 2021;12:711593. [Crossref] [PubMed]
- Qian BZ, Li J, Zhang H, et al. CCL2 recruits inflammatory monocytes to facilitate breast-tumour metastasis. Nature 2011;475:222-5. [Crossref] [PubMed]
- Zhang W, Wang M, Ji C, et al. Macrophage polarization in the tumor microenvironment: Emerging roles and therapeutic potentials. Biomed Pharmacother 2024;177:116930. [Crossref] [PubMed]
- Dang CV, Kim JW, Gao P, et al. The interplay between MYC and HIF in cancer. Nat Rev Cancer 2008;8:51-6. [Crossref] [PubMed]
- Colegio OR, Chu NQ, Szabo AL, et al. Functional polarization of tumour-associated macrophages by tumour-derived lactic acid. Nature 2014;513:559-63. [Crossref] [PubMed]
- Kubicka A, Matczak K, Łabieniec-Watała M. More Than Meets the Eye Regarding Cancer Metabolism. Int J Mol Sci 2021;22:9507. [Crossref] [PubMed]
- Bursać S, Prodan Y, Pullen N, et al. Dysregulated Ribosome Biogenesis Reveals Therapeutic Liabilities in Cancer. Trends Cancer 2021;7:57-76. [Crossref] [PubMed]
- Zabludoff SD, Deng C, Grondine MR, et al. AZD7762, a novel checkpoint kinase inhibitor, drives checkpoint abrogation and potentiates DNA-targeted therapies. Mol Cancer Ther 2008;7:2955-66. [Crossref] [PubMed]
- Matheson CJ, Backos DS, Reigan P. Targeting WEE1 Kinase in Cancer. Trends Pharmacol Sci 2016;37:872-81. [Crossref] [PubMed]


