SNORD93 suppresses colorectal cancer progression by inducing G0/G1 arrest and apoptosis
Highlight box
Key findings
• This study is the first to report that SNORD93 expression is downregulated in colorectal cancer (CRC), exerting a tumor-suppressive effect.
What is known and what is new?
• Evidence is increasingly suggesting that SNORD93 is closely associated with tumor progression in various cancers, including breast cancer and esophageal cancer.
• In this paper, we present the first investigation of SNORD93’s role in CRC tumorigenesis, which clarified its molecular mechanisms through multilevel analyses of CRC tissues via both cellular and molecular approaches. Our findings demonstrate that SNORD93 suppresses CRC proliferation by simultaneously modulating apoptosis and necroptosis while delaying cell cycle progression at the S phase.
What is the implication, and what should change now?
• This study identified SNORD93 as a novel therapeutic target for CRC. Small-molecule inhibitors or RNA-based therapies targeting SNORD93 may disrupt tumor proliferation, thus offering an alternative treatment strategy for CRC.
Introduction
Colorectal cancer (CRC) is the third most common cancer and the second leading cause of cancer-related death, accounting for approximately 10% of all cancer cases (1). Progress in early detection protocols, systematic surveillance, and optimized therapeutic interventions has driven measurable reductions in CRC burden, evidenced by declining incidence and mortality trends (2,3). Despite therapeutic advances, CRC prognosis remains suboptimal, with 5-year recurrence rates reaching 25% in unresectable cases and 35–45% among stage II/III patients following curative surgery (4). Alarmingly, early-onset CRC incidence escalates annually, evidenced by 1.2% year-over-year mortality increases in under-50 cohorts [2005–2019] (5). This substantial disease burden underscores the critical demand for innovative molecular signatures and druggable targets in CRC management.
Small nucleolar RNAs (snoRNAs), a subclass of noncoding RNAs, are typically distributed in the nucleolus (6). snoRNAs have been identified as housekeeping genes due to their unique function in the posttranscriptional modification of RNAs, including ribosomal RNA (rRNA) and small nuclear RNA (snRNA), via base pairing with target RNAs (7,8). In 2002, Chang et al. discovered that h5sn2, a H/ACA box snoRNA, exhibits lower expression in patients with meningioma and contributes to a poorer prognosis, establishing a groundbreaking connection between snoRNA and cancer development (9). Since then, numerous studies have revealed that snoRNAs act dually in both promoting and suppressing malignancy (10,11). For instance, SNORD88B, as an oncogene, initiates hepatocarcinogenesis in liver cancer. After SNORD88B anchors WRN in the nucleolus, Hippo signaling is inactivated as a result of X-ray repair cross complementing 5 (XRCC5) interacting with the serine/threonine kinase 4 (STK4) promoter to suppress its transcription (12). Conversely, SNORA21 was found to function as a tumor inhibitor, inducing cells to stagnate in the G0/G1 phase (13). Consequently, examining the regulatory role of snoRNAs in the pathogenesis and progression of cancer may be helpful in identifying novel markers for the diagnosis, treatment, and prognosis of patients with cancer.
SNORD93, a subclass of C/D box snoRNA, has been found to play a significant role in tumor development. Although there is currently no widely documented evidence or consensus in the scientific literature regarding recurrent genomic amplifications or mutations in SNORD93, several studies have reported its altered expression in certain types of neoplasms. For instance, SNORD93 is aberrantly expressed in renal clear-cell carcinoma and is associated with poor patient prognosis (14). Moreover, SNORD93 can be upregulated to promote the invasion of breast cancer and can be converted into the brief fragment snoRNA-derived small RNA (sdRNA93), resembling microRNA (miRNA), to inhibit the production of the pipecolic acid and sarcosine oxidase (PIPOX) (15). However, the expression of SNORD93 and its biological significance in CRC have not been clarified. This research delineates SNORD93’s functional impact and associated molecular pathways in colorectal carcinogenesis. Analyses revealed significant SNORD93 underexpression in CRC specimens, indicating tumor-suppressive roles during malignant progression. We present this article in accordance with the MDAR reporting checklist (available at https://tcr.amegroups.com/article/view/10.21037/tcr-2025-1236/rc).
Methods
Tissue samples
This study examined 13 paired CRC tissue samples and their adjacent nontumorous tissues obtained from 13 patients who had undergone surgical excision at the Quanzhou First Hospital Affiliated to Fujian Medical University. The CRC diagnosis was confirmed via a histological analysis of each tissue sample collected. The study was conducted in accordance with the Declaration of Helsinki and its subsequent amendments. The study was approved by institutional ethics board of Quanzhou First Hospital Affiliated to Fujian Medical University (2023, No. 218), and informed consent was taken from all the patients.
Cell culture
The human CRC cell lines HT-29 (HTB-38), SW480 (CCL-228), and HCT-15 (CCL-225), and the normal human intestinal epithelial crypt cell (HIEC) line (CRL-3266) were sourced from the American Type Culture Collection (ATCC; Manassas, VI, USA). All cell lines were then cultured in RPMI-1640 complete medium (Gibco, Thermo Fisher Scientific, Waltham, MA, USA) containing 10% fetal bovine serum (FBS; Gibco), and 1% penicillin-streptomycin (Invitrogen, Thermo Fisher Scientific) in a 5% CO2 humidified atmosphere incubator at 37 ℃.
Plasmids and transfection
The full-length SNORD93 sequence was cloned into the pGPU6-GEP-Neo vector (Invitrogen) to establish SNORD93 overexpression. Cells were transfected with the pGPU6-SNORD93 plasmid via Lipofectamine 3000 (Invitrogen) according to the manufacturer’s protocol. The expression of SNORD93 was further confirmed via quantitative real time polymerase chain reaction (qRT-PCR).
RNA extraction and qRT-PCR
Total RNA was extracted with a column extraction kit, and RT-PCR was performed with HiScript III RT SuperMix according to the manufacturer’s protocol (Nanjing Vazyme Biotech Co., Ltd., Nanjing, China). RNA was then reverse transcribed into complementary DNA (cDNA). Subsequently, SNORD93 messenger RNA (mRNA) expression was measured with qRT-PCR and amplification via the SYBR Green Master Mix Kit (Nanjing Vazyme Biotech Co., Ltd.). The expression was normalized to 18S rRNA, and the relative expression was evaluated with the 2−ΔΔCt method.
Cell Counting Kit-8 (CCK-8) assay
CCK-8 was used to assess cell viability following the transfection of CRC cells with pGPU6-SNORD93 or the control. The cells were seeded into the 96-well plates with 5,000 cells in each well and then cultivated for 0, 24, 48, and 72 hours, after which 10 µL of CCK-8 reagent was added. Following this, the plate was incubated for 1.5 hours at 37 ℃, which was followed by the measurement of the optical density values at 450 nm.
Colony formation assay
Colony formation assay was employed to evaluate the cell capacity of colony formation after the CRC cells were transfected with pGPU6-SNORD93 or the control. The cells were cultured in six-well plates with 1,000 cells in each well, and the medium was refreshed every 2 days. Fourteen days later, the cell colonies became visible and were fixed with formaldehyde for 30 minutes and stained with crystal violet for 30 minutes. Cell colonies were then counted manually after the background color cleared.
Cell cycle assay
Cell cycle assay was applied to analyze the cell cycle profile of CRC cells that were respectively treated with pGPU6-SNORD93 or the control. After 48 hours, the CRC cells were harvested and then washed twice in cold phosphate-buffered saline (PBS), resuspended in 70% ethanol, and fixed overnight at 4 ℃. Subsequently, they were treated with propidium iodide (PI) for 30 minutes at 37 ℃. For the cell apoptosis assay, the percentages of cells in different phases of the cell cycle were determined via flow cytometry, with the analysis being conducted with FlowJo v. 10.6.2 software (BD, Franklin Lakes, NY, USA).
Cell apoptosis assay
Cell apoptosis was detected in CRC cells transfected with the control or pGPU6-SNORD93. After 48 hours, the CRC cells were digested with trypsin without EDTA and harvested following treatment with the Annexin-V-FITC binding buffer, Annexin-V-FITC, and PI (cat. No. C1067S; Beyotime Biotechnology, Shanghai, USA). Subsequently, the CRC cells were incubated for 20 minutes at room temperature and shielded from light and subjected to an ice bath, after which flow cytometry was performed. PI produced red fluorescence, whereas Annexin V-FITC produced green fluorescence.
Wound healing assay
Wound healing assay was used to measure the migration capacity of CRC cells after transfection with the control or pGPU6-SNORD93. A total of 5×105 CRC cells were cultured in six-well plates, and then a vertical wound was marked in a Petri dish with the tip of a 200-µL pipette. The outcomes of scratch migration to the central zone were evaluated at 0, 24, and 48 hours, respectively.
Western blotting (WB)
Cellular proteins were extracted with RIPA lysis buffer, and protein lysates were collected following centrifugation. Subsequently, a bicinchoninic acid (BCA) assay was used to quantify the proteins. Following denaturation, protein samples were separated using 10% sodium dodecyl sulfate-polyacrylamide gel electrophoresis (SDS-PAGE), and the proteins were subsequently transferred to polyvinylidene fluoride (PVDF) membranes. Following this step, the membranes were blocked with 5% nonfat milk in Tris-buffered saline containing Tween-20 (TBST) for 2 hours at room temperature, which was followed by overnight incubation at 4 ℃ with the following primary antibodies: p21 [cat. No. 2947T; Cell Signaling Technology (CST), Danvers, MA, USA], cyclin D3 (cat. No. 2936T; CST), cyclin E2 (cat. No. 4132P; CST), CDK9 (cat. No. 2316P; CST), caspase 3 (cat. No. 14220T; CST), caspase 7 (cat. No. 12827T; CST), caspase 8 (cat. No. 4790T; CST), Bim (cat. No. 2933P; CST), receptor-interacting protein (RIP) (cat. No. 3493T; CST), phosphorylated RIP (p-RIP) (cat. No. 65746T; CST), mixed lineage kinase domain-like protein (MLKL) (cat. No. 14993T; CST), phosphorylated MLKL (p-MLKL) (cat. No. 91689T; CST), E-cadherin (cat. No. 3195T; CST), and β-catenin (cat. No. 8480T; CST). β-actin (cat. No. 3700; CST) and GAPDH (cat. No. 60004-1-Ig; Proteintech, Rosemont, IL, USA) were used as the reference proteins. The membrane was incubated with secondary antibodies, either goat anti-mouse IgG (cat. No. 21005148; Proteintech) or goat anti-rabbit IgG (cat. No. 7074P2; CST), following a triple wash with PBS for 2 hours at room temperature. After three washes, proteins were detected on the membranes with enhanced chemiluminescence (ECL) reagent.
Statistical analysis
For statistical analysis, we used GraphPad Prism 8 software (Dotmatics, Boston, MA, USA). Data normality was verified using Shapiro-Wilk tests (α=0.05). Non-normally distributed data were analyzed with Mann-Whitney U tests, and normally distributed data were compared using Student’s t-test for two-group comparisons. One-way analysis of variance (ANOVA) was applied to compare data between multiple groups. When ≥2 hypotheses were tested concurrently on a single dataset, appropriate multiple testing corrections were applied. All experiments included ≥3 biological replicates (independently cultured cells). P values less than or equal to 0.05 were considered statistically significant.
Results
SNORD93 was downregulated and correlated with poor prognosis in CRC
The abundance of SNORD93 in patients with CRC was detected via qRT-PCR to clarify the relationship between SNORD93 and CRC. The expression of SNORD93 was significantly downregulated in CRC tissue as compared with adjacent normal tissues (P=0.03; Figure 1A and Table 1). Furthermore, we analyzed the SNORD93 expression patterns in a subset of CRC cell lines (SW480, HT-29, and HCT-15) and the normal HIEC line. As expected, SNORD93 exhibited lower expression in the CRC cell lines (HIEC: SW480, P<0.001; HIEC: HT-29, P<0.001; HIEC: HCT-15, P=0.002; Figure 1B). Pilot data from 13 patients suggested SNORD93 dysregulation may contribute to CRC progression in preliminary observations; large-scale validation is required in the future. Therefore, we further screened SNORD93 in the SNORic databases (16). The patients were divided into two groups based on the median expression level of SNORD93, and the association between SNORD93 expression and overall survival was determined. The results demonstrated that a lower SNORD93 expression was associated with a significantly worse prognosis (P=0.001; Figure 1C). Preliminary clinical data supported by public cohorts and the cellular-level evidence consistently suggest SNORD93 as a potential tumor suppressor.
Table 1
| Characteristic | Case (n) | SNORD93 expression level | |
|---|---|---|---|
| Low, n (%) | High, n (%) | ||
| Age | |||
| <68 years | 9 | 5 (55.6) | 4 (44.4) |
| ≥68 years | 4 | 0 (0.0) | 4 (100.0) |
| Sex | |||
| Male | 6 | 3 (50.0) | 3 (50.0) |
| Female | 7 | 4 (57.1) | 3 (42.9) |
| Lesion site | |||
| Colon | 5 | 3 (60.0) | 2 (40.0) |
| Rectum | 8 | 4 (50.0) | 4 (50.0) |
| pT stage | |||
| T1 | 1 | 1 (100.0) | 0 (0.0) |
| T2 | 6 | 3 (50.0) | 3 (50.0) |
| T3 | 5 | 1 (20.0) | 4 (80.0) |
| T4 | 1 | 1 (100.0) | 0 (0.0) |
| Lymph node metastasis | |||
| Yes | 4 | 2 (50.0) | 2 (50.0) |
| No | 9 | 4 (44.4) | 5 (55.6) |
SNORD93 inhibited the proliferation of CRC cells
Tumor cell proliferation is one of the most significant indicators of a malignant phenotype. To determine the biological effects of SNORD93 on CRC tumor progression, we upregulated the expression of SNORD93 in the HCT-15 and HT-29 cells via transfection with pGPU6-SNORD93. The transfection of pGPU6-SNORD93 markedly enhanced the expression of SNORD93 in both the HCT-15 and HT-29 cell lines (HCT-15: P=0.004; HT-29: P=0.01; Figure 2A). As expected, the CCK-8 assay confirmed that the proliferation was inhibited when the SNORD93 expression in CRC cell lines was increased (HCT-15: P<0.001; HT-29: P=0.03; Figure 2B). In line with this, the colony formation assay indicated that overexpression of SNORD93 resulted in fewer and smaller colonies of CRC cells (HCT-15: P=0.002; HT-29: P=0.02; Figure 2C). Taken together, these investigations suggest that the overexpression of SNORD93 significantly constrains the proliferation ability of CRC cells.
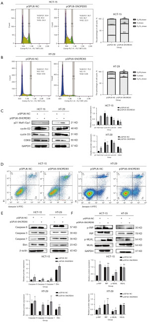
SNORD93 limited CRC growth by regulating the cell cycle and promoting apoptosis
The proliferation of normal cells depends on appropriate cell cycle signals, which restrict unfettered proliferation (17). We thus sought to determine whether the function of SNORD93 in cell proliferation was associated with the cell cycle. The SNORD93-overexpressing and negative-control CRC cells were stained with PI. Data from flow cytometry revealed that SNORD93 enhanced the proportion of CRC cells in the G0/G1 phase (Figure 3A,3B). Subsequently, the expression of cell cycle-related proteins was detected. As shown in Figure 3C, SNORD93 enhanced G1 block-related protein p21 Waf1/Cip1 while simultaneously decreasing the levels of cyclin D3, cyclin E2, and CDK9.
Evasion from apoptosis is one of the hallmarks of cancer, and deregulated apoptotic signaling induces continuous proliferation, ultimately leading to the formation of cancer (18). To further elucidate the mechanism by which SNORD93 affects CRC cell proliferation, we conducted Annexin V/PI staining on CRC cells after they were transfected with pGPU6-NC or pGPU6-SNORD93 to analyze cell death and apoptosis. The upregulation of SNORD93 increased the proportion of apoptotic cells (Figure 3D and Table 2). Subsequently, we measured the expression of apoptotic proteins and found that SNORD93 stimulated the expression of caspase 3, caspase 7, caspase 8, and Bim (Figure 3E). In addition, the phosphorylation of both RIP and mixed lineage kinase domain-like protein (MLKL), which are essential cellular elements during necroptosis, increased in pGPU6-SNORD93-treated CRC cells (Figure 3F). SNORD93 dysregulation coincides with elevated necroptosis marker, the p-RIP/p-MLKL, suggesting potential engagement of necroptosis. Our in vitro findings demonstrated that SNORD93 overexpression hinders the proliferation of CRC by arresting the cell cycle and inducing apoptosis.
Table 2
| Group | HCT-15 | HT-29 | |||||
|---|---|---|---|---|---|---|---|
| pGPU6-NC | pGPU6-SNORD93 | P | pGPU6-NC | pGPU6-SNORD93 | P | ||
| Early apoptosis (%) | 3.463±1.782 | 8.9±0.9241 | 0.009** | 5.58±0.7731 | 8.587±1.534 | 0.04* | |
| Late apoptosis (%) | 12.17±2.956 | 21.13±1.326 | <0.001**** | 4.963±0.5577 | 8.677±1.926 | 0.03* | |
| Apoptosis (%) | 15.62±4.932 | 30.03±0.9722 | 0.008** | 10.54±1.325 | 17.26±1.415 | 0.004** | |
The apoptosis rates of HCT-15 and HT-29 cells were measured by flow cytometry at 48 hours after transfection with either the pGPU6-NC or pGPU6-SNORD93 vectors. Data are shown as mean ± standard deviation (n=3). *, P<0.05; **, P<0.01; ****, P<0.0001.
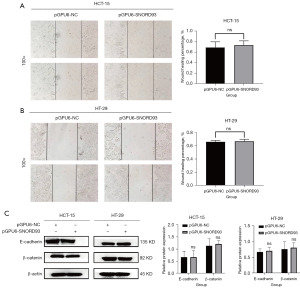
SNORD93 failed to influence CRC cell migration
Tumor metastasis is a characteristic trait of the most aggressive tumors and a major contributor to cancer-related death. Epithelial-mesenchymal transition (EMT) is an essential cellular process in which epithelial cells exhibit mesenchymal characteristics. Generally, EMT has been associated with various tumor functions, including tumor cell migration, metastasis (19), and chemotherapy resistance (20). We thus sought to clarify SNORD93’s biological role in metastasis and the expression of EMT-related genes. As shown in Figure 4A,4B, the migration capacity of CRC cells was not altered in response to SNORD93 overexpression. Additionally, the expression of E-cadherin and β-catenin showed no significant difference between the control and SNORD93-overexpressing groups (Figure 4C). Therefore, the overexpression of SNORD93 exerted a nonsignificant effect on the migratory capacity of CRC cells.
Discussion
snoRNAs, a subclass of noncoding RNAs, are typically distributed in the nucleolus, range in length from 60 to 300 nt, and have no protein-coding capacity (21). Evidence suggests that the dysregulation of snoRNA is strongly connected with the occurrence and progression of tumors, including CRC. Gómez-Matas et al. analyzed the whole snoRNome in CRC to identify potentially noninvasive snoRNA-based biomarkers in fecal samples (22). SNORA28 overexpression promotes the development and radioresistance of CRC cells. By recruiting bromodomain-containing protein 4 (BRD4), SNORA28 functions as a molecular decoy, raising the level of H3K9 acetylation at the LIFR promoter region. In turn, this increases the proliferation and radioresistance of CRC cells by inducing LIFR transcription, which then activates the JAK1/STAT3 pathway (23). Moreover, SNORD126 promotes the proliferation of CRC through increasing the expression of fibroblast growth factor receptor 2 (FGFR2) and activating the phosphoinositide 3-kinase-Akt (PI3K/Akt) pathway (24). It has also been found that the upregulation of SNORD44, when combined with GAS5, leads to caspase-dependent apoptosis, which inhibits CRC cells from proliferating (25). Moreover, SNORD1C is highly expressed in CRC and enhances the stem cell properties of CRC cells through activating the Wnt/β-catenin pathway (26). Therefore, clarifying the expression pattern of snoRNA in CRC and its regulatory role in the pathogenesis and progression of CRC may be beneficial in identifying novel markers for the diagnosis, treatment, and prognosis of patients with CRC.
Given the potential relevance of the dysregulated expression of snoRNAs in CRC and the fact that SNORD93 exerts functions in multiple cancers, we sought to characterize the expression pattern of SNORD93 and the possible molecular mechanisms underlying its role in CRC development. Indeed, we found that SNORD93 was significantly downregulated in CRC. Notably, patients with CRC with a lower expression of SNORD93 experienced poor prognosis. However, Zhao et al. reported the upregulation of SNORD93 in renal clear-cell carcinoma tissues (14). Thus, the expression patterns of SNORD93 may differ across types. Similarly, SNORD44 has been reported to be weakly expressed in prostate cancer but overexpressed in breast cancer (27,28).
We further clarified how SNORD93 is related to the malignant features of CRC. Initially, our findings indicated that SNORD93 blocked cell proliferation but failed to impact cell migration in CRC. As shown in Table 1, despite the small sample size, no statistically significant associations were observed—including in the analysis of metastatic lymph node status. Additional evidence indicated that exogenous SNORD93 did not influence the expression level of E-cadherin or β-catenin, which are respectively associated with EMT. These data led us to conclude that SNORD93 regulates cell proliferation rather than cell migration in CRC. Similarly, in another study, SNORD113-1 was found to significantly suppress cancer growth in hepatocellular carcinoma cells but to not affect their migration or invasion (29). However, this observation appears to contradict Patterson et al.’s finding that MDA-MB-231 metastatic breast cancer cells exhibit elevated levels of SNORD93 expression and that the migration of MDA-MB-231 cells can be inhibited via anti-sdRNA93 (15). Overall, snoRNAs function as either oncogenes or tumor-suppressor genes and regulate the biological behavior of malignancies in a tumor- and tissue-specific manner. Our results demonstrate that SNORD93 functions as a tumor suppressor in CRC. However, our data do not support the involvement of SNORD93 in metastatic processes in breast cancer.
All cancers depend on continuous cell division, and controlled cell cycle progression typically prevents the excessive proliferation of cancer cells (30). According to previous research, SNORD78 inhibits the proliferation of non-small cell lung cancer by inducing G0/G1 phase arrest, while SNORD76 delays cell entry into the S phase in glioblastoma (31,32). Meanwhile, SNORD52 promotes the G2/M cell cycle transition in hepatocellular carcinoma (33). In line with this, our results suggested that upregulation of SNORD93 limits CRC cell proliferation by arresting tumor cells in the G0/G1 phase. As expected, its upregulation was accompanied by a higher expression of p21 protein, G0/G1 phase arrest, and a decreased expression of the proteins cyclin E2, cyclin D3, and CDK9, which are associated with the transition from the G1 to the S phase. In contrast, Shen et al. observed that SNORA24 promoted the G1/S phase transition, contributing to colony formation, cell proliferation, and the growth of xenograft tumors in CRC (34).
Induction of cell apoptosis is inexorably linked with the development of cancer, with the activation of caspases resulting in the programmed execution of cell apoptosis. To further clarify the possible mechanism underlying SNORD93’s tumor-suppressive function, we examined caspase-dependent apoptosis. Our findings indicated that the upregulation of SNORD93 effectively promoted cell apoptosis and the production of caspase 8, Bim, caspase 3, and caspase 7, among which caspase 8 is well-known to activate the death receptor signaling cascade (35). Bim translocates and attaches to Bcl-2 after receiving apoptosis signaling, triggering the release of cytochrome C and inducing the mitochondrial apoptosis pathway, with apoptosis being achieved via the respective activation of the effector caspase 3 and caspase 7. Similarly, the overexpression of SNORD44 with its host GAS5 stimulates cystatin-dependent apoptosis, which inhibits CRC cell proliferation (22).
Caspase 8 is critical to initiating both exogenous apoptosis and necroptosis (36). Necroptosis is a newly identified form of programmed necrotic cell death. The ripoptosome is a protein complex that contains FADD, RIPK1, caspase 8, and cFLIP, and the formation of the ripoptosome is mediated via the recruitment of RIPK1 and the phosphorylation of RIPK3, after which it phosphorylates MLKL to build the necrosome. Large pores generated by MLKL oligomers in phosphatidylinositol phosphate-rich patches in the plasma membrane result in necroptotic cell death (37,38). Notably, necroptosis involves a dual regulation of tumor occurrence and development (39,40). For instance, Feng et al. found that necroptosis inhibited the proliferation, migration, and invasion of CRC (41). However, in the enteritis mouse model experiments of Liu et al., necroptosis was observed to participate in the growth of early-stage CRC (42). Surprisingly, our data show that SNORD93-mediated cell death exhibits features consistent with necroptosis, suggesting SNORD93 prevents the proliferation of CRC cells by triggering necroptosis-like cell death. Although elevated p-RIP and p-MLKL indicate engagement of necroptosis pathways, the absence of functional inhibitor data precludes definitive causal attribution. Future studies should validate these observations using necroptosis-specific inhibitors (e.g., necrostatin-1).
Considered cumulatively, our findings indicate a suppressive function of SNORD93 in CRC tumorigenesis, which may facilitate the development of the snoRNA-based diagnosis and treatment of cancers. However, the mechanisms underlying SNORD93’s oncogenic function need to be further clarified in subsequent research. Moreover, the clinical translation potential of SNORD93 is particularly noteworthy, given the emerging utility of snoRNAs in liquid biopsy applications. snoRNAs can be detected in liquid biopsies, such as blood plasma, serum, and other body fluids, through use of advanced technologies such as next-generation sequencing (NGS), qRT-PCR, and microarrays. These methods enable the quantification of snoRNAs that are present within extracellular vesicles, such as exosomes, or that exist as cell-free RNAs. Liquid biopsy analyses have revealed tissue-specific snoRNA expression profiles (e.g., CRC, breast cancer, and lung cancer), positioning them as promising noninvasive biomarkers for the early diagnosis, prognosis, and monitoring of recurrence. Furthermore, longitudinal changes in snoRNA levels may serve as indicators of treatment efficacy or resistance, supporting personalized therapeutic approaches. Therefore, our future research will prioritize clinical validation of SNORD93 in liquid biopsies to translate these findings into clinical practice.
Conclusions
Our findings demonstrated that the inhibition of SNORD93 is closely related to the poor outcome of patients with CRC. Notably, SNORD93 inhibited proliferation by delaying cells’ entry into the S phase, inducing apoptosis and necroptosis in CRC. Further, additional prospective studies in larger series of patients are required to confirm the clinical utility of SNORD93 and to determine if it may serve as a novel biomarker and therapeutic target for CRC.
Acknowledgments
None.
Footnote
Reporting Checklist: The authors have completed the MDAR reporting checklist. Available at https://tcr.amegroups.com/article/view/10.21037/tcr-2025-1236/rc
Data Sharing Statement: Available at https://tcr.amegroups.com/article/view/10.21037/tcr-2025-1236/dss
Peer Review File: Available at https://tcr.amegroups.com/article/view/10.21037/tcr-2025-1236/prf
Funding: This study was supported by
Conflicts of Interest: All authors have completed the ICMJE uniform disclosure form (available at https://tcr.amegroups.com/article/view/10.21037/tcr-2025-1236/coif). The authors have no conflicts of interest to declare.
Ethical Statement: The authors are accountable for all aspects of the work in ensuring that questions related to the accuracy or integrity of any part of the work are appropriately investigated and resolved. The study was conducted in accordance with the Declaration of Helsinki and its subsequent amendments. The study was approved by institutional ethics board of Quanzhou First Hospital Affiliated to Fujian Medical University (2023, No. 218) and informed consent was taken from all the patients.
Open Access Statement: This is an Open Access article distributed in accordance with the Creative Commons Attribution-NonCommercial-NoDerivs 4.0 International License (CC BY-NC-ND 4.0), which permits the non-commercial replication and distribution of the article with the strict proviso that no changes or edits are made and the original work is properly cited (including links to both the formal publication through the relevant DOI and the license). See: https://creativecommons.org/licenses/by-nc-nd/4.0/.
References
- Sung H, Ferlay J, Siegel RL, et al. Global Cancer Statistics 2020: GLOBOCAN Estimates of Incidence and Mortality Worldwide for 36 Cancers in 185 Countries. CA Cancer J Clin 2021;71:209-49. [Crossref] [PubMed]
- Siegel RL, Wagle NS, Cercek A, et al. Colorectal cancer statistics, 2023. CA Cancer J Clin 2023;73:233-54. [Crossref] [PubMed]
- Siegel RL, Miller KD, Goding Sauer A, et al. Colorectal cancer statistics, 2020. CA Cancer J Clin 2020;70:145-64. [Crossref] [PubMed]
- Tauriello DV, Calon A, Lonardo E, et al. Determinants of metastatic competency in colorectal cancer. Mol Oncol 2017;11:97-119. [Crossref] [PubMed]
- Siegel RL, Miller KD, Fuchs HE, et al. Cancer statistics, 2022. CA Cancer J Clin 2022;72:7-33. [Crossref] [PubMed]
- Lafontaine DL, Tollervey D. Birth of the snoRNPs: the evolution of the modification-guide snoRNAs. Trends Biochem Sci 1998;23:383-8. [Crossref] [PubMed]
- Liang J, Wen J, Huang Z, et al. Small Nucleolar RNAs: Insight Into Their Function in Cancer. Front Oncol 2019;9:587. [Crossref] [PubMed]
- Kiss T. Small nucleolar RNAs: an abundant group of noncoding RNAs with diverse cellular functions. Cell 2002;109:145-8. [Crossref] [PubMed]
- Chang LS, Lin SY, Lieu AS, et al. Differential expression of human 5S snoRNA genes. Biochem Biophys Res Commun 2002;299:196-200. [Crossref] [PubMed]
- van der Werf J, Chin CV, Fleming NI. SnoRNA in Cancer Progression, Metastasis and Immunotherapy Response. Biology (Basel) 2021;10:809. [Crossref] [PubMed]
- Williams GT, Farzaneh F. Are snoRNAs and snoRNA host genes new players in cancer? Nat Rev Cancer 2012;12:84-8. [Crossref] [PubMed]
- Gu Y, Yi Z, Zhou Z, et al. SNORD88B-mediated WRN nucleolar trafficking drives self-renewal in liver cancer initiating cells and hepatocarcinogenesis. Nat Commun 2024;15:6730. [Crossref] [PubMed]
- Qin Y, Zhou Y, Ge A, et al. Overexpression of SNORA21 suppresses tumorgenesis of gallbladder cancer in vitro and in vivo. Biomed Pharmacother 2019;118:109266. [Crossref] [PubMed]
- Zhao Y, Yan Y, Ma R, et al. Expression signature of six-snoRNA serves as novel non-invasive biomarker for diagnosis and prognosis prediction of renal clear cell carcinoma. J Cell Mol Med 2020;24:2215-28. [Crossref] [PubMed]
- Patterson DG, Roberts JT, King VM, et al. Human snoRNA-93 is processed into a microRNA-like RNA that promotes breast cancer cell invasion. NPJ Breast Cancer 2017;3:25. [Crossref] [PubMed]
- Gong J, Li Y, Liu CJ, et al. A Pan-cancer Analysis of the Expression and Clinical Relevance of Small Nucleolar RNAs in Human Cancer. Cell Rep 2017;21:1968-81. [Crossref] [PubMed]
- Evan GI, Vousden KH. Proliferation, cell cycle and apoptosis in cancer. Nature 2001;411:342-8. [Crossref] [PubMed]
- Ryoo HD, Bergmann A. The role of apoptosis-induced proliferation for regeneration and cancer. Cold Spring Harb Perspect Biol 2012;4:a008797. [Crossref] [PubMed]
- Huang Y, Hong W, Wei X. The molecular mechanisms and therapeutic strategies of EMT in tumor progression and metastasis. J Hematol Oncol 2022;15:129. [Crossref] [PubMed]
- Pastushenko I, Blanpain C. EMT Transition States during Tumor Progression and Metastasis. Trends Cell Biol 2019;29:212-26. [Crossref] [PubMed]
- Palazzo AF, Lee ES. Non-coding RNA: what is functional and what is junk? Front Genet 2015;6:2. [Crossref] [PubMed]
- Gómez-Matas J, Duran-Sanchon S, Lozano JJ, et al. SnoRNA profiling in colorectal cancer and assessment of non-invasive biomarker capacity by ddPCR in fecal samples. iScience 2024;27:109283. [Crossref] [PubMed]
- Liu X, Zhang H, Fan Y, et al. SNORA28 Promotes Proliferation and Radioresistance in Colorectal Cancer Cells through the STAT3 Pathway by Increasing H3K9 Acetylation in the LIFR Promoter. Adv Sci (Weinh) 2024;11:e2405332. [Crossref] [PubMed]
- Fang X, Yang D, Luo H, et al. SNORD126 promotes HCC and CRC cell growth by activating the PI3K-AKT pathway through FGFR2. J Mol Cell Biol 2017;9:243-55. [PubMed]
- Yuan S, Wu Y, Wang Y, et al. An Oncolytic Adenovirus Expressing SNORD44 and GAS5 Exhibits Antitumor Effect in Colorectal Cancer Cells. Hum Gene Ther 2017;28:690-700. [Crossref] [PubMed]
- Liu Y, Zhao C, Wang G, et al. SNORD1C maintains stemness and 5-FU resistance by activation of Wnt signaling pathway in colorectal cancer. Cell Death Discov 2022;8:200. [Crossref] [PubMed]
- Martens-Uzunova ES, Jalava SE, Dits NF, et al. Diagnostic and prognostic signatures from the small non-coding RNA transcriptome in prostate cancer. Oncogene 2012;31:978-91. [Crossref] [PubMed]
- Mourtada-Maarabouni M, Pickard MR, Hedge VL, et al. GAS5, a non-protein-coding RNA, controls apoptosis and is downregulated in breast cancer. Oncogene 2009;28:195-208. [Crossref] [PubMed]
- Xu G, Yang F, Ding CL, et al. Small nucleolar RNA 113-1 suppresses tumorigenesis in hepatocellular carcinoma. Mol Cancer 2014;13:216. [Crossref] [PubMed]
- Matthews HK, Bertoli C, de Bruin RAM. Cell cycle control in cancer. Nat Rev Mol Cell Biol 2022;23:74-88. [Crossref] [PubMed]
- Chen L, Han L, Wei J, et al. SNORD76, a box C/D snoRNA, acts as a tumor suppressor in glioblastoma. Sci Rep 2015;5:8588. [Crossref] [PubMed]
- Zheng D, Zhang J, Ni J, et al. Small nucleolar RNA 78 promotes the tumorigenesis in non-small cell lung cancer. J Exp Clin Cancer Res 2015;34:49. [Crossref] [PubMed]
- Li C, Wu L, Liu P, et al. The C/D box small nucleolar RNA SNORD52 regulated by Upf1 facilitates Hepatocarcinogenesis by stabilizing CDK1. Theranostics 2020;10:9348-63. [Crossref] [PubMed]
- Shen L, Lin C, Lu W, et al. Involvement of the oncogenic small nucleolar RNA SNORA24 in regulation of p53 stability in colorectal cancer. Cell Biol Toxicol 2023;39:1377-94. [Crossref] [PubMed]
- Fritsch M, Günther SD, Schwarzer R, et al. Caspase-8 is the molecular switch for apoptosis, necroptosis and pyroptosis. Nature 2019;575:683-7. [Crossref] [PubMed]
- Jiang M, Qi L, Li L, et al. Caspase-8: A key protein of cross-talk signal way in "PANoptosis" in cancer. Int J Cancer 2021;149:1408-20. [Crossref] [PubMed]
- Seo J, Nam YW, Kim S, et al. Necroptosis molecular mechanisms: Recent findings regarding novel necroptosis regulators. Exp Mol Med 2021;53:1007-17. [Crossref] [PubMed]
- Yan J, Wan P, Choksi S, et al. Necroptosis and tumor progression. Trends Cancer 2022;8:21-7. [Crossref] [PubMed]
- Ye K, Chen Z, Xu Y. The double-edged functions of necroptosis. Cell Death Dis 2023;14:163. [Crossref] [PubMed]
- Qin X, Ma D, Tan YX, et al. The role of necroptosis in cancer: A double-edged sword? Biochim Biophys Acta Rev Cancer 2019;1871:259-66. [Crossref] [PubMed]
- Feng X, Song Q, Yu A, et al. Receptor-interacting protein kinase 3 is a predictor of survival and plays a tumor suppressive role in colorectal cancer. Neoplasma 2015;62:592-601. [Crossref] [PubMed]
- Liu ZY, Zheng M, Li YM, et al. RIP3 promotes colitis-associated colorectal cancer by controlling tumor cell proliferation and CXCL1-induced immune suppression. Theranostics 2019;9:3659-73. [Crossref] [PubMed]

