Immunogenomic classification and nomogram development and validation for colorectal cancer survival prediction based on immune-related genes
Highlight box
Key findings
• The study identified immune-high and immune-low subtypes that are closely related to the prognosis of colorectal cancer (CRC) and built a risk score prediction model and nomogram to predict overall survival times, which showed good prognostic value for CRC.
What is known and what is new?
• Nomograms are commonly used to predict the prognosis of CRC, but few focus on immune subtypes that are closely related to the prognosis of CRC.
• A risk score prediction model and nomogram were developed based on new immune subtypes to predict prognosis.
What is the implication, and what should change now?
• The results can facilitate the optimization of treatment strategies in the CRC patient population and improve the value of more precise treatment strategies.
Introduction
Colorectal cancer (CRC) is a common gastrointestinal tumor with a high mortality rate (1). In terms of CRC treatment, the earlier the diagnosis of CRC is made, the better the treatment effect and the higher the survival rate (2,3). At present, the screening methods used for CRC have several limitations and lack sensitive biomarkers (4). Many studies have shown that the immune microenvironment is an independent risk factor in cancer (5,6) and plays an important role in the occurrence and development of CRC (7,8). Components of the immune microenvironment, immune clusters and human leukocyte antigen (HLA) expression can reflect changes in the immune state during the development of tumors and prognosis (9,10). Therefore, it is necessary to identify immune-related biomarkers and immune-related clusters to diagnose and predict the prognosis of CRC (11,12).
The immune response induced by tumor-associated immune checkpoints also plays an important role in determining CRC therapeutic effects and prognosis (13). Cytotoxic T lymphocyte antigen-4 (CTLA4), programmed cell death protein 1 (PD-1), and programmed cell death ligand 1 (PD-L1), which are common targets of immunotherapy (14), have improved the overall survival (OS) of patients with CRC who are sensitive to immunotherapy (15-18). However, only a small proportion of CRC patients achieve a good response to immunotherapy, thus, discovering other effective immune checkpoint targets is important (19,20). Immunogenomic classification can be used to divide CRC patients into different immune subsets and identify different treatments to improve therapeutic effectiveness (21,22). In our study, we first divided CRC patients into two groups, a high-immunity group and a low-immunity group, on the basis of immunogenomic profiling using single-sample gene set enrichment analysis (ssGSEA) to explore the different immune scores of CRC patients. We subsequently assessed the immune-related differentially expressed genes (IRDEGs) between the two groups and identified prognosis-related gene modules on the basis of sensitivity to immunotherapy using weighted gene coexpression network analysis (WGCNA). To ensure the accuracy of the differentially expressed genes (DEGs), we also detected DEGs between CRC tumor tissues and paracancerous tissues from our hospital by RNA sequencing and obtained hub genes by intersecting the DEGs with the prognosis-related gene set. Gene Ontology (GO) and Kyoto Encyclopedia of Genes and Genomes (KEGG) analyses were used to explore the potential functions of the hub genes. To further explore the prognostic value of the hub genes, we utilized least absolute shrinkage and selection operator (LASSO) regression and multivariate Cox regression analyses to screen the hub genes and construct a prognostic risk score model. The column chart prediction model has been widely used in the diagnosis and prognosis prediction of tumors. Geng et al. and Wu et al. combine clinical information development nomogram to predict CRC prognosis (23,24). However, in our study, we combine clinical information and risk score development with the nomogram prediction model to predict the prognosis of CRC. We present this article in accordance with the TRIPOD reporting checklist (available at https://tcr.amegroups.com/article/view/10.21037/tcr-2025-189/rc).
Methods
Patient genetic data
The RNA sequencing data were downloaded from The Cancer Genome Atlas (TCGA) database (http://cancergenome/.nih.gov/) and Gene Expression Omnibus (GEO) database (https://www.ncbi.nlm.nih.gov/), including data from 71 control tissues and 862 CRC tissues with clinical data. The study was approved by the Ethics Committee of the National Cancer Center/Cancer Hospital, Chinese Academy of Medical Sciences and Peking Union Medical College (approval No. 23/364- 4107). Because of the retrospective nature of the study, the requirement for informed consent was waived. The study was conducted in accordance with the Declaration of Helsinki and its subsequent amendments.
ssGSEA and clustering
Based on 23 immune cell datasets, we subjected the data downloaded from TCGA to gene set enrichment analysis (GSEA). The ssGSEA immune score reflecting the enrichment of immune cells was calculated for each sample from TCGA using the R packages “GSVA”, “limma” and “GSEABase”. On the basis of the ssGSEA immune score, we utilized the R package “sparcl” to divide CRC patients into a high immune score group and a low immune score group.
Immune infiltration of the immune clusters
We explored the immune infiltration of the immune clusters in terms of the following four factors: estimate score, immune score, stromal score and tumor purity (assessed with the R package “estimate”). We utilized a heatmap to show the different scores in the high- and low-immunity groups. We also explored the immune cell proportions in tumor samples by the CIBERSORT method and generated boxplots using the R package “ggplot2”. We explored the HLA distribution between the high- and low- immunity groups.
Correlations between the immune score groups and prognosis
On the basis of the immune score for each CRC patient, we utilized the R packages “survival” and “surviminer”.
Identification of prognosis-related DEGs between the immune score groups
We first separated the mRNA and lncRNA data and identified DEGs. The following criteria were used to select IRDEGs: |log(fold change)| >1 and P value <0.05. We utilized the WGCNA method to identify prognosis-related modules by combining the DEG data with clinical data using the R package “WGCNA”.
Identification of DEGs and hub genes in CRC samples
We utilized RNA sequencing to identify DEGs between tumor and control tissues from five patients who were diagnosed with CRC at our cancer hospital. The screening criteria for identifying the DEGs were as follows: |log(fold change)| ≥1 and P value <0.05. The details of the RNA sequencing experiment and data analysis are provided in the Appendix 1. We subsequently utilized a Venn diagram to identify genes shared between the prognosis-related immune modules from the WGCNA and the DEGs from the CRC samples. We ultimately obtained 26 DEGs. We explored the relationships among these 26 genes with a heatmap generated by the online tool “Sanger” (http://sangerbox.com/Index).
Pathway and GO enrichment analyses of the hub genes
For KEGG pathway analyses, we used the R packages “clusterprofiler”, “org.Hs.eg.db”, “enrichplot”, and “ggplot2”, and a P value of <0.05 was considered to indicate statistical significance. We selected the top 5 pathways in the circle plot. For GO enrichment, we utilized the Database for Annotation, Visualization, and Integrated Discovery (DAVID, https://david.ncifcrf.gov/). A P value of <0.05 was considered to indicate statistical significance, and we also included the top 5 results in the figure.
Development and validation of the prognostic risk score model
We first utilized LASSO regression to screen the hub genes using the R package “glmnet”, and 11 genes were selected. We subsequently used multivariate Cox regression to screen the 11 genes using the R package “survival” and calculated the risk score of each sample. Ultimately, 4 genes were identified. On the basis of the risk score, we developed a prognostic model and visualized the model with a heatmap, calibration lines and scatter diagram. We utilized receiver operating characteristic (ROC) curves and Kaplan-Meier plots to validate the predictive value of the prognostic model.
Assessment of the correlations between cancer transcription factor targets (TFs), immune infiltration, and the prognostic model
We downloaded cancer TFs from the Cistrome database (http://cistrome.org/) and identified the correlations between TFs and prognostic risk factors by multivariate Cox regression analysis by the R packages “limma”, “ggalluvial”, “ggplot2” and “dplyr”, with corFilter=0.3 and FDRfilter=0.05. On the basis of the CIBERSORT analysis results, we explored the correlations of 22 immune cells with the prognostic genes and risk scores of the prognostic model. The R packages “limma”, “reshape2”, “tidyverse” and “ggplot2” were used.
Development and validation of the nomogram
By combining the risk score of the prognostic model and the clinical information of each CRC sample, we built a nomogram to predict survival with the R package “rms”. We utilized ROC and calibration curve analyses to validate the nomogram.
Statistical analysis
The software used for analyzing and plotting the article is R and Graphpad. Rank sum test is used for non normal distribution data, paired test and two independent sample t-test are used for normal distribution data.
Results
Establishment of immune subtypes based on immune profiling
The workflow of this study is shown in Figure 1. On the basis of TCGA data and the profiles of 23 types of immune cells, we first calculated the immune score and divided CRC samples into immune-high and immune-low groups (Figure 2) using the ssGSEA method (table available at https://cdn.amegroups.cn/static/public/TCR-2025-189-1.xlsx). The immune score, stromal score, estimate score and tumor purity were subsequently calculated, and their relationships with immune subtypes are shown in Figure 2. The immune score, stromal score and estimate score were significantly greater in the immune-high cluster than in the immune-low cluster. Tumor purity was greater in the immune-low group than in the immune-high group (Figures 2,3A). Twenty-three types of immune cells were closely related to the immune subtype: activated B cells, immature B cells, activated CD8 T cells, monocytes, plasmacytoid dendritic cells, immature dendritic cells, gamma delta T cells, activated dendritic cells, follicular helper T cells, type 1 T helper cells, regulatory T cells, myeloid-derived suppressor cells, macrophages, natural killer T cells, natural killer cells, activated CD4 T cells, and type 2 T helper cells were more closely related to the immune-high cluster. Moreover, the relationships of HLA genes with different immune subtypes were also explored, and, as shown in Figure 3B, the expression of most of the HLA genes, namely, HLA-DRB5, HLA-DQA1, HLA-DOA, HLA-DQB2, HLA-DQA2, HLA-DMA, HLA-F, HLA-DRA, HLA-DOB, HLA-C, HLA-DQB1, HLA-DRB1, HLA-DMB, HLA-B, HLA-DPA1, HLA-DPB1 and HLA-E, was significantly greater in the immune-high group than in the immune-low group. This result implies that the immune subtype can effectively distinguish the status of CRC patients. We also explored the relationships between immune cells and immune subtypes. As shown in Figure 3C, CD8+ T cells, follicular helper T cells, and monocytes were more prominent in the immune-high group than in the immune-low group; M0 macrophages were more prominent in the immune-high group than in the immune-low group.
Kaplan-Meier plots (Figure 3D) revealed that the two immune subtypes were closely related to CRC prognosis, and the immune-low group had a better survival probability (P=0.036).
Identification of prognosis-related DEGs between the two immune subtypes
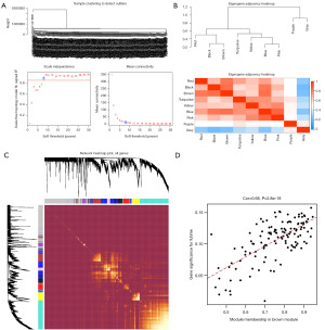
We explored the DEGs between the two immune subtypes. A total of 1,734 genes were identified. We subsequently explored prognostic gene modules on the basis of these DEGs using WGCNA (Figure 4). We divided the CRC samples into 8 modules. From the heatmap and correlation scatter plot analyses of module-trait correlations, we found that the brown module was the most highly correlated with clinical prognosis (P=2.8E−18, cor=0.68). The brown module contained a total of 125 genes.
We analyzed the expression of genes between tumor and control tissues on the basis of RNA sequencing data. Ultimately, 4,804 genes were identified, including 1,916 upregulated genes and 2,888 downregulated genes (table available at https://cdn.amegroups.cn/static/public/TCR-2025-189-2.xlsx). We utilized Venn diagrams to determine the intersection genes of the brown module and the DEGs of CRC patients (Figure 5A). As shown in Figure 5B, 26 hub genes were identified and were closely related to each other.
Pathway and gene ontology enrichment analyses of the hub genes
To further explore the biological functions and pathways of the hub genes, we performed GO and KEGG enrichment analyses. As shown in Figure 5C, the top five GO enrichment terms were negative regulation of lymphocyte proliferation (P=6.95E−08), negative regulation of mononuclear cell proliferation (P=7.41E−08), negative regulation of leukocyte proliferation (P=1.07E−07), receptor-mediated endocytosis (P=2.23E−07) and leukocyte cell-cell adhesion (P=4.51E−07). For the KEGG enrichment analyses, the top 5 terms were phagosome (P=2.31E−06), Staphylococcus aureus infection (P=4.74E−06), tuberculosis (P=6.18E−06), Fc gamma R-mediated phagocytosis (P=0.000120) and cell adhesion molecules (P=0.000623) (Figure 5D).
Development and validation of the prognostic risk score model
We first utilized LASSO regression to screen the hub genes. As shown in Figure 5E,5F, 11 genes were identified: TYMP, SPHK1, CSF3R, CTLA4, IL1RN, FCGR1A, ICOS, ICAM1, MMP9, SIGLEC1 and MARCO. Next, we used multivariate Cox regression to further screen the 11 genes and calculate the risk scores of the patients. Ultimately, we identified 4 genes (ICAM1, MMP9, ICOS and FCGR1A) (Table S1), and on the basis of the risk score, we constructed a prognostic risk score model (Figure 6A). We used ROC analysis to validate the accuracy of the model and used a Kaplan-Meier plot to assess its prognostic value. As shown in Figure 6B, the areas under the curve (AUCs) of 1-, 3-, and 5-year survival were 0.75, 0.73 and 0.65, respectively, indicating good accuracy. As shown in Figure 6C, the P value of the Kaplan-Meier plot was statistically significant (P<0.0001), and the low-risk score group had a better prognosis. To explore the immunological value of the model, we assessed the relationships of the 4 genes to construct a risk score model. As shown in Figure 7A, FCGR1A was closely related to follicular helper T cells, activated natural killer cells, monocytes, resting mast cells, activated mast cells, M2 macrophages, M1 macrophages, M0 macrophages and resting dendritic cells; ICAM1 was closely related to monocytes, M1 macrophages, M0 macrophages and naive B cells; ICOS was closely related to regulatory T cells, follicular helper T cells, CD8+ T cells, resting memory CD4+ T cells, activated memory CD4+ T cells, monocytes, M2 macrophages, M1 macrophages, M0 macrophages and activated dendritic cells; and MMP9 was associated with follicular helper T cells, CD8+ T cells, resting memory CD4+ T cells, activated natural killer cells, monocytes, resting mast cells, M2 macrophages, M1 macrophages, M0 macrophages, eosinophils and resting dendritic cells. The risk score was closely related to follicular helper T cells, resting memory CD4+ T cells, activated natural killer cells, M2 macrophages, M1 macrophages, M0 macrophages and resting dendritic cells. As shown in Figure 7B, the four prognostic risk factors were also closely related to cancer transcription factor targets.
Development and validation of the predictive nomogram
We combined the risk score of the prognostic model with clinical information to construct a predictive nomogram to predict survival time. As shown in Figure 8A, the nomogram incorporated T, N, and M stage; age; and the risk score. We used ROC and calibration analyses to validate the nomogram. As shown in Figure 8B, the AUCs for 1-, 3-, and 5-year survival were 0.809, 0.804, and 0.794, respectively, suggesting that the nomogram had good predictive accuracy. In addition, the 1-, 3- and 5-year calibration lines were close to the reference lines, suggesting good prognostic value (Figure 8C). We used GEO public data (GSE87211 and GSE39582) as the external validation cohort, the AUC for 1-year survival was 0.763, that for 3-year survival was 0.772, and that for 5-year survival was 0.752, implying that the nomogram had good predictive accuracy.
Discussion
CRC is the third most commonly diagnosed cancer in the world and has high mortality (25). The use of tumor markers and the diagnosis of cancer via colonoscopy have several limitations; therefore, the identification of new biomarkers for CRC is necessary. The immune microenvironment status is an important prognostic factor and is associated with tumor development (26-29). Identifying immune subtypes on the basis of gene expression profiles has become a common method for determining the immune response, immune infiltration and heterogeneity to identify better treatment methods (30).
In our study, we identified immune-high and immune-low groups on the basis of immune cell characteristics. The two groups were associated with patient survival: the immune-low group had better survival. The subtypes showed similar results to those seen for immune subtypes of gliomas (31) but different results from those seen in studies of gastric cancer (32) and hepatocellular cancer (33). On the basis of these differences, we further explored the estimate score, immune score, stromal score, tumor purity and HLA expression distributions (34) between the high- and low immunity groups. Our results revealed that the score, immune score, and stromal score were greater in the immune-low group than in the immune-high group, and tumor purity and the levels of most immune cells and HLA expression were greater in the immune-high group. Macrophages, which are important immune functional cells, were highly expressed in the low immune infiltration group, indicating that their macrophages were not fully activated and played a role in the low immune infiltration group. T-cell infiltration in cancer tissue is considered to reflect immune recognition (35). In line with this, we found that T-cell subtypes were present at higher levels in the immune-high group, whereas follicular helper T cells were found at significantly higher levels in the immune-low group, which was associated with tumor regression (29).
We identified 1,734 DEGs between the immune-high and immune-low subtypes and utilized WGCNA to explore the prognosis-related gene modules of CRC. To guarantee the accuracy of differential gene expression between tumor and control tissues, we collected specimens from five patients who were diagnosed at our hospital and performed RNA sequencing analysis to identify DEGs. To explore the IRDEGs, we determined the hub genes shared between the prognostic modules and the DEGs. We used GO and KEGG enrichment analyses to explore the biological functions of the hub genes. GO analysis revealed that leukocyte cell-cell adhesion, receptor-mediated endocytosis, and negative regulation of leukocyte, lymphocyte and mononuclear cell proliferation were associated with immune regulation and tumor development (36,37). KEGG enrichment analysis revealed that the terms phagosomes, Staphylococcus aureus infection, tuberculosis, and cell adhesion molecules were related to tumor recurrence (38-40).
To further explore the prognostic value of the hub genes, we utilized LASSO and multivariate Cox proportional hazards regression analyses to develop a prognostic model. The ROC curve revealed that the risk score model had good predictive ability. The low-scoring group in the model had a better prognosis than the high-scoring group did, so we investigated the relationship between the score and immune infiltration-related cells. The score was negatively correlated with M0 macrophages and positively correlated with M1 and M2 macrophages. Inflammation is an important risk factor in the occurrence of CRC, and its score is strongly correlated with M1 macrophages. M1 macrophages can secrete proinflammatory cytokines such as interleukin (IL)-1 and IL-6 to promote the development of inflammation and enhance antigen presentation ability. Moreover, the score is also positively correlated with M2 macrophages, which can inhibit the function of M1 macrophages and play an important role in promoting angiogenesis, tumor metastasis, and other processes. Therefore, the scoring in the model integrates the complex effects of both proinflammatory and protumor factors, which can better classify CRC. To better integrate clinically relevant information and carry out more refined classification of CRC, we constructed a nomogram that included clinical information based on the risk score calculated by the model. The ROC and calibration curves revealed that the nomogram had good predictive value.
There are some limitations in this study. First, the number of patients that we analyzed by RNA sequencing was small, and we did not explore clinical information. In the future, we will collect more samples to explore and validate our results. Second, the nomogram that we built included only TNM stages. In the future, we will add more useful clinical information and utilize our cohort data to make the nomogram more complete. And we will also validate our model in our clinical cohort and further explore the function of hub genes. Furthermore, basic research needs to be done to verify our model and the regulatory mechanism in vitro and in vivo.
Conclusions
Based on TCGA data, we identified immune-high and immune-low subtypes that are closely related to the prognosis of CRC. On the basis of the immune-related prognostic genes of the two subtypes and the DEGs between the tumor and control tissues of our patient samples, we constructed a risk score prediction model and nomogram to predict OS times, which showed good prognostic value for CRC.
Acknowledgments
The authors wish to thank all teachers in the Department of Colorectal Surgery, National Cancer Center/Cancer Hospital.
Footnote
Reporting Checklist: The authors have completed the TRIPOD reporting checklist. Available at https://tcr.amegroups.com/article/view/10.21037/tcr-2025-189/rc
Peer Review File: Available at https://tcr.amegroups.com/article/view/10.21037/tcr-2025-189/prf
Funding: The study was supported and funded by
Conflicts of Interest: All authors have completed the ICMJE uniform disclosure form (available at https://tcr.amegroups.com/article/view/10.21037/tcr-2025-189/coif). T.Y. and Z.Z. report that the study was supported and funded by the Key Project of National Key R & D Plan “Research on Prevention and Control of Major Chronic Non-Communicable Diseases” (No. 2019YFC1315705), China Cancer Foundation Beijing Hope Marathon Special Fund (No. LC2017L07), Medical and Health Science and Technology Innovation Project of the Chinese Academy of Medical Sciences (No. 2017-12M-1-006). The other authors have no conflicts of interest to declare.
Ethical Statement: The authors are accountable for all aspects of the work in ensuring that questions related to the accuracy or integrity of any part of the work are appropriately investigated and resolved. The study was approved by the Ethics Committee of the National Cancer Center/Cancer Hospital, Chinese Academy of Medical Sciences and Peking Union Medical College (approval No. 23/364- 4107). Because of the retrospective nature of the study, the requirement for informed consent was waived. The study was conducted in accordance with the Declaration of Helsinki and its subsequent amendments.
Open Access Statement: This is an Open Access article distributed in accordance with the Creative Commons Attribution-NonCommercial-NoDerivs 4.0 International License (CC BY-NC-ND 4.0), which permits the non-commercial replication and distribution of the article with the strict proviso that no changes or edits are made and the original work is properly cited (including links to both the formal publication through the relevant DOI and the license). See: https://creativecommons.org/licenses/by-nc-nd/4.0/.
References
- Sung H, Ferlay J, Siegel RL, et al. Global Cancer Statistics 2020: GLOBOCAN Estimates of Incidence and Mortality Worldwide for 36 Cancers in 185 Countries. CA Cancer J Clin 2021;71:209-49. [Crossref] [PubMed]
- Frazier AL, Colditz GA, Fuchs CS, et al. Cost-effectiveness of screening for colorectal cancer in the general population. JAMA 2000;284:1954-61. [Crossref] [PubMed]
- Kanth P, Inadomi JM. Screening and prevention of colorectal cancer. BMJ 2021;374:n1855. [Crossref] [PubMed]
- Lin JS, Perdue LA, Henrikson NB, et al. Screening for Colorectal Cancer: Updated Evidence Report and Systematic Review for the US Preventive Services Task Force. JAMA 2021;325:1978-98. [Crossref] [PubMed]
- Marshall NA, Galvin KC, Corcoran AM, et al. Immunotherapy with PI3K inhibitor and Toll-like receptor agonist induces IFN-γ+IL-17+ polyfunctional T cells that mediate rejection of murine tumors. Cancer Res 2012;72:581-91. [Crossref] [PubMed]
- Fridman WH, Pagès F, Sautès-Fridman C, et al. The immune contexture in human tumours: impact on clinical outcome. Nat Rev Cancer 2012;12:298-306. [Crossref] [PubMed]
- Pagès F, Galon J, Fridman WH. The essential role of the in situ immune reaction in human colorectal cancer. J Leukoc Biol 2008;84:981-7. [Crossref] [PubMed]
- Brandacher G, Perathoner A, Ladurner R, et al. Prognostic value of indoleamine 2,3-dioxygenase expression in colorectal cancer: effect on tumor-infiltrating T cells. Clin Cancer Res 2006;12:1144-51. [Crossref] [PubMed]
- Speetjens FM, de Bruin EC, Morreau H, et al. Clinical impact of HLA class I expression in rectal cancer. Cancer Immunol Immunother 2008;57:601-9. [Crossref] [PubMed]
- Casares N, Arribillaga L, Sarobe P, et al. CD4+/CD25+ regulatory cells inhibit activation of tumor-primed CD4+ T cells with IFN-gamma-dependent antiangiogenic activity, as well as long-lasting tumor immunity elicited by peptide vaccination. J Immunol 2003;171:5931-9. [Crossref] [PubMed]
- Li Q, Lv J, Duan H, et al. KCNC3 as a prognostic indicator and a predictive marker for immunotherapy in colorectal cancer. J Gastrointest Oncol 2025;16:453-69. [Crossref] [PubMed]
- Chen S, Rao Y, Liu W, et al. Role of TRKC and NT-3 proteins in the progression and prognosis of colorectal cancer. Transl Cancer Res 2025;14:2457-69. [Crossref] [PubMed]
- Selby MJ, Engelhardt JJ, Quigley M, et al. Anti-CTLA-4 antibodies of IgG2a isotype enhance antitumor activity through reduction of intratumoral regulatory T cells. Cancer Immunol Res 2013;1:32-42. [Crossref] [PubMed]
- Darvin P, Toor SM, Sasidharan Nair V, et al. Immune checkpoint inhibitors: recent progress and potential biomarkers. Exp Mol Med 2018;50:1-11. [Crossref] [PubMed]
- van Dijk N, Gil-Jimenez A, Silina K, et al. Preoperative ipilimumab plus nivolumab in locoregionally advanced urothelial cancer: the NABUCCO trial. Nat Med 2020;26:1839-44. [Crossref] [PubMed]
- Ciardiello D, Vitiello PP, Cardone C, et al. Immunotherapy of colorectal cancer: Challenges for therapeutic efficacy. Cancer Treat Rev 2019;76:22-32. [Crossref] [PubMed]
- Luke JJ, Flaherty KT, Ribas A, et al. Targeted agents and immunotherapies: optimizing outcomes in melanoma. Nat Rev Clin Oncol 2017;14:463-82. [Crossref] [PubMed]
- Gibney GT, Weiner LM, Atkins MB. Predictive biomarkers for checkpoint inhibitor-based immunotherapy. Lancet Oncol 2016;17:e542-51. [Crossref] [PubMed]
- Cohen R, Hain E, Buhard O, et al. Association of Primary Resistance to Immune Checkpoint Inhibitors in Metastatic Colorectal Cancer With Misdiagnosis of Microsatellite Instability or Mismatch Repair Deficiency Status. JAMA Oncol 2019;5:551-5. [Crossref] [PubMed]
- Brahmer JR, Drake CG, Wollner I, et al. Phase I study of single-agent anti-programmed death-1 (MDX-1106) in refractory solid tumors: safety, clinical activity, pharmacodynamics, and immunologic correlates. J Clin Oncol 2010;28:3167-75. [Crossref] [PubMed]
- Roelands J, Kuppen PJK, Vermeulen L, et al. Immunogenomic Classification of Colorectal Cancer and Therapeutic Implications. Int J Mol Sci 2017;18:2229. [Crossref] [PubMed]
- Galon J, Pagès F, Marincola FM, et al. The immune score as a new possible approach for the classification of cancer. J Transl Med 2012;10:1. [Crossref] [PubMed]
- Geng L, Wang L, Jiang X, et al. A prognostic nomogram based on desmoplastic reaction/tumor deposit modified lymph node staging in colorectal cancer. J Gastrointest Oncol 2025;16:485-502. [Crossref] [PubMed]
- Wu H, Liu X, Chen H, et al. Prognostic nomogram for T3-T4 primary colorectal cancer patients with perineural invasion after surgery: a Surveillance, Epidemiology, and End Results program database analysis. J Gastrointest Oncol 2025;16:549-67. [Crossref] [PubMed]
- Bray C, Bell LN, Liang H, et al. Colorectal Cancer Screening. WMJ 2017;116:27-33. [PubMed]
- Van den Eynde M, Mlecnik B, Bindea G, et al. The Link between the Multiverse of Immune Microenvironments in Metastases and the Survival of Colorectal Cancer Patients. Cancer Cell 2018;34:1012-1026.e3. [Crossref] [PubMed]
- Giraldo NA, Becht E, Remark R, et al. The immune contexture of primary and metastatic human tumours. Curr Opin Immunol 2014;27:8-15. [Crossref] [PubMed]
- Galon J, Angell HK, Bedognetti D, et al. The continuum of cancer immunosurveillance: prognostic, predictive, and mechanistic signatures. Immunity 2013;39:11-26. [Crossref] [PubMed]
- Bindea G, Mlecnik B, Tosolini M, et al. Spatiotemporal dynamics of intratumoral immune cells reveal the immune landscape in human cancer. Immunity 2013;39:782-95. [Crossref] [PubMed]
- Ambrosino E, Terabe M, Halder RC, et al. Cross-regulation between type I and type II NKT cells in regulating tumor immunity: a new immunoregulatory axis. J Immunol 2007;179:5126-36. [Crossref] [PubMed]
- Feng Q, Li L, Li M, et al. Immunological classification of gliomas based on immunogenomic profiling. J Neuroinflammation 2020;17:360. [Crossref] [PubMed]
- Li S, Gao J, Xu Q, et al. A Signature-Based Classification of Gastric Cancer That Stratifies Tumor Immunity and Predicts Responses to PD-1 Inhibitors. Front Immunol 2021;12:693314. [Crossref] [PubMed]
- Zhuang W, Sun H, Zhang S, et al. An immunogenomic signature for molecular classification in hepatocellular carcinoma. Mol Ther Nucleic Acids 2021;25:105-15. [Crossref] [PubMed]
- Surmann EM, Voigt AY, Michel S, et al. Association of high CD4-positive T cell infiltration with mutations in HLA class II-regulatory genes in microsatellite-unstable colorectal cancer. Cancer Immunol Immunother 2015;64:357-66. [Crossref] [PubMed]
- Scheper W, Kelderman S, Fanchi LF, et al. Low and variable tumor reactivity of the intratumoral TCR repertoire in human cancers. Nat Med 2019;25:89-94. [Crossref] [PubMed]
- Raschperger E, Engstrom U, Pettersson RF, et al. CLMP, a novel member of the CTX family and a new component of epithelial tight junctions. J Biol Chem 2004;279:796-804. [Crossref] [PubMed]
- Lee PC, Chiou YC, Wong JM, et al. Targeting colorectal cancer cells with single-walled carbon nanotubes conjugated to anticancer agent SN-38 and EGFR antibody. Biomaterials 2013;34:8756-65. [Crossref] [PubMed]
- Alexandre J, Nicco C, Chéreau C, et al. Improvement of the therapeutic index of anticancer drugs by the superoxide dismutase mimic mangafodipir. J Natl Cancer Inst 2006;98:236-44. [Crossref] [PubMed]
- Kuo SC, Hu YW, Liu CJ, et al. Association between tuberculosis infections and non-pulmonary malignancies: a nationwide population-based study. Br J Cancer 2013;109:229-34. [Crossref] [PubMed]
- Huang YH, Zhu C, Kondo Y, et al. CEACAM1 regulates TIM-3-mediated tolerance and exhaustion. Nature 2015;517:386-90. [Crossref] [PubMed]

