Downregulation of HNRNPM inhibits cell proliferation and migration of hepatocellular carcinoma through MAPK/AKT signaling pathway
Introduction
Hepatocellular carcinoma (HCC) is the fifth most common tumor and the second leading cause of cancer-related death in the world (1). There will be 42,220 new cases and 30,200 deaths of hepatocellular carcinoma in the United States in 2021 (2). In spite of huge costs and intense efforts, HCC has a serious and negative influence on public health globally. Further researches on the new and effective therapeutic targets of HCC are needed urgently.
A growing number of studies have confirmed that HNRNP family members are overexpressed in various tumor tissues and participate in the process of tumor proliferation and migration (3-5). HNRNPM has been found to be upregulated in breast cancer (6) and colorectal cancer than that in normal tissues (7). Upregulation of HNRNPM was correlated with the poor prognosis of Ewing sarcoma patients (8). Alter HNRNPM expression was reported to control CD44 alternative splicing forms to promote EMT in breast cancer (6). HNRNPM could also interact with lncRNA to promote the proliferation abilities and tumorigenicity (9). However, few studies focus on the expression pattern and prognostic value of HNRNPM in HCC.
This paper explored The Cancer Genome Atlas (TCGA) to demonstrate that HNRNPM was overexpressed in HCC tissues as opposed to normal tissues. High level of HNRNPM was proved to be a poorly independent factor for overall survival (OS) of HCC. Moreover, knockdown of HNRNPM could inhibit the proliferation and migration of HCC cells in vitro. Last, we discussed that HNRNPM could alter MAPK/AKT signaling pathway and be a component of spliceosome to take part in process of HCC. We present the following article in accordance with the MDAR reporting checklist (available at https://tcr.amegroups.com/article/view/10.21037/tcr-21-2484/rc).
Methods
TCGA dataset analysis
The clinical information regarding TCGA-LIHC was downloaded from the website (www.tcga.org/). We ultimately obtained 373 cases after excluding 1 case without clinical and pathological data, including 121 women and 252 men. Among 373 cases, 201 patients were older than 60 years old, and 172 patients were younger than 60 years old. 173 patients were diagnosed as TNM (tumor, node, metastasis) stage I, 87 were stage II, 85 were stage III, and 6 were stage IV. The median follow-up duration was 27.13 months. The study was conducted in accordance with the Declaration of Helsinki (as revised in 2013).
Clinical samples
We obtained the HCC tissue microarrays (LivH180Su07 and LivH180Su14), including 180 cases of tumor tissues and the corresponding normal liver tissues from Shanghai Outdo Biotech (Shanghai, China). The pathologic diagnosis was determined by experienced pathologists.
Immunohistochemistry (IHC)
Xylene was used to deparaffinize the two tissue microarray sections. Then the sections were put into graded ethanol. Antigen retrieval, antibody incubation and other specific steps were reported in the previous manuscript (10). The sections were incubated with monoclonal mouse monoclonal mouse anti-HNRNPM (sc-20002, Santa, USA) at 1:1,000 dilution. Experiments were performed under a project license (No. 2018-226) granted by Animal Ethics Committee of the Second Affiliated Hospital of Xi’an Jiaotong University, in accordance with the Guide for the Care and Use of Laboratory Animals (Eighth Edition, 2011, National Research Council, Washington, DC, USA).
Cell culture
Hep3B and HepG2 cell lines were purchased from Cell bank of Chinese academy of sciences (Shanghai, China). The detailed cell culture conditions were described in a previous study (11).
Cell transfection
The siRNA and corresponding scrambled siRNA were synthesized by GenePharma (Shanghai, China) and were transfected into the HCC cells with a final oligonucleotide concentration of 20 nmol/L. The cell transfections were performed with Lipofectamine 2000 (Invitrogen, Carlsbad, CA). The shRNA targeting human HNRNPM and the negative control (NC) shRNA were cloned to GV112 vector (GeneChem, Shanghai, China) carrying puromycin resistance gene. All of the cell transfections were performed by following the manufacturer’s instructions.
Cell proliferation assay
HepG2 and Hep3B cells (4×103) were plated into 96 well plates. The detailed protocol was described in a previous study (11). Proliferation rates were determined at 0, 24, 48, 72 and 96 hours after plating.
Cell migration assay
HepG2 and Hep3B cells (2.5×105) were re-suspended in FBS-free medium and plated in upper chambers of 24-well Costar Transwell Chamber System with 8 µm. The detailed protocol was described in a previous study (11).
Western blot
The detailed protocol was described in a previous study (11). The primary antibodies used were specific for HNRNPM (1:4,000 dilution, sc-20002, Santa Cruz), E-cadherin (1:1,000 dilution, #3195, Cell Signaling Technology), N-cadherin (1:1,000 dilution, #13116, Cell Signaling Technology), β-catenin (1:5,000 dilution, ab32572, Abcam). To verify equal protein loadings, monoclonal rabbit anti-GAPDH (Proteintech, Chicago, USA) at 1:5,000 was used as a loading control.
Network analysis
All TCGA-LIHC cases were divided into HNRNPM high and low groups by median expression, and Gene Set Enrichment Analysis (GSEA) was performed to identify the pathway in which HNRNPM participated.
Statistical analyses
We performed each experiment three times independently. SPSS statistical software (Version 21.0) and GraphPad Prism software (Version 7.0) were utilized to analyze the statistics and pictures. The OS curve was plotted by Kaplan-Meier and compared with the log-rank test. Cox regression analysis was used to analyze the prognostic value of HNRNPM in hepatocellular carcinoma. The variance analysis test was used to compare the HNRNPM expression differences between gender groups. The differences between the two groups were assessed using Student’s t-test. P<0.05 was considered as significantly.
Results
The prognostic value of HNRNPM in hepatocellular carcinoma
To clarify the biological role of HNRNPM in HCC, Kaplan-Meier analysis was employed and the findings illustrated that higher expressed HNRNPM was associated with shorter OS of HCC patients (Figure 1A). Cox regression multivariate analysis further indicated that HNRNPM was an independent prognostic factor for the OS of HCC, which was independent of TNM stage (Table 1). In male patients, the higher HNRNPM expressed, the poorer the prognosis. Whereas, it did affect survival time in female patients (Figure 1B,1C). We also analyzed the value of HNRNPM in HCC patients with different risk factors. With or without hepatitis virus, HNRNPM still affected the survival time (Figure 1D,1E). And with or without alcohol consumption, HNRNPM still affected the OS (Figure 1F,1G).
Table 1
| Subtype | Hazard ratio (95% CI) | P value |
|---|---|---|
| Univariate analysis | ||
| Sex | ||
| Female | 1 | |
| Male | 0.794 (0.557–1.131) | 0.201 |
| Age (years) | ||
| <60 | 1 | |
| ≥60 | 1.114 (0.786–1.577) | 0.545 |
| TNM stage | ||
| I | 1 | |
| II | 1.459 (0.899–2.369) | 0.126 |
| III | 2.740 (1.796–4.181) | <0.001* |
| IV | 5.216 (1.860–14.627) | <0.001* |
| Risk factors | ||
| None | 1 | |
| Alcohol consumption | 1.057 (0.678–1.648) | 0.806 |
| Hepatitis B | 0.763 (0.461–1.265) | 0.295 |
| Hepatitis C | 0.773 (0.383–1.564) | 0.475 |
| Nonalcoholic fatty liver disease | 0.518 (0.125–2.155) | 0.366 |
| Other | 0.867 (0.459–1.638) | 0.659 |
| HNRNPM expression | ||
| < median | 1 | |
| ≥ median | 1.669 (1.171–2.378) | 0.005* |
| Multivariate analysis | ||
| TNM stage | ||
| I | 1 | |
| II | 1.399 (0.861–2.273) | 0.176 |
| III | 2.455 (1.595–3.779) | <0.001* |
| IV | 6.169 (2.176–17.492) | <0.001* |
| HNRNPM expression | ||
| < median | 1 | |
| ≥ median | 1.678 (1.152–2.444) | 0.007* |
*, P<0.05. CI, confidence interval; TNM, tumor, node, metastasis.
Protein level of HNRNPM in HCC and its association with the clinicopathological features of HCC patients
Two tissue microarrays were purchased to test HNRNPM protein expression in HCC, and we found that HNRNPM protein was overexpressed in tumor tissues than that in noncancerous samples (Figure 2A-2C). We further tested the correlation of HNRNPM protein expression and clinical pathologic data and the results suggested that HNRNPM protein expression was related to gender and sex. Male or older patients tended to express higher HNRNPM (Figure 2D,2E). Protein expression of HNRNPM was not associated with OS of HCC patients, which might be due to lacking of samples with advanced disease (Figure S1). The above two parts confirmed the high expression of HNRNPM in liver cancer tissues compared with normal liver tissues, implying its important roles in HCC.
Downregulation of HNRNPM inhibits HCC cell proliferation, migration and epithelial-mesenchymal transition (EMT)
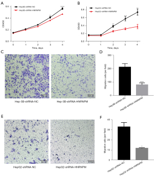
The CCK8 assay results demonstrated that Hep3B-shRNA-HNRNPM cells grew much slower than Hep3B-shRNA-NC cells. The proliferation rate of HepG2-shRNA-NC was obviously faster than that of HepG2-shRNA-HNRNPM (Figure 3A,3B). Migration assays showed that HNRNPM downregulation significantly impeded the migration of Hep3B and HepG2 cell lines (Figure 3C-3F). Western blot data revealed that knockdown of HNRNPM decreased the expression of the mesenchymal biomarkers of N-cadherin and β-catenin and increased the levels of Vimentin (Figure 4A-4D).
The signaling pathways HNRNPM involved in hepatocellular carcinoma
Previous evidence has proved that several HNRNP family members were involved in MAPK and AKT signaling pathway in hepatocellular carcinoma (12,13). A previous study found that HNRNPM could participate in Akt signaling pathways in Ewing sarcoma (8). The role of HNRNPM in MAPK and AKT signaling pathway in HCC needs to be further detected. Hence, we performed Western blot for verification. Downregulation of HNRNPM reduced the phosphorylation ratio of ERK and Akt in Hep3B cells (Figure 4E,4F), while knockdown HNRNPM in HepG2 cells altered the phosphorylation ratio of ERK and JNK (Figure 4G,4H). Together, our results indicated that HNRNPM might participate in several identical pathways in HCC and downregulation of HNRNPM could both alter the MAPK and AKT signaling pathway. Table S1 showed us the enriched KEGG gene sets with P value <0.05, FDR <0.1. GSEA analysis revealed that HNRNPM-high-expression group were enriched in KEGG SPLICEOSOME, KEGG CELL CYCLE, KEGG RNA DEGRADATION and KEGG PYRIMIDINE METABOLISM, with the NES (normalized enrichment score) and normalized P values shown in Figure 5.
Discussion
HNRNP family, as vital members of spliceosome, has been reported to participate in alternative splicing programs and is attracting increasing attention with respect to the association with cancer occurrence and progression (14,15). Previous studies have confirmed that HNRNP family members are altered in numerous types of tumors, including lung cancer (16), gastric cancer (17) and Merkel cell carcinoma (18). Expression pattern and prognostic value of HNRNPM in HCC still remains unknown.
First, public databases were employed to identify the prognostic value of HNRNPM, and the evidence showed that overexpression of HNRNPM was a negative prognostic factor for HCC patients’ OS, independent of TNM stage. We further stratified the samples according to gender and risk factors for HCC and discussed the prognostic values of HNRNPM in different stratification. Overexpression of HNRNPM predicted shorter OS in whether male or female patients, or in patients with or without hepatitis B or alcohol consumption. Thus, through public data mining, we concluded that HNRNPM might participate in the pathological process of HCC.
To examine the HNRNPM protein expression in HCC, 2 tissue microarrays were obtained and the data showed that HNRNPM protein was overexpressed in tumor tissues than that in noncancerous samples. Previous researches showed that the protein level of HNRNPM was discovered to be significantly correlated with clinical stage in prostatic cancer (19). It has been revealed that high HNRNPM expression predicts poor prognosis of breast cancer and high risk of lymph node metastasis (20). The result demonstrated that protein level of HNRNPM was correlated with age and gender of HCC patients, suggesting HNRNPM had altered functions in females or males and in different ages. Previous paper has revealed that HNRNPM is connected with finishing steps of sperm maturation and fitness (21). All the evidence implied that HNRNPM might play a fundamental role in males’ physiological and pathological process. Unfortunately, Kaplan-Meier univariate survival analysis showed that HNRNPM protein expression had no effect on the prognosis of HCC patients, which may be explained by the lack of advanced HCC tissue specimens in the cohort.
Subsequently, we explore the biological functions of HNRNPM in HCC by performing a series of assays. Our data showed that downregulation of HNRNPM could weaken the abilities of proliferation and migration and alter EMT process. Studies have investigated that HNRNPM promotes the transformation of breast cancer CD44 from epithelial isomer (CD44v) to mesenchymal isomer (CD44s) through alternative splicing, promoting the EMT process of breast cancer and thus promoting the metastasis of breast cancer (6,22). Previous report has confirmed that the expression of HNRNPM is correlated with cell cycle regulators p21, p27 and apoptosis regulators PTEN and PUMA, implying that HNRNPM can regulate cell cycle of ovarian epithelial cancer (23). The above evidence suggested downregulation of HNRNPM could impair malignant biological behaviors and act as a tumor promotor in HCC.
Preceding evidence have proposed that HNRNPM functions as an oncogenic gene in HCC. Thus, we decided to further uncover the specific signaling pathways of HNRNPM in HCC. Studies have proposed that alterations of HNRNP family expression can activate MAPK and AKT pathways to promote development and progression of tumor (8,13). Klingenberg has reported that HNRNPL is involved in AKT signaling through proteomics and bioinformatics in hepatocellular carcinoma (12). Shilo et al. has noted that overexpression of HNRNPA2 can shift the alternative splicing models of A-Raf, resulting in activation of the Raf-MEK-ERK pathway in HCC (24). Our data showed that knockdown HNRNPM could both decrease phosphorylation proportion of ERK, JNK and Akt in in HCC. These data indicated that HNRNPM took part in HCC through MAPK/AKT pathways.
HNRNPM, a member of RNA-binding proteins, has been demonstrated to have three RNA recognition domains and combine with other genes to form splicing complexes to alter RNA metabolism (25). Statello et al. has suggested that HNRNPM can assist exosomal-shuttle RNA transport from cytoplasm to exosomes and maintain exosomal RNA (26). Russo et al. has found that HNRNPM is an important regulatory gene for post-transcriptional mRNA localization (27). Bioinformatics analysis and previous studies have indicated that HNRNPM, as RNA binding proteins, can highly likely act as important parts of spliceosome. However, the precise mechanisms that how HNRNPM is involved in alternative splicing process in HCC still remains unknown. It is important to determine the specific downstream target genes of HNRNPM in HCC in the further study.
Conclusions
In summary, this paper demonstrates that high expression of HNRNPM is a poor independent prognostic factor of HCC. The paper also determines that downregulation of HNRNPM can partially reverse the malignant phenotype of hepatocellular carcinoma cells by regulating MAPK and Akt signaling pathway genes. Last, we suppose that HNRNPM might form spliceosome to function in HCC. It provides a new direction and theoretical basis for potential targets of HCC therapy in the future.
Acknowledgments
Funding: This work was supported by the National Natural Science Foundation of China (No. 81872397).
Footnote
Reporting Checklist: The authors have completed the MDAR reporting checklist. Available at https://tcr.amegroups.com/article/view/10.21037/tcr-21-2484/rc
Data Sharing Statement: Available at https://tcr.amegroups.com/article/view/10.21037/tcr-21-2484/dss
Conflicts of Interest: All authors have completed the ICMJE uniform disclosure form (available at https://tcr.amegroups.com/article/view/10.21037/tcr-21-2484/coif). The authors have no conflicts of interest to declare.
Ethical Statement: The authors are accountable for all aspects of the work in ensuring that questions related to the accuracy or integrity of any part of the work are appropriately investigated and resolved. The study was conducted in accordance with the Declaration of Helsinki (as revised in 2013). Experiments were performed under a project license (No. 2018-226) granted by Animal Ethics Committee of the Second Affiliated Hospital of Xi’an Jiaotong University, in accordance with the Guide for the Care and Use of Laboratory Animals (Eighth Edition, 2011, National Research Council, Washington, DC, USA).
Open Access Statement: This is an Open Access article distributed in accordance with the Creative Commons Attribution-NonCommercial-NoDerivs 4.0 International License (CC BY-NC-ND 4.0), which permits the non-commercial replication and distribution of the article with the strict proviso that no changes or edits are made and the original work is properly cited (including links to both the formal publication through the relevant DOI and the license). See: https://creativecommons.org/licenses/by-nc-nd/4.0/.
References
- Global Burden of Disease Liver Cancer Collaboration. The Burden of Primary Liver Cancer and Underlying Etiologies From 1990 to 2015 at the Global, Regional, and National Level: Results From the Global Burden of Disease Study 2015. JAMA Oncol 2017;3:1683-91. [Crossref] [PubMed]
- Siegel RL, Miller KD, Fuchs HE, et al. Cancer Statistics, 2021. CA Cancer J Clin 2021;71:7-33. [Crossref] [PubMed]
- Lai CH, Huang YC, Lee JC, et al. Translational upregulation of Aurora-A by hnRNP Q1 contributes to cell proliferation and tumorigenesis in colorectal cancer. Cell Death Dis 2017;8:e2555. [Crossref] [PubMed]
- Park YM, Hwang SJ, Masuda K, et al. Heterogeneous nuclear ribonucleoprotein C1/C2 controls the metastatic potential of glioblastoma by regulating PDCD4. Mol Cell Biol 2012;32:4237-44. [Crossref] [PubMed]
- Chen S, Zhang J, Duan L, et al. Identification of HnRNP M as a novel biomarker for colorectal carcinoma by quantitative proteomics. Am J Physiol Gastrointest Liver Physiol 2014;306:G394-403. [Crossref] [PubMed]
- Xu Y, Gao XD, Lee JH, et al. Cell type-restricted activity of hnRNPM promotes breast cancer metastasis via regulating alternative splicing. Genes Dev 2014;28:1191-203. [Crossref] [PubMed]
- Laguinge L, Bajenova O, Bowden E, et al. Surface expression and CEA binding of hnRNP M4 protein in HT29 colon cancer cells. Anticancer Res 2005;25:23-31. [PubMed]
- Passacantilli I, Frisone P, De Paola E, et al. hnRNPM guides an alternative splicing program in response to inhibition of the PI3K/AKT/mTOR pathway in Ewing sarcoma cells. Nucleic Acids Res 2017;45:12270-84. [Crossref] [PubMed]
- Teng L, Feng YC, Guo ST, et al. The pan-cancer lncRNA PLANE regulates an alternative splicing program to promote cancer pathogenesis. Nat Commun 2021;12:3734. [Crossref] [PubMed]
- Liu N, Zhang G, Bi F, et al. RhoC is essential for the metastasis of gastric cancer. J Mol Med (Berl) 2007;85:1149-56. [Crossref] [PubMed]
- Balasubramani M, Day BW, Schoen RE, et al. Altered expression and localization of creatine kinase B, heterogeneous nuclear ribonucleoprotein F, and high mobility group box 1 protein in the nuclear matrix associated with colon cancer. Cancer Res 2006;66:763-9. [Crossref] [PubMed]
- Klingenberg M, Groß M, Goyal A, et al. The Long Noncoding RNA Cancer Susceptibility 9 and RNA Binding Protein Heterogeneous Nuclear Ribonucleoprotein L Form a Complex and Coregulate Genes Linked to AKT Signaling. Hepatology 2018;68:1817-32. [Crossref] [PubMed]
- Jiang H, Wang Y, Ai M, et al. Long noncoding RNA CRNDE stabilized by hnRNPUL2 accelerates cell proliferation and migration in colorectal carcinoma via activating Ras/MAPK signaling pathways. Cell Death Dis 2017;8:e2862. [Crossref] [PubMed]
- Geuens T, Bouhy D, Timmerman V. The hnRNP family: insights into their role in health and disease. Hum Genet 2016;135:851-67. [Crossref] [PubMed]
- Kędzierska H, Piekiełko-Witkowska A. Splicing factors of SR and hnRNP families as regulators of apoptosis in cancer. Cancer Lett 2017;396:53-65. [Crossref] [PubMed]
- Liu X, Zhou Y, Lou Y, et al. Knockdown of HNRNPA1 inhibits lung adenocarcinoma cell proliferation through cell cycle arrest at G0/G1 phase. Gene 2016;576:791-7. [Crossref] [PubMed]
- Dai P, Wang Q, Wang W, et al. Unraveling Molecular Differences of Gastric Cancer by Label-Free Quantitative Proteomics Analysis. Int J Mol Sci 2016;17:69. [Crossref] [PubMed]
- Dong X, Yang M, Sun H, et al. Combined measurement of CA 15-3 with novel autoantibodies improves diagnostic accuracy for breast cancer. Onco Targets Ther 2013;6:273-9. [PubMed]
- Yang T, An Z, Zhang C, et al. hnRNPM, a potential mediator of YY1 in promoting the epithelial-mesenchymal transition of prostate cancer cells. Prostate 2019;79:1199-210. [Crossref] [PubMed]
- Sun H, Liu T, Zhu D, et al. HnRNPM and CD44s expression affects tumor aggressiveness and predicts poor prognosis in breast cancer with axillary lymph node metastases. Genes Chromosomes Cancer 2017;56:598-607. [Crossref] [PubMed]
- Chapman KM, Powell HM, Chaudhary J, et al. Linking spermatid ribonucleic acid (RNA) binding protein and retrogene diversity to reproductive success. Mol Cell Proteomics 2013;12:3221-36. [Crossref] [PubMed]
- Zhang FL, Cao JL, Xie HY, et al. Cancer-Associated MORC2-Mutant M276I Regulates an hnRNPM-Mediated CD44 Splicing Switch to Promote Invasion and Metastasis in Triple-Negative Breast Cancer. Cancer Res 2018;78:5780-92. [Crossref] [PubMed]
- Bjersand K, Seidal T, Sundström-Poromaa I, et al. The clinical and prognostic correlation of HRNPM and SLC1A5 in pathogenesis and prognosis in epithelial ovarian cancer. PLoS One 2017;12:e0179363. [Crossref] [PubMed]
- Shilo A, Ben Hur V, Denichenko P, et al. Splicing factor hnRNP A2 activates the Ras-MAPK-ERK pathway by controlling A-Raf splicing in hepatocellular carcinoma development. RNA 2014;20:505-15. [Crossref] [PubMed]
- Llères D, Denegri M, Biggiogera M, et al. Direct interaction between hnRNP-M and CDC5L/PLRG1 proteins affects alternative splice site choice. EMBO Rep 2010;11:445-51. [Crossref] [PubMed]
- Statello L, Maugeri M, Garre E, et al. Identification of RNA-binding proteins in exosomes capable of interacting with different types of RNA: RBP-facilitated transport of RNAs into exosomes. PLoS One 2018;13:e0195969. [Crossref] [PubMed]
- Russo A, Cirulli C, Amoresano A, et al. cis-acting sequences and trans-acting factors in the localization of mRNA for mitochondrial ribosomal proteins. Biochim Biophys Acta 2008;1779:820-9. [Crossref] [PubMed]

