Prognostic value of cancer-associated fibroblasts-related genes in lung adenocarcinoma
Highlight box
Key findings
• A prognostic model consisting of four genes (PRKCD, VEGFC, DKK1, IGFBP1) was a strong predictor of lung adenocarcinoma.
What is known and what is new?
• CAFRGs play a key role in lung adenocarcinoma development and metastasis.
• CAFRGs were used to construct a prognostic model, and the new model was found to be associated with the prognosis and tumor immune environment of lung adenocarcinoma.
What is the implication, and what should change now?
• This study highlights the importance of CAFRGs in predicting prognosis in lung adenocarcinoma.
Introduction
The morbidity and mortality of lung cancer remain high. Despite the development of innovative therapies, the prognosis of patients with lung cancer remains unsatisfactory. Currently, most of the incidence of lung cancer is non-small cell lung cancer (NSCLC). The main pathological types of NSCLC are squamous cell carcinoma and adenocarcinoma. In recent years, the disease spectrum of NSCLC has changed dramatically. Adenocarcinoma has gradually become a more important pathological type. To find more effective and precise treatment for lung adenocarcinoma has become the focus of research (1-3).
It is well known that tumor progression is closely related to dynamic changes in tumor immune microenvironment (TIME). The abnormal activity of TIME promotes the rapid proliferation of tumor cells. The interaction between tumor cells and TIME stromal cells is an important factor that destroys the immune balance in vivo and promotes tumorigenesis (4,5). In the process of tumor progression, cytokines in tumor stroma promote the remodeling and changes of TIME, and stromal cells such as cancer-related fibroblasts (CAFs) and vascular endothelial cells recruit and form tumor neovascularization, thereby promoting tumorigenesis (6,7). To inhibit the occurrence of lung adenocarcinoma by targeting the pro-cancer pathway of stromal cells in TIME is an urgent research issue.
It has been pointed out that the most common stromal cells in TIME are CAFs. CAFs have been confirmed to express pro-tumor and pro-inflammatory signals in a variety of tumors, inducing the transformation of mesenchymal cells into epithelial cells, and promoting cancer progression through direct and indirect interactions with cancer cells and other stromal cells. CAFs are the main contributors to key interactions in TIME and have full potential to become an additional therapeutic target for the treatment of lung cancer (8-16). In several studies evaluating the relationship between histology and prognosis of lung adenocarcinoma, CAF is considered to be an aggressive cellular component that targets CAF-related pathway proteins and inhibits the growth of lung adenocarcinoma (17-19).
From the above arguments, it can be seen that as the key cellular component of TIME, CAFs research on its carcinogenic mechanism and related pathways is expected to provide new ideas for targeted treatment strategy for lung adenocarcinoma. Based on the previous research learnings, the aim of this study was to screen out the possible therapeutic targets of CAFs by analyzing the expression of CAF-related genes (CAFRGs) in lung adenocarcinoma and the clinical prognosis information, which may provide new clues for exploring the potential molecular mechanism of lung adenocarcinoma and promote the individualized treatment for lung adenocarcinoma patients. We present this article in accordance with the TRIPOD reporting checklist (available at https://tcr.amegroups.com/article/view/10.21037/tcr-23-199/rc).
Methods
Data collection
RNA data and corresponding clinical information of lung adenocarcinoma patients were acquired from The Cancer Genome Atlas (TCGA) database and the Gene Expression Omnibus (GEO) database, and missing completion and standardization processing were performed on sequencing data. Samples of clinical information with a survival period of less than 30 days and missing information were deleted. Inclusion criteria: (I) the pathological type was lung adenocarcinoma; (II) clinical information and gene expression matrix were complete; (III) samples with complete clinical information including survival time, survival status, disease stage, age, and sex. Exclusion criteria were as follows: (I) samples with incomplete clinical data; (II) samples with excessively fragmented gene expression values; (III) samples with excessive expression bias. A total of 499 samples collected from the TCGA database were used as the training cohort. A total of 82 samples collected from the GEO database (GSE37745) were included as a consolidated validation queue. The study was conducted in accordance with the Declaration of Helsinki (as revised in 2013). The demographic data and clinical features of the two cohorts are shown in Table 1.
Table 1
| Clinical features | Training cohort (n=499) | Validation cohort (n=82) | P value |
|---|---|---|---|
| Sex | 0.381 | ||
| Female | 260 | 47 | |
| Male | 239 | 35 | |
| Age | 0.756 | ||
| <65 years | 216 | 37 | |
| ≥65 years | 283 | 45 | |
| Pathological staging | 0.052 | ||
| Stage 1/2 | 303 | 69 | |
| Stage 3/4 | 106 | 13 | |
| Survival time | 0.433 | ||
| <365 days | 97 | 19 | |
| ≥365 days | 402 | 63 |
Data are presented as numbers.
The acquisition of CAFRGs
A total of 744 CAFRGs were screened by GeneCards (The Human Gene Database; https://www.genecards.org/). Survival software package R was used to integrate the survival state, survival time and gene expression data of TCGA lung adenocarcinoma database, and Cox method was used to assess the prognostic significance of each gene and to screen out the prognosis-related genes for TCGA lung adenocarcinoma. A total of 43 CAF prognosis related genes were screened out by intersection between CAFRGs and TCGA prognosis-related genes.
Clustering analysis
Consensus clustering was performed based on the expression matrix of 43 genes using ConsensusClusterPlus (20) of R software package. Kaplan-Meier (K-M) curve was used to observe the difference in survival between the two groups after clustering. The difference in prognosis among the samples in different clustering groups was analyzed using the survfit function of survival in the R software package, and the significant difference in prognosis among the samples in different clustering groups was assessed using the log-rank test.
Immune infiltration analysis
Microenvironment cell populations (MCP)-counter (which can reliably quantify the abundance of eight immune cell populations and two stromal cell populations.) was used to assess the relative abundance of immune cell types among the different clustering groups. The Estimation of STromal and Immune cells in MAlignant Tumor tissues using Expression data (ESTIMATE; https://bioinformatics.mdanderson.org/estimate/index.html) algorithm was used to evaluate the immune score and matrix score among the different clustering groups. Single sample gene set enrichment analysis (ssGSEA) was used to evaluate the enrichment of immune infiltrating cells in tumor samples.
Functional enrichment analysis
Difference analysis was performed using the R software package “limma” (21) to obtain the difference genes among the different clustering groups. Gene ontology (GO) analysis and the Kyoto Encyclopedia of Genes and Genome (KEGG) analysis of differential genes were performed using the “Cluster Profiler” R software package to enrich the relevant pathways. GSEA was performed on the data sets to analyze the differences between the clusters.
Establishment and validation of prognostic risk scoring model
The data of survival status, survival time and gene expression were integrated by R software package “glmnet”, and the regression analysis was carried out by least absolute shrinkage and selection operator (LASSO)-Cox method to further screen the key prognostic genes related to CAF. In order to obtain the best model, 10-fold cross-validation was carried out. The survival status, survival time and expression data of four genes were integrated by using R software package “survival”, and the prognostic significance of the prognostic model in the sample was evaluated by Cox analysis.
The optimal threshold of RiskScore was calculated using the R software package “maxstat”, and the patients were divided into high-risk group and low-risk group. The difference in prognosis between the two groups was analyzed using survfit survival function in the R software package. Receiver operating characteristic (ROC) analysis was performed using the R software package “pROC” to obtain area under the curve (AUC).
Finally, three immune algorithms were used to evaluate the immune level of high and low risk groups. In addition, we evaluated the relationship between risk score and clinical features, analyzed the independence of the prognosis model, and further verified the prognosis model in the validation cohort.
The construction of nomogram
In the present study, R software package “rms” was used to integrate data such as survival time, survival state, and clinical information, and a nomogram was established using cox analysis, to evaluate the prognostic significance of these characteristics in samples. The whole process of data analysis is shown in Figure 1.
Statistical method
The R software is used for data analysis and graphics rendering. The survival state, survival time and gene expression data were integrated using R software package “glmnet” for LASSO regression analysis, and the survival curve was drawn using R software package “survival”. The difference in prognosis between groups was analyzed using survfit survival function in the R software package. ROC analysis was performed using the R software package “pROC” to obtain the AUC curve. Nomograms were established using the R software package “rms” to assess the prognostic significance of some of the features in the samples. P<0.05 indicated that the difference was statistically significant.
Results
Screening out CAFRGs based on TCGA prognostic genes
Using the R software package “survival”, we integrated the survival state, survival time and gene expression data of the TCGA lung adenocarcinoma database, and assessed the prognostic significance of each gene using cox method to screen out genes related to the prognosis of TCGA lung adenocarcinoma (Figure 2A). A total of 43 CAF prognosis-related genes were screened out by intersection between CAFRGs and TCGA prognosis-related genes (Figure 2B).
Identification of two molecular subtypes based on CAFRGs
The lung adenocarcinoma patients in the cohort were divided into clustering subgroups using consistent clustering method based on 43 prognostic genes generated by univariate Cox analysis. The cluster stability was best when K=2 (Figure 3A-3C). All patients were clustered into cluster 1 and cluster 2. The expression levels of CAFRGs in the two subtypes were observed by thermogram (Figure 3D), and there was a significant expression difference between cluster 1 and cluster 2. In addition, the overall survival rate of patients in cluster 2 was superior to that of patients in cluster 1 (Figure 3E, P<0.01). These results indicate that CAFRGs divide patients with lung adenocarcinoma into two molecular subtypes with different overall survival rates.
Immune analysis is carried out according to clustering grouping
In addition, we also discussed the immune differences between the two clusters through immune infiltration analysis The ESTIMATE algorithm showed that the lung adenocarcinoma patients in cluster 2 had significantly higher immune score (ImmunoScore, P<0.01), while the differences in ESTIMATE score (P=0.37) and stroma score (StromalScore, P=0.12) were not statistically significant (Figure 4A).
The analysis by MCP-counter immune infiltration algorithm showed that the myeloid dendritic cells (P<0.0001), neutrophils (P<0.0001), and endothelial cell abundance (endothelial cells, P<0.0001) were significantly higher in cluster 2 than in cluster 1. The abundance of CD8 T lymphocytes (CD8 T cells, P<0.01), fibroblasts (P<0.0001), B cells (B lined, P<0.05), and monocytes (monocyte lined, P<0.05) was significantly increased in cluster 1. No statistical significance of cells such as T lymphocytes and cytotoxic lymphocytes between the two clusters was detected (Figure 4B). In addition, as shown in the heat map (Figure 4C), there was a significant difference in the immune landscape generated by ssGSEA algorithm between cluster 1 and cluster 2, which indicated that there was a significant difference in the immune states of the two molecular subtypes, and the immune environment in cluster 2 was superior to that in cluster 1.
Differentially expressed gene (DEG) and functional analysis
We identified DEGs between the two clusters and performed functional analysis to explore potential signaling mechanisms. A total of 1,489 DEGs were detected, of which 762 genes were up-regulated and 736 genes were down-regulated (Figure 5A,5B). The GO enrichment analysis showed that DEGs was abundant in extracellular matrix (ECM) tissues, and involved in mitotic cell cycle, cell proliferation, vascular development, humoral immune response, adaptive immunity, and other immune-related biological processes (Figure 5C,5D). Similarly, KEGG enrichment analysis identified several signaling pathways associated with lung adenocarcinoma and immunity, including ECM receptor interaction, protein digestion and absorption, cell adhesion molecules, complement, and clotting cascade (Figure 5E,5F). We conducted GSEA analysis to evaluate the expression difference of enriched pathways between the two cluster groups and the relationship with the prognosis of lung adenocarcinoma patients. GSEA analysis showed that RNA degradation and P53 signaling pathways were highly expressed in cluster 1 (Figure 5G). The expression of CAFRGs is associated with immune imbalance and immune environment reconstruction in patients with lung adenocarcinoma, and may be involved in the poor prognosis of patients with lung adenocarcinoma.
Construction and verification of risk model
Four prognostic gene tags were identified from 43 CAFRGs by LASSO analysis (Figure 6A,6B) and the model equation for four gene construction was: RiskScore = −0.0418 × PRKCD + 0.0227 × VEGFC + 0.0972 × DKK1 + 0.0179 × IGFBP1. Multivariate Cox regression was used to assess the prognostic significance of these genes in the sample, and the concordance index (C-index) was 0.6794 (Figure 6C).
By analyzing the relationship between risk score and patients’ survival time, survival outcome and gene expression, it can be observed that with the increase of risk score, the survival rate of patients decreased obviously, and PRKCD gene is a protective factor. with the increase of risk score, the expression showed a downward trend. DKK1, IGFBP1, and VEGFC genes were the risk factors, and the expression showed an upward trend with the increase of risk score, as shown in prognosis heat map (Figure 6D).
Based on the optimal cutoff value of risk score, the patients were divided into high-risk and low-risk groups, and the differences in prognosis between the two groups were analyzed. Finally, we observed a significant difference in prognosis (P=2.0e-11). The survival time was shorter in the high-risk group, as shown in K-M curve (Figure 6E). To evaluate the risk score and the reliability of the model, time-dependent ROC curves were drawn with final AUC values of 0.74 and 0.68 at 1 and 3 years, respectively (Figure 6F).
Clinical evaluation and immune analysis of risk score
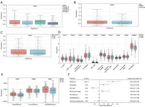
In addition, by analyzing the distribution of risk scores in the corresponding samples, we explored the association between risk scores and clinical characteristics such as age, gender, and clinical stage. A high-risk score was associated with a higher pathological stage (Figure 7A), but not with age or gender (Figure 7B,7C). Finally, the immune algorithm (MCP-counter) was used to explore the correlation between the risk score and the immune infiltration score. Cytotoxic lymphocytes, natural killer (NK) cells, monocytes and fibroblasts showed a significant positive correlation with the risk score (Figure 7D). To further explore the correlation between the characteristics of immune infiltration and each risk score group, we calculated the TME score and tumor purity using ESTIMATE. The results showed a significantly higher matrix score in the high-risk group (Figure 7E). Multiple regression analysis shows that the risk score of the model is an independent risk factor for prognosis (Figure 7F). These findings suggest that CAFs-based risk scores are associated with TIME.
Risk model validation in the validation queue
Thereafter, we further validated the prognostic risk scoring model in the validation cohort. Lung adenocarcinoma patients were stratified into high- or low-risk groups in the validation cohort, and the expression of four prognostic genes was shown by heat map (Figure 8A). Survival analysis showed that the high-risk group had a poor prognosis (Figure 8B). ROC analysis showed that the risk model could well predict the 1- and 3-year survival rates (Figure 8C).
Construction and calibration of nomograms
Combining the prognostic risk score with age, gender, and pathological stage, we constructed a nomogram to predict the prognosis of lung adenocarcinoma patients, so as to predict the prognosis of lung adenocarcinoma patients more accurately. Nomograms and calibration curves were constructed as shown in Figure 9A,9B. Risk scores and clinical features were assigned specific scores based on their contribution to the prognosis of lung adenocarcinoma, with an overall C-index of 0.7301 [95% confidence interval (CI): 0.6885–0.7718], and P=2.359097679875E-27. These results indicated that the comprehensive nomogram could accurately predict the prognosis of patients with lung adenocarcinoma. All these results indicate that CAF disorder may lead to immune disorder and poor prognosis of lung adenocarcinoma. The established risk model based on CAFRGs can reliably and accurately predict the prognosis of lung adenocarcinoma patients.
Discussion
Recently, there have been many studies on the pro-cancer effect of CAFs in lung cancer. In the research by Yotsukura (22), the mural adenocarcinoma with CAF component is compared with the adenocarcinoma with excluded mural type (i.e., nipple type, acinar type, micro-nipple type, and/or solid type), and it is found that the mural adenocarcinoma with CAF component has smaller invasion scope and similar growth pattern with adenocarcinoma in situ (AIS), with the only difference being the existence of CAF, which indicates that AIS gradually develops into invasive lung adenocarcinoma after the formation of CAF, and CAF is an important factor for the invasive development of lung cancer.
Hegab et al. (23) found in a mouse lung adenocarcinoma model experiment that CAFs overexpress fibroblast factor (FGF)9, FGF2, etc., to promote the synthesis of more collagen, and secrete inflammatory cells to recruit cytokines to help the growth of tumor cells. Moreover, CAFs enhance the transformation of tumor-associated macrophages (TAMs) into tumor-supporting M2 phenotype. However, inhibition of FGF receptors (FGFRs) can inhibit the expression of CAFs, inhibit the recruitment of TAMs, and reduce tumor angiogenesis, thereby inhibiting tumor cell proliferation.
In order to further segment the carcinogenic mechanisms and related targets of different CAFs subtypes, Kim et al. (24) excavated several lung CAFs subtypes with different gene expressions from human lung adenocarcinoma tissues, including immunosuppressive CAFs, new antigen-presenting CAFs, myofibroblast-type CAFs and proliferative CAFs. Through experimental analysis, Kim et al. (24) found that immunosuppressive CAFs could regulate the immune microenvironment and promote the progression of lung cancer through the specific marker IGFBP6. When KPNA2, a specific marker of new antigen-presenting CAFs, is knocked down, the invasiveness of CAFs decreases, suggesting that the specific markers of CAFs may be therapeutic targets in tumor microenvironment of lung cancer patients. Myofibroblasts CAFs cause fibrosis, immune regulation, and metastatic progression by remodeling the ECM and secreting cytokines such as C-C motif ligand 2 (CCL2) and transforming growth factor-β (TGF-β) (25). Proliferative CAFs, the largest of all subtypes, specifically express mitotic spindle-related proteins protein regulator of cytokinesis 1 (PRC1) and aurora kinase A (AURKA), both of which promote cancer cell proliferation and tumor growth (26,27).
In summary, CAFs promotes the occurrence of cancer through a variety of pathways, and studying the related gene tags involving CAFs in lung adenocarcinoma may help to understand the role of CAFs in the development of lung adenocarcinoma and provide reference for new treatment methods. This study explored the significance of CAFs-related gene labeling for the prognosis of patients with lung adenocarcinoma. In order to increase the reliability of the results, the gene set related to CAFs was screened using the TCGA database. In addition, in order to obtain representative prognostic genes and increase the applicability of the model, the core CAFs-related genes with independent prognostic correlation were screened using LASSO-Cox regression and multivariate Cox regression analysis, and a risk score prognostic model was constructed, and the potential of the prognostic model constructed using CAFRGs was verified through the GEO database. Among the four CAFRGs with independent prognostic correlates in TCGA, most genes play a role in the tumor.
In this study, we identified two molecular subtypes that exhibit significantly different biological characteristics. We assessed the immune status of the two molecular subgroups using ESTIMATE, MCP-counter, and ssGSEA analysis, which revealed significant differences in immune cell abundance between the two groups. Immune analysis showed that patients with poor prognosis (cluster 1) had relatively low immune score status compared with patients with good prognosis (cluster 2). Further functional enrichment analysis showed that the differential genes were mainly enriched in the ECM tissue and were closely related to cell mitotic cycle, vascular development, humoral immune response, adaptive immunity, and other biological processes. Functional enrichment analysis also revealed some signaling pathways related to the immunity of lung adenocarcinoma, including ECM receptor interaction, protein digestion and absorption, cell adhesion molecule, complement, and coagulation cascade. P53 signaling pathways and the like are highly expressed in patients with poor prognosis (cluster 1), which indicates a poor prognosis. In addition, we established a prognostic risk model based on CAFRGs, and found that the low-risk group in TCGA had a longer OS than the high-risk group, which was confirmed in the GEO database, suggesting that the prognostic model had strong prediction performance for the population with poor OS in lung adenocarcinoma. In addition, the prognostic risk scoring model combines with the clinical pathological characteristics related to prognosis to improve the prediction ability and clinical applicability of the model and can accurately predict the prognosis of lung adenocarcinoma patients. All these results have confirmed the prognostic role of CAFRGs in lung adenocarcinoma and the correlation between CAFs and TME disorders.
The four genes used to establish risk models in this study have been proved to be closely related to the occurrence and development of tumors. Dickkopf-1 (Dkk1) is a secretion antagonist of Wnt signaling pathway, which can inhibit the classical Wnt pathway in tumors and play a role in regulating tumor progression (28,29). Dkk1 can regulate the immune microenvironment and promote angiogenesis in a variety of tumors, leading to tumor growth and metastasis, with diagnostic sensitivity comparable to or even superior to existing tumor markers (30,31). Therefore, some studies believe that Dkk1 has the potential to become a new biomarker for tumor diagnosis and prognosis (32,33).
Shen et al. (34) evaluated serum Dkk1 autoantibody levels in patients with NSCLC and healthy controls, and the results of the analysis showed that serum autoantibody levels in patients with NSCLC were significantly increased and closely related to distant metastasis. Another study (35) showed that serum Dkk1 levels in patients with NSCLC bone metastasis were significantly higher than those in the non-metastatic group, suggesting that Dkk1 could be used to detect bone metastasis in NSCLC. However, an analysis of tumor tissues in 205 patients with NSCLC (36) showed that Dkk1 was positively correlated with the high expressions of some vasculogenic mimicry (VM)-related proteins [matrix metallopeptidase (MMP)2, MMP9, and vascular endothelial (VE)-cadherin]. Dkk1 was also able to induce epithelial-mesenchymal transition (EMT) of lung cancer cells and promote the expression of more cancer stem cell (CSC) phenotype in lung cancer cells, thus promoting the formation of VM, which can lead to stronger tumor invasiveness and poor prognosis.
In recent years, Dkk1 antibodies have been attempted for tumor treatment, but research progress is slow because the pathway of Dkk1 promoting tumor growth and metastasis in cancer and immune cells has not been fully elucidated. The analysis in this study indicated that DKK1 not only promoted angiogenesis to promote tumorigenesis, but also had a close relationship with CAF, thus guiding the direction for further research.
Vascular endothelial growth factor (VEGF) is a highly specific VEGF that promotes the proliferation and division of vascular endothelial cells to accelerate angiogenesis (37,38). The VEGF family includes multiple subtypes whose expression is observed in most malignant tumors, especially some with abundant angiogenesis (39). VEGF inhibitors have become therapeutic agents for a variety of malignant tumors, including NSCLC (40). Studies have pointed out that VEGFC mediates angiogenesis through VEGFR-2 and lymphatic metastasis formation through VEGFR-3, playing an important role in tumor angiogenesis and lymphatic metastasis, and its expression is a key indicator for judging tumor type and prognosis (41,42). A meta-analysis (43) pointed out that the incidence of lymph nodes in NSCLC patients with negative VEGFC was lower than that in patients with positive VEGFC, indicating that the expression level of VEGFC had good potential for predicting lymph node metastasis. This study has also revealed that the overexpression of VEGFC predicts a poor prognosis in patients with lung adenocarcinoma, which is similar to previous studies.
In Zhang’s study (44), transcriptome analysis was performed on 666 patients with NSCLC and multiple bioinformatics methods were used to evaluate gene expression and immune cell infiltration in patients with high risk of hypoxia. The results showed that genes such as IGFBP1 were highly expressed in the high-risk group of hypoxia and were highly correlated with the poor prognosis of patients, suggesting that IGFBP1 promoted the construction of hypoxia environment, and the hypoxia environment would be involved in the invasion, metastasis and angiogenesis of tumor cells.
Analysis in Jia’s study (45) indicated that the expression level of PRKCD in lung adenocarcinoma tissue was lower than that in normal adjacent tissue, and high expression of PRKCD could prolong the survival time of lung adenocarcinoma patients, which was similar to the analysis results in this study.
In recent years, although the treatment of lung adenocarcinoma has been innovative, its survival rate is still unsatisfactory. It is imperative to classify patients based on their risk scores and conduct individualized and targeted treatment. In this study, we focused on the expression of CAFs gene in lung adenocarcinoma patients, and identified two molecular subgroups with significantly different prognosis and immune status through consensus clustering. Secondly, the biological mechanism was explored according to the clustering results, and the potential mechanism was partially clarified. Thirdly, the influence of CAFs on prognosis was clarified. The results of this study can promote the development of targeted therapy for lung adenocarcinoma and help clinicians to formulate treatment strategies more reasonably.
Conclusions
The prognosis-related 4-gene model and clinical prognosis prediction nomogram for lung adenocarcinoma developed in this study will be expected to help clinically lung adenocarcinoma patients make accurate and personalized treatment decisions. The genes in the constructed model are also expected to become therapeutic targets for lung adenocarcinoma, laying a foundation for the external verification and development of subsequent lung adenocarcinoma prognosis prediction models, and further improving the prognosis and survival conditions of patients. However, due to the lack of information on the progression of lung adenocarcinoma patients, such as recurrence in patients with tumor metastasis, we were unable to demonstrate the role of CAFRGs in the development of lung adenocarcinoma. Secondly, this study lacks relevant experiments to verify the accuracy of the results. Future studies need to further investigate the biological functions and mechanisms of the screened prognostic genes in lung adenocarcinoma and the possible synergy between them, in order to better apply the prognostic model to clinical practice.
Acknowledgments
Funding: None.
Footnote
Reporting Checklist: The authors have completed the TRIPOD reporting checklist. Available at https://tcr.amegroups.com/article/view/10.21037/tcr-23-199/rc
Peer Review File: Available at https://tcr.amegroups.com/article/view/10.21037/tcr-23-199/prf
Conflicts of Interest: Both authors have completed the ICMJE uniform disclosure form (available at https://tcr.amegroups.com/article/view/10.21037/tcr-23-199/coif). The authors have no conflicts of interest to declare.
Ethical Statement: The authors are accountable for all aspects of the work in ensuring that questions related to the accuracy or integrity of any part of the work are appropriately investigated and resolved. The study was conducted in accordance with the Declaration of Helsinki (as revised in 2013).
Open Access Statement: This is an Open Access article distributed in accordance with the Creative Commons Attribution-NonCommercial-NoDerivs 4.0 International License (CC BY-NC-ND 4.0), which permits the non-commercial replication and distribution of the article with the strict proviso that no changes or edits are made and the original work is properly cited (including links to both the formal publication through the relevant DOI and the license). See: https://creativecommons.org/licenses/by-nc-nd/4.0/.
References
- Barta JA, Powell CA, Wisnivesky JP. Global Epidemiology of Lung Cancer. Ann Glob Health 2019;85:8. [Crossref] [PubMed]
- Miller KD, Nogueira L, Mariotto AB, et al. Cancer treatment and survivorship statistics, 2019. CA Cancer J Clin 2019;69:363-85. [Crossref] [PubMed]
- Tang C, Liao Z, Hess K, et al. Prognosis and predictors of site of first metastasis after definitive radiation therapy for non-small cell lung cancer. Acta Oncol 2016;55:1022-8. [Crossref] [PubMed]
- Quail DF, Joyce JA. Microenvironmental regulation of tumor progression and metastasis. Nat Med 2013;19:1423-37. [Crossref] [PubMed]
- Hanahan D, Coussens LM. Accessories to the crime: functions of cells recruited to the tumor microenvironment. Cancer Cell 2012;21:309-22. [Crossref] [PubMed]
- Hinshaw DC, Shevde LA. The Tumor Microenvironment Innately Modulates Cancer Progression. Cancer Res 2019;79:4557-66. [Crossref] [PubMed]
- De Palma M, Biziato D, Petrova TV. Microenvironmental regulation of tumour angiogenesis. Nat Rev Cancer 2017;17:457-74. [Crossref] [PubMed]
- Shiga K, Hara M, Nagasaki T, et al. Cancer-Associated Fibroblasts: Their Characteristics and Their Roles in Tumor Growth. Cancers (Basel) 2015;7:2443-58. [Crossref] [PubMed]
- Chen F, Zhuang X, Lin L, et al. New horizons in tumor microenvironment biology: challenges and opportunities. BMC Med 2015;13:45. [Crossref] [PubMed]
- Santi A, Kugeratski FG, Zanivan S. Cancer Associated Fibroblasts: The Architects of Stroma Remodeling. Proteomics 2018;18:e1700167. [Crossref] [PubMed]
- Buchsbaum RJ, Oh SY. Breast Cancer-Associated Fibroblasts: Where We Are and Where We Need to Go. Cancers (Basel) 2016;8:19. [Crossref] [PubMed]
- Mezawa Y, Orimo A. The roles of tumor- and metastasis-promoting carcinoma-associated fibroblasts in human carcinomas. Cell Tissue Res 2016;365:675-89. [Crossref] [PubMed]
- Ahn YH, Kim JS. Long Non-Coding RNAs as Regulators of Interactions between Cancer-Associated Fibroblasts and Cancer Cells in the Tumor Microenvironment. Int J Mol Sci 2020;21:7484. [Crossref] [PubMed]
- Lee S, Hong JH, Kim JS, et al. Cancer-associated fibroblasts activated by miR-196a promote the migration and invasion of lung cancer cells. Cancer Lett 2021;508:92-103. [Crossref] [PubMed]
- Sahai E, Astsaturov I, Cukierman E, et al. A framework for advancing our understanding of cancer-associated fibroblasts. Nat Rev Cancer 2020;20:174-86. [Crossref] [PubMed]
- Liu T, Zhou L, Li D, et al. Cancer-Associated Fibroblasts Build and Secure the Tumor Microenvironment. Front Cell Dev Biol 2019;7:60. [Crossref] [PubMed]
- Sakurai H, Maeshima A, Watanabe S, et al. Grade of stromal invasion in small adenocarcinoma of the lung: histopathological minimal invasion and prognosis. Am J Surg Pathol 2004;28:198-206. [Crossref] [PubMed]
- Maeshima AM, Tochigi N, Yoshida A, et al. Histological scoring for small lung adenocarcinomas 2 cm or less in diameter: a reliable prognostic indicator. J Thorac Oncol 2010;5:333-9. [Crossref] [PubMed]
- Santos AM, Jung J, Aziz N, et al. Targeting fibroblast activation protein inhibits tumor stromagenesis and growth in mice. J Clin Invest 2009;119:3613-25. [Crossref] [PubMed]
- Wilkerson MD, Hayes DN. ConsensusClusterPlus: a class discovery tool with confidence assessments and item tracking. Bioinformatics 2010;26:1572-3. [Crossref] [PubMed]
- Ritchie ME, Phipson B, Wu D, et al. limma powers differential expression analyses for RNA-sequencing and microarray studies. Nucleic Acids Res 2015;43:e47. [Crossref] [PubMed]
- Yotsukura M, Asamura H, Suzuki S, et al. Prognostic impact of cancer-associated active fibroblasts and invasive architectural patterns on early-stage lung adenocarcinoma. Lung Cancer 2020;145:158-66. [Crossref] [PubMed]
- Hegab AE, Ozaki M, Kameyama N, et al. Effect of FGF/FGFR pathway blocking on lung adenocarcinoma and its cancer-associated fibroblasts. J Pathol 2019;249:193-205. [Crossref] [PubMed]
- Kim D, Kim JS, Cheon I, et al. Identification and Characterization of Cancer-Associated Fibroblast Subpopulations in Lung Adenocarcinoma. Cancers (Basel) 2022;14:3486. [Crossref] [PubMed]
- Karagiannis GS, Poutahidis T, Erdman SE, et al. Cancer-associated fibroblasts drive the progression of metastasis through both paracrine and mechanical pressure on cancer tissue. Mol Cancer Res 2012;10:1403-18. [Crossref] [PubMed]
- Wu F, Shi X, Zhang R, et al. Regulation of proliferation and cell cycle by protein regulator of cytokinesis 1 in oral squamous cell carcinoma. Cell Death Dis 2018;9:564. [Crossref] [PubMed]
- D'Assoro AB, Haddad T, Galanis E. Aurora-A Kinase as a Promising Therapeutic Target in Cancer. Front Oncol 2016;5:295. [PubMed]
- Mao B, Wu W, Li Y, et al. LDL-receptor-related protein 6 is a receptor for Dickkopf proteins. Nature 2001;411:321-5. [Crossref] [PubMed]
- Bafico A, Liu G, Yaniv A, et al. Novel mechanism of Wnt signalling inhibition mediated by Dickkopf-1 interaction with LRP6/Arrow. Nat Cell Biol 2001;3:683-6. [Crossref] [PubMed]
- Mazon M, Masi D, Carreau M. Modulating Dickkopf-1: A Strategy to Monitor or Treat Cancer? Cancers (Basel) 2016;8:62. [Crossref] [PubMed]
- Han SX, Zhou X, Sui X, et al. Serum dickkopf-1 is a novel serological biomarker for the diagnosis and prognosis of pancreatic cancer. Oncotarget 2015;6:19907-17. [Crossref] [PubMed]
- Sato N, Yamabuki T, Takano A, et al. Wnt inhibitor Dickkopf-1 as a target for passive cancer immunotherapy. Cancer Res 2010;70:5326-36. [Crossref] [PubMed]
- Tung EK, Mak CK, Fatima S, et al. Clinicopathological and prognostic significance of serum and tissue Dickkopf-1 levels in human hepatocellular carcinoma. Liver Int 2011;31:1494-504. [Crossref] [PubMed]
- Shen L, Wu X, Tan J, et al. Combined detection of dickkopf-1 subtype classification autoantibodies as biomarkers for the diagnosis and prognosis of non-small cell lung cancer. Onco Targets Ther 2017;10:3545-56. [Crossref] [PubMed]
- Qiao R, Zhong R, Chang Q, et al. Serum dickkopf-1 as a clinical and prognostic factor in non-small cell lung cancer patients with bone metastases. Oncotarget 2017;8:79469-79. [Crossref] [PubMed]
- Yao L, Zhang D, Zhao X, et al. Dickkopf-1-promoted vasculogenic mimicry in non-small cell lung cancer is associated with EMT and development of a cancer stem-like cell phenotype. J Cell Mol Med 2016;20:1673-85. [Crossref] [PubMed]
- Apte RS, Chen DS, Ferrara N. VEGF in Signaling and Disease: Beyond Discovery and Development. Cell 2019;176:1248-64. [Crossref] [PubMed]
- Riaz SK, Iqbal Y, Malik MF. Diagnostic and therapeutic implications of the vascular endothelial growth factor family in cancer. Asian Pac J Cancer Prev 2015;16:1677-82. [Crossref] [PubMed]
- Siveen KS, Prabhu K, Krishnankutty R, et al. Vascular Endothelial Growth Factor (VEGF) Signaling in Tumour Vascularization: Potential and Challenges. Curr Vasc Pharmacol 2017;15:339-51. [Crossref] [PubMed]
- Nagano T, Tachihara M, Nishimura Y. Molecular Mechanisms and Targeted Therapies Including Immunotherapy for Non-Small Cell Lung Cancer. Curr Cancer Drug Targets 2019;19:595-630. [Crossref] [PubMed]
- Feng Y, Wang W, Hu J, et al. Expression of VEGF-C and VEGF-D as significant markers for assessment of lymphangiogenesis and lymph node metastasis in non-small cell lung cancer. Anat Rec (Hoboken) 2010;293:802-12. [Crossref] [PubMed]
- Maekawa S, Iwasaki A, Shirakusa T, et al. Correlation between lymph node metastasis and the expression of VEGF-C, VEGF-D and VEGFR-3 in T1 lung adenocarcinoma. Anticancer Res 2007;27:3735-41. [PubMed]
- Wei D, Xin Y, Rong Y, et al. Correlation between the Expression of VEGF and Ki67 and Lymph Node Metastasis in Non-small-Cell Lung Cancer: A Systematic Review and Meta-Analysis. Evid Based Complement Alternat Med 2022;2022:9693746. [Crossref] [PubMed]
- Zhang C, Tang B, Hu J, et al. Neutrophils correlate with hypoxia microenvironment and promote progression of non-small-cell lung cancer. Bioengineered 2021;12:8872-84. [Crossref] [PubMed]
- Jia S, Li L, Xie L, et al. Transcriptome Based Estrogen Related Genes Biomarkers for Diagnosis and Prognosis in Non-small Cell Lung Cancer. Front Genet 2021;12:666396. [Crossref] [PubMed]


