Transcriptional expression, prognostic value and immune infiltration of SFRP family in colorectal cancer: a study based on comprehensive bioinformatics and in vitro analyses
Highlight box
Key findings
• SFRP2 may represent a new prognostic factor for CRC.
What is known and what is new?
• SFRP2 is dysregulated in a variety of cancers, including melanoma, glioma, cervical cancer, breast cancer, and gastric cancer.
• There is very little information in the literature about the correlation between the expression of the SFRP family and CRC. This manuscript is the first study to combine a multicenter database to analyze the expression and prognostic value of the entire SFRP family in CRC.
What is the implication, and what should change now?
• This manuscript reports that SFRP2 may represent a novel prognostic factor in CRC. The findings of this manuscript need to be validated in more CRC cells.
Introduction
As of 2020, colorectal cancer (CRC) remains the third leading cause of cancer-related death among males and females in the world (1). Although there is a declining trend in CRC incidence in some high-incidence countries, mainly attributed to early screening (e.g., colonoscopy) and the removal of precancerous lesions (polyps), it may miss early cancerous lesions (adenomas) (2,3). Histopathological diagnosis is still the most accurate method available. Among malignant tumors in China, CRC ranks among the top five in both incidence and mortality, and approximately 60% of patients are diagnosed in the middle and late stages (4). It is necessary to discover some more accurate tumor indicators, which can provide new strategies for early diagnosis of CRC.
In all, five members of the glycoprotein-secreting secreted frizzled-related protein (SFRP) family were identified: SFRP1-5. The five members of this family share a similar signal peptide and a frizzled cysteine domain. The signal peptide is essential in secreting SFRP2 and is probably absent in the released mature protein (5). A high degree of overlap exists between the frizzled domain in SFRP family proteins and the domain of Wnt ligand, resulting in mutual binding between the two proteins, which regulates the activity of the Wnt pathway (6).
There has been a correlation between an overactive Wnt signaling pathway and cancer progression, including tumor growth and metastatic processes (7,8). Moreover, abnormal expression of SFRPs in different tumors has been confirmed by numerous studies. For instance, SFRP1 is over-expressed in breast cancer and metastatic renal carcinoma and has been similarly demonstrated in gastric cancer cells (9-11). Emerging evidence suggests that downregulation of SFRP4 expression in ovarian cancer leads to greater metastases and that SFRP4 expression levels directly correlate with patient prognosis (12). Furthermore, the frizzled protein secreted by SFRP5 is involved in histone modification, and down-regulated SFRP5 can act as a tumor suppressor gene in renal carcinoma (13).
In this study, through the screening of database analysis results, only SFRP2 was found to have a statistically significant impact on the prognosis for patients with CRC. Moreover, overexpression of SFRP2 resulted in poor overall survival (OS) and disease-free survival (DFS). However, whether the abnormal expression of SFRP2 can affect the proliferation, migration, and invasion of CRC cells has been poorly studied. Thus, we performed further in vitro analysis to validate this issue. The results demonstrated that descending regulation of SFRP2 expression could dramatically suppress the proliferation, migration, and invasion of HCT116 cells. Taken together, our findings provide new perspectives on improving the prognosis for patients with CRC. We present this article in accordance with the MDAR reporting checklist (available at https://tcr.amegroups.com/article/view/10.21037/tcr-23-152/rc).
Methods
The study was conducted in accordance with the Declaration of Helsinki (as revised in 2013).
GEPIA
The GEPIA database integrates cancer data from The Cancer Genome Atlas (TCGA) with normal tissue data from GTEx, enabling dynamic analysis of gene expression profile data (14). In the present study, we investigated the expression of the SFRP family in pan-cancer and in different stages of CRC using GEPIA, as well as the prognosis of survival in CRC.
cBioPortal
cBioPortal is a visual cancer genomics database that includes data on somatic mutations, DNA copy number alterations, messenger RNA (mRNA) and protein expression, and DNA methylation (15). The types of genomic data integrated into cBioPortal include somatic mutations, DNA copy-number alterations (CNAs), mRNA and microRNA (miRNA) expression, DNA methylation, protein enrichment networks, and phosphorylated protein enrichment.
UALCAN
UALCAN is a user-friendly and interactive web resource for the analysis of cancer genomics data. UALCAN contains TCGA transcriptomic data, proteomic data, miRNA, and lncRNA data that can help tumor researchers find potential prognostic markers. In the present study, the results of the analysis of SFRP family expression and clinical characteristics of CRC patients were obtained by UALCAN.
Pathway Commons
Pathway Commons (http://www.pathwaycommons.org) is a publicly accessible pathway database that brings together multiple species from numerous sources, including biochemical reactions, complex assembly, transport and catalytic events, as well as interactions of protein complexes, DNA, RNA, and small molecule compounds. Various genes associated with each of the SFRP family members were analyzed by PCViz, which is a pathway commons network visualizer tool.
STRING
The STRING database is a searchable database of known protein-protein interactions and predicted protein-protein interactions. The database contains a large number of networks of protein interactions from multiple species. Users can access the network that interacts with this protein by directly entering the name of the protein. In this study, the STRING database was used to investigate the network of proteins with potential interactions with the SFRP family.
Tumor immune estimation resource (TIMER)
The TIMER database uses RNA-Seq expression profiling data to detect the infiltration of 6 types of immune cells in tumor tissues and provide quantitative analysis (16). By selecting the “gene module”, entering the SFRP family genes and selecting the tumor type, the correlation of each gene in the family with the immune infiltration of colon and rectal cancer can be visualized.
LinkedOmics
LinkedOmics is a multi-omics database that integrates global proteomics data into selected TCGA tumor samples. Genomic and proteomic data from all 32 TCGA cancer types and massive cancer cohorts are included. (17). The Kyoto Encyclopedia of Genes and Genomes (KEGG) pathway analysis, associated gene analysis and co-expressed gene analysis in this study were generated by LinkedOmics to visualize the results.
Cell culture and lentivirus transfection
HCT116 cells were obtained from the cell bank of the Chinese Academy of Science. RPMI-1640 medium (PAN-Biotech, Adenbach, Bavaria) with 10% fetal bovine serum (Hyclone, UT, USA) was used to culture HCT116 cells. The small interference RNA (siRNA) was synthesized by Genechem (Shanghai, China). The target sequence was as follows: SFRP2 5'-GAGGAGAUGAACGACAUCATT-3'. The control siRNA sequence was 5'-UUCUCCGAACGUGUCACGU-3'.
RT-qPCR
Total RNA was extracted using the RNA kit (Promega, Madison, USA). cDNA was synthesized by reverse transcription using the PrimeScriptTM kit (Takara, Japan). The PCR results were calculated using the 2-ΔΔCt method.
Western blot
Electrophoresed proteins were obtained by protein lysis extracts (Solarbio, Beijing, China). The concentration of extracted proteins was detected using the BCA kit (Solarbio, Beijing, China). The amount of protein sampled was 30 µg per lane. PVDF membranes after protein transfer were incubated in primary antibody overnight at 4 ℃, followed by secondary antibody incubation at room temperature for 1 hour. Electrophoresis results were detected using enhanced chemiluminescence (ECL) reagents.
Cell function assays (colony formation, wound healing, and transwell)
The detailed methodology has been described in our previous study (18).
Statistical analysis
The database has been generated for all statistical analyses and differences between control and transfected groups in the in vitro validation were tested using a t-test. The P value less than 0.05 was considered statistically significant.
Results
Distinct expression of SFRP family in pan-cancer
Transcripts data from the GEPIA database of 31 solid tumors were used to analyze the differential expression of the SFRP family (Figure 1). The expression of the SFRP family in CRC was the focus of our study. As shown in Figure 2, SFRP1, SFRP2, SFRP3, and SFRP5 were lowly expressed in colon and rectal cancer tissue, while SFRP4 was highly expressed in colon and rectal cancer tissue.
Based on the mRNA expression level, we then assessed the association between the SFRP family and the pathological stage of CRC. Intriguingly, except for SFRP2 and SFRP4, none of the remaining SFRP members showed significant variability in expression (Figure 3).
Prognostic value of the SFRP family in CRC patients
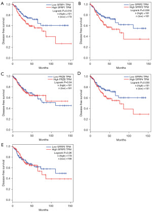
We further investigated the relationship between SFRP mRNA expression and OS and DFS in CRC patients using the GEPIA database. Surprisingly, with the exception of SFRP2, the remaining SFRP family members were not statistically significant with OS (Figure 4A-4E). The same situation was presented in the relationship with DFS (Figure 5A-5E). According to the UALCAN findings, there was a strong correlation between the expression of SFRP2 and the individual cancer stages, histological subtypes, metastatic status, and TP53 mutation status (Figure 6A-6H). Given these findings, we speculated that SFRP2 may be a potential prognostic marker for CRC.
Genetic alterations and PPI analysis in patients with CRC
Analysis of genetic alterations suggested at least two alteration types for colon adenocarcinoma and up to six alteration types for mucinous adenocarcinoma of the colon and rectum (Figure 7A). Twenty-one percent of SFRPs were mutated in a sample of 630 CRC patients (Figure 7B). In addition, SFRP1, SFRP2, SFRP3, SFRP4, and SFRP5 were altered in 7%, 4%, 4%, 3%, and 3% of CRC samples, respectively (Figure 7B).
The genes associated with each SFRP member are visually displayed in Figure 7C. Furthermore, the STRING results revealed that there were 57 SFRP-linked nodes in the built-up PPI network (Figure 7D). Most of these protein nodes are associated with the Wnt pathway. To better visualize the potential genes interacting with SFRP family, a gene network was constructed by the Pathway Commons database.
Immune cell infiltration of SFRPs in colon and rectal cancer patients
T lymphocyte is a key component of the body’s defense system, capable of recognizing heterologous substances and clearing them in a timely manner. Emerging evidence indicated that tumor progression is associated with T-cell-mediated cellular metabolism, and disruption of T-cell metabolism can lead to abnormal proliferation of tumor cells (19). The results in Figure 8 showed that the expression of SFRP1 was significantly correlated with the infiltration of B cells, CD8+ T cells, CD4+ T cells, macrophages, neutrophils and dendritic cells in colon and rectal cancer. SFRP2 was positively correlated with the infiltration of B cells, CD8+ T cells, CD4+ T cells, macrophages, neutrophils and dendritic cells in colon cancer patients, but not significantly in rectal cancer patients. The expression of SFRP3 was positively correlated with the infiltration of B cells, CD4+ T cells, macrophages, and dendritic cells into the two types of cancer. Regarding SFRP4, infiltration of all immune cells except B and CD8+ T cells was markedly associated with SFRP4 expression. However, SFRP5 was not associated with any of these immune cells except CD4+ T cell (COAD), dendritic cell (COAD) and macrophages.
KEGG pathway analysis of co-expressed genes associated with SFRP2 in CRC
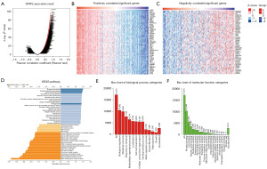
Combined with previous results, SFRP2 showed potential to be a prognostic marker in CRC. Sequencing data from 379 CRC patients in the LinkedOmics database were extracted. According to the findings in Figure 9A, SFRP2 was positively associated with 10,611 genes and negatively associated with 9,217 genes. Furthermore, 50 significant genes had positive and negative correlations with SFRP2, respectively (Figure 9B,9C). Of these, the highest positive association was observed for SFRP2 and GAS1 (Pearson correlation =0.87, P=3.711e-121), while the highest negative association was observed for C6orf136 (Pearson correlation =0.47, P=1.496e-22). Through KEGG pathway analysis, SFRP2 showed a positive correlation with several major cellular functional processes, such as cell growth, migration, invasion, and angiogenesis (Figure 9D). In addition, as shown in Figure 9E,9F, each biological process and molecular function category of SFRP2 was represented by red and green bars.
Knockdown of SFRP2 inhibits CRC cell proliferation, migration, and invasion
First, the mRNA expression data of SFRP2 were downloaded directly from the cancer cell line encyclopedia (CCLE) website (https://www.betastasis.com/tissues/cancer_cell_line_encyclopedia/gene_expression_barplot). As shown in Figure 10A, among the 57 CRC cell lines, HCT116, HT29, NCH508 and SW116 cells showed the highest expression. Therefore, we selected one of the most common HCT116 cells for further in vitro analysis. After lentiviral transfection, both mRNA and protein expression levels of SFRP2 were significantly suppressed (Figure 10B,10C). To validate the previous KEGG results, cell colony formation, wound healing and transwell assays were used to validate the effect of knockdown of SFRP2 on the proliferation, migration and invasion ability of HCT116 cells, respectively. The results showed that the proliferation, migration and invasion ability of HCT116 cells were significantly inhibited after knockdown of SFRP2 (Figure 10D-10F). Taken together, these data suggest that SFRP2 may be involved in the progression of CRC.
Discussion
Prior studies that have noted the dysregulation of SFRP2 in various cancers, including melanoma, glioma, prostate cancer, breast cancer, and gastric cancer (20-24). However, there is very little information in the literature regarding the correlation between the SFRP family and CRC transcriptome expression, biological function, and prognostic value. One interesting finding in our research is that Only SFRP2 showed significant associations with pathological staging and survival outcomes in CRC patients. SFRP2 was found to be capable of regulating the progression of CRC in further in vitro experiments. Emerging evidence has indicated that approximately 35% of CRC patients are caused by mutations in tumor suppressors or oncogenes (25). DNA methylation analysis revealed that SFRP1 and SFRP2 have a high mutation status in CRC patient samples.
In 1997, SFRP2 was first identified in cultures of mouse embryonic cells and located on human chromosome 4q31.3 (26,27). Accumulating evidence suggests that SFRP2 binds to Wnt3a, activating Wnt signaling, and that exposure to Wnt3a and SFRP2 modulates cell proliferation (28). In addition, several in vivo studies have further confirmed that the absence of SFRP2 resulted in reduced Wnt activity when examining the levels of activated β-catenin in the gut of SFRP2−/− mutant mice (29). These data indicated that SFRP2 is a positive regulator of Wnt signaling. By controlling the Wnt pathway’s activity, SFRP2 can also affect tumor metastasis in addition to cell proliferation (30). Indeed, one of the major causes of the current difficulty in treating advanced tumors is the formation of metastases. Emerging evidence suggests that SFRP2 expression is distinctly higher in metastatic osteosarcoma compared to non-metastatic osteosarcoma cell lines and tissue samples (31). Furthermore, SFRP2 promotes metastatic growth in breast cancer and melanoma as well (21,22).
For the first time, our study combined transcriptome, mutation, mRNA, protein, and immune infiltration expression of the SFRP family in CRC from multiple databases of GEPIA, cBioPortal, Pathway Commons, STRING, TIMER, CCLE, and LinkedOmics. A further investigation of SFRPs in CRC was conducted through GEPIA. Nevertheless, only SFRP2 showed a significant correlation in both OS and DFS, suggesting that SFRP2 may be a major prognostic marker in CRC.
Transcriptome analysis revealed that SFRPs were all genetically altered to varying degrees in CRC. These findings could elucidate some of the origins of CRC. Then we found that SFRPs are mainly connected to proteins in the Wnt pathway. Moreover, the tumor microenvironment (TME) is receiving increasing attention from researchers as it may provide the conditions for tumors to undergo immune escape (32). In the present work, TIMER was used to analyze the associations between six major immune cells and SFRPs. Our results showed that except for SFRP5, the remaining SFRPs showed significant association with these immune cells. Combining the data from the previous analysis data, we further focused on the gene co-expression and signaling pathway of SFRP2. Through KEGG analysis, we found that SFRP2 is mainly involved in the biological process of cell proliferation, which is consistent with the previously mentioned studies. Proliferation, migration, and invasion were all dramatically reduced in HCT116 cells when SFRP2 expression was knocked down. This finding is consistent with the studies reported by Techavichit et al. (31), Kaur et al. (21) and Montagner et al. (22).
Inevitably, there are several limitations existing in our study. All clinical data in the study were obtained from databases, and domestic multicenter clinical samples should be added to future analyses. The HCT116 cells used in the study were APC wild-type, and CRC cells of the APC mutant lines should be added for future experiments. In addition, the specific mechanism of how SFRP2 regulates the Wnt pathway needs to be further explored.
Conclusions
We combined multiple databases to comprehensively study the expression, prognosis, and immune infiltration of the SFRP family in CRC, and finally screened SFRP2 for in vitro validation. The results showed that the elimination of SFRP2 influenced the process of proliferation, migration, and invasion of CRC, suggesting the possibility of SFRP2 as a new CRC marker.
Acknowledgments
Funding: The study was supported by
Footnote
Reporting Checklist: The authors have completed the MDAR reporting checklist. Available at https://tcr.amegroups.com/article/view/10.21037/tcr-23-152/rc
Data Sharing Statement: Available at https://tcr.amegroups.com/article/view/10.21037/tcr-23-152/dss
Peer Review File: Available at https://tcr.amegroups.com/article/view/10.21037/tcr-23-152/prf
Conflicts of Interest: All authors have completed the ICMJE uniform disclosure form (available at https://tcr.amegroups.com/article/view/10.21037/tcr-23-152/coif). The authors have no conflicts of interest to declare.
Ethical Statement: The authors are accountable for all aspects of the work in ensuring that questions related to the accuracy or integrity of any part of the work are appropriately investigated and resolved. The study was conducted in accordance with the Declaration of Helsinki (as revised in 2013).
Open Access Statement: This is an Open Access article distributed in accordance with the Creative Commons Attribution-NonCommercial-NoDerivs 4.0 International License (CC BY-NC-ND 4.0), which permits the non-commercial replication and distribution of the article with the strict proviso that no changes or edits are made and the original work is properly cited (including links to both the formal publication through the relevant DOI and the license). See: https://creativecommons.org/licenses/by-nc-nd/4.0/.
References
- Sung H, Ferlay J, Siegel RL, et al. Global Cancer Statistics 2020: GLOBOCAN Estimates of Incidence and Mortality Worldwide for 36 Cancers in 185 Countries. CA Cancer J Clin 2021;71:209-49. [Crossref] [PubMed]
- Arnold M, Abnet CC, Neale RE, et al. Global Burden of 5 Major Types of Gastrointestinal Cancer. Gastroenterology 2020;159:335-349.e15. [Crossref] [PubMed]
- Chen K, Collins G, Wang H, et al. Pathological Features and Prognostication in Colorectal Cancer. Curr Oncol 2021;28:5356-83. [Crossref] [PubMed]
- Cao W, Chen HD, Yu YW, et al. Changing profiles of cancer burden worldwide and in China: a secondary analysis of the global cancer statistics 2020. Chin Med J (Engl) 2021;134:783-91. [Crossref] [PubMed]
- Satoh W, Gotoh T, Tsunematsu Y, et al. Sfrp1 and Sfrp2 regulate anteroposterior axis elongation and somite segmentation during mouse embryogenesis. Development 2006;133:989-99. [Crossref] [PubMed]
- Huang HC, Klein PS. The Frizzled family: receptors for multiple signal transduction pathways. Genome Biol 2004;5:234. [Crossref] [PubMed]
- Bo H, Zhang S, Gao L, et al. Upregulation of Wnt5a promotes epithelial-to-mesenchymal transition and metastasis of pancreatic cancer cells. BMC Cancer 2013;13:496. [Crossref] [PubMed]
- MacDonald BT, Tamai K, He X. Wnt/beta-catenin signaling: components, mechanisms, and diseases. Dev Cell 2009;17:9-26. [Crossref] [PubMed]
- Cheng Z, Yu R, Li L, et al. Disruption of ZNF334 promotes triple-negative breast carcinoma malignancy through the SFRP1/ Wnt/β-catenin signaling axis. Cell Mol Life Sci 2022;79:280. [Crossref] [PubMed]
- Kubiliute R, Zalimas A, Bakavicius A, et al. Clinical Significance of ADAMTS19, BMP7, SIM1, and SFRP1 Promoter Methylation in Renal Clear Cell Carcinoma. Onco Targets Ther 2021;14:4979-90. [Crossref] [PubMed]
- Peng JX, Liang SY, Li L. sFRP1 exerts effects on gastric cancer cells through GSK3β/Rac1-mediated restraint of TGFβ/Smad3 signaling. Oncol Rep 2019;41:224-34. [PubMed]
- Turan H, Vitale SG, Kahramanoglu I, et al. Diagnostic and prognostic role of TFF3, Romo-1, NF-кB and SFRP4 as biomarkers for endometrial and ovarian cancers: a prospective observational translational study. Arch Gynecol Obstet 2022;306:2105-14. [Crossref] [PubMed]
- Kawakami K, Yamamura S, Hirata H, et al. Secreted frizzled-related protein-5 is epigenetically downregulated and functions as a tumor suppressor in kidney cancer. Int J Cancer 2011;128:541-50. [Crossref] [PubMed]
- Tang Z, Li C, Kang B, et al. GEPIA: a web server for cancer and normal gene expression profiling and interactive analyses. Nucleic Acids Res 2017;45:W98-W102. [Crossref] [PubMed]
- Gao J, Aksoy BA, Dogrusoz U, et al. Integrative analysis of complex cancer genomics and clinical profiles using the cBioPortal. Sci Signal 2013;6:pl1. [Crossref] [PubMed]
- Li T, Fan J, Wang B, et al. TIMER: A Web Server for Comprehensive Analysis of Tumor-Infiltrating Immune Cells. Cancer Res 2017;77:e108-10. [Crossref] [PubMed]
- Vasaikar SV, Straub P, Wang J, et al. LinkedOmics: analyzing multi-omics data within and across 32 cancer types. Nucleic Acids Res 2018;46:D956-63. [Crossref] [PubMed]
- Zhou H, Xiong Y, Peng L, et al. LncRNA-cCSC1 modulates cancer stem cell properties in colorectal cancer via activation of the Hedgehog signaling pathway. J Cell Biochem 2020;121:2510-24. [Crossref] [PubMed]
- Dimeloe S, Burgener AV, Grählert J, et al. T-cell metabolism governing activation, proliferation and differentiation; a modular view. Immunology 2017;150:35-44. [Crossref] [PubMed]
- Akova Ölken E, Aszodi A, Taipaleenmäki H, et al. SFRP2 Overexpression Induces an Osteoblast-like Phenotype in Prostate Cancer Cells. Cells 2022;11:4081. [Crossref] [PubMed]
- Kaur A, Webster MR, Marchbank K, et al. sFRP2 in the aged microenvironment drives melanoma metastasis and therapy resistance. Nature 2016;532:250-4. [Crossref] [PubMed]
- Montagner M, Bhome R, Hooper S, et al. Crosstalk with lung epithelial cells regulates Sfrp2-mediated latency in breast cancer dissemination. Nat Cell Biol 2020;22:289-96. [Crossref] [PubMed]
- Wu Q, Yin X, Zhao W, et al. Downregulation of SFRP2 facilitates cancer stemness and radioresistance of glioma cells via activating Wnt/β-catenin signaling. PLoS One 2021;16:e0260864. [Crossref] [PubMed]
- Yan H, Chen W, Ge K, et al. Value of Plasma Methylated SFRP2 in Prognosis of Gastric Cancer. Dig Dis Sci 2021;66:3854-61. [Crossref] [PubMed]
- Dobre M, Salvi A, Pelisenco IA, et al. Crosstalk Between DNA Methylation and Gene Mutations in Colorectal Cancer. Front Oncol 2021;11:697409. [Crossref] [PubMed]
- Melkonyan HS, Chang WC, Shapiro JP, et al. SARPs: a family of secreted apoptosis-related proteins. Proc Natl Acad Sci U S A 1997;94:13636-41. [Crossref] [PubMed]
- Katoh M, Katoh M. Comparative genomics on SFRP2 orthologs. Oncol Rep 2005;14:783-7. [Crossref] [PubMed]
- Wawrzak D, Métioui M, Willems E, et al. Wnt3a binds to several sFRPs in the nanomolar range. Biochem Biophys Res Commun 2007;357:1119-23. [Crossref] [PubMed]
- Skah S, Nadjar J, Sirakov M, et al. The secreted Frizzled-Related Protein 2 modulates cell fate and the Wnt pathway in the murine intestinal epithelium. Exp Cell Res 2015;330:56-65. [Crossref] [PubMed]
- Wang Y. Wnt/Planar cell polarity signaling: a new paradigm for cancer therapy. Mol Cancer Ther 2009;8:2103-9. [Crossref] [PubMed]
- Techavichit P, Gao Y, Kurenbekova L, et al. Secreted Frizzled-Related Protein 2 (sFRP2) promotes osteosarcoma invasion and metastatic potential. BMC Cancer 2016;16:869. [Crossref] [PubMed]
- Lei X, Lei Y, Li JK, et al. Immune cells within the tumor microenvironment: Biological functions and roles in cancer immunotherapy. Cancer Lett 2020;470:126-33. [Crossref] [PubMed]

