Exploring prognostic markers for patients with acute myeloid leukemia based on cuproptosis related genes
Highlight box
Key findings
• A cuproptosis-related risk model consisting of PACS2 and NDUFV1 was built, which provided a new direction for the diagnosis and treatment of AML.
What is known and what is new?
• Copper levels in tumor tissue and serum were significantly greater in cancer patients than in healthy controls, indicating that the abnormal rise of intracellular copper levels may play a role in the devel-opment and spread of cancer. Cuproptosis is a novel cell death pathway that has recently received at-tention, and it has been demonstrated that copper binds directly to the lipoylated components of the tricarboxylic acid (TCA) cycle, causing toxic protein stress and, ultimately, cell death.
• This article links the CRGs with AML to build a cuproptosis-related risk model consisting of PACS2 and NDUFV1.
What is the implication, and what should change now?
• This article provides an updated perspective on prognostic markers for AML patients.
Introduction
Acute myeloid leukemia (AML) is a type of hematopoietic neoplasm that is proliferative, with clonal evolution and genetic heterogeneity (1). The 5-year overall survival rate of AML patients remains 25–40% (2). For patients suitable for intense chemotherapy, the standard dose anthracycline and cytarabine “3+7” regimen remains the first-line option. However, for patients who are not candidates for intense chemotherapy, the combination of venetoclax with a hypomethylating agent (HMA) or a low dose of cytarabine is now the standard regimen (3). There has not been much improvement in the current therapy for AML, despite breakthroughs in our understanding of the molecular heterogeneity and etiology of the disease (4). Therefore, to get a better grasp of the onset and progression as well as to provide guidance for clinical treatment, it is undoubtedly essential to investigate prognostic markers of AML patients.
In many physiological processes, copper is a crucial cofactor of fundamental enzymes and is necessary for preserving homeostasis (5). However, copper’s concentration has to be preserved at incredibly low levels for it to continue performing its normal physiological functions (6). According to recent research, copper levels in tumor tissue and serum were significantly greater in cancer patients than in healthy controls, indicating that abnormally raised intracellular copper levels may play a role in the development and spread of cancer (6-9). Cuproptosis is a novel cell death pathway that has recently received attention, and it has been demonstrated that copper binds directly to the lipoylated components of the tricarboxylic acid (TCA) cycle, causing toxic protein stress and, ultimately, cell death (10). A previous study suggested that cuproptosis-related genes (CRGs) may provide novel ways to predict the prognosis of patients with clear cell renal cell carcinoma (ccRCC) (11). However, the connection between CRGs and AML has not yet been described clearly.
The goal of the current study was to explore the role of CRGs in AML. AML expression data were extracted from the University of California Santa Cruz (UCSC) database and Gene Expression Omnibus (GEO) database, and AML-related risk model consisting of PACS2 and NDUFV1 was constructed by Cox analysis and least absolute shrinkage and selection operator (LASSO) analysis, and the model was validated, which provided new ideas for the diagnosis and treatment of AML. We present this article in accordance with the TRIPOD reporting checklist (available at https://tcr.amegroups.com/article/view/10.21037/tcr-23-85/rc).
Methods
Data source
In this study, RNA-seq data of 173 The Cancer Genome Atlas (TCGA)-AML samples and 70 bone marrow normal samples from the Genotype-Tissue Expression (GTEx) database were downloaded from the UCSC (https://xenabrowser.net/datapages/) database, of which 171 AML samples had survival information, samples with 0 day of survival information were excluded (available online: https://cdn.amegroups.cn/static/public/tcr-23-85-1.xlsx). In addition, 136 AML samples in the GSE37642 (GPL570) dataset were downloaded from the GEO (https://www.ncbi.nlm.nih.gov/geo/query) database. 10 CRGs were derived from published literature, including FDX1, LIAS, LIPT1, DPD, DLAT, PDHA1, PDHB, MTF1, GLS, and CDKN2A (10). The study was conducted in accordance with the Declaration of Helsinki (as revised in 2013).
Screening for differentially expressed genes (DEGs) between AML and normal samples
To screen for genes associated with AML, “limma” R package (12) was used to perform differential analysis between 70 normal samples and 173 AML samples with the screening criteria of P<0.05 and |Log2FC| >0.5.
Screening and functional enrichment analysis of CS-DEGs
First, the goodSamplesGenes function of the “WGCNA” R package (13) was used to check whether the genes of the sample need to be filtered. Then a soft threshold was determined to ensure that the interactions between genes conform to the scale-free distribution. Next, the adjacency between genes was calculated and the coefficient of dissimilarity between genes was derived. The minimum number of genes per gene module was set to 200, and genes with similar expression patterns were combined into modules according to the hybrid dynamic tree cutting algorithm. MEDissThres was set to 0.2 to merge similar modules. Subsequently, the cuproptosis score was calculated by the single sample gene set enrichment analysis (ssGSEA) algorithm for each patient, and the module with the highest absolute value of the correlation coefficient with the cuproptosis score was used as the key module. Finally, the hub genes with gene significance (GS) >0.2, module membership (MM) >0.8 in the key module were merged with DEGs to obtain cuproptosis score-related differentially expressed genes (CS-DEGs), and the CS-DEGs were subjected to Kyoto Encyclopedia of Genes and Genomes (KEGG) and Gene Ontology (GO) based enrichment analysis using the “clusterProfiler” R package (14).
Construction and validation of the risk model
Initially, 171 AML patients in the TCGA-AML dataset were randomly divided into a training set (120 patients) and a test set (51 patients, 50 of whom had clinical information) according to a 7:3 ratio. The clinical characteristics of AML samples in the training and test sets are shown in Table 1. Then a univariate Cox regression analysis based on CS-DEGs was performed in the training set to see whether these genes were risk factors. The factors with P<0.05 were then subjected to LASSO analysis, with famil set to binomial and type measure set to class, and finally the signature genes were screened. Next, the risk value of each patient was obtained from the expression of the signature gene and the risk coefficient of LASSO regression, and the patients were divided into high- and low-risk groups using the median value of the risk score as the boundary. Then, risk curve was plotted according to the risk scores, and survival curves were plotted for the high- and low-risk groups by using the “survival” R package. In addition, receiver operating characteristic (ROC) curve was plotted using the “survivalROC” R package at 1, 3, and 5 years to verify the efficacy of the risk model. The risk model was also validated in the test set and GSE37642 external validation set, and risk curves, survival curves for the high- and low-risk groups, and ROC curves were plotted.
Table 1
| Characteristic | Test set | Training set | P value | Adj P value |
|---|---|---|---|---|
| Age (year) | ||||
| ≤60 | 29 | 69 | <0.0001 | 0.00011 |
| >60 | 21 | 51 | 0.00041 | 0.00081 |
| Sex | ||||
| Female | 30 | 50 | 0.02535 | 0.05069 |
| Male | 20 | 70 | 0 | 0 |
| TMB | ||||
| High | 25 | 55 | <0.0001 | 0.00159 |
| Low | 25 | 65 | <0.0001 | <0.0001 |
| Group | ||||
| Test | 50 | 0 | 0 | 0 |
| Train | 0 | 120 | 0 | 0 |
AML, acute myeloid leukemia; TMB, tumor mutational burden.
Clinical correlation analysis of high- and low-risk groups
To analyze the correlation between risk scores and clinical characteristics, in the TCGA-AML dataset, the patients were divided into >60 and ≤60 years subgroups according to age, and into high tumor mutational burden (TMB) and low TMB groups according to TMB, and compared the differences in risk scores among clinical characteristics such as age, TMB, and gender. A stratified survival analysis of the high- and low-risk groups of TCGA-AML dataset was also performed to further understand the relationships between clinicopathological characteristics and survival status.
Independent prognostic analysis and construction of a nomogram
To investigate the prognosis of clinicopathological characteristics and risk scores, clinicopathological factors such as TMB, gender, age, and risk score were included in the risk model for univariate Cox independent prognosis analysis, and then factors with P<0.05 were subjected to multivariate Cox independent prognosis analysis. Next, an independent prognostic model for clinical factors was constructed using the cph function based on the independent prognostic factors screened by multivariate Cox independent prognosis, and a nomogram was drawn to visualize this predictive model. Furthermore, calibration curve, ROC curves, and concordance index (C-index) were applied to validate the validity of the nomogram.
Functional enrichment analysis of high- and low-risk groups
To further investigate the pathways associated with high- and low-risk, firstly, the logFC of genes in high- and low-risk groups of TCGA dataset were calculated using “limma” package (12), and all genes were sorted according to logFC from high to low, and the sorted genes were used as the set of genes to be tested, and C2 and C5 pathways were used as predefined gene sets. The gene set enrichment analysis (GSEA) was performed on all genes in the high- and low-risk group samples in TCGA using FGSEA software to find the common functions and related pathways of a large number of genes in the gene set.
Immune infiltration analysis
The immune cells and immune function of each sample in the TCGA dataset can be obtained by the ssGSEA algorithm. Firstly, 28 immune cell scores were obtained by ssGSEA algorithm, and then the differential immune cells between high- and low-risk groups were obtained by Wilcoxon test. Next, the relationships between different immune cells and model genes were further analyzed by Pearson correlation analysis.
ssGSEA of model genes
In this study, the model genes were used as target genes, and the correlation coefficients between the expression of all genes and the target genes were calculated separately and used as ranking criteria. Then, GSEA enrichment analysis was performed using the “clusterProfiler” R package (14) to explore the role of model genes in disease from the perspective of GO, KEGG, and Reactomepathways with a screening condition of P adjust <0.05.
Statistical analysis
All open databases and R package were utilized to analyze and visualize in this study. The heat map was painted using pheatmap package (15). The ggplot2 package (16) was utilized to paint the Venn diagram and scatter plot. The visualization of significance test was implemented via ggpubr package (17). If not specified above, a P value less than 0.05 was considered statistically significant.
Results
A total of 11,160 DEGs between AML and normal samples
There were 11,160 DEGs in the AML samples compared to the normal samples, of which 5,767 were up-regulated and 5,393 were down-regulated genes (available online: https://cdn.amegroups.cn/static/public/tcr-23-85-2.csv). Figure 1A,1B are the volcano plot and heat map of DEGs, respectively.
Screening and functional enrichment analysis of 32 CS-DEGs
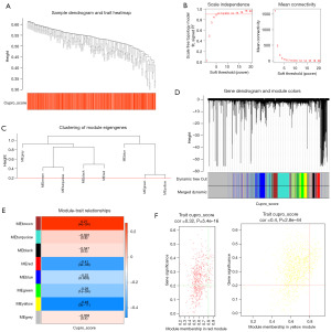
The sample and trait tree diagram indicated that no filtered genes were required for this sample (Figure 2A). The interactions between genes conformed to a scale-free distribution when the soft threshold was equal to 7 (Figure 2B). The systematic clustering tree is shown in Figure 2C. Eight modules were obtained by hybrid dynamic shear tree algorithm (Figure 2D). The most relevant MEyellow module for cuproptosis score with coefficient =−0.48 had 132 hub genes with GS >0.2, MM >0.8 (Figure 2E,2F). 11,160 DEGs were intersected with 132 hub genes to obtain 32 CS-DEGs (Figure 3A). These 32 CS-DEGs were differentially expressed between AML and normal samples (Figure 3B), and they were enriched to 143 GO entries and 23 KEGG pathways, including dendritic morphogenesis, cytoplasmic microtubule organization, dendritic spine morphogenesis, GTPase activator activity, and GTPase regulator activity, and RNA methylation and negative regulation of autophagy, and mTOR signaling pathway, notch signaling pathway, arachidonic acid metabolism, choline metabolism in cancer, phospholipase D signaling pathway, α-linolenic acid metabolism, and linoleic acid metabolism (Figure 3C,3D, Table S1, available online: https://cdn.amegroups.cn/static/public/tcr-23-85-3.csv).
A risk model was built and validated
In the univariate Cox analysis, the P for NDUFV1 and PACS2 was less than 0.05 (Figure 4A). The two signature genes PACS2 and NDUFV1 were screened for the lowest cross-validation error in the LASSO regression analysis (Figure 4B,4C, Table 2). In addition, the median risk scores in the training set, test set and validation set can clearly classify patients into high- and low-risk groups, and the risk curves were shown in Figure 5A-5C. Patients in the high-risk group had worse survival (Figure 5D-5F). The 1-, 3- and 5-year area under the curves (AUCs) of the ROC curves were greater than 0.6, indicating better efficacy of the risk model (Figure 5G-5I).
Table 2
| Genes | Coef |
|---|---|
| PACS2 | 0.37278 |
| NDUFV1 | 0.17672 |
LASSO, least absolute shrinkage and selection operator.
Clinical correlation analysis of high- and low-risk groups
The risk scores differed significantly in the age group (Figure S1A), with patients older than 60 years having higher risk scores. Stratified survival analysis showed significant survival differences between high- and low-risk groups in females, age ≤60 years, and high-TMB groups (Figure S1B).
Independent prognostic analysis and construction of a nomogram
The univariate Cox analysis showed that the P values for age and risk score were less than 0.05 (Figure 6A). Multivariate Cox analysis screened risk score, age as independent prognostic factors (Figure 6B). The C-index of the nomogram was 0.658, which could predict the possible 1-, 3-, and 5-year survival of patients (Figure 6C). The calibration curve was distributed on both sides of the diagonal with a slope of 0.319 for the 1-year calibration curve and 0.120 for the 3-year calibration curve (Figure 6D). The ROC curves were utilized to assess the discernment of the nomogram, and the AUC values of 1, 3, and 5 years were 0.685, 0.695, and 0.732 in the training set, indicating that the nomogram was reliable (Figure 6E).
Functional enrichment analysis of high- and low-risk groups
In the C2 gene set, the high-risk group was significantly enriched for oxygen transport, defense response, MHC class II protein complex, intrinsic component of plasma membrane, and melanocortin receptor binding pathways. The low-risk group was enriched for mitochondrial respiratory chain defects, xenobiotic glucuronidation, and negative regulation of execution apoptosis (Figure 7A). In the C5 gene set, the high-risk group was significantly enriched for notch signaling pathway, calcium signaling pathway, primary immunodeficiency, cell adhesion molecules, protein transport, mismatch repair, proteasome, nucleotide excision repair, and nicotinate and nicotinamide metabolism were enriched in the low-risk group (Figure 7B).
Immune infiltration analysis
The heat map of immune scores of immune cells in high- and low-risk groups was shown in Figure S2A. Activated B cell, activated CD4 T cell, CD56dim natural killer (NK) cell, central memory CD4 T cell, effector memory CD8 T cell, eosinophil, immature dendritic cell (DC), and mast cell differed in the high- and low-risk groups (Figure S2B). As shown in Figure S2C, PACS2 and NDUFV1 were significantly positively correlated with activated B cell and CD56dim NK cell, and negatively correlated with activated CD4 T cell and effector memory CD4 T cell.
ssGSEA of model genes
PACS2 was significantly enriched to metabolism pathways such as Inositol phosphate metabolism, choline metabolism in cancer, glycerophospholipid metabolism, and signaling pathway such as thyroid hormone signaling pathway, phosphatidylinositol signaling system, phospholipase D signaling pathway, notch signaling pathway, and functions such as histone modification, cytosolic large ribosomal subunit, protein serine kinase activity, GTPase regulator activity, nucleoside-triphosphatase regulator activity, GTPase activator activity, translation initiation complex formation, ribosomal scanning and start codon recognition, nucleosome assembly, and chromatin modifying enzymes (Figure 8A, Tables S2,S3, available online: https://cdn.amegroups.cn/static/public/tcr-23-85-4.csv). In addition, NDUFV1 was related to mitochondria, ribosomes, ncRNA, and amino acid synthesis, mainly including mitochondrial inner membrane, mitochondrial matrix, ncRNA processing, ncRNA metabolism, and other functions, as well as ribosomal, carbon metabolism, 2-oxocarboxylic acid metabolism, protein export pathway, rRNA processing, metabolism of amino acids and derivatives, mitochondrial translation initiation, rRNA processing in the nucleus and cytosol, and major pathway of rRNA processing in the nucleolus and cytosol pathway (Figure 8B, Tables S4, available online: https://cdn.amegroups.cn/static/public/tcr-23-85-5.csv; https://cdn.amegroups.cn/static/public/tcr-23-85-6.csv).
Discussion
The outcome of AML patients has improved significantly with advancements in AML treatment, such as intensive chemotherapy, the combination of venetoclax with HMA or a low dose of cytarabine, targeted therapy, and stem cell transplantation (3,18,19). Cuproptosis has an important role in the development of AML, but its mechanism of action is unclear. Therefore, we constructed a risk model for AML based on CRG and analyzed its correlation with immune infiltration, which will provide a theoretical basis for studying the relationship between cuproptosis and AML.
First, we used a publicly available AML dataset to combine DEGs and CSRGs to identify a total of 32 CS-DEGs, and functional enrichment analysis indicated that they were involved in mTOR signaling pathway, notch signaling pathway, arachidonic acid metabolism, choline metabolism in cancer, phospholipase D signaling pathway, α-linolenic acid metabolism, and linoleic acid metabolism. The PI3K-Akt-mTOR pathway is one of the intracellular pathways that is abnormally activated in malignancies, including AML (20). Furthermore, according to several researches, notch signaling activation in AML cells causes growth arrest, death, and differentiation while notch signaling suppression caused an increase in aggressiveness in vivo, suggesting that notch signaling in AML has a tumor-suppressing function (21). These results serve as support for our findings that these routes may have a function on AML and form the basis for more research on CS-DEGs in AML.
In addition, some studies have identified gene signatures that can predict prognosis of AML currently. Yu et al. (22). created a 12 FRG-based predictive risk model that included 10 risk-related genes (GPX4, CD44, FH, CISD1, SESN2, LPCAT3, AIFM2, ACSL5, HSPB1, and SOCS1) and 2 protective genes (ACSL6 and G3BP1). The four functional groups of the 12 FRGs include lipid metabolism (GPX4, LPCAT3, ACSL5, ACSL6), antioxidant (CD44, SESN2, AIFM2), iron metabolism (CISD1, HSPB1), and cancer metabolism (SOCS1, FH, G3BP1). Moreover, a prognostic model developed a six-gene STAT5-associated signature based on the most strongly survival-related IL-2/STAT5 signaling pathway genes which included of BATF, IFITM3, IGF2R, PIM1, SLC29A2, and SOCS2 (23). Our study explored the perspective of CSRGs, and only two model genes, PACS2 and NDUFV1, were found in this study. The prognostic model based on these two genes is more suitable for clinical evaluation and decision making.
Subsequently, PACS2 and NDUFV1 was identified using COX analysis. With 24 exons and at least 11 alternatively spliced variants, human PACS2 is found at 14q32.33, close to the telomere (24). One of these important mitochondria-associated endoplasmic reticulum (ER) membranes (MAM) regulators is PACS2 (24). Researchers have discovered that PACS2 participated in a variety of cellular processes, including apoptosis and autophagy, in addition to membrane trafficking (25). It is reported that PACS2 expression was frequently lost or significantly decreased in colonic tissue (26). In addition, Xue et al. also reported that PACS2 deficiency in diabetic mice decreased renal MAM integrity and exacerbated diabetic kidney disease (27). In our enrichment analysis, PACS2 participated in the PI3K-AKT-mTOR pathway. Meanwhile, cellular apoptosis and autophagy were strongly related to the PI3K-AKT-mTOR pathway (28). It is suggested that PACS2 may affect AML by the PI3K-AKT-mTOR pathway, however, more research is needed to investigate the precise molecular mechanism.
NDUFV1 is a protein coding gene, associated diseases include mitochondrial complex I deficiency, and nuclear type 1 (29). Its associated mechanisms include respiratory electron transport, ATP synthesis by chemiosmotic coupling, heat production by uncoupling proteins, and complex I biogenesis (30,31). In our work, NDUFV1 was related to mitochondria, ribosomes, ncRNA, and amino acid synthesis, mainly including mitochondrial inner membrane, mitochondrial matrix, ncRNA processing, and ncRNA metabolism. This showed that NDUFV1 may affect AML via above pathways, which opens up new ideas for future research on AML.
NK cells are key components of the innate immune system and can exert direct and indirect anti-tumor effects through their cytotoxic and immunological regulatory abilities (32). However, severely diminished NK cell activities in individuals with AML can let patients evade immune surveillance and have an impact on their prognosis (33). According to relevant literature, phenotypic alterations in NK cells have been linked to disease progression and survival in AML patients (34). In our study, the percentage of CD56dim NK cells in the high-risk group was higher than that in the low-risk group. In addition, we also found that PACS2 and NDUFV1 were significantly positively correlated with CD56dim NK cells. It was suggested PACS2 and NDUFV1 may contribute to the pathogenesis of AML by affecting the phenotype of NK cells.
There are a few limitations in this study. Our prognostic model was developed using publicly accessible dataset with a limited sample size, and additional prospective studies are required to confirm its accuracy. Future experimental and clinical studies should focus on the role of these two genes in the pathophysiology of AML. Our prognostic model, which is based on CSRGs, is significant in predicting the survival of AML patients, and it will provide fresh perspective for AML research.
Conclusions
In conclusion, a cuproptosis-related risk model made up of PACS2 and NDUFV1 are developed herein, offering a fresh perspective for diagnosis and treatment of AML However, the possible mechanism of PACS2 and NDUFV1 in AML still needs to be fully confirmed by experiments.
Acknowledgments
Funding: This work was supported by
Footnote
Reporting Checklist: The authors have completed the TRIPOD reporting checklist. Available at https://tcr.amegroups.com/article/view/10.21037/tcr-23-85/rc
Peer Review File: Available at https://tcr.amegroups.com/article/view/10.21037/tcr-23-85/prf
Conflicts of Interest: Both authors have completed the ICMJE uniform disclosure form (available at https://tcr.amegroups.com/article/view/10.21037/tcr-23-85/coif). LX reports the funding from the Social Development Project of Shanxi Province (No. 201703D321014-3), Research Project Supported by Shanxi Scholarship Council of China (No. 2020-189), and Fund Program for the Scientific Activities of Selected Returned Overseas Professionals in Shanxi Province (No. 20210007). The other author has no conflicts of interest to declare.
Ethical Statement: The authors are accountable for all aspects of the work in ensuring that questions related to the accuracy or integrity of any part of the work are appropriately investigated and resolved. The study was conducted in accordance with the Declaration of Helsinki (as revised in 2013).
Open Access Statement: This is an Open Access article distributed in accordance with the Creative Commons Attribution-NonCommercial-NoDerivs 4.0 International License (CC BY-NC-ND 4.0), which permits the non-commercial replication and distribution of the article with the strict proviso that no changes or edits are made and the original work is properly cited (including links to both the formal publication through the relevant DOI and the license). See: https://creativecommons.org/licenses/by-nc-nd/4.0/.
References
- Daver N, Schlenk RF, Russell NH, et al. Targeting FLT3 mutations in AML: review of current knowledge and evidence. Leukemia 2019;33:299-312. [Crossref] [PubMed]
- Hu CL, Chen BY, Li Z, et al. Targeting UHRF1-SAP30-MXD4 axis for leukemia initiating cell eradication in myeloid leukemia. Cell Res 2022;32:1105-23. [Crossref] [PubMed]
- Döhner H, Wei AH, Appelbaum FR, et al. Diagnosis and management of AML in adults: 2022 recommendations from an international expert panel on behalf of the ELN. Blood 2022;140:1345-77. [Crossref] [PubMed]
- Wang RQ, Chen CJ, Jing Y, et al. Characteristics and prognostic significance of genetic mutations in acute myeloid leukemia based on a targeted next-generation sequencing technique. Cancer Med 2020;9:8457-67. [Crossref] [PubMed]
- Chen J, Jiang Y, Shi H, et al. The molecular mechanisms of copper metabolism and its roles in human diseases. Pflugers Arch 2020;472:1415-29. [Crossref] [PubMed]
- Ge EJ, Bush AI, Casini A, et al. Connecting copper and cancer: from transition metal signalling to metalloplasia. Nat Rev Cancer 2022;22:102-13. [Crossref] [PubMed]
- Blockhuys S, Celauro E, Hildesjö C, et al. Defining the human copper proteome and analysis of its expression variation in cancers. Metallomics 2017;9:112-23. [Crossref] [PubMed]
- Ishida S, Andreux P, Poitry-Yamate C, et al. Bioavailable copper modulates oxidative phosphorylation and growth of tumors. Proc Natl Acad Sci U S A 2013;110:19507-12. [Crossref] [PubMed]
- Babak MV, Ahn D. Modulation of Intracellular Copper Levels as the Mechanism of Action of Anticancer Copper Complexes: Clinical Relevance. Biomedicines 2021;9:852. [Crossref] [PubMed]
- Tsvetkov P, Coy S, Petrova B, et al. Copper induces cell death by targeting lipoylated TCA cycle proteins. Science 2022;375:1254-61. [Crossref] [PubMed]
- Bian Z, Fan R, Xie L. A Novel Cuproptosis-Related Prognostic Gene Signature and Validation of Differential Expression in Clear Cell Renal Cell Carcinoma. Genes (Basel) 2022;13:851. [Crossref] [PubMed]
- Ritchie ME, Phipson B, Wu D, et al. limma powers differential expression analyses for RNA-sequencing and microarray studies. Nucleic Acids Res 2015;43:e47. [Crossref] [PubMed]
- Langfelder P, Horvath S. WGCNA: an R package for weighted correlation network analysis. BMC Bioinformatics 2008;9:559. [Crossref] [PubMed]
- Yu G, Wang LG, Han Y, et al. clusterProfiler: an R package for comparing biological themes among gene clusters. OMICS 2012;16:284-7. [Crossref] [PubMed]
- Hu K. Become Competent in Generating RNA-Seq Heat Maps in One Day for Novices Without Prior R Experience. Methods Mol Biol 2021;2239:269-303. [Crossref] [PubMed]
- Ren Z, He Y, Yang Q, et al. A Comprehensive Analysis of the Glutathione Peroxidase 8 (GPX8) in Human Cancer. Front Oncol 2022;12:812811. [Crossref] [PubMed]
- Cheng Q, Chen X, Wu H, et al. Three hematologic/immune system-specific expressed genes are considered as the potential biomarkers for the diagnosis of early rheumatoid arthritis through bioinformatics analysis. J Transl Med 2021;19:18. [Crossref] [PubMed]
- Kayser S, Levis MJ. Updates on targeted therapies for acute myeloid leukaemia. Br J Haematol 2022;196:316-28. [Crossref] [PubMed]
- Leotta S, Condorelli A, Sciortino R, et al. Prevention and Treatment of Acute Myeloid Leukemia Relapse after Hematopoietic Stem Cell Transplantation: The State of the Art and Future Perspectives. J Clin Med 2022;11:253. [Crossref] [PubMed]
- Nepstad I, Hatfield KJ, Grønningsæter IS, et al. The PI3K-Akt-mTOR Signaling Pathway in Human Acute Myeloid Leukemia (AML) Cells. Int J Mol Sci 2020;21:2907. [Crossref] [PubMed]
- Láinez-González D, Serrano-López J, Alonso-Dominguez JM. Understanding the Notch Signaling Pathway in Acute Myeloid Leukemia Stem Cells: From Hematopoiesis to Neoplasia. Cancers (Basel) 2022;14:1459. [Crossref] [PubMed]
- Yu Y, Xie Y, Cao L, et al. The ferroptosis inducer erastin enhances sensitivity of acute myeloid leukemia cells to chemotherapeutic agents. Mol Cell Oncol 2015;2:e1054549. [Crossref] [PubMed]
- Han C, Zheng J, Li F, et al. Novel Prognostic Signature for Acute Myeloid Leukemia: Bioinformatics Analysis of Combined CNV-Driven and Ferroptosis-Related Genes. Front Genet 2022;13:849437. [Crossref] [PubMed]
- Li C, Li L, Yang M, et al. PACS-2: A key regulator of mitochondria-associated membranes (MAMs). Pharmacol Res 2020;160:105080. [Crossref] [PubMed]
- Thomas G, Aslan JE, Thomas L, et al. Caught in the act - protein adaptation and the expanding roles of the PACS proteins in tissue homeostasis and disease. J Cell Sci 2017;130:1865-76. [Crossref] [PubMed]
- Kveiborg M, Thomas G. PACS-2 functions in colorectal cancer. Aging (Albany NY) 2018;10:1190-1. [Crossref] [PubMed]
- Xue M, Fang T, Sun H, et al. PACS-2 attenuates diabetic kidney disease via the enhancement of mitochondria-associated endoplasmic reticulum membrane formation. Cell Death Dis 2021;12:1107. [Crossref] [PubMed]
- Rahmani M, Nkwocha J, Hawkins E, et al. Cotargeting BCL-2 and PI3K Induces BAX-Dependent Mitochondrial Apoptosis in AML Cells. Cancer Res 2018;78:3075-86. [Crossref] [PubMed]
- Srivastava A, Srivastava KR, Hebbar M, et al. Genetic diversity of NDUFV1-dependent mitochondrial complex I deficiency. Eur J Hum Genet 2018;26:1582-7. [Crossref] [PubMed]
- Zanette V, Valle DD, Telles BA, et al. NDUFV1 mutations in complex I deficiency: Case reports and review of symptoms. Genet Mol Biol 2021;44:e20210149. [Crossref] [PubMed]
- Tang X, Xu W, Song X, et al. Compound heterozygous mutations of NDUFV1 identified in a child with mitochondrial complex I deficiency. Genes Genomics 2022;44:691-8. [Crossref] [PubMed]
- Allison M, Mathews J, Gilliland T, et al. Natural Killer Cell-Mediated Immunotherapy for Leukemia. Cancers (Basel) 2022;14:843. [Crossref] [PubMed]
- Bou-Tayeh B, Laletin V, Salem N, et al. Chronic IL-15 Stimulation and Impaired mTOR Signaling and Metabolism in Natural Killer Cells During Acute Myeloid Leukemia. Front Immunol 2021;12:730970. [Crossref] [PubMed]
- Sanchez-Correa B, Campos C, Pera A, et al. Natural killer cell immunosenescence in acute myeloid leukaemia patients: new targets for immunotherapeutic strategies? Cancer Immunol Immunother 2016;65:453-63. [Crossref] [PubMed]

