Integrative analysis of the SOX family-related prognostic signature and immunological infiltration in prostate cancer
Highlight box
Key findings
• The SOX family-related prognostic signature and immunological infiltration in prostate cancer.
• Upregulation was observed in the expression of SOX4/8/11/12/14, while downregulation was observed for SOX2/5/7/13/15/30 in PCa.
• B cells, CD4+ T cells, CD8+ T cells, neutrophils, macrophages, and dendritic cell immune infiltration levels had a significant association with PCa-patient risk scores.
• A significant association was also suggested between SOX family expression and tumor mutational burden (TMB), microsatellite instability (MSI), and drug sensitivity.
• By constructing a ceRNA network, a lncRNA SGMS1-AS1/miR-194-5p/SOX5 regulatory axis was developed for PCa.
What is known and what is new?
• A SOX family-related prognostic signature was identified and was found to perform well in predicting PCa-patient prognosis.
• A lncRNA SGMS1-AS1/miR-194-5p/SOX5 regulatory axis was identified for PCa progression.
What is the implication, and what should change now?
• The mechanism may bring new hope to targeted therapy for PCa.
Introduction
Prostate cancer (PCa) is a major malignancy in the world, accounting for 26% of newly diagnosed cancer cases and 11% of all cancer-related deaths in men (1). The latest data demonstrated an estimation of 248,530 newly diagnosed PCa cases and 34,130 PCa-related deaths in 2021 in the USA (1). Accumulating evidence suggests that the incidence and mortality of PCa increase year by year (2). Currently, the developmental mechanisms are far from being elucidated, and only a few effective prognostic markers have been observed in PCa patients. These data suggest the pressing necessity to elucidate the potential PCa mechanism, hence identifying PCa prognostic biomarkers and therapeutic targets.
The sex-determining region Y (SRY)-related high-mobility group (HMG) box (SOX) family containing 20 members of SOXs (SOX1-18, SOX21, and SOX30) is a series of transcription factors (TFs) involved in regulating many biological processes (BPs) (3). SOX family dysregulation could change cell fate and growth, thus leading to cancer development (4). Previous studies have highlighted the significant role that the SOX family has in breast cancer, renal cell carcinoma (RCC), and lung cancer (3,5,6). In terms of SOX family member involvement in PCa, SOX2 is the most studied TF. SOX2 can be detected in castration-resistant PCa metastasis samples; moreover, SOX2 is expressed in the developing prostate and basal cells of benign prostatic hyperplasia (BPH), in addition to prostatic neuroendocrine tumors. Furthermore, SOX2 participated in tumor progression, and its downregulation reduced cancer cell proliferation and invasion, besides increasing cancer cell redifferentiation. SOX4 overexpression is correlated to tumor progression and poor clinical outcomes in several cancers, including osteosarcoma and breast, lung, and liver cancers (3,7-10). A retrospective study suggested SOX6/12 as prognostic biomarkers for RCC (5). SOX7/9/10 were reported to be involved in PCa aggressive progression behavior. SOX7/9 are proposed as prognostic markers for PCa patients. However, the SOX family prognostic role in PCa still needs to be studied further.
In our study, we analyzed the TCGA database to study the SOX family prognostic value and clarify its potential progressive mechanism in PCa. A prognostic signature was also constructed based on the SOX family with LASSO-Cox analysis. The correlation between prognostic signatures based on the SOX family and the immune microenvironment in PCa was also explored. Then, a lncRNA-miRNA-mRNA regulatory axis was constructed to elucidate the SOX family potential mechanisms in PCa development. We present this article in accordance with the TRIPOD reporting checklist (available at https://tcr.amegroups.com/article/view/10.21037/tcr-23-501/rc).
Methods
Data collection and preprocessing
RNA-seq, genetic mutation, and associated clinical data of PCa patients were obtained by accessing The Cancer Genome Atlas (TCGA, https://portal.gdc.cancer.gov/). Four hundred and ninety-nine PCa cases and 52 normal prostate cases were incorporated into further study. The next step was normalizing the RNA-seq data to the transcripts per kilobase million (TPM) value before further analysis. Dataset processing was implemented by R (version 4.0.5) using associated packages. The study was conducted in accordance with the Declaration of Helsinki (as revised in 2013).
Defining SOX family expression, genetic mutation, and functional enrichment
Wilcox tests were performed to identify the SOX family expression in PCa and normal prostate tissues with the “limma” package in R (P<0.05). Herein, Several types of genetic mutations in PCa were included, such as Missense_Mutation, Nonsense_Mutation, Frame_Shift_Ins, Splice_Site, Frame_Shift_Del, In_Frame_Del, and In_Frame_Ins; visualizing the results with the “maftools” package. The “ggplot2” package in R was used for performing Gene Ontology [GO, including BP, cellular component (CC), and molecular function (MF)] and Kyoto Encyclopedia of Genes and Genomes (KEGG) pathway analyses.
Consensus cluster analysis
Consistency analysis was performed with the ConsensusClusterPlus R package. The maximum cluster number was 6, 80% of the total sample was drawn 100 times, clusterAlg = “hc”, and innerLinkage = “ward. D2”. By utilizing the R software package pheatmap (v1.0.12), heatmaps were clustered. The gene expression heatmap retains genes with SD >0.1. When the number of input genes exceeds 1,000, the top 25% of genes will be extracted after sorting the SD.
A prognostic signature development based on the SOX family
Among these 499 PCa patients, those patients had a complete and available disease-free survival (DFS) and progression-free survival (PFS) follow-up information were selected for prognostic analysis. A log-rank test was used for calculating the P values and hazard ratios (HRs) with 95% confidence intervals (CIs) of potential prognostic biomarkers of the SOX family. The Kaplan-Meier (K-M) method was performed to draw the survival curve. Based on these candidate prognostic biomarkers, a prognostic signature was then conducted by LASSO Cox regression analysis. After each PCa patient risk score was calculated [ (X: coefficients, Y: candidate gene expression)], PCa cases were categorized into low- and high-risk with the medium expression value of risk score as the cut-off. For evaluating the prognostic signature efficiency, a time-dependent receiver operating characteristic curve (ROC curve) was also constructed with the “timeROC” package. Performing Pearson’s analysis, the relation between the risk score and the immune cell levels was analyzed. Furthermore, a predicted nomogram was built for the prediction of the 1-, 3-, and 5-year DFS rates of PCa patients taking into consideration the clinical features and prognostic signature.
Drug sensitivity, tumor mutational burden (TMB), and microsatellite instability (MSI) analysis
In drug sensitivity analysis, the mRNA gene expression of the 265 small molecule IC50 was gathered in 860 cell lines from The Cancer Therapeutics Response Portal (CTRP), merging both the mRNA expression and drug sensitivity data. As described previously (11), the MSI and TMB scores of PCa patients were determined using the “maftools” package in R. The relation between the SOX family and TMB, and the MSI score, were then analyzed using the Spearman method with P<0.05.
Development of the lncRNA-miRNA-mRNA regulatory axis
Among these genes, including the prognostic signature, the hub gene was identified using a PPI network with STRING (https://string-db.org/). miRDB (http://mirdb.org/), StarBase (http://starbase.sysu.edu.cn/), and miRWalk (http://mirwalk.umm.uni-heidelberg.de/) were then used for identifying the hub gene miRNA targets. On the basis of miRNA targets, the lncRNA targets interacting with miRNAs were investigated via StarBase (http://starbase.sysu.edu.cn/) and the LncBase module of the DIANA tool (http://carolina.imis.athena-innovation.gr/). Moreover, by accessing the TCGA PCa dataset, a Student’s t-test was used for detecting miRNAs and lncRNAs expressions.
Validation of prognostic signature expression in LUAD cell lines
Human prostate epithelial cell lines (RWPE-1) and PCa cell lines (DU145, PC3, LNCaP, 22Rv1) were procured from the Type Culture Collection of the Chinese Academy of Medical Sciences (Shanghai, China). Either BEGM™ Bronchial Epithelial Cell Growth Medium (BEGM medium, Lonza, USA) or Roswell Park Memorial Institute 1640 (RPMI1640 medium, Gibco, Waltham, MA, USA) was used for culturing these cells at 37 ℃ in a 5% CO2 humidified atmosphere. TRIzol kit (Vazyme, Nanjing, China) was utilized for isolating the total RNA. The SOX family expression in PCa cell lines was verified using RT-qPCR experiments, using the human 18 Svedberg Ribosomal RNA (18S rRNA) as the endogenous control to quantify the SOX family expression. The calculation of relative SOX family expression was conducted by the 2−ΔΔCt method.
Results
SOX family expression and genetic mutation landscape in PCa
Among these 20 SOX family members, 12 members were altered in gene expression in PCa (Figure 1, all P<0.05). Minutely, SOX4/8/11/12/14 were overexpressed, while SOX2/5/7/13/15/30 were downregulated in PCa (Figure 1). These differentially expressed SOX family expressions were then explored in Caucasian American and African American Pca, revealing no significant difference in SOX2/4/5/7/8/11/12/13/14/15/30 expressions between Caucasian American and African American PCa (Figure S1A-S1K). The genetic mutation landscape of the altered SOX family in PCa is shown in Figure S2. SOX5 had the highest frequency mutation among these genes and was followed by SOX30/14 (Figure S2A,S2B). The results also demonstrated that C>T was the most frequent SNV class (Figure S2A).
Consensus clustering analysis
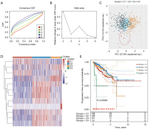
Based on the above 12 altered members of the SOX family, consensus clustering results revealed that k =4 was defined with optimal clustering stability from k =2 to 6 depending on the similarity exhibited by gene expression (Figure 2A,2B). All PCa cohorts were classified into four clusters (Figure 2C,2D). Interestingly, the data suggested that cluster 2 PCa patients exhibited the best prognosis while cluster 4 PCa patients exhibited the worst prognosis (Figure 2E, P<0.001).
Development of a SOX family-related prognostic signature and predictive nomogram
Those SOX family members with altered expressions were selected for analyzing the SOX family prognostic value in DFS and PFS analysis. The DFS results (Figure 3A) revealed that DFS curves indicated a poor DFS rate in PCa patients with low expression of SOX2 (Figure 3B, HR =0.4), low expression of SOX5 (Figure 3C, HR =0.424), high expression of SOX8 (Figure 3D, HR =3.55), high expression of SOX12 (Figure 3E, HR =2.86) and low expression of SOX30 (Figure 3F, HR =0.424) (all P<0.05). Based on the PFS results (Figure S3A), PFS curves indicated a poor PFS rate in PCa patients with overexpressed SOX8 (Figure S3B, HR =1.99), SOX11 (Figure S3C, HR =1.97) and SOX12 (Figure S3D, HR =1.55) (all P<0.05). Depending on these potential prognostic biomarkers (SOX2/5/8/11/12/30) in PCa, LASSO Cox regression was then used for developing a SOX family-related prognostic signature, which revealed the inclusion of 5 SOX family members in this prognostic signature, showing the prognostic signature coefficient and partial likelihood deviance in Figure 4A-4D and showing this signature risk score distribution, each PCa patient survival status, as well as SOX family expression in Figure 4C. PCa cases were categorized into low- and high-risk with the medium expression value of risk score as the cut-off. Meeting our expectations, high-risk-score PCa patients showed worse prognosis than low-risk-score patients (Figure 4D, HR =5.7, P<0.001), with 0.733, 0.761, and 0.759 AUCs in the 1-, 3-, and 5-year ROC curves (Figure 4E), suggesting that this prognostic signature performed well in predicting PCa-patient prognosis. Then, based on the analyzed association between the risk score and immune cells, the immune infiltration levels of B cells, CD4+ T cells, CD8+ T cells, neutrophils, macrophage, and dendritic cells (Figure 5A-5F, respectively) decreased as the risk score increased (all P<0.05). Regarding clinicopathologic features and prognostic signatures, univariate and multivariate analyses were utilized to explore the potential prognostic factors further, demonstrating that, interestingly, SOX11/12 and pT stage were independent prognostic factors for PCa patients (Figure 6A,6B). The constructed predictive nomogram based on the above results suggested that this predictive nomogram has better performance in the 3- and 5-year survival rates than an ideal model (Figure 6C,6D).
The correlation between the SOX family-related signature and TMB, MSI, and drug sensitivity
TMB was implied as a predictive marker in terms of cancer immunotherapy efficacy (12,13). MSI is a novel technique that can interrogate cancer biomarkers associated with tissue pathologies and investigate tumor aggressiveness (14). The correlation between the SOX family and TMB and MSI was further studied to reveal the significant role of the SOX family-related signature in PCa, revealing that the TMB scores reduced due to the overexpression of SOX5 (P=9.67e-07) and SOX30 (P=8.11e-15) (Figure S4A). Moreover, the TMB score increased as SOX8 (P=0.002), SOX11 (P=4.35e-4), and SOX12 (P=8.67e-9) were overexpressed (Figure S4A). In MSI analysis, the MSI score had a significant positive correlation to SOX8/11/12 expressions (P=0.001, 0.025, and 0.010, respectively) and a negative correlation to SOX5 expression (P=0.002) (Figure S4B). For developing a therapeutic target, one significant part is the analysis of its relation to existing drugs. Herein, drug sensitivity analysis indicated that downregulated SOX5/12/11 was correlated to drug resistance of CTRP, such as olaparib, axitinib, and tivantinib (Figure 7), demonstrating SOX5/12/11 as potential drug scanning targets. Moreover, the relation between SOX family expression and the pTNM stage was also analyzed, revealing that PCa patients with overexpressed SOX5 (Figure S5A), SOX11 (Figure S5B) and SOX30 (Figure S5C) had a low pT stage; with no significant relation between SOX8 (Figure S5D) and SOX12 expression (Figure S5E) and pTNM stage.
GO and KEGG pathway analysis
To clarify SOX family potential function further, GO and KEGG analyses were performed. GO analysis revealed that the SOX family was involved in cell fate commitment, stem cell differentiation, regulation of the Wnt signaling pathway, transcription regulator complex, transcription activity, miRNA binding, and regulatory RNA binding (Figure 8A). Based on the KEGG pathway analysis, the SOX family enrichment was in cell fate commitment, stem cell differentiation, regulation of the Wnt signaling pathway, stem cell proliferation, and cell aggregation (Figure 8B).
The lncRNA-miRNA-mRNA regulatory axis development
Further correlation analysis revealed a positive correlation between SOX2/5/6/7/13/15/30 expressions (Figure 9). Among these SOX family members in the signature, SOX5 was identified as the hub gene by a PPI network (Figure 10A), and we selected SOX5 for further analysis. Three miRNA prediction websites (miRDB, miRWalk, and StarBase) were used for predicting SOX5 miRNA targets, suggesting that miR-194-5p and miR-212-3p were potential targets (Figure 10B); however, expression analysis showed that in PCa, miR-194-5p was overexpressed, while miR-212-3p was downregulated (Figure 10C, all P<0.05), suggesting that SOX5 was downregulated in PCa tissues; considering miR-194-5p the most advantageous SOX5 miRNA target in PCa. The miR-194-5p lncRNA target was explored further using lncBase and StarBase, revealing that 5 lncRNAs (KCNQ1OT1, LINC00665, SGMS1-AS1, ZNRD1-AS1, COX10-AS1) were suggested as potential miR-194-5p targets (Figure 10D). Among these lncRNAs, lncRNA KCNQ1OT1, LINC00665, and SGMS1-AS1 were altered in gene expression in PCa compared with normal tissues (Figure 10E). However, the further prognostic analysis revealed that only SGMS1-AS1 had a correlation to the survival rate among the above 3 differentially expressed lncRNAs (Figure 10F, P=0.024). Consequently, the lncRNA SGMS1-AS1/miR-194-5p/SOX5 regulatory axis may be crucial in PCa progression. More research is needed, both in vivo and in vitro, for the purpose of validating this hypothesis.
SOX family-related prognostic signature expression in PCa cell lines
SOX5/30 expression was downregulated in most PCa cell lines compared to RWPE-1 (Figure 11A,11B). Moreover, SOX8/11/12 were overexpressed in all the PCa cell lines compared with RWPE-1 (Figure 11C,11D). These results were in accord with the expression of the SOX family in clinical tissues based on TCGA data.
Discussion
Accumulating evidence has revealed that SOX family genes can promote or inhibit lineage-specific genes in the development of embryos by coding for TFs (15). The SOX family was suggested to be a double-edged sword that mediates molecular crosstalk during the tumorigenesis and metastasis of cancer (16). Previous study highlighted the significant role of the SOX family in cancer diagnosis, prognosis, and targeted therapy (17). In oral squamous cell carcinoma, SOX7 acted as a poor prognosis biomarker, promoting cell proliferation and invasion (18). However, the SOX family prognostic role in PCa has not been elucidated.
Expression analysis indicated upregulation in the expression of SOX4/8/11/12/14 and downregulation in the expression of SOX2/5/7/13/15/30 in PCa. These differentially expressed genes participated in regulating the Wnt signaling pathway, transcription regulator complex, transcription activity, miRNA binding, regulatory RNA binding, stem cell proliferation, and cell aggregation. Actually, these were associated with the oncogenesis and development of PCa. The Wnt signaling pathway is important in the PCa tumor microenvironment and promotes self-renewal or expansion (19). PCa progression also relies on transcriptional activity and miRNA binding (20-22).
Prognostic analysis revealed that the expression of SOX2/5/8/11/30 was associated with the DFS rate of PCa patients. Moreover, high expression of SOX8/11/12 was associated with worse PFS in PCa patients. In addition to PCa, many studies have also suggested that these SOX family members could act as prognostic biomarkers in other tumors (5,23). In addition, SOX2 expression is correlated to neuroendocrine PCa (19). Our study found that SOX7/9/10 are significantly dysregulated in PCa specimens. SOX7 was significantly downregulated in the progression toward castration-resistant PCa (CRPC), whereas SOX9 was significantly upregulated. SOX10 downregulation tends to be seen in PCa tissues with higher PSA serum levels (P=0.03) and advanced pathological stages (P=0.01) (20). SOX2 is a prognostic biomarker in colorectal cancer correlated to the advanced stage, distant metastasis, and poor overall survival (24). In lung adenocarcinoma, high SOX5 was involved in poor prognosis and tumor metastasis (25). Tang et al. suggested SOX8 as a prognostic biomarker to accelerate tumor progression in breast cancer (26).
Herein, we also find that a SOX family-related prognostic signature includes five members of the SOX family (SOX5/8/11/12/30), which was constructed with LASSO Cox regression, that performed well in predicting PCa-patient prognosis. So far as we are aware, we have the lead to comprehensively explore the SOX family prognostic value in PCa. Interestingly, another study identified a five-gene SOX signature with prognostic value in hepatocellular carcinoma, and this signature was correlated to tumor grade and stage (23). There is no doubt that some signature has been identified for PCa. Shao et al. identified a new gene signature for predicting immune infiltration and outcome in PCa (27). Another study identified an individualized immune prognostic signature for recurrent PCa (28).
Herein, the lncRNA SGMS1-AS1/miR-194-5p/SOX5 regulatory axis was also identified for PCa by developing a ceRNA network. lncRNA SGMS1-AS1 was revealed to regulate tumor cell proliferation, migration, and invasion (29). Moreover, miR-194 could be a prognostic biomarker and correlate to many BPs, such as PCa, breast cancer, and pancreatic cancer (30-33). Interestingly, the important SOX5 role was also revealed in PCa oncogenesis and development (34,35). Interestingly, the miR-194-5p/SOX5 axis has been found to participate in the progression of colorectal cancer (36). All these data may indicate that the lncRNA SGMS1-AS1/miR-194-5p/SOX5 regulatory axis may also be crucial in PCa progression.
Conclusions
There were some drawbacks to our study. The prognostic signature is needed to be validated using another dataset. Moreover, it would be better to verify SOX family expression in PCa clinical tissues and cell lines using WB. In our study, we would perform IHC staining to explore the associations between clinical stages of PCa and SOX5 in our further study.
To conclude, our study identified a SOX family-related prognostic signature with a good performance in predicting PCa-patient prognosis. A lncRNA SGMS1-AS1/miR-194-5p/SOX5 regulatory axis was also identified for the progression of PCa. If validated, the mechanism may bring new hope to targeted therapy for PCa.
Acknowledgments
Funding: This research is funded by
Footnote
Reporting Checklist: The authors have completed the TRIPOD reporting checklist. Available at https://tcr.amegroups.com/article/view/10.21037/tcr-23-501/rc
Peer Review File: Available at https://tcr.amegroups.com/article/view/10.21037/tcr-23-501/prf
Conflicts of Interest: Both authors have completed the ICMJE uniform disclosure form (available at https://tcr.amegroups.com/article/view/10.21037/tcr-23-501/coif). The authors have no conflicts of interest to declare.
Ethical Statement: The authors are accountable for all aspects of the work in ensuring that questions related to the accuracy or integrity of any part of the work are appropriately investigated and resolved. The study was conducted in accordance with the Declaration of Helsinki (as revised in 2013).
Open Access Statement: This is an Open Access article distributed in accordance with the Creative Commons Attribution-NonCommercial-NoDerivs 4.0 International License (CC BY-NC-ND 4.0), which permits the non-commercial replication and distribution of the article with the strict proviso that no changes or edits are made and the original work is properly cited (including links to both the formal publication through the relevant DOI and the license). See: https://creativecommons.org/licenses/by-nc-nd/4.0/.
References
- Siegel RL, Miller KD, Fuchs HE, et al. Cancer Statistics, 2021. CA Cancer J Clin 2021;71:7-33. [Crossref] [PubMed]
- Liu S, Wang W, Zhao Y, et al. Identification of Potential Key Genes for Pathogenesis and Prognosis in Prostate Cancer by Integrated Analysis of Gene Expression Profiles and the Cancer Genome Atlas. Front Oncol 2020;10:809. [Crossref] [PubMed]
- Grimm D, Bauer J, Wise P, et al. The role of SOX family members in solid tumours and metastasis. Semin Cancer Biol 2020;67:122-53. [Crossref] [PubMed]
- Kumar P, Mistri TK. Transcription factors in SOX family: Potent regulators for cancer initiation and development in the human body. Semin Cancer Biol 2020;67:105-13. [Crossref] [PubMed]
- Lyu X, Zhang X, Sun LB, et al. Identification of SOX6 and SOX12 as Prognostic Biomarkers for Clear Cell Renal Cell Carcinoma: A Retrospective Study Based on TCGA Database. Dis Markers 2021;2021:7190301. [Crossref] [PubMed]
- Mehta GA, Khanna P, Gatza ML. Emerging Role of SOX Proteins in Breast Cancer Development and Maintenance. J Mammary Gland Biol Neoplasia 2019;24:213-30. [Crossref] [PubMed]
- Bao ZQ, Zhang CC, Xiao YZ, et al. Over-expression of Sox4 and β-catenin is associated with a less favorable prognosis of osteosarcoma. J Huazhong Univ Sci Technolog Med Sci 2016;36:193-9. [Crossref] [PubMed]
- Song GD, Sun Y, Shen H, et al. SOX4 overexpression is a novel biomarker of malignant status and poor prognosis in breast cancer patients. Tumour Biol 2015;36:4167-73. [Crossref] [PubMed]
- Wang D, Hao T, Pan Y, et al. Increased expression of SOX4 is a biomarker for malignant status and poor prognosis in patients with non-small cell lung cancer. Mol Cell Biochem 2015;402:75-82. [Crossref] [PubMed]
- Wang H, Huo X, Yang XR, et al. STAT3-mediated upregulation of lncRNA HOXD-AS1 as a ceRNA facilitates liver cancer metastasis by regulating SOX4. Mol Cancer 2017;16:136. [Crossref] [PubMed]
- Bonneville R, Krook MA, Kautto EA, et al. Landscape of Microsatellite Instability Across 39 Cancer Types. JCO Precis Oncol 2017;2017:PO.17.00073.
- Liu L, Bai X, Wang J, et al. Combination of TMB and CNA Stratifies Prognostic and Predictive Responses to Immunotherapy Across Metastatic Cancer. Clin Cancer Res 2019;25:7413-23. [Crossref] [PubMed]
- Samstein RM, Lee CH, Shoushtari AN, et al. Tumor mutational load predicts survival after immunotherapy across multiple cancer types. Nat Genet 2019;51:202-6. [Crossref] [PubMed]
- Kurreck A, Vandergrift LA, Fuss TL, et al. Prostate cancer diagnosis and characterization with mass spectrometry imaging. Prostate Cancer Prostatic Dis 2018;21:297-305. [Crossref] [PubMed]
- Castillo SD, Sanchez-Cespedes M. The SOX family of genes in cancer development: biological relevance and opportunities for therapy. Expert Opin Ther Targets 2012;16:903-19. [Crossref] [PubMed]
- Xu YR, Yang WX. SOX-mediated molecular crosstalk during the progression of tumorigenesis. Semin Cell Dev Biol 2017;63:23-34. [Crossref] [PubMed]
- Zhu Y, Li Y, Jun Wei JW, et al. The role of Sox genes in lung morphogenesis and cancer. Int J Mol Sci 2012;13:15767-83. [Crossref] [PubMed]
- Oh KY, Hong KO, Huh YS, et al. Decreased expression of SOX7 induces cell proliferation and invasion and correlates with poor prognosis in oral squamous cell carcinoma. J Oral Pathol Med 2017;46:752-8. [Crossref] [PubMed]
- Murillo-Garzón V, Kypta R. WNT signalling in prostate cancer. Nat Rev Urol 2017;14:683-96. [Crossref] [PubMed]
- Liu CH, Wang YL, Lu K, et al. The transcription factor NF-kB1 regulates miR-195 expression in prostate cancer. Zhonghua Nan Ke Xue 2020;26:875-80. [PubMed]
- Xia L, Han Q, Chi C, et al. Transcriptional regulation of PRKAR2B by miR-200b-3p/200c-3p and XBP1 in human prostate cancer. Biomed Pharmacother 2020;124:109863. [Crossref] [PubMed]
- Zenner ML, Baumann B, Nonn L. Oncogenic and tumor-suppressive microRNAs in prostate cancer. Curr Opin Endocr Metab Res 2020;10:50-9. [Crossref] [PubMed]
- Li MM, Tang YQ, Gong YF, et al. Development of an oncogenic dedifferentiation SOX signature with prognostic significance in hepatocellular carcinoma. BMC Cancer 2019;19:851. [Crossref] [PubMed]
- Zhang XH, Wang W, Wang YQ, et al. The association of SOX2 with clinical features and prognosis in colorectal cancer: A meta-analysis. Pathol Res Pract 2020;216:152769. [Crossref] [PubMed]
- Chen X, Fu Y, Xu H, et al. SOX5 predicts poor prognosis in lung adenocarcinoma and promotes tumor metastasis through epithelial-mesenchymal transition. Oncotarget 2017;9:10891-904. [Crossref] [PubMed]
- Tang H, Chen B, Liu P, et al. SOX8 acts as a prognostic factor and mediator to regulate the progression of triple-negative breast cancer. Carcinogenesis 2019;40:1278-87. [Crossref] [PubMed]
- Shao N, Tang H, Mi Y, et al. A novel gene signature to predict immune infiltration and outcome in patients with prostate cancer. Oncoimmunology 2020;9:1762473. [Crossref] [PubMed]
- Jin Y, Wang L, Lou H, et al. Development and Validation of an Individualized Immune Prognostic Signature for Recurrent Prostate Cancer. Comb Chem High Throughput Screen 2021;24:98-108. [Crossref] [PubMed]
- Liu T, Yang C, Wang W, et al. LncRNA SGMS1-AS1 regulates lung adenocarcinoma cell proliferation, migration, invasion, and EMT progression via miR-106a-5p/MYLI9 axis. Thorac Cancer 2021;12:2104-12. [Crossref] [PubMed]
- Li MX, Wang HY, Yuan CH, et al. Establishment of a Macrophage Phenotypic Switch Related Prognostic Signature in Patients With Pancreatic Cancer. Front Oncol 2021;11:619517. [Crossref] [PubMed]
- Yen YT, Yang JC, Chang JB, et al. Down-Regulation of miR-194-5p for Predicting Metastasis in Breast Cancer Cells. Int J Mol Sci 2021;23:325. [Crossref] [PubMed]
- Das R, Gregory PA, Fernandes RC, et al. MicroRNA-194 Promotes Prostate Cancer Metastasis by Inhibiting SOCS2. Cancer Res 2017;77:1021-34. [Crossref] [PubMed]
- Selth LA, Townley SL, Bert AG, et al. Circulating microRNAs predict biochemical recurrence in prostate cancer patients. Br J Cancer 2013;109:641-50. [Crossref] [PubMed]
- Hu J, Tian J, Zhu S, et al. Sox5 contributes to prostate cancer metastasis and is a master regulator of TGF-β-induced epithelial mesenchymal transition through controlling Twist1 expression. Br J Cancer 2018;118:88-97. [Crossref] [PubMed]
- Yang B, Zhang W, Sun D, et al. Downregulation of miR-139-5p promotes prostate cancer progression through regulation of SOX5. Biomed Pharmacother 2019;109:2128-35. [Crossref] [PubMed]
- Feng Y, Xu Y, Gao Y, et al. A novel lncRNA SOX2OT promotes the malignancy of human colorectal cancer by interacting with miR-194-5p/SOX5 axis. Cell Death Dis 2021;12:499. [Crossref] [PubMed]

