Comprehensive analysis of HOX family genes in endometrial cancer
Highlight box
Key findings
• Homeoboxes (HOXs) are linked to the growth of endometrial cancer (EC). HOXB9 is a vital prognostic molecule in patients with EC.
What is known and what is new?
• The differential expression analysis revealed an up-regulation of HOXB family genes, particularly HOXB9, HOXB8, and HOXB13, in endometrial cancer tissues. Conversely, most of the gene groups belonging to HOXA, HOXC, and HOXD were found to be down-regulated.
• Certain HOX genes, such as HOXD3, HOXD8, HOXD4, HOXB13, and HOXB9, exhibit significant diagnostic potential and can be distinguished from normal and tumor samples based on RNA sequencing data.
What is the implication, and what should change now?
• HOXB9 emerges as a pivotal prognostic factor in patients with endometrial cancer, thus holding immense potential as a novel targeted therapeutic pathway.
• The analysis of immune cell abundance revealed a positive correlation between HOXB genes and immunoregulatory cells, potentially influencing the establishment of the endometrial cancer immune microenvironment.
Introduction
Endometrial cancer (or endometrial carcinoma; EC) is the fourth most frequent cancer in women, and its incidence, which varies by region (higher in North America and Europe), is increasing (1-3). Surgery in combination with additional treatments (e.g., radiotherapy and/or chemotherapy) is currently the standard option for patients with EC (4,5). However, the prognosis of these patients remains inconsistent, with that of certain individuals with recurring or severe tumors (stage III and IV) being poor (6). As an encouraging treatment modality, targeted therapy offers promise for patients with poor sensitivity to standard therapies (7). The identification of novel biomarkers and the molecular investigation of related mechanisms can help to improve the impact of targeted therapy on the prognoses of patients with EC (8,9).
The homeobox (HOX) gene family contains 39 genes encoding homologous transcription factors and is separated into four categories (HOXA, HOXB, HOXC, and HOXD) on chromosomes 7, 17, 12, and 2, respectively (10). The HOX transcription factor family participates in multiple biological processes (BPs), including cell growth, differentiation, apoptosis, angiogenesis, etc. The abnormal transcription of HOX genes has been found to be associated with the abnormal growth of malignancies (11). DNA methylation is a key epigenetic mark regulating HOX gene expression, and its dysregulation contributes to HOX-mediated diseases, including cancer (12). Previous studies have shown that HOXA5 is critically involved in the proliferation, differentiation, and apoptosis of cancer cells (13,14). In cancer, the protein products encoded by HOX genes can function as both transcriptional activators and repressors. HOXB9 expression correlates with prognosis, immune infiltration, and response to immunotherapy across multiple cancer types (15). CUT HOX genes are involved in the development, differentiation, and disease through transcriptional regulation (16). The expression of HOX gene family members is critical for maintaining the environmental balance in normal adult tissues and can inform tumor diagnosis and treatment (10,17). Abnormal transcription of HOX genes has been observed in a wide range of tumors (which encompasses gynecological tumors such as those of the breasts and ovaries) (18); however, a comprehensive evaluation of the transcription and clinical relevance of HOX family genes in EC has not been performed.
Therefore, we obtained the transcriptome, mutation, and methylation data of normal and tumor tissues, along with the related medical data, from The Cancer Genome Atlas (TCGA) database for follow-up studies. Abnormal expression of HOXs in EC was identified through differential analysis. The therapeutic utility of HOXs in EC was evaluated using receiver operating characteristic (ROC) analysis, while the predictive significance of four HOX clusters in EC was evaluated using univariate and multivariate Cox regression analyses. Methylation and mutation methods implied epigenetic and genetic sequence alterations in HOXs. Furthermore, we identified the altered immune microenvironment in patients with EC using single-sample gene set enrichment analysis (ssGSEA) and characterized the relationship between HOXs and the establishment of the immune microenvironment. In addition, the gene function and pathway enrichment of downstream key HOX genes were investigated using Gene Ontology (GO) and Kyoto Encyclopedia of Genes and Genomes (KEGG) enrichment studies in EC. In conclusion, we used bioinformatics techniques to examine the prospective function of HOXs from a multi-omics perspective in order to establish a foundation for further investigations into the molecular pathways of HOXs related to EC. By clarifying HOX-immunological links, these findings may inform biomarker-guided therapies and subclass-stratified treatment strategies for heterogeneous EC cases. We present this article in accordance with the REMARK reporting checklist (available at https://tcr.amegroups.com/article/view/10.21037/tcr-23-2146/rc).
Methods
Data source
Using the UCSC Xena platform (http://xena.ucsc.edu/) (18), we downloaded the gene expression RNA sequencing (RNA-seq) data [high-throughput sequencing data fragments per kilobase of transcript per million mapped reads (HTSeq-FPKM)] for TCGA-uterine corpus endometrial carcinoma (UCEC) with the data storage unit format of log 2 (FPKM + 1). Methylation data were acquired simultaneously on the Illumina Human Methylation 450 platform, and annotation information was derived from the Gene Expression Omnibus (GEO) database (19) GPL13534 platform (https://www.ncbi.nlm.nih.gov/geo/query/acc.cgi?acc=GPL13534). Somatic mutations were selected for MuTect2 variant aggregation and masking. The source of the copy number variation (CNV) data was the Genomic Identification of Significant Targets In Cancer (GISTIC) copy number dataset. The corresponding patient clinical information (age, clinical grade, etc.) is summarized in Table 1. The study was conducted in accordance with the Declaration of Helsinki (as revised in 2013).
Table 1
| Variable | TCGA-UCEC, n (%) |
|---|---|
| Age (years) | |
| ≥55 | 452 (81.7) |
| <55 | 98 (17.7) |
| NA | 3 (0.6) |
| Clinical stage | |
| I | 345 (62.4) |
| II | 52 (9.4) |
| III | 127 (23.0) |
| IV | 29 (5.2) |
| Histologic grade | |
| G1 | 99 (17.9) |
| G2 | 122 (22.1) |
| G3 | 332 (60.0) |
TCGA, The Cancer Genome Atlas; UCEC, uterine corpus endometrial carcinoma; NA, not applicable (missing or not collected).
Expression of HOXs
Data from 39 HOX genes were obtained, and the correlations between each of them at the RNA-seq level were calculated using the “Hmisc” R package (The R Foundation for Statistical Computing, version 4.0.2). Differences in expression levels between normal and tumor samples were calculated with the “limma” R package, and the results were displayed using the “ggplot2” R package.
Diagnostic and prognostic value of HOXs
In our analysis, we utilized the “pROC” package in R to assess the diagnostic performance of HOXs in differentiating between tumor and normal samples. This involved generating ROC curves, from which we calculated the area under the curve (AUC) to evaluate the sensitivity and specificity of HOX gene expression profiles. Employing the “survival” and “survminer” R packages, we conducted univariate and multivariate Cox regression analyses of the HOXA/B/C/D gene clusters to investigate the predictive ability of HOXs in patients with EC. Kaplan-Meier survival curves were also plotted to visually represent the survival probabilities over time, stratified by the expression levels of significant HOX genes.
Methylation, mutation, and CNV of HOXs
The correlation of HOX expression and methylation site [methylation level of cytosine-phosphate-guanine (CpG)] was analyzed with the “Hmisc” R package, methylation levels in normal and tumor tissues were determined with “limma” R package, and the mutation and CNV data were visualized after statistical curation with the “ggplot2” R package.
The correlation of HOXs and the immune microenvironment
ImmuCellAI (http://bioinfo.life.hust.edu.cn/ImmuCellAI#!/) (20) can calculate the abundance of immune cells in each sample (including 18 T-cell subtypes and six other immune cell subtypes) from RNA-seq data. We visualized the results with the “ggplot2” and “ggsignif” R packages. Moreover, we assessed the correlation between HOX expression and the abundance of infiltrating immune cells.
GO and KEGG enrichment analyses based on HOXB9
On the basis of the average HOXB9 production value, we split the tumor cases into high- and low-expression categories. After identifying the subgroups depending on HOXB9 expression, we applied differential analysis to identify the differentially expressed genes (DEGs). We conducted GO and KEGG enrichment analyses of DEGs using the “clusterProfiler” R package to uncover the functions and pathways enriched downstream of HOXB9.
Statistical analysis
R v.3.6.1 software was used for statistical evaluation and visualization. Insufficient survival data and other medical data were indicated as not applicable (NA). Pearson correlation analysis was performed to determine correlations between two groups. We conducted Kaplan-Meier analysis to examine the overall survival (OS) time period in the two groups. Furthermore, both univariate and multivariate Cox regression analyses were conducted to evaluate the genes’ predictive ability. The t-test was adopted for comparisons between two groups, while the analysis of variance was used for evaluations involving multiple categories. P<0.05 was regarded as statistically significant.
Results
The expression of HOXs in EC
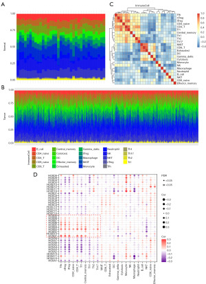
We obtained relevant clinical information for 553 patients with EC (Table 1) and their transcriptomic data from 35 normal samples and 547 tumor samples. In Figure 1A, the heatmap of the transcription levels of 39 HOX genes shows a positive correlation between the expression level of each gene in the HOXA, HOXB, HOXC, and HOXD clusters. There was a notable negative correlation between the HOXB cluster and other clusters, especially the HOXA cluster. Figure 1B shows the results of the “limma” R package differential analysis, and a total of 28 differentially expressed (DE) HOXs were identified (11 genes were upregulated, and 17 genes were downregulated). Figure 1C-1F show the box plots of the expression levels of the HOXA, HOXB, HOXC, and HOXD clusters between normal and tumor samples. The results showed that HOXB cluster genes, especially HOXB9, HOXB8, and HOXB13, were mostly significantly upregulated in EC tumor samples. The majority of the HOXA, HOXC, and HOXD genes were downregulated, especially the HOXD cluster. The boxplots of HOX expression and clinical traits (age, clinical stage, and pathological grade) are shown in Figure 2A-2C.
Diagnostic and prognostic value of HOX genes
We assessed the sensitivity and specificity of HOXs in distinguishing between normal and tumor samples by drawing ROC curves (Figure 3A-3D). The top 10 genes with the highest AUC values were HOXD3 (0.928), HOXD8 (0.926), HOXD4 (0.922), HOXB13 (0.893), HOXB9 (0.869), HOXB8 (0.796), HOXC13 (0.789), HOXB7 (0.788), HOXB5 (0.78), and HOXD9 (0.774). Univariate Cox regression analysis of the HOXA cluster (Figure 4A) indicated HOXA1/2/4/5/6/7/12 as risk factors; the multivariate results (Figure 4B) indicated HOXA11 as a protective factor and HOXA13 as a risk factor. Both univariate and multivariate analyses of the HOXB cluster (Figure 4C,4D) indicated HOXB6 as a potential protective factor and HOXB9 as a risk factor. The univariate Cox results of the HOXC cluster indicated HOXC5 as risk factor (Figure 4E), and the multivariate results (Figure 4F) indicated HOXC11 and HOXC9 as protective factors. The univariate results of the HOXD cluster (Figure 4G) indicated HOXD1, HOXD4, and HOXD13 as risk factors; however, they were not statistically significant in the multivariate Cox analysis (Figure 4H). Among the HOX genes, those found statistically significant in both univariate and multivariate Cox analyses were HOXA13, HOXB6, and HOXB9, and their Kaplan-Meier survival curves are shown in Figure 5A-5C.
Methylation of HOXs
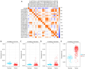
The difference in HOX gene CpGs between normal and tumor samples was analyzed with the “limma” R package, which could clarify the CpGs that were upregulated, downregulated, or not statistically different (Figure 6A-6D). The HOXA, HOXC, and HOXD gene clusters had more upregulated CpGs, while the HOXB gene cluster had more downregulated CpGs. HOXB9 was highly expressed in tumor tissues according to the previous analysis and was shown to be a risk factor in the univariate and multivariate Cox regression analyses. The heatmap of HOXB9 with its CpG correlation is shown in Figure 7A, and sites with point |correlation coefficient| >0.4 methylation levels between normal and tumor tissues are shown in Figure 7B-7E. The findings indicated that cg12370791, cg10633363, and cg13643585 were inversely correlated with HOXB9 gene expression levels, and methylation levels were lower in tumor tissue (but the difference of cg13643585 was not statistically significant); moreover, cg14240300 was positively correlated with HOXB9, and methylation levels were significantly increased in tumor tissue.
Mutations and CNVs of HOXs
As shown in Figure 8A, missense mutations and 3’ untranslated region (UTR) mutations were found to be the most common types of mutations in HOX family genes in EC. Nucleotide alterations were often C>T, G>A, and C>A (Figure 8B). Figure 8C shows the proportion of patients with each HOX mutant type, with HOXC10 (8.3%), HOXA7 (7.92%), HOXA1 (7.55%), HOXC6 (6.42%), and HOXB3 (6.42%) having the highest mutation rates. The CNV of HOXs is shown in the percentage accumulation map in Figure 8D. The top five ranked genes in terms of CNVs were HOXB1, HOXB3, HOXB2, HOXB4, and HOXB6.
HOXs and immune cell infiltration abundance
Using ImmuCellAI, we calculated the abundance of 24 immune cell types in each sample and the difference between normal and EC samples, as shown in Figure 9A,9B. Figure 9C shows the association between the abundance of 24 immune cells, with a high positive correlation between immunoregulatory cells such as natural regulatory cells (nTregs), induced regulatory cells (iTregs), T helper 1 (Th1) cells, and T helper 2 (Th2) cells. There was an obvious positive correlation between HOXB cluster genes and immune regulatory cells [e.g., T follicular helper (Tfh) cells, nTregs, iTregs, CD4-naïve T cells], implicating that they were involved in the development of the EC immunological microenvironment (Figure 9D).
HOXB9 gene-based GO and KEGG enrichment studies
In accordance with the mean value of HOXB9 gene expression, we divided the EC samples into high- and low-expression groups for differential analysis and analyzed the GO and KEGG enrichment analysis results using the “clusterProfiler” R package. The BP results showed that HOXB9 downstream genes were enriched in BPs such as DNA chromosome segregation and repair (Figure 10A). The cellular component (CC) results (Figure 10B) showed that the downstream gene products were mostly located on chromosomes when they performed their functions. The molecular function (MF) results showed (Figure 10C) the enrichment of downstream genes for MFs of helicase activation and DNA replication region binding. KEGG enrichment analysis (Figure 10D) showed that downstream genes were related to DNA replication, the cell cycle, RNA transport, and other pathways. HOXB9 may further affect the EC phenotype by affecting the cell cycle and DNA replication, among other processes.
Discussion
HOXs are a group of evolutionarily conserved transcription factors that participate in embryonic growth and stem cell (SC) differentiation and are dysregulated in various tumors (12,21-23). In this study, we evaluated the expression landscape of HOXs in EC, and the results showed that all cluster HOXB genes (including HOXB9, HOXB13, and HOXB8) had increased expression in EC samples, and most cluster HOXA, HOXC and HOXD genes were mostly downregulated. Some HOXs (e.g., HOXD3, HOXD8, HOXD4, HOXB13, and HOXB9) demonstrated excellent diagnostic value and could distinguish normal from EC samples according the RNA-seq data. Through univariate and multivariate Cox regression analyses, we found that HOXA13 and HOXB9 may be risk factors and that HOXB6 may be a protective factor. Among these, HOXB9 was upregulated in EC and was found to be a risk factor. Importantly, ECs demonstrate significant inter-tumor heterogeneity, encompassing four molecular subtypes with distinct mutational landscapes and clinical behaviors. Integrating dysregulated HOX expression patterns, like HOXB9 overexpression, with these known EC subclasses could provide valuable insights into disease heterogeneity and help improve subclass-directed management. Overall, the CpGs of HOXA, HOXD, and HOXC cluster genes had mostly upregulated methylation levels in EC samples, while those of HOXB cluster genes had downregulated methylation levels, with most CpGs being negatively correlated with gene expression levels. cg12370791 and cg10633363 were negatively correlated with the expression level of HOXB9; meanwhile, cg14240300 was positively correlated with HOXB9, exhibiting obvious alterations in EC, and may thus be the epigenetic regulatory site of the methylation of HOXB9. The genes with the top five somatic HOX mutation rates were HOXC10, HOXA7, HOXA1, HOXC6, and HOXB3. HOXB cluster genes showed multiple copy number increases at the copy number level. In addition, we examined the abundance of immune cells through ssGSEA, and the outcomes indicated a clear positive link between HOXB cluster genes (e.g., HOXB1, HOXB3, and HOXB5) and immunological negative regulatory cells (e.g., Tfh cells, nTregs, and iTregs,). We further explored the GO and KEGG enrichment results of downstream HOXB9 genes to identify the relevant molecular mechanisms. The results indicated that HOXB9 may affect the EC cell phenotype by controlling cell cycle and DNA replication. Furthermore, our approach in examining HOX gene dysregulation in the context of EC molecular subtypes offers a nuanced understanding of the genetic underpinnings in EC. This perspective not only enhances our grasp of the diverse molecular mechanisms but also opens avenues for developing more targeted and effective therapeutic strategies.
Our study demonstrated the utility of bioinformatics approaches to systematically mine altered HOX family genes in EC. Through integrated transcriptomic, epigenetic and clinical survival analyses, we identified several core HOX isoforms, like HOXB9, HOXA13 and HOXB6, as potential prognostic biomarkers in EC. Moreover, by applying bioinformatics tools like ssGSEA, we characterized relationships between aberrant HOX expression and immune infiltration patterns in the EC tumor microenvironment. For instance, HOXB cluster overexpression was found to be associated with enhanced infiltration of immunomodulatory cell types like Tregs and Tfh cells. Our findings provide a valuable insight for future prognostic predictions and immunological research in EC. The HOXB cluster genes were significantly upregulated in EC. Methylation is an important epigenetic transcriptional regulation pattern of HOXs (24), and further studying HOX key CpG sites and developing novel drug-targeted epigenetic modifications may contribute to precision medicine (25). Among the HOXs, HOXB9 is strongly linked to the prognosis of patients with EC and might be considered an indication of risk. HOXB9 has been extensively investigated in a wide range of malignancies [such as colon cancer (26) and liver cancer (27)], but it is rarely studied in EC. The CpG sites of HOXB9, cg12370791, cg10633363, and cg14240300 may be potential therapeutic targets. Recent studies also indicate potential associations between specific HOX genes with microsatellite status and immunotherapy responses across cancers (28,29), warranting investigations into similar links in EC.
SCs are abundant in the endometrium (30). It has been reported that HOXs are involved in the SC differentiation process, and dysregulated HOXs may lead to the transition from SCs to EC cells. Interestingly, HOXs also affect hematopoietic SC differentiation [specific HOX genes are required for SC maturation into distinct blood cell types (24)]. Carè et al. (31) reported that the HOXB cluster gene underlies T-lymphocyte activation.
Key novelty is the multi-omics profiling of HOX dysregulation in EC. Notably, links were discovered between HOXB genes and immune cell infiltration. Limitations of this study are the retrospective dataset reliance and lack of validation experiments or mechanistic insights. Critical future steps include validating HOXB9 as a prognostic biomarker and investigating pathways by which HOXB gene modules may coordinate immune microenvironment changes to open immunotherapy opportunities.
In our study, the HOXB cluster was shown to be positively correlated with certain types of immunomodulatory cells (e.g., iTregs, nTregs, and Tfh cells), suggesting that HOXB cluster genes may affect the establishment of the EC immune microenvironment. Exploring the underpinning mechanisms can open new avenues to improve EC immunotherapy.
Conclusions
We comprehensively analyzed HOX expression, methylation, mutation, and CNV patterns in EC and identified HOXB9 in the HOXB cluster as a key prognostic molecule in patients with EC, which may serve as a novel therapeutic target. Our study contributes to the further investigation of the molecular mechanisms of HOXs in EC.
Acknowledgments
Funding: This study was supported by
Footnote
Reporting Checklist: The authors have completed the REMARK reporting checklist. Available at https://tcr.amegroups.com/article/view/10.21037/tcr-23-2146/rc
Peer Review File: Available at https://tcr.amegroups.com/article/view/10.21037/tcr-23-2146/prf
Conflicts of Interest: All authors have completed the ICMJE uniform disclosure form (available at https://tcr.amegroups.com/article/view/10.21037/tcr-23-2146/coif). The authors have no conflicts of interest to declare.
Ethical Statement: The authors are accountable for all aspects of the work in ensuring that questions related to the accuracy or integrity of any part of the work are appropriately investigated and resolved. The study was conducted in accordance with the Declaration of Helsinki (as revised in 2013).
Open Access Statement: This is an Open Access article distributed in accordance with the Creative Commons Attribution-NonCommercial-NoDerivs 4.0 International License (CC BY-NC-ND 4.0), which permits the non-commercial replication and distribution of the article with the strict proviso that no changes or edits are made and the original work is properly cited (including links to both the formal publication through the relevant DOI and the license). See: https://creativecommons.org/licenses/by-nc-nd/4.0/.
References
- Siegel RL, Miller KD, Jemal A. Cancer statistics, 2019. CA Cancer J Clin 2019;69:7-34. [Crossref] [PubMed]
- Amant F, Moerman P, Neven P, et al. Endometrial cancer. Lancet 2005;366:491-505. [Crossref] [PubMed]
- Brooks RA, Fleming GF, Lastra RR, et al. Current recommendations and recent progress in endometrial cancer. CA Cancer J Clin 2019;69:258-79. [Crossref] [PubMed]
- Chambers LM, Carr C, Freeman L, et al. Does surgical platform impact recurrence and survival? A study of utilization of multiport, single-port, and robotic-assisted laparoscopy in endometrial cancer surgery. Am J Obstet Gynecol 2019;221:243.e1-243.e11. [Crossref] [PubMed]
- Paulino E, de Melo AC. Adjuvant treatment of endometrial cancer in molecular era: Are we ready to move on? Crit Rev Oncol Hematol 2020;153:103016. [Crossref] [PubMed]
- Bishop EA, Java JJ, Moore KN, et al. Pathologic and Treatment Outcomes Among a Geriatric Population of Endometrial Cancer Patients: An NRG Oncology/Gynecologic Oncology Group Ancillary Data Analysis of LAP2. Int J Gynecol Cancer 2017;27:730-7. [Crossref] [PubMed]
- van den Heerik ASVM, Horeweg N, de Boer SM, et al. Adjuvant therapy for endometrial cancer in the era of molecular classification: radiotherapy, chemoradiation and novel targets for therapy. Int J Gynecol Cancer 2021;31:594-604. [Crossref] [PubMed]
- Laganà AS. Management of endometrial cancer: current insights and future directions. Transl Cancer Res 2020;9:7685-7. [Crossref] [PubMed]
- Ni L, Tang C, Wang Y, et al. Construction of a miRNA-Based Nomogram Model to Predict the Prognosis of Endometrial Cancer. J Pers Med 2022;12:1154. [Crossref] [PubMed]
- Chen H, Sukumar S. HOX genes: emerging stars in cancer. Cancer Biol Ther 2003;2:524-5. [Crossref] [PubMed]
- Shah N, Sukumar S. The Hox genes and their roles in oncogenesis. Nat Rev Cancer 2010;10:361-71. [Crossref] [PubMed]
- Hu X, Wang Y, Zhang X, et al. DNA methylation of HOX genes and its clinical implications in cancer. Exp Mol Pathol 2023; Epub ahead of print. [Crossref] [PubMed]
- Fan F, Mo H, Zhang H, et al. HOXA5: A crucial transcriptional factor in cancer and a potential therapeutic target. Biomed Pharmacother 2022;155:113800. [Crossref] [PubMed]
- Ding F, Chen P, Bie P, et al. HOXA5 Is Recognized as a Prognostic-Related Biomarker and Promotes Glioma Progression Through Affecting Cell Cycle. Front Oncol 2021;11:633430. [Crossref] [PubMed]
- Jin Q, Xu L, Wang J, et al. Pan-cancer analysis of Homeobox B9 as a predictor for prognosis and immunotherapy in human tumors. Aging (Albany NY) 2023;15:5096-124. [Crossref] [PubMed]
- Leyva-Díaz E. CUT homeobox genes: transcriptional regulation of neuronal specification and beyond. Front Cell Neurosci 2023;17:1233830. [Crossref] [PubMed]
- Bhatlekar S, Fields JZ, Boman BM. HOX genes and their role in the development of human cancers. J Mol Med (Berl) 2014;92:811-23. [Crossref] [PubMed]
- Goldman MJ, Craft B, Hastie M, et al. Visualizing and interpreting cancer genomics data via the Xena platform. Nat Biotechnol 2020;38:675-8. [Crossref] [PubMed]
- Barrett T, Wilhite SE, Ledoux P, et al. NCBI GEO: archive for functional genomics data sets--update. Nucleic Acids Res 2013;41:D991-5. [Crossref] [PubMed]
- Miao YR, Zhang Q, Lei Q, et al. ImmuCellAI: A Unique Method for Comprehensive T-Cell Subsets Abundance Prediction and its Application in Cancer Immunotherapy. Adv Sci (Weinh) 2020;7:1902880. [Crossref] [PubMed]
- Jia Y, Bleicher F, Merabet S. A systematic survey of HOX and TALE expression profiling in human cancers. Int J Dev Biol 2018;62:865-76. [Crossref] [PubMed]
- de Bessa Garcia SA, Araújo M, Pereira T, et al. HOX genes function in Breast Cancer development. Biochim Biophys Acta Rev Cancer 2020;1873:188358. [Crossref] [PubMed]
- Bhatlekar S, Fields JZ, Boman BM. Role of HOX Genes in Stem Cell Differentiation and Cancer. Stem Cells Int 2018;2018:3569493. [Crossref] [PubMed]
- Rodrigues MF, Esteves CM, Xavier FC, et al. Methylation status of homeobox genes in common human cancers. Genomics 2016;108:185-93. [Crossref] [PubMed]
- Paço A, de Bessa Garcia SA, Freitas R. Methylation in HOX Clusters and Its Applications in Cancer Therapy. Cells 2020;9:1613. [Crossref] [PubMed]
- Song J, Wang T, Xu W, et al. HOXB9 acetylation at K27 is responsible for its suppression of colon cancer progression. Cancer Lett 2018;426:63-72. [Crossref] [PubMed]
- Xiong H, Xiao H, Luo C, et al. GRP78 activates the Wnt/HOXB9 pathway to promote invasion and metastasis of hepatocellular carcinoma by chaperoning LRP6. Exp Cell Res 2019;383:111493. [Crossref] [PubMed]
- Yi C, Wei W, Wan M, et al. Expression Patterns of HOX Gene Family Defines Tumor Microenvironment and Immunotherapy in Hepatocellular Carcinoma. Appl Biochem Biotechnol 2023;195:5072-93. [Crossref] [PubMed]
- Qi L, Ye C, Zhang D, et al. The Effects of Differentially-Expressed Homeobox Family Genes on the Prognosis and HOXC6 on Immune Microenvironment Orchestration in Colorectal Cancer. Front Immunol 2021;12:781221. [Crossref] [PubMed]
- Gargett CE, Schwab KE, Deane JA. Endometrial stem/progenitor cells: the first 10 years. Hum Reprod Update 2016;22:137-63. [PubMed]
- Carè A, Testa U, Bassani A, et al. Coordinate expression and proliferative role of HOXB genes in activated adult T lymphocytes. Mol Cell Biol 1994;14:4872-7. [PubMed]


