ARHGEF16 expression correlates with proliferation, migration and invasion of colon cancer cells
Highlight box
Key findings
• Rho guanine nucleotide exchange factor 16 (ARHGEF16) expression correlates with proliferation, migration and invasion of colon cancer cells.
What is known and what is new?
• Studies have shown that ARHGEF16 plays an important role in tumors.
• ARHGEF16 was highly expressed in colon cancer, and overexpression of ARHGEF16 promotes the migration and invasion of colon cancer cells and correlates with the metastatic potential of colon cancer.
What is the implication, and what should change now?
• ARHGEF16 could be developed as a potential therapeutic target for colon cancer.
Introduction
Colon cancer is one of the most common malignancies in the gastrointestinal tract, with the third highest incidence and mortality rate among malignancies worldwide, and it is the second most common cancer among men worldwide. According to the latest epidemiological statistics (1), the estimated cases of colon cancer in 2018 were 1,006,000 and 795,000 for men and women, respectively. Colon cancer prognosis is very poor. In the United States, colon cancer is the third most common cancer and the second leading cause of cancer-related deaths (2). In China, the incidence of colon cancer increases significantly, and colon cancer is the fifth leading cause of cancer death (3). Colon cancer is highly malignant and has a high incidence of metastasis, with approximately 30% of patients with early-stage colon cancer developing metastases (4,5), especially liver metastases (6,7). Current treatment strategies for colon cancer include surgery, adjuvant chemotherapy and radiotherapy (8), but the prognosis for colon cancer is still poor, so there is an urgent need to find new treatment modalities for colon cancer.
Rho guanine nucleotide exchange factor 16 (ARHGEF16) is a recently identified Rho family guanine nucleotide exchange factor (GEF) that is associated with the activation of Rho family GTPases such as Rho G, Rac and Cdc42. Its role is indispensable in cell proliferation and differentiation, motility migration and clearance of apoptotic cells. ARHGEF16 is also known as Ephexin 4. The Ephexin family RhoGEF functions downstream of the Eph family tyrosine kinase receptor and plays an important role in both physiological and pathological conditions (9). Studies have shown that Ephexin 4 plays an important role in tumors. Ephexin4 has been demonstrated to interact with Elmo1 to increase apoptotic cell clearance in a RhoG-dependent way. In breast cancer cells, EphA2 interacts with Ephexin4 and promotes cell migration and invasion in a non-dependent manner through Ephexin4-mediated RhoG activation-inducing ligands (10). In melanoma, the survival of A375 melanoma cells is inhibited or inactivated when the ARHGEF16 gene is downregulated (11).
In this study, we investigated the expression of ARHGEF16 in colon cancer tissues and cells, and explored the biological effects of ARHGEF16 on colon cancer cells to find new therapeutic targets for the treatment of colon cancer. We present this article in accordance with the MDAR reporting checklist (available at https://tcr.amegroups.com/article/view/10.21037/tcr-23-228/rc).
Methods
The Cancer Genome Atlas (TCGA)
RNAseq data (level3) and corresponding clinical information for colon cancer were obtained from TCGA dataset (https://portal.gdc.cancer.gov). GTEx data were obtained from version V8 (https://gtexportal.org/home/datasets).
Statistical analysis was performed using R software v4.0.3. The P value <0.05 was considered statistically significant. Expression levels of ARHGEF16 were analysed in pan-cancer and colon cancer samples.
Clinical specimens
This study was supported by the Ethics Committee of the Affiliated Zhongshan Hospital of Fudan University, Qingpu Branch, China, and all the included patients volunteered to participate. Six pair of tumor/paracancerous samples collected at surgical resection. The approximate size of the sample was 0.5 cm × 0.5 cm × 0.5 cm. Paracancerous sample collected from the tumour leading edge area. All fresh tissues were transferred to liquid nitrogen immediately after acquisition. The study was conducted in accordance with the Declaration of Helsinki (as revised in 2013). The study was approved by the Ethics Committee of the Affiliated Zhongshan Hospital of Fudan University, Qingpu Branch, China (No. IEC-C-007-A08-V.03) and informed consent was obtained from all individual participants.
Cell culture
LOVO, SW620, SW480 and HCT116 were purchased from the Chinese Academy of Sciences and cultured in Roswell Park Memorial Institute-1640 (RPMI-1640) medium containing 10% fetal bovine serum and 1% double antibodies (penicillin mix) in a 37 ℃, 5% CO2 incubator. The cells were observed as adherent cells under the microscope, and the live cell rate was over 95% by Taipan Blue staining. The cell viability was determined by an Automated Cell Counter (Bio-Rad, USA). The cell viability counts performed in triplicate.
Colon cancer cell lines were transfected with a lentiviral vector to regulate the expression of ARHGEF16. The lentiviral vector was designed and constructed by GeneChem Co. Ltd. (Shanghai, China). Third-generation colon cancer cell lines were seeded on 96-well plates at a density of 1×104 cells/mL. When the cell confluence rate approached 1/3, transfection was carried out according to the instructions.
Protein blotting analysis
Proteins from colon cancer cells and tissues were extracted using RIPA and protease inhibitors respectively, and protein concentrations were determined using a BCA kit (Biyuntian, Nantong, China). Each protein was placed on 10% Sodium Dodecyl Sulfate PolyAcrylamide Gel Electrophoresis (SDS-PAGE) gel for electrophoresis and then transferred to a nitrocellulose membrane and incubated with 5% skimmed milk for 2 h. Primary antibodies ARHGEF16 (ab154785, abcam, Cambridge, UK) with a 1:2,000 dilution and glyceraldehyde-3-phosphate dehydrogenase (GAPDH) (ab9485, abcam) with a 1:5,000 dilution were incubated overnight at 4 ℃ and a horseradish peroxidase-conjugated secondary antibody (GB23303, Servicebio, Wuhan, China) with a 1:3,000 dilution was incubated after elution. Protein bands were visualized using an enhanced chemiluminescence (ECL) kit (Beyotime, Nanjing, China). The data were analyzed using an Odyssey infrared imaging system and its own software with an exposure time 10 s.
Quantitative real time polymerase chain reaction (qRT-PCR)
Total RNA was extracted from cultured cells using TRIzol reagent. The quality of RNA was determined by agarose gel electrophoresis assay, and the concentration of RNA was detected by NanoDrop (Thermo Scientific, Wilmington, USA). cDNA was synthesised from 1 µg of RNA using a de-genomic reverse transcription kit. q-PCR was performed using a 7500 Real-Time PCR System and TB Green reagent t (Takara, Kyoto, Japan), with GAPDH as an internal reference. The reaction conditions were 94 ℃ for 20 s, 58 ℃ for 20 s, 72 ℃ for 34 s, and 40 cycles. The relative expression of the target gene was calculated using the 2(−DeltaDeltaCt) method. Three replicate wells were set up for each sample. Primers were designed by Primer Premier 5 (Premier Biosoft, California, USA) and synthesized by Sangon Biotech (Shanghai, China). Primer sequence ARHGEF16:F: 5'-ACATGGACGTGGACAAGG- 3'; 5'-CTTAGGGCTTAGCTGGATGG-3'. GAPDH: 5'-AATCCCATCACCATCTTC-3';-5' AGGCTGTTGTCATACTTC-3'.
Cell proliferation assay
After 0, 12, 24 and 48 h of transfection, the Cell Counting Kit-8 (CCK-8; CP002, SAB) and serum-free essential basic medium were mixed at a volume ratio of 1:10 and 100 µL was added to each tested well. The wells were incubated for 1 h at 37 ℃ in a 5% CO2 incubator and the absorbance at 450 nm was measured using an enzyme marker. The values were recorded for each plate 5 times.
For colony formation assay, briefly, 4,000 colon cancer cells with over-expressed or under-expressed ARHGEF16 were seeded into a 6-well plate. And cells were maintained until colonies formed. Colonies were then fixed by paraformaldehyde for 30 min and stained using crystal violet. The colonies were then taken a picture and calculated (×2).
Scratching experiment
Cells were inoculated in 6-well plates containing RPMI-1640 + 2% fetal bovine serum medium. After transfection, when the cells had grown to 90% confluence, they were scratched by applying a 200 µL gun tip. Following wash the cells with phosphate buffered saline (PBS) 3 times before each photo session to fully wash away the residue, we photographed at 0 and 48 h under an inverted microscope and analysed by applying Image J software with the migration index = migration distance of test group/migration distance of control group.
Transwell experiment
Transwell chambers (Corning, New York, USA) with 80 µL Matrigel matrix (Corning) were placed into 24-well plates, and 5×104 cells were added to the serum-free medium in the upper layer, followed by 2% fetal bovine serum in the lower layer. After 24 h incubation, the cells were fixed through the basement membrane and stained with 0.1% crystal violet ammonium oxalate solution for 15 min. Five random fields of view were observed for each well using an inverted microscope (×200). The cells were counted in triplicate assays.
Statistical analysis
Data were presented as mean ± standard deviation (SD) and analyzed using various statistical analysis software programs including GraphPad Prism 8.0 software (GraphPad), SPSS 24.0 (Chicago, IL, USA), and the R package (V.3.3.4). To assess the distinction between two groups or multiple groups, Student’s t-tests or one-way analysis of variance (ANOVA) were performed for normally distributed data. All experiments were conducted a minimum of three times in triplicate. Statistical significance was considered when P<0.05.
Results
ARHGEF16 was highly expressed in colon cancer
We analysed the expression levels of ARHGEF16 in different tumour tissues and normal or paraneoplastic tissues using the TCGA database. The results showed that ARHGEF16 was highly expressed in a variety of tumours compared to normal tissues (Figure 1A). The difference was more pronounced in colon cancer tissues (P<0.001) (Figure 1B). We then further collected clinical fresh tissue specimens from six patients for testing. The results revealed differences in the expression of ARHGEF16 in cancer and paraneoplastic tissues (Figure 1C).
Expression of ARHGEF16 in colon cancer cell lines
To investigate the role of ARHGEF16 in colon cancer progression, we verified by western blot of six groups of colon cancer and paracancerous tissue proteins and found that ARHGEF16 protein expression was higher in colon cancer tissues than in normal paracancerous tissues (Figure 1C). We also verified the protein expression of ARHGEF16 in four colon carcinoma cell lines (LOVO, SW620, SW480, HCT116) and one normal colonic epithelial cell, human intestinal epithelial cell (HIEC) (Figure 2A,2B). The results of real-time quantitative PCR reactions showed that the relative mRNA levels of ARHGEF16 were significantly increased in both SW480 and HCT116 cell lines after overexpression of ARHGEF16 (Figure 2C), and significantly decreased in both LOVO and SW620 cell lines with siRNA silencing (Figure 2D). We finally chose to perform ARHGEF16 knockdown experiments on LOVO and SW620, and ARHGEF16 overexpression experiments on SW480 and HCT116 cells, and we also verified the effect of overexpression and knockdown experiments using western blot (Figure 2E-2H).
Expression of ARHGEF16 affects the proliferation and growth of colon cancer cells
In view of the high expression of ARHGEF16 in colon cancer tissues, we further explored the biological effects of ARHGEF16 on colon cancer cells. By silencing ARHGEF16 in LOVO and SW620 cell lines, we found that the clone formation of the two cell lines was significantly reduced compared to the short hairpin negative control (shNC) group, as shown in Figure 3A, and these results were corroborated by CCK-8 assay. CCK-8 assay showed that cell viability was significantly lower in shNC compared to shARHGEF16 group after 24 h of transfection in LOVO and SW620 cell lines (P<0.05), and decreased significantly after 48 h (P<0.01), as shown in Figure 3B.
Similarly, we overexpressed ARHGEF16 in SW480 and HCT116 cell lines. The results showed that clone colony formation was significantly increased in the ARHGEF16 overexpression group compared to the Vector group for both SW480 and HCT116 cell lines. CCK-8 assay showed that Vector showed a significant increase in cell viability at 24 and 48 h transfection in SW480 and HCT116 cell lines compared to ARHGEF16 group (P<0.01). These results were shown in Figure 4.
These results suggested that ARHGEF16 expression could affect the proliferative ability of colon cancer cells, with high expression of ARHGEF16 promoting the proliferation and growth of colon cancer cells and, conversely, low expression of ARHGEF16 reducing the proliferation and growth of colon cancer cells.
Expression of ARHGEF16 affects the migration and invasion ability of colon cancer cells
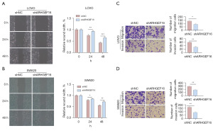
To further assess the effect of ARHGEF16 on the migration and invasion ability of colon cancer cells, we performed scratch assays and Transwell assays on cell lines with overexpression and silence of ARHGEF16. The results showed that in LOVO and SW620 cell lines silenced with ARHGEF16, the scratch assay showed that the scratch healing rate of cells in the shARHGEF16 group was significantly slower compared to the shNC group (Figure 5A,5B, P<0.05). The Transwell assay similarly corroborated the results of the scratch assay. Compared to the shNC group, the shARHGEF16 group had a reduced number of penetrating cells and a significantly lower migration rate, and we also found that the invasive ability of the cells was significantly reduced after silencing of ARHGEF16 (Figure 5C,5D, P<0.05).
In cell lines overexpressing ARHGEF16, we found that the scratch healing rate was significantly faster in the ARHGEF16 overexpression group compared to the Vector group, and the healing rates at 24 and 48 h were statistically different compared to the Vector group (Figure 6A,6B, P<0.05). The results of Transwell assay showed that the migration and invasion rates of overexpressed ARHGEF16 cell lines were significantly increased compared with the shNC group (Figure 6C,6D, P<0.05).
In conclusion, our results indicated that the expression of ARHGEF16 was closely associated with the migration and invasive ability of colon cancer cells, and that overexpression of ARHGEF16 could promote the migration and invasion of colon cancer cells and correlate with the metastatic potential of colon cancer.
Discussion
The current treatment modalities for colon cancer are mainly surgical resection and radiotherapy. Although significant advances have been made in medical technology, the incidence and mortality rates of colon cancer patients are still not optimistic. The 5-year survival rate for patients with advanced colon cancer is still low, and early detection and treatment are effective means to improve the prognosis of colon cancer patients. Therefore, a better understanding of the pathogenesis of colon cancer is important for the treatment and prognosis of patients.
In our preliminary analysis, we discovered a notable upregulation of ARHGEF16 in colon cancer tissues based on data retrieved from the database. Subsequently, we proceeded to validate these findings by acquiring fresh clinical tissue samples along with colon cancer cell lines. Remarkably, ARHGEF16 exhibited a consistently high expression in all of the collected specimens, reinforcing the hypothesis that it plays a critical role in colon cancer development. To further elucidate its impact on the biological behavior of colon cancer cell lines, extensive investigations were conducted. Overexpression of ARHGEF16 yielded a significant enhancement in the proliferation, growth, migration, and invasion capacities of the colon cancer cell lines. In stark contrast, silencing ARHGEF16 in the colon cancer cell lines led to a substantial decrease in their proliferation, growth, migration, and invasion abilities. These findings strongly underscore the intricate involvement of ARHGEF16 in modulating key aspects of colon cancer progression. This suggests that ARHGEF16 plays an important role in the biological behaviour of colon cancer cells, including proliferation and migration. These physiopathological effects of ARHGEF16 may be closely linked to Rho family GTPases.
The Rho family GTPases, a group of small GTPases, exhibit diverse physiological functions encompassing cell adhesion, regulation of the cytoskeleton, promotion of cell proliferation and motility, as well as involvement in tumorigenesis (12-14). Among these members, ARHGEF16 is a GEF that plays a crucial role in facilitating the exchange of guanosine triphosphate (GTP) with guanosine diphosphate (GDP) nucleotides, thereby activating RhoG, Rac1, and Cdc42 (10,15-17). Within its structure, the predominant components of the molecule consist of a central Dbl homology (DH) domain, a Pleckstrin homology (PH) domain, and a C-terminal Src homology-3 (SH3) domain (10). Among the Rho family GTPases, namely RhoA, RhoC, Rac1, and Cdc42, their activation is precisely regulated by converting the GDP-bound form to an energized GTP-bound state. The aberrant activity of Rho family GTPases significantly impacts cancer progression as they govern crucial cellular functions (18,19). Additionally, the activity of these Rho GTPases is subject to control by GEFs (20), which play an indispensable signaling role in both physiological and tumorigenic processes. However, the specific function of the specific protein encoded by ARHGEF16 is currently unknown.
Conclusions
To summarize, the role of ARHGEF16 in enhancing the proliferation, growth, migration, and invasion capabilities of colon cancer cells has been established. However, there is still a compelling need for additional investigations to delve into its underlying molecular mechanism.
Acknowledgments
Funding: This work was supported by
Footnote
Reporting Checklist: The authors have completed the MDAR reporting checklist. Available at https://tcr.amegroups.com/article/view/10.21037/tcr-23-228/rc
Data Sharing Statement: Available at https://tcr.amegroups.com/article/view/10.21037/tcr-23-228/dss
Peer Review File: Available at https://tcr.amegroups.com/article/view/10.21037/tcr-23-228/prf
Conflicts of Interest: All authors have completed the ICMJE uniform disclosure form (available at https://tcr.amegroups.com/article/view/10.21037/tcr-23-228/coif). The authors have no conflicts of interest to declare.
Ethical Statement: The authors are accountable for all aspects of the work in ensuring that questions related to the accuracy or integrity of any part of the work are appropriately investigated and resolved. The study was conducted in accordance with the Declaration of Helsinki (as revised in 2013). The study was approved by the Ethics Committee of the Affiliated Zhongshan Hospital of Fudan University, Qingpu Branch, China (No. IEC-C-007-A08-V.03) and informed consent was obtained from all individual participants.
Open Access Statement: This is an Open Access article distributed in accordance with the Creative Commons Attribution-NonCommercial-NoDerivs 4.0 International License (CC BY-NC-ND 4.0), which permits the non-commercial replication and distribution of the article with the strict proviso that no changes or edits are made and the original work is properly cited (including links to both the formal publication through the relevant DOI and the license). See: https://creativecommons.org/licenses/by-nc-nd/4.0/.
References
- Bray F, Ferlay J, Soerjomataram I, et al. Global cancer statistics 2018: GLOBOCAN estimates of incidence and mortality worldwide for 36 cancers in 185 countries. CA Cancer J Clin 2018;68:394-424. [Crossref] [PubMed]
- Lin JS, Perdue LA, Henrikson NB, et al. Screening for Colorectal Cancer: Updated Evidence Report and Systematic Review for the US Preventive Services Task Force. JAMA 2021;325:1978-98. [Crossref] [PubMed]
- Zheng R, Zhang S, Zeng H, et al. Cancer incidence and mortality in China, 2016. J Natl Cancer Cent 2022;2:1-9. [Crossref]
- Böckelman C, Engelmann BE, Kaprio T, et al. Risk of recurrence in patients with colon cancer stage II and III: a systematic review and meta-analysis of recent literature. Acta Oncol 2015;54:5-16. [Crossref] [PubMed]
- Schmoll HJ, Van Cutsem E, Stein A, et al. ESMO Consensus Guidelines for management of patients with colon and rectal cancer. a personalized approach to clinical decision making. Ann Oncol 2012;23:2479-516. [Crossref] [PubMed]
- Horn SR, Stoltzfus KC, Lehrer EJ, et al. Epidemiology of liver metastases. Cancer Epidemiol 2020;67:101760. [Crossref] [PubMed]
- Robinson JR, Newcomb PA, Hardikar S, et al. Stage IV colorectal cancer primary site and patterns of distant metastasis. Cancer Epidemiol 2017;48:92-5. [Crossref] [PubMed]
- Vacante M, Borzì AM, Basile F, et al. Biomarkers in colorectal cancer: Current clinical utility and future perspectives. World J Clin Cases 2018;6:869-81. [Crossref] [PubMed]
- Zhang M, Lin L, Wang C, et al. Double inhibition and activation mechanisms of Ephexin family RhoGEFs. Proc Natl Acad Sci U S A 2021;118:e2024465118. [Crossref] [PubMed]
- Hiramoto-Yamaki N, Takeuchi S, Ueda S, et al. Ephexin4 and EphA2 mediate cell migration through a RhoG-dependent mechanism. J Cell Biol 2010;190:461-77. [Crossref] [PubMed]
- Cheng SL, Huang Liu R, Sheu JN, et al. Toxicogenomics of kojic acid on gene expression profiling of a375 human malignant melanoma cells. Biol Pharm Bull 2006;29:655-69. [Crossref] [PubMed]
- Pajic M, Herrmann D, Vennin C, et al. The dynamics of Rho GTPase signaling and implications for targeting cancer and the tumor microenvironment. Small GTPases 2015;6:123-33. [Crossref] [PubMed]
- Ridley AJ. Rho GTPase signalling in cell migration. Curr Opin Cell Biol 2015;36:103-12. [Crossref] [PubMed]
- Zandvakili I, Lin Y, Morris JC, et al. Rho GTPases: Anti- or pro-neoplastic targets? Oncogene 2017;36:3213-22. [Crossref] [PubMed]
- Lee J, Park B, Kim G, et al. Arhgef16, a novel Elmo1 binding partner, promotes clearance of apoptotic cells via RhoG-dependent Rac1 activation. Biochim Biophys Acta 2014;1843:2438-47. [Crossref] [PubMed]
- Oliver AW, He X, Borthwick K, et al. The HPV16 E6 binding protein Tip-1 interacts with ARHGEF16, which activates Cdc42. Br J Cancer 2011;104:324-31. [Crossref] [PubMed]
- Harada K, Hiramoto-Yamaki N, Negishi M, et al. Ephexin4 and EphA2 mediate resistance to anoikis through RhoG and phosphatidylinositol 3-kinase. Exp Cell Res 2011;317:1701-13. [Crossref] [PubMed]
- Hodge RG, Ridley AJ. Regulating Rho GTPases and their regulators. Nat Rev Mol Cell Biol 2016;17:496-510. [Crossref] [PubMed]
- Svensmark JH, Brakebusch C. Rho GTPases in cancer: friend or foe? Oncogene 2019;38:7447-56. [Crossref] [PubMed]
- Bos JL, Rehmann H, Wittinghofer A. GEFs and GAPs: critical elements in the control of small G proteins. Cell 2007;129:865-77. [Crossref] [PubMed]

