The ratio of PKM1/PKM2 is the key factor affecting the glucose metabolism and biological function of colorectal cancer cells
Highlight box
Key findings
• This study investigated pyruvate kinase muscle isozyme (PKM) and its isoforms PKM1/PKM2 in colorectal cancer (CRC).
• PKM was found to be overexpressed in CRC, linked to poor prognosis.
• Lower PKM1/PKM2 ratio correlates with advanced CRC stages and lymph node metastasis.
• PKM1 overexpression reduces CRC cell migration/invasion and increases 5-fluorouracil (5-FU) sensitivity.
• PKM2 overexpression enhances CRC malignancy and reduces 5-FU sensitivity.
What is Known and what is new?
• PKM has a significant role in cancer, with PKM1/PKM2 implicated in various cancers. PKM was found to be overexpressed in CRC, with PKM1/PKM2 ratio critical for progression and treatment response.
• PKM1 inhibits, PKM2 promotes CRC malignancy, affects 5-FU effectiveness.
What is the implication, and what should change now?
• PKM1/PKM2 ratio is critical for CRC glucose metabolism and cell functions.
• This study opens avenues for CRC treatments targeting PKM1/PKM2, improving 5-FU efficacy.
• Future research should explore interventions altering these isozymes for better CRC treatment outcomes.
Introduction
Colorectal cancer (CRC) is leading a sustained increase in the burden of healthcare in China (1). In 2020, China recorded over 555,000 new CRC cases and more than 286,000 deaths, constituting over 75% of the CRC cases in East Asia (2). The steadily rising incidence of CRC poses a serious threat to human health (3). Recently, the search for novel biomarkers and more effective targeted therapies has emerged as a key area of research. Tumor cells primarily derive their energy from aerobic glycolysis, a process that directly initiates nutrient uptake (4). Most tumors are characterized by significantly increased glucose uptake and accompanying metabolic alterations (5). Numerous genes and pathways, including the upregulation of oncogenes RAS and Src, mutations in the tumor suppressor gene P53, and alterations in the PI3K/AKT/mTOR pathway, are implicated in the regulation of glucose metabolism in tumors. Such changes result in metabolic reprogramming of cancer cells (6), particularly in enhancing glucose uptake and glycolysis (7). Molecules that regulate the reprogramming of tumor glycometabolism are increasingly recognized as promising targets for cancer diagnosis and therapy.
Serving as a pivotal enzyme in the process of aerobic glycolysis, pyruvate kinase muscle isozyme (PKM) plays a key role as a rate-limiting factor in glycolysis, significantly influencing glucose metabolism. PKM exists in two isoforms: PKM1 and PKM2. A decrease in PKM1 expression coupled with an increase in PKM2 can lead to the Warburg effect, driving tumor proliferation in cancer cells (8-10). Nonetheless, the specific impacts of PKM1 and PKM2 on tumors remain widely debated (11). A recent study (12) suggests that shifts in the PKM1/PKM2 ratio may reprogram glucose metabolism, steering it towards either aerobic glycolysis or oxidative phosphorylation.
In our prior research (13), we established that the oncogene tripartite motif containing 29 (TRIM29) modulates glucose metabolism by the ubiquitin-mediated degradation of PKM1/2, predominantly targeting PKM1, thereby facilitating cancer progression. This study aims to investigate the expression patterns of PKM1 and PKM2 in clinical specimens and to substantiate their impact on cellular biological functions and drug responsiveness via cellular assays. We present this article in accordance with the MDAR reporting checklist (available at https://tcr.amegroups.com/article/view/10.21037/tcr-24-154/rc).
Methods
Bioinformatics analysis
We screened genes and found oncogenes related to glucose metabolism in CRC using our team’s previous gene chip data (14) (Gene Expression Omnibus access number: GSE104836) and the Gene Expression Profiling Interactive Analysis (GEPIA) database information (http://gepia.cancer-pku.cn/).
Human CRC tissue samples
Paraffin specimens from 50 CRC patients were collected from The Fourth Hospital of Hebei Medical University (Hebei, China) between 2018 and 2019 for immunohistochemical (IHC) tests. Clinicopathological features, such as tumor invasion and N stage, were simultaneously summarized. In addition, we purchased a complementary DNA (cDNA) chip (cDNA-HColA060CS02) from Shanghai Outdo Biotech Co. Ltd. (Shanghai, China) for quantitative polymerase chain reaction (q-PCR) to determine the expression levels of PKM, PKM1, and PKM2 genes in CRC tissue, as well as their correlation with TNM staging (tumor size, lymph node involvement, and metastasis). The study was conducted in accordance with the Declaration of Helsinki (as revised in 2013). The study was approved by the Ethics Board of The Fourth Hospital of Hebei Medical University (No. 2020KY151) and individual consent for this retrospective analysis was waived.
IHC staining
We used IHC staining to analyze the protein expression of PKM, PKM1, and PKM2 in the 50 collected CRC samples. An antibody against PKM (Proteintech, Wuhan, China) was applied at a dilution of 1:500, an antibody against PKM1 (Proteintech, Wuhan, China) was applied at a dilution of 1:500, and an antibody against PKM2 (Proteintech, Wuhan, China) was applied at a dilution of 1:500. IHC results were assessed independently by at least two pathologists. The positive expression of PKM protein was distinguished by (1+), (2+), and (3+), representing weak positive, medium positive, and strong positive expression, respectively, while unstained was defined as (−).
q-PCR
The cDNA chip was removed from −20 ℃ and placed at room temperature for 1 minute. The following solution was prepared in a centrifuge tube: Power SYBR Green PCR Master Mix 610 µL, forward primer (20 µM) 30.5 µL, reverse primer (20 µM) 30.5 µL, ddH2O 549 µL. Then mix the above mixture well, and add 20 µL/well into the cDNA array. Seal the cDNA chip with a new sealing film, and then place the pore plate on ice for 15 minutes to fully dissolve the freeze-dried cDNA. After gently shaking, centrifuge at 2,000–6,000 rpm for 1 minute. Place the orifice plate into the PCR instrument and set the program as follows: activation 50 ℃ for 2 minutes, pre-soak 95 ℃ for 10 minutes, denaturation 95 ℃ for 15 seconds, annealing 60 ℃ for 1 minute (40 cycles), melt curve 65 ℃ → 95 ℃, with a temperature rise of 0.5 ℃ every 5 seconds. qPCR assays were performed to quantify PKM1, PKM2, and GAPDH mRNA levels. We use the comparative Ct method (ΔΔCt) to analyze the relative expression of genes. The fold change was evaluated as 2−ΔΔCt. The primers of PKM1 were: forward 5'-CCAGCTTCCCGATCAGTGG-3', reverse 5'-AGGAAGTCGGCACCTTTCTG-3'. The primers of PKM2 were: forward 5'-CGAGCCTCAAGTCACTCCACAG-3', reverse 5'-AACATTCATGGCAAAGTTCACCC-3'. The primers of GAPDH were: forward 5'-GCACCGTCAAGGCTGAGAAC-3', reverse 5'-TGGTGAAGACGCCAGTGGA-3'.
Cell culture
The Type Culture Collection of the Chinese Academy of Science (Shanghai, China) purchased the SW480 and HCT116 cell lines. Short tandem repeat (STR) profiling at the time of purchase can authenticate all cell lines. Both of the cell lines were mycoplasma-free cells. SW480 was cultured in Dulbecco’s modified Eagle’s medium (DMEM) (Thermo, MA, Waltham, USA). HCT116 was cultured in RPMI-1640 medium (Thermo, MA, Waltham, USA). Both mediums contained 1% antibiotics and 10% fetal bovine serum (FBS).
Plasmid transfection
An expression construct was generated by subcloning PCR-amplified full-length human PKM, PKM1, or PKM2 cDNA into an Ez-NEG-M98 (Gene Copoeia, Guangzhou, China) to overexpress PKM, PKM1, or PKM2 in cells. At the same time, we used an empty vector as a negative control.
Cell migration and Matrigel invasion assays
To assess the migration and invasion capabilities of cancer cells, we used Transwell culture plates (Corning Inc., NY, USA). For the migration assay, 1.5×105 cells were seeded into upper chambers without Matrigel, and a chemotactic agent was added below. Cells that migrated to the lower chambers were counted post-incubation using a microscope. For the invasion assay, membranes were precoated with 60 µL of Matrigel. Conditions mirrored the migration assay, and cells that penetrated the Matrigel and reached the lower chambers were counted at experiment’s end. Additionally, for wound healing assay, cells in 6-well plates were scratched with a 10 µL pipette tip upon reaching confluency, and scratch closure was imaged at 0, 24, and 48 hours using an Olympus IX71 inverted microscope at 100× magnification. Migration was quantified by measuring the initial scratch width and the remaining gap at each time point, providing a comprehensive analysis of cell motility and invasive behavior. 2-Deoxy-D-glucose (2-DG), as a glycolysis inhibitor, was introduced in this experiment to explore whether PKM, PKM1, and PKM2 affect the migration and invasion of colon cancer cells through the glycolysis pathway.
Cell proliferation assay
Cell Counting Kit-8 (CCK8) assay can evaluate the cell viability. We cultured the cells in 96-well plates with a density of 3,000 cells/well and then performed using the CCK8 assay kit (Promega, Fitchburg, WI, USA) for 72 hours. An enzyme marker can measure the absorbance (A) values at 450 nm of different groups to reflect the cell viability of each group. We repeated this assay three times.
Extracellular acidification rate (ECAR) and oxygen consumption rate (OCR) assays
To detect the ECAR and OCR of CRC cancer cells, the Seahorse XF Glycolysis Stress Test Kit (Agilent Technologies, Beijing, China) and Seahorse XF Cell Mito Stress Test Kit (Agilent Technologies) were used. The experiment utilized the SW480 and HCT116 cell lines. Cells were inoculated with a density of 1.5×104 per well into the XF96 healthy plate and were allowed to adhere overnight. The proton static loss in the glycolysis process was taken as the real-time detection value and was incubated in the non-buffered culture medium for 1 hour before detection. When measuring the ECAR value, 10 mM of glucose, 4 µM of oligomycin, and 80 mM of 2-DG were sequentially injected at each designated time point. When calculating the OCR value, inject 4 µM oligomycin, 0.5 µM reversible oxidative phosphorylation inhibitor FCCP (p-trifluoromethoxy carboxyl cyanide phenylhydrazone), and 0.5 µM mitochondrial complex I inhibitor rotenone and mitochondrial complex III inhibitor antimycin A (Rote/AA) in sequence at each designated time point. Digest cells after testing and count the number of cells. ECAR measurements are normalized based on cell count in units of mpH/minute/1,000 cells and OCR in units of pmol/minute. Each sample is tested four times.
The half inhibitory concentration (IC50) of 5-fluorouracil (5-FU) detected with CCK8 assay
The 96-well culture plates had four groups of cells (pc-Control, pc-PKM1, pc-PKM2, pc-PKM), 5×103 cells for each well, six wells/group, and negative control was proceeding at the same time. Different concentrations of 5-FU were added to each group (final concentrations were 0, 5, 10, 20, 40, 80, and 120 µg/mL) after cell adhesion. After 72 hours incubation in the incubator, 20 µL CCK8 solution was added into each well. After 2 hours, we measured the absorbance (A) value at 450 nm on the enzyme marker to reflect the viability of cells in each group. Subsequently, we added the 2-DG into the four groups and repeated this experiment. Using Prism 5.0 software, we calculated the IC50 of 5-FU.
Statistical analyses
We used two-tailed Student’s t-tests to evaluate differences between groups and analyzed correlations with the Chi-squared test. Statistical analyses were conducted using GraphPad Prism (version 5, La Jolla, CA, USA) and SPSS (version 21.0, USA). Differences were considered statistically significant at P<0.05. Each experiment was conducted at least three times (*P<0.05, **P<0.01, ***P<0.001, and ****P<0.0001).
Availability of data and materials
The datasets used and analyzed during the current study are available from the corresponding author upon reasonable request.
Results
The screening and validation of PKM
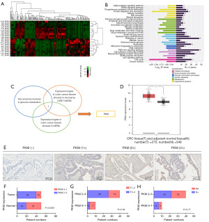
According to our previous study (15), we identified numerous differentially expressed genes in CRC tissues compared to para-cancer tissues: 1,606 upregulated and 1,615 downregulated mRNAs (Figure 1A). Pathway enrichment analysis revealed that glucose metabolism was crucial for the onset and progression of CRC (Figure 1B). We integrated three datasets: critical enzymes in glucose metabolism, genes overexpressed in our previous gene chip, and genes overexpressed in the GEPIA database. PKM was identified as a common mRNA (Figure 1C). PKM, a key enzyme in glycolysis, significantly regulates this metabolic pathway. GEPIA database indicated that PKM expression in CRC tissue was markedly higher than in para-cancer tissues (Figure 1D). Using IHC on 50 pairs of CRC and para-cancer tissues, we observed PKM protein in the cytoplasm and nucleus of CRC cells. We categorized PKM protein expression into four grades based on IHC staining intensity: PKM (−), PKM (1+), PKM (2+), and PKM (3+) (Figure 1E). Among the 50 pairs of CRC tissues and para-cancer tissues, there were 40 cases of high expression of PKM protein, PKM (2+), and PKM (3+) in CRC tissues (40/50, 80%), while only 19 cases of high expression of PKM protein in para-cancer tissues (19/50, 38%) (Figure 1F). Then, we assessed the relationship between PKM protein expression and clinicopathologic parameters, such as T stage and lymph node metastasis. Of those with high PKM protein expression, 65% (26/40) were T3 + T4 and 55% (22/40) had lymph node metastasis, whereas those with low PKM protein expression had 30% (3/10) T3 + T4 and 40% (4/10) with lymph node metastasis. Elevated PKM protein expression in CRC tissue was associated with advanced T stage and increased lymph node metastasis (Figure 1G,1H), suggesting PKM’s potential role in CRC progression.
Expression of PKM1 and PKM2 protein in CRC and their correlation with clinicopathological parameters
We further analyzed PKM1 and PKM2 expression, the two isoforms of PKM, in 50 paraffin-embedded specimens. Figure 2A,2B display the varied expression levels of PKM1 and PKM2 in CRC tissues. Further analysis revealed 11 cases (11/18, 61.1%) of T3 + T4 and 12 cases (12/18, 66.7%) of lymph node-positive in CRC with high PKM1 protein expression, while there were 18 cases (18/32, 56.3%) of T3 + T4 and 16 cases (16/32, 50.0%) of lymph node-positive in CRC with low PKM1 protein expression (Figure 2C,2D). Likewise, there were 18 cases (18/27, 66.7%) of T3 + T4 and 18 cases (18/27, 66.7%) of lymph node-positive in CRC with high PKM2 protein expression, while there were 11 cases (11/23, 47.8%) of T3 + T4 and 10 cases (10/23, 43.5%) of lymph node-positive in CRC with low PKM2 protein expression (Figure 2E,2F). Overall, these findings suggest that the expression levels of PKM1 and PKM2 proteins are not significantly correlated with the T and N stages of CRC, respectively. We postulated that the PKM1/PKM2 ratio, rather than their individual expression levels, correlates with clinicopathological parameters. We categorized the PKM1/PKM2 ratio into two groups: PKM1/PKM2 <0.5 and PKM1/PKM2 ≥0.5. In the PKM1/PKM2 ≥0.5 group, 14 cases (42.4%) were T3 + T4 and 15 cases (45.5%) had lymph node involvement. Conversely, in the PKM1/PKM2 <0.5 group, 15 cases (88.2%) were T3 + T4 and 13 cases (76.5%) had lymph node involvement. A significant statistical difference was observed between the two groups (Figure 2G,2H).
Expression of PKM1 and PKM2 in gene chips, and the correlation between PKM1/PKM2 ratio and TNM staging
The gene chip analyzed 30 CRC samples and their corresponding para-cancer tissues. The quantitative reverse transcription polymerase chain reaction (qRT-PCR) results indicated a significantly higher expression of PKM1 in CRC tissues compared to para-cancer tissues (Figure 3A), with PKM2 following a similar trend (Figure 3B). Interestingly, a more pronounced difference was observed in the PKM1/PKM2 ratio between CRC and para-cancer tissues. The PKM1/PKM2 ratio in CRC tissues was notably higher than in para-cancer tissues, showing a more pronounced difference than either PKM1 or PKM2 independently (Figure 3C). Additionally, the area under the curve (AUC) analysis suggested that with a cutoff value of 1 for the PKM1/PKM2 ratio, it could reliably predict T and TNM stages in CRC patients. However, its predictive accuracy for N staging was marginally reduced (Figure 3D-3F). We categorized the PKM1/PKM2 ratio into two groups: PKM1/PKM2 <1 and PKM1/PKM2 ≥1. Findings indicated that a PKM1/PKM2 ratio of <1 correlated with more adverse T and TNM stages (Figure 3G,3H).
Effects of PKM, PKM1, and PKM2 on migration and invasion in vitro
For a functional study of PKM, PKM1, and PKM2, we introduced their respective plasmids into SW480 and HCT116 cells. Concurrently, a negative control group was established to eliminate any interference. qRT-PCR analysis revealed a notable overexpression of PKM post-transfection with the PKM plasmid in HCT116 cells (Figure S1A). Likewise, PKM1 and PKM2 displayed significant overexpression after their respective plasmid transfections in HCT116 cells (Figure S1B,S1C). Similarly, in SW480 cells, we achieved successful overexpression of PKM, PKM1, and PKM2 (Figure S1D-S1F). We employed Transwell assays to assess cell migration and invasion capacities. Results indicated a significant decrease in migrating cell counts in both SW480 and HCT116 cells post-PKM1 plasmid transfection.
Conversely, the number of migrating cells significantly increased after transfection with the PKM2 plasmid. This trend was negated when cells were treated with 2-DG, a glycolytic inhibitor (Figure 4A,4B). For the invasion assays, the upper chamber membranes were precoated with 60 µL of Matrigel to simulate the extracellular matrix. Findings from the invasion tests mirrored those of the migration assays, demonstrating consistency in the effects of PKM2 overexpression and 2-DG treatment (Figure 4C,4D). In wound healing assay performed on the SW480 and HCT116 cell lines, we observed variations in tumor migration capacity: the cells transfected with pc-PKM1 demonstrated a reduced ability to migrate, while those transfected with pc-PKM2 showed an increased migratory capacity (Figure S2). In summary, our findings indicate that PKM1 acts as a tumor suppressor gene, while PKM2 functions as an oncogene, modulating glycolysis.
The effect of PKM, PKM1 and PKM2 on glucose metabolism
To further examine PKM1 and PKM2’s influence on glucose metabolism in CRC cells, we assessed the ECAR and OCR in HCT116 cells across three groups: pc-PKM1, pc-PKM2, and a control vector group, utilizing the hippocampal energy meter. PKM1 overexpression led to a significant decrease in ECAR and an increase in OCR relative to the control group. Conversely, PKM2 overexpression resulted in a significant rise in ECAR and a reduction in OCR when compared to the control group (Figure 5A,5B). The same experiment was replicated in SW480 cells, yielding consistent results (Figure 5C,5D). Additionally, we categorized SW480 and HCT116 cells into four groups: pc-PKM, pc-PKM1, pc-PKM2, and a control vector group. Overexpression of PKM exhibited minimal impact on ECAR and OCR (Figure 5E,5F). The data suggest the PKM1/PKM2 ratio change, rather than total PKM alterations, primarily drives the shift between oxidative phosphorylation and glycolysis in cancer cell.
The changes of PKM1 and PKM2 can affect 5-FU drug sensitivity
SW480 cell lines transfected with pc-PKM, pc-PKM1, pc-PKM2, and pc-Control were subjected to CCK8 assays to evaluate the influence of PKM, PKM1, and PKM2 on proliferation. There was no significant difference in growth rate between the pc-Control and pc-PKM groups. Elevated PKM1 expression compared to the control group significantly reduced cell proliferation. Conversely, elevated PKM2 expression markedly enhanced cell proliferation. This trend was nullified upon adding 2-DG to the cells (Figure 6A). Cells overexpressing PKM showed no significant change in IC50 compared to the control. PKM1-overexpressing cells were more sensitive to 5-FU with a significantly decreased IC50, whereas PKM2-overexpressing cells exhibited reduced sensitivity to 5-FU and a notably increased IC50 value. This trend was negated upon the addition of 2-DG (Figure 6B).
Discussion
As we all know, glucose is the primary energy source for most cells. Glucose is transported into cells via glucose transporters (GLUTs) on the cell membrane and is subsequently metabolized. Under adequate oxygen conditions, cells predominantly utilize oxidative phosphorylation for energy production. Pyruvate enters the mitochondria and is decarboxylated to produce acetyl CoA, which then participates in the tricarboxylic acid (TCA) cycle to release energy. Under hypoxic conditions, cells derive energy from glycolysis. In the cytoplasm, pyruvate is reduced to lactate by the enzyme lactate dehydrogenase (LDH), aiding cellular adaptation in hypoxic conditions. Tumor cells undergo metabolic reprogramming during cancer development to adapt to changes in nutrition, inadequate blood supply, and the hypoxic microenvironment of primary lesions. Even in oxygen-rich conditions, tumor cells primarily derive energy from glycolysis rather than oxidative phosphorylation. This metabolic shift is recognized as a hallmark of tumor cells and contributes to tumor growth (16). The specific glucose metabolism pattern in tumor cells is termed the Warburg effect or aerobic glycolysis (17,18).
Since the 1980s, the widespread application of fluoro-2-deoxy-D-glucose (FDG) positron emission tomography (PET) in clinical practice has led researchers to discover an interesting phenomenon: most tumors exhibit abnormal glucose metabolism. A more pronounced glucose absorption is associated with stronger malignant biological behavior of the cancer. Numerous studies have demonstrated that metformin, a classic antidiabetic drug, possesses anticancer properties, playing a significant role in tumor prevention and treatment (19-23). The malignant transformation of adenomas is a crucial step in the onset and progression of colon cancer. It is reported that aerobic glycolysis emerges as a unique feature during the CRC phase of the adenoma-carcinoma sequence (24). Researchers have investigated the metabolic alterations in CRC and identified significant differences in metabolite phenotypes between CRC tissue and normal tissue, encompassing glucose metabolism. Some critical molecules in the glucose metabolism pathway are closely associated with the prognosis of cancer patients (25). Concurrently, reprogramming of glycolytic metabolism can promote the invasion and metastasis of CRC (26). Therefore, we are further convinced that reprogramming glucose metabolism is crucial to the onset and progression of tumors. In our previous study (13), we also preliminarily confirmed the critical role of metabolic abnormalities in CRC. Based on the aforementioned observations, this study aims to reprogram glucose metabolism to explore its role in the malignant behavior of CRC.
Tumor suppressor genes and oncogenes can regulate the reprogramming of glucose metabolism in cancer cells. It is well-known that KRAS and BRAF genes significantly impact the malignant behavior of CRC. Reports indicate that mutations KRAS G13D or BRAF V600E directly affect glycolysis (27). KRAS contributes to reprogramming glucose metabolism in cancer cells by enhancing glucose uptake and inducing the expression of key glycolytic enzymes (28). Researchers found that c-MYC can drive glycolysis by upregulating genes within the glycolytic pathway across various cancer types (29). Mutations in p53 also promote the reprogramming of glucose metabolism (30). PTEN prevents the reprogramming of glucose metabolism by reducing the rate of glycolysis (31). Additionally, research on crucial enzymes related to glucose metabolism reprogramming in tumor cells is garnering increased attention. Some studies indicate that the reduction of PKM1 expression, coupled with the re-expression of PKM2 leading to tumor proliferation, generally triggers the Warburg effect in cancer cells (8-10). In this study, we observed that PKM2 overexpression significantly enhanced the migration and invasion ability of CRC cells, while PKM1 overexpression substantially inhibited these abilities in colon cancer cells. This discovery aligns with the previous research findings of Shuyu Yu’s team (32). We further confirmed the modulation of CRC cells’ biological functions through the glycolytic pathway by PKM1 and PKM2. Simultaneously, we discovered that the PKM1/PKM2 ratio, rather than the total PKM, is a crucial factor affecting glucose metabolism and the biological function of CRC cells.
Acquired drug resistance presents a common challenge in cancer treatment. Compared to oxidative phosphorylation, aerobic glycolysis in tumor cells consumes more glucose by up-regulating glucose transporters, particularly in chemotherapy-resistant tumor cells (33). Lactic acid, a glycolysis metabolite, plays a crucial role in the biological process of drug resistance (34). Reports suggest that multi-kinase inhibitor anti-angiogenic drugs [tyrosine kinase inhibitors (TKIs)] can down-regulate glycolysis in breast and lung tumor models to overcome TKI resistance (35). Sun et al. discovered that Shenmai injection can augment the anti-tumor efficacy of cisplatin via glucose metabolism reprogramming (36). Additionally, reprogramming of glucose metabolism can influence the tumor’s immune microenvironment. During this process, cancer cells consume substantial glucose and produce lactate, leading to a low energy and oxygen state in the tumor microenvironment (TME) that facilitates immune evasion by cancer cells (37). Dong et al. also posited that targeting glucose metabolism reprogramming could be a strategy to combat drug resistance (38). There are limited studies on the sensitivity of metabolic reprogramming to chemotherapy drugs in CRC. In this study, we discovered that modulating the expression of PKM1 and PKM2 in tumor cells can regulate the sensitivity of CRC cells to 5-FU drugs. This discovery aids in further enhancing the treatment sensitivity of patients with CRC.
Despite the absence of clinical interventions for abnormal tumor metabolism, investigating the regulatory network of PKM ratio in glucose metabolism of colon cancer may illuminate new treatment methodologies and targets. We anticipate that as research deepens, critical molecules in glucose metabolism will be paired with corresponding inhibitors or activators. Ultimately, for the betterment of patient outcomes, successful clinical transformation is imperative in the future.
Conclusions
Our study identifies the PKM1/PKM2 ratio as a crucial factor in CRC progression and response to 5-FU treatment. We demonstrate that PKM2 overexpression enhances CRC malignancy, while PKM1 acts oppositely. These findings align with the known Warburg effect in cancer metabolism, suggesting new therapeutic approaches targeting glucose metabolism in CRC. Our results also point to a potential strategy in overcoming drug resistance in CRC by modulating metabolic pathways. Further research into these mechanisms may offer novel targets for CRC therapy, aiming to improve patient outcomes.
Acknowledgments
The authors would like to thank Dr. Chunyan Ding from the Department of Pathology of The Fourth Hospital of Hebei Medical University for the immunohistochemical technical help.
Funding: This work was supported by
Footnote
Reporting Checklist: The authors have completed the MDAR reporting checklist. Available at https://tcr.amegroups.com/article/view/10.21037/tcr-24-154/rc
Data Sharing Statement: Available at https://tcr.amegroups.com/article/view/10.21037/tcr-24-154/dss
Peer Review File: Available at https://tcr.amegroups.com/article/view/10.21037/tcr-24-154/prf
Conflicts of Interest: All authors have completed the ICMJE uniform disclosure form (available at https://tcr.amegroups.com/article/view/10.21037/tcr-24-154/coif). The authors have no conflicts of interest to declare.
Ethical Statement: The authors are accountable for all aspects of the work in ensuring that questions related to the accuracy or integrity of any part of the work are appropriately investigated and resolved. The study was conducted in accordance with the Declaration of Helsinki (as revised in 2013). The study was approved by the Ethics Board of The Fourth Hospital of Hebei Medical University (No. 2020KY151) and individual consent for this retrospective analysis was waived.
Open Access Statement: This is an Open Access article distributed in accordance with the Creative Commons Attribution-NonCommercial-NoDerivs 4.0 International License (CC BY-NC-ND 4.0), which permits the non-commercial replication and distribution of the article with the strict proviso that no changes or edits are made and the original work is properly cited (including links to both the formal publication through the relevant DOI and the license). See: https://creativecommons.org/licenses/by-nc-nd/4.0/.
References
- Gao TY, Tao YT, Li HY, et al. Cancer burden and risk in the Chinese population aged 55 years and above: A systematic analysis and comparison with the USA and Western Europe. J Glob Health 2024;14:04014. [Crossref] [PubMed]
- Yan C, Shan F, Li ZY. Prevalence of colorectal cancer in 2020: a comparative analysis between China and the world. Zhonghua Zhong Liu Za Zhi 2023;45:221-9. [PubMed]
- Siegel RL, Wagle NS, Cercek A, et al. Colorectal cancer statistics, 2023. CA Cancer J Clin 2023;73:233-54. [Crossref] [PubMed]
- Zhan L, Su F, Li Q, et al. Phytochemicals targeting glycolysis in colorectal cancer therapy: effects and mechanisms of action. Front Pharmacol 2023;14:1257450. [Crossref] [PubMed]
- Arner EN, Rathmell JC. Metabolic programming and immune suppression in the tumor microenvironment. Cancer Cell 2023;41:421-33. [Crossref] [PubMed]
- Zhang C, Liu J, Wang J, et al. The Interplay Between Tumor Suppressor p53 and Hypoxia Signaling Pathways in Cancer. Front Cell Dev Biol 2021;9:648808. [Crossref] [PubMed]
- Aoki M, Fujishita T. Oncogenic Roles of the PI3K/AKT/mTOR Axis. Curr Top Microbiol Immunol 2017;407:153-89. [Crossref] [PubMed]
- Xia Y, Wang X, Liu Y, et al. PKM2 Is Essential for Bladder Cancer Growth and Maintenance. Cancer Res 2022;82:571-85. [Crossref] [PubMed]
- Ma WK, Voss DM, Scharner J, et al. ASO-Based PKM Splice-Switching Therapy Inhibits Hepatocellular Carcinoma Growth. Cancer Res 2022;82:900-15. [Crossref] [PubMed]
- Taniguchi K, Uchiyama K, Akao Y. PTBP1-targeting microRNAs regulate cancer-specific energy metabolism through the modulation of PKM1/M2 splicing. Cancer Sci 2021;112:41-50. [Crossref] [PubMed]
- Wiese EK, Hitosugi T. Tyrosine Kinase Signaling in Cancer Metabolism: PKM2 Paradox in the Warburg Effect. Front Cell Dev Biol 2018;6:79. [Crossref] [PubMed]
- Zhao J, Li J, Hassan W, et al. Sam68 promotes aerobic glycolysis in colorectal cancer by regulating PKM2 alternative splicing. Ann Transl Med 2020;8:459. [Crossref] [PubMed]
- Han J, Zhao Z, Zhang N, et al. Transcriptional dysregulation of TRIM29 promotes colorectal cancer carcinogenesis via pyruvate kinase-mediated glucose metabolism. Aging (Albany NY) 2021;13:5034-54. [Crossref] [PubMed]
- Li M, Zhao LM, Li SL, et al. Differentially expressed lncRNAs and mRNAs identified by NGS analysis in colorectal cancer patients. Cancer Med 2018;7:4650-64. [Crossref] [PubMed]
- Zhang X, Han J, Feng L, et al. DUOX2 promotes the progression of colorectal cancer cells by regulating the AKT pathway and interacting with RPL3. Carcinogenesis 2021;42:105-17. [Crossref] [PubMed]
- Cao J, Zeng F, Liao S, et al. Effects of glycolysis on the polarization and function of tumor‑associated macrophages Int J Oncol 2023;62:70. (Review). [Crossref] [PubMed]
- Bueno MJ, Quintela-Fandino M. Emerging role of Fatty acid synthase in tumor initiation: implications for cancer prevention. Mol Cell Oncol 2020;7:1709389. [Crossref] [PubMed]
- Li H, Zhou J, Sun H, et al. CaMeRe: A Novel Tool for Inference of Cancer Metabolic Reprogramming. Front Oncol 2020;10:207. [Crossref] [PubMed]
- Karimi F, Dinarvand N, Sabaghan M, et al. Diabetes and ovarian cancer: risk factors, molecular mechanisms and impact on prognosis. Endocrine 2024;83:1-9. [Crossref] [PubMed]
- Osataphan N, Phrommintikul A, Leemasawat K, et al. Effects of metformin and donepezil on the prevention of doxorubicin-induced cardiotoxicity in breast cancer: a randomized controlled trial. Sci Rep 2023;13:12759. [Crossref] [PubMed]
- Xue J, Li L, Li N, et al. Metformin suppresses cancer cell growth in endometrial carcinoma by inhibiting PD-L1. Eur J Pharmacol 2019;859:172541. [Crossref] [PubMed]
- Bahardoust M, Mousavi S, Moezi ZD, et al. Effect of Metformin Use on Survival and Recurrence Rate of Gastric Cancer After Gastrectomy in Diabetic Patients: A Systematic Review and Meta-analysis of Observational Studies. J Gastrointest Cancer 2024;55:65-76. [Crossref] [PubMed]
- Rennert G, Rennert HS, Gronich N, et al. Use of metformin and risk of breast and colorectal cancer. Diabetes Res Clin Pract 2020;165:108232. [Crossref] [PubMed]
- Huang HC, Lin WR, Lim SN, et al. Aldolase triggers metabolic reprogramming in colorectal cancer in hypoxia and stiff desmoplastic microenvironments. Colloids Surf B Biointerfaces 2020;190:110969. [Crossref] [PubMed]
- Shen Y, Sun M, Zhu J, et al. Tissue metabolic profiling reveals major metabolic alteration in colorectal cancer. Mol Omics 2021;17:464-71. [Crossref] [PubMed]
- Li S, Zhu K, Liu L, et al. lncARSR sponges miR-34a-5p to promote colorectal cancer invasion and metastasis via hexokinase-1-mediated glycolysis. Cancer Sci 2020;111:3938-52. [Crossref] [PubMed]
- Hutton JE, Wang X, Zimmerman LJ, et al. Oncogenic KRAS and BRAF Drive Metabolic Reprogramming in Colorectal Cancer. Mol Cell Proteomics 2016;15:2924-38. [Crossref] [PubMed]
- Mukhopadhyay S, Vander Heiden MG, McCormick F. The Metabolic Landscape of RAS-Driven Cancers from biology to therapy. Nat Cancer 2021;2:271-83. [Crossref] [PubMed]
- Hoxhaj G, Manning BD. The PI3K-AKT network at the interface of oncogenic signalling and cancer metabolism. Nat Rev Cancer 2020;20:74-88. [Crossref] [PubMed]
- Tang M, Xu H, Huang H, et al. Metabolism-Based Molecular Subtyping Endows Effective Ketogenic Therapy in p53-Mutant Colon Cancer. Adv Sci (Weinh) 2022;9:e2201992. [Crossref] [PubMed]
- Zhang Q, Liu J, Lin H, et al. Glucose metabolism reprogramming promotes immune escape of hepatocellular carcinoma cells. Explor Target Antitumor Ther 2023;4:519-36. [Crossref] [PubMed]
- Yu S, Zang W, Qiu Y, et al. Deubiquitinase OTUB2 exacerbates the progression of colorectal cancer by promoting PKM2 activity and glycolysis. Oncogene 2022;41:46-56. [Crossref] [PubMed]
- Wang T, Ning K, Lu TX, et al. Elevated expression of TrpC5 and GLUT1 is associated with chemoresistance in colorectal cancer. Oncol Rep 2017;37:1059-65. [Crossref] [PubMed]
- Li W, Zhou C, Yu L, et al. Tumor-derived lactate promotes resistance to bevacizumab treatment by facilitating autophagy enhancer protein RUBCNL expression through histone H3 lysine 18 lactylation (H3K18la) in colorectal cancer. Autophagy 2024;20:114-30. [Crossref] [PubMed]
- Navarro P, Bueno MJ, Zagorac I, et al. Targeting Tumor Mitochondrial Metabolism Overcomes Resistance to Antiangiogenics. Cell Rep 2016;15:2705-18. [Crossref] [PubMed]
- Sun Y, Chen Y, Xu M, et al. Shenmai Injection Supresses Glycolysis and Enhances Cisplatin Cytotoxicity in Cisplatin-Resistant A549/DDP Cells via the AKT-mTOR-c-Myc Signaling Pathway. Biomed Res Int 2020;2020:9243681. [Crossref] [PubMed]
- Xia L, Oyang L, Lin J, et al. The cancer metabolic reprogramming and immune response. Mol Cancer 2021;20:28. [Crossref] [PubMed]
- Dong S, Liang S, Cheng Z, et al. ROS/PI3K/Akt and Wnt/β-catenin signalings activate HIF-1α-induced metabolic reprogramming to impart 5-fluorouracil resistance in colorectal cancer. J Exp Clin Cancer Res 2022;41:15. [Crossref] [PubMed]

