METTL11A serves as a novel therapeutic target for acute myeloid leukemia through regulation of the p38-MAPK pathway
Highlight box
Key findings
• METTL11A high expression correlates with poor prognosis in acute myeloid leukemia (AML) patients, promoting cell proliferation and migration, while its knockdown inhibits viability and induces G2 arrest. Mechanistically, METTL11A activates the p38-MAPK pathway, and virtual screening identifies AdoMet as a potential inhibitor suppressing AML cell malignancy.
What is known and what is new?
• The METTL family is involved in cancer progression through epigenetic modifications like m6A. The p38-MAPK pathway has dual roles in cancer, and some METTL members (e.g., METTL3, METTL14) regulate tumor growth in other cancers.
• For the first time, we revealed the oncogenic role of METTL11A in AML, demonstrating its function via the p38-MAPK pathway. We also identified potential druggable inhibitors targeting METTL11A through molecular docking, providing a novel therapeutic direction for AML.
What is the implication, and what should change now?
• METTL11A represents a promising biomarker and therapeutic target for AML. The discovery of AdoMet as a potential inhibitor suggests new strategies for AML treatment. The study highlights the importance of epigenetic regulators in AML pathogenesis and opens avenues for developing targeted therapies.
Introduction
Acute myeloid leukemia (AML) is a type of cancer involving the abnormal proliferation of immature myeloid cells in the hematopoietic system, known for its high heterogeneity (1). During the differentiation process, normal myeloid cells can clonally expand at a certain immature phase (2). The World Health Organization reports that the incidence of AML in China is 5.1 per 100,000 people, with a mortality rate of 3.3 per 100,000. AML primarily affects older adults, with a higher incidence in men than in women (3). There are a significant differences in AML cure rates between age groups; patients under 60s have a 35% cure rate, compared to just 10% for those over 60 (4). Several inhibitors have exhibited promising clinical results in mitigating symptoms in AML patients (5,6). As a result, exploring new therapeutic targets and potential cures remains a key research priority.
In the past few years, research has increasingly focused on the influence of epigenetic modifications in tumor initiation, invasion and metastasis. As the most frequent messenger RNA (mRNA) modification, N6-methyladenosine (6-methyladenine, m6A) supports carcinogenesis, tumor invasion, and progression by regulating the mRNA expression of oncogenes and tumor suppressor genes, catalyzed by methyltransferase (7). The METTL family proteins, a group of methylated proteins found in recent years, act as ‘writers’ of m6A, affecting RNA’s stability, translation efficiency, splicing, and localization, and they control various functions (8). The METTL family consists of 34 members, each contributing differently to tumor progression. Specifically, METTL3, METTL14, and METTL7 are linked to the regulation of invasion and metastasis in lung, liver, and colon cancers, respectively (9-11). METTL11A, also called NTMT or NRMT, performs methylation on RCC1, RB, and ERK3 (12). However, the expression and function of METTL11A in AML have not been explored and reported.
In this research, we examined The Cancer Genome Atlas (TCGA) database and discovered a connection between METTL11A and the onset and progression of AML. Following this, techniques for gene knockdown and overexpression were utilized to demonstrate that METTL11A impacted the proliferation, adhesion, and migration of AML cells. We discovered that METTL11A controls the activation of p38-mitogen-activated protein kinase (MAPK) pathway in AML cells. In addition, S-adenosyl-L-methionine disulfate tosylate was further found to target the catalytic structural domain of METTL11A. Our data suggest that METTL11A is a novel and druggable target for AML. We present this article in accordance with the MDAR reporting checklist (available at https://tcr.amegroups.com/article/view/10.21037/tcr-2025-602/rc).
Methods
Cell culture and compounds
AML cells (HL-60, #CCL-240) and human myeloid leukemia monocytes (THP1, #TIB-202) were obtained from the American Type Culture Collection in Manassas, Virginia. The cells were grown in RPMI-1640 medium (Invitrogen, Waltham, MA, USA) with 10% fetal bovine serum (FBS) (Gibco, Waltham, MA, USA), 2 mM glutamine, and 1% streptomycin/penicillin, in an incubator set to 37 ℃ with 5% CO2. The p38 MAPK agonist C16-PAF was obtained from MCE (HY-125980) at 5 µM. The S-Adenosyl-L-methionine disulfate tosylate was bought from MCE (HY-W017770) at 100 µM.
Plasmids and stable cell lines
The full length of METTL11A was inserted into the lentivirus vector pLV-CMV. According to the manufacturer’s instructions, all constructs and helper vectors pSPAX2 and pMD2G were transfected into HEK293T cells using Lipofectamine 3000 (Invitrogen). The lentivirus was purified, and for transfection purposes, cells were grown to 70–80% confluence. Constructs and Lipofectamine 3000 in equal parts were then added to the cell culture medium. Cells were collected for subsequent experiments 2 days later. After being infected with the virus or transfected with plasmids, cells were exposed to the antibiotic puromycin (2 µg/mL, Sigma, St. Louis, MO, USA) for a week, and the surviving cells were chosen as stable cells.
The cell counting kit-8 (CCK-8) assay
In 96-well plates, cells (1×104/mL, 100 µL per well) were seeded and maintained at 37 ℃ in a 5% CO2 environment. In short, 10 µL of CCK-8 (GLPBIO, GK10001, Emeryville, CA, USA) was introduced into each well containing 2×104 cells per well at the specified time intervals (0, 24, 48, and 72 hours). The cells were incubated for an additional hour at room temperature. The absorbance at 450 nm was then measured using a Bio-Rad microplate reader (Hercules, CA, USA). The experiment has been repeated three times.
Quantitative real-time polymerase chain reaction (PCR)
Following the manufacturer’s instructions, TRIzol reagent (Invitrogen) was used to extract total RNA from cultured cells (13). The cDNA synthesis was carried out using EasyScript™ Reverse Transcriptase provided by TransGen Biotech Co, Ltd. (Beijing, China). The expression of mRNA was measured with an FTC-300 Real-Time Quantitative Thermal Cycler from Funglyn Biotech Inc. (Shanghai, China). GAPDH was used as an internal reference. The experiment has been repeated three times. The sequences used were listed:
GAPDH:
Forward: 5'-GTCTCCTCTGACTTCAACAGCG-3';
Reverse: 5'-ACCACCCTGTTGCTGTAGCCAA-3'.
METTL11A:
Forward: 5'-CGGACTCTTACGACGTGATCTG-3';
Reverse: 5'-GCCATGTTGTCTTTGATGACGATG-3'.
Cell migration
To induce an adherent state, HL-60 cells in the logarithmic growth phase were supplemented with 1.25% dimethyl sulfoxide (DMSO) and cultured for 3–4 days. For THP1 cells, 40 ng/mL PMA was added to the culture medium for 2 days. Experiments on cell migration were performed using a Transwell chamber from Costar (Corning, NY, USA). Following a 24-hour incubation at 37 ℃, cells that migrated to the lower chamber were fixed with 4% formaldehyde and stained using 0.1% crystal violet, with each step taking 20 minutes. Finally, an Olympus microscope (Tokyo, Japan) was used to count positively stained cells in three randomly chosen fields. The experiment has been repeated three times.
Scratch wound assay
The HL-60 and THP1 cells that were transfected were placed into 12-well plates, and the cell layers were scratched with a 200 µL pipette tip. The cells were cultured in RPMI-1640 with 10% FBS, and images of the scratch healing process were captured at 0 and 24 hours using an inverted microscope (Olympus CKX41). The ability of cells to migrate was determined by the formula: (initial scratch area − scratch area after 24 hours) / initial scratch area × 100%. The experiment has been repeated three times.
Flow cytometry analysis for cell cycle and apoptosis
The cell cycle distribution and apoptosis were determined by a Cell Cycle and Apoptosis Analysis Kit (Beyotime, Beijing, China) and an Apoptosis Detection Kit (Beyotime). Briefly, (1–2)×105 cells were collected and fixed according to the manufacturer’s guidance before DNA labeling with propidium iodide (PI). Then, flow cytometry was employed to assess the cell cycle distribution. For the apoptosis assay, Annexin V-FITC and PI staining were performed, followed by flow cytometry analysis. The experiment has been repeated three times.
Immunoblotting analyses
RIPA Lysis Buffer (Solarbio, Beijing, China) combined with a protease inhibitor cocktail (Beyotime) was used to lyse the cells. Proteins were separated using SDS-PAGE gels and then transferred to PVDF membranes from Millipore (Burlington, MA, USA). Afterward, the membranes were treated with 5% bovine serum albumin (Beyotime) and then exposed to the following antibodies: METTL11A antibody (Proteintech, #17184, Rosemont, IL, USA), P38 (Proteintech, #14064), p-P38 (Proteintech, #28796), β-actin (Proteintech, #20536) overnight at 4 ℃ and then incubated with fluorescently labeled secondary antibodies (Proteintech, #SA00001). Blots were detected with the help of the LI-COR Odyssey infrared imaging system.
Bioinformation analysis
The UCSC Xena browser (http://xena.ucsc.edu) facilitated the analysis of clinical data and METTL11A expression profiles for patients in TCGA database. The ‘DESeq2 (version 1.36.0)’ R package was used for differential expression analysis, identifying genes with P.adj <0.05 and |log2(fold change)| >1 as differentially expressed genes (DEGs). Expression data were analyzed functionally using the ‘clusterProfiler (version 4.4.4)’ and ‘GOplot (version 1.0.2)’ R packages. The study was conducted in accordance with the Declaration of Helsinki and its subsequent amendments.
Virtual screening and molecular docking
The structure of the METTL11A protein was downloaded from the PDB website (PDB ID: 5CVD). The 3400 compounds were downloaded from Food and Drug Administration (FDA) approved drugs as potential inhibitors of METTL11A. With the Receptor Grid Generation module, the processed proteins were made as a Grid file centered on the ligand in the Protein Data Bank (PDB) structure. The box size was set to 20 Å × 20 Å × 20 Å. Three-dimensional (3D) docking patterns were visualized using PyMol 2.2.0 (14).
Statistical analysis
In this research, variations between groups were analyzed using the Wilcox or Student’s t-test, or a two-way analysis of variance (ANOVA). A P value of less than 0.05 was considered statistically significant. The data were presented as mean ± standard deviation (SD). Graphs were drawn using GraphPad Prism 9.0 software.
Results
High METTL11A expression was associated with poor prognosis of AML patients
The expression of METTL11A in AML was analyzed using TCGA database data. In the cohort, the patients with high METTL11A expression showed worse overall survival than those with low METTL11A expression (Figure 1A, P=0.01). The median survival time in the high METTL11A group is 27.4 months, while 10.2 months for the low METTL11A group. Subsequently, we found that single METTL11A gene can predict the overall survival rate in AML patients with the area under curve (AUC) of 0.657 (Figure 1B). It indicates that METTL11A could serve as a favorable survival biomarker for AML patients. Then, we analyzed the expression of METTL11A in different types of AML. The results show that METTL11A is rather high in M5 patients. Although the M6 and M7 types are also related to elevated METTL11A level, only 2 and 3 cases were recorded (Figure 1C).
Overexpression of METTL11A promoted proliferation and migration of AML cells
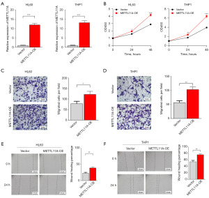
In order to explore the relationship between METTL11A and AML in depth, we overexpressed (OE) METTL11A by constructing stably-transfected AML cell lines, HL60-METTL11A-OE and THP1-METTL11A-OE. The expression was confirmed by reverse transcription quantitative polymerase chain reaction (RT-qPCR) and Western blot (WB) in both cell lines (Figure 2A, Figure S1). Cell growth was notably accelerated in METTL11A-OE cells, as shown by CCK-8 cell viability analysis (Figure 2B). Through transwell assay, METTL11A-OE cells exhibited significantly increased migration capacity than vector cells (Figure 2C,2D). Moreover, the scratch wound assay further confirmed the enhanced migratory ability in the OE cells (Figure 2E,2F). These results suggest that METTL11A promotes the malignant behavior in AML cells.
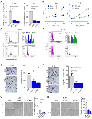
Knockdown of METTL11A inhibited proliferation and migration of AML cells
To further investigate the role of METTL11A in suppressing AML cell growth and progression, a gene loss-of-function study with small interfering RNA (siRNA) was performed. The qPCR results validated the interfered capacity of both siRNAs (Figure 3A). The CCK-8 assay implied that the proliferation of HL-60 and THP1 cells was significantly reduced after siRNA transfected (Figure 3B). To clarify how METTL11A regulates cell viability, we performed cell cycle and apoptosis assays following siRNA knockdown. The results demonstrated that METTL11A inhibition did not affect the rate of cell death (Figure S2), but significantly increased the proportion of cells arrested in the G2 phase (Figure 3C,3D). The transwell and scratch wound assay demonstrated that METTL11A knockdown significantly inhibited tumor progression (Figure 3E-3H). The results emphasize that METTL11A was a novel target for AML treatment.
METTL11A activated p38-MAPK pathway in AML cells
We then investigated the mechanisms and signaling pathways that contribute to the effects of METTL11A. Differential expression analysis was performed using the top 30% of samples with high METTL11A expression and the top 30% of samples with low METTL11A expression, which identified 237 significantly upregulated genes and 263 significantly downregulated genes (Figure 4A). Gene Ontology (GO) and Kyoto Encyclopedia of Genes and Genomes (KEGG) enrichment analyses were performed for these genes. In molecular function enrichment (GO-MF), the top 5 enriched terms were “signaling receptor activator activity”, “olfactory receptor activity”, “phosphotransferase activity”, “proton transmembrane transporter activity”, and “polyubiquitin modification-dependent protein binding” (Figure 4B). In biological process enrichment (GO-BP), the top 5 enriched terms were “negative regulation of cell differentiation”, “negative regulation of intracellular signal transduction”, “sensory perception of smell”, “cellular homeostasis”, and “regulation of MAPK cascade” (Figure 4C). The KEGG enrichment results indicated that “MAPK signaling pathway” and “cAMP signaling pathway” were activated in high METTL11A samples (Figure 4D).
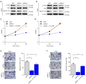
It has been reported that the activation of the MAPK pathway is closely associated with tumor growth and progression (15). Based on the enrichment analysis results, we hypothesize that the pro-tumorigenic function of METTL11A may be associated with MAPK pathway activation. The WB results showed that the total p38 protein level remained unchanged, while p-p38 was significantly reduced (Figure 5A,5B). To further delineate the functional association between METTL11A and the MAPK pathway, we employed C16-PAF, a selective p38-MAPK inhibitor. Strikingly, treatment with C16-PAF effectively rescued the proliferation and migration capacities of AML cells following METTL11A knockdown (Figure 5C-5F), suggesting that METTL11A exerts its oncogenic effects predominantly through p38-MAPK signaling.
Screening potential inhibitors for METTL11A
To evaluate the potential drugs targeting METTL11A, the FDA-approved drug database was employed for molecular docking. The top 3 drugs, which were predicted to bind METTL11A, were S-Adenosyl-L-methionine disulfate tosylate (AdoMet, score: −16.618), S-Adenosyl-L-methionine tosylate (score: −16.338), and hydrochloride (score: −12.725; Figure 6A). The interaction model of the three drugs and METTL11A were visualized by Pymol software (Figure 6B). The interaction of disulfate tosylate-METTL11A consists of seven hydrogen bonds, one π-cation interaction, one π-π interaction, and one salt bridge as shown. We evaluated the top-ranked compound AdoMet. At a concentration of 100 µM, it significantly inhibited the proliferation and migration capabilities of HL-60 cells (Figure 6C,6D). The results provide potential inhibitors for METTL11A and therapeutic drugs for AML patients.
Discussion
In this present study, we demonstrate that METTL11A is a novel therapeutic target for AML by promoting proliferation and migration. In clinical sample analysis, high expression of METTL11A was associated with poor prognosis in AML patients, which serves as a favorable prognostic biomarker. Furthermore, overexpression of METTL11A by lentivirus transfection in AML cell lines contributed to enhanced cell growth and migration. The knockdown of METTL11A using siRNA significantly inhibited cell proliferation and migration. The functional assays emphasize the role of METTL11A in regulating AML cells progression. Moreover, we verified the activation of the p38-MAPK pathway under highly expressed METTL11A, which indicates the key mechanism underlying the oncogenic effects of METTL11A. Through virtual screening and molecular docking, we identified several drugs that can directly bind to METTL11A, which are expected to become new strategies to treat AML.
As a member of the METTL family, METTL11A functions as an oncogenic gene in different cancers. Compared with other members, METTL11A also possesses an S-adenosyl methionine binding domain, but only transfers methyl groups to proteins, which is called N-terminal α-methylation (16). For instance, METTL3 enhances colorectal cancer invasion and metastasis via m6A modification, which is linked to chemotherapy resistance (17). METTL14 also promoted the growth and induced programmed cell death of endometrial cancer cells by altering m6A modification levels. In pancreatic ductal adenocarcinoma, dysregulated METTL16 inhibits the proliferation by activating the p21 signaling pathway (18,19). These studies have shown that multiple METTL family genes participate in the occurrence, progression, and treatment response across tumor types through different molecular mechanisms. In this study, we firstly unraveled the significant role of METTL11A in the occurrence and progression of AML via MAPK activation manner, providing a novel target of AML.
The p38-MAPK pathway exerts dual pro-tumorigenic and anti-tumorigenic roles in cancer. A previous study reported that the metabolite chenodeoxycholic acid induces reactive oxygen species (ROS) generation, thereby activating the p38-MAPK pathway and promoting lipid droplet accumulation, ultimately suppressing AML progression (20). This finding highlights the tumor-suppressive role of the p38-MAPK pathway. However, accumulating evidence supports its pro-leukemic function in AML, particularly in cell survival and drug resistance. One study demonstrated that blocking p38-MAPK sensitizes AML stem cells to 5-FU treatment (21). Another study reported that RAS/MAPK pathway activation enhances venetoclax resistance in AML (22). Based on these findings and our current results, we propose that p38-MAPK pathway activation plays a critical role in METTL11A-mediated AML progression.
The role of METTL family members in tumors indicates that they have significant therapeutic potential. For example, knockout of METTL3 can significantly inhibit the growth of colorectal cancer in vitro and in vivo and enhance the sensitivity of chemotherapeutic drugs (23,24). Similarly, downregulation of METTL14 can reduce the proliferation of endometrial cancer cells and induce apoptosis (25). In addition, targeted therapeutic strategies targeting the METTL family, such as RNA-targeted drugs and small molecule inhibitors, are being gradually developed (26). For the new AML target METTL11A, we used a virtual drug screening method to obtain a series of drugs that can bind to the active site of METTL11A, which is expected to provide new inhibitors for targeting METTL11A.
There are some limitations in this study. The specific mechanism of regulating p38 activation by METTL11A is still unclear. However, this study provides multiple potential drugs which are supposed to bind METTL11A protein, the in vitro and in vivo effects need to be verified by further experiments. In summary, METTL11A is a novel prognostic marker and potential therapeutic target for AML.
Conclusions
In this study, we identified METTL11A as an oncogene closely associated with the proliferation and progression of AML tumor cells. Through in vitro functional and mechanistic experiments, we demonstrated that METTL11A regulates cellular proliferation and migration capabilities via the P38-MAPK pathway. Using virtual screening and molecular docking approaches, we further identified AdoMet as an inhibitor capable of binding to METTL11A and suppressing malignant phenotypes in tumor cells. Our findings unveil for the first time the role of METTL11A in AML development and provide a novel therapeutic target.
Acknowledgments
None.
Footnote
Reporting Checklist: The authors have completed the MDAR reporting checklist. Available at https://tcr.amegroups.com/article/view/10.21037/tcr-2025-602/rc
Data Sharing Statement: Available at https://tcr.amegroups.com/article/view/10.21037/tcr-2025-602/dss
Peer Review File: Available at https://tcr.amegroups.com/article/view/10.21037/tcr-2025-602/prf
Funding: None.
Conflicts of Interest: All authors have completed the ICMJE uniform disclosure form (available at https://tcr.amegroups.com/article/view/10.21037/tcr-2025-602/coif). The authors have no conflicts of interest to declare.
Ethical Statement: The authors are accountable for all aspects of the work in ensuring that questions related to the accuracy or integrity of any part of the work are appropriately investigated and resolved. The study was conducted in accordance with the Declaration of Helsinki and its subsequent amendments.
Open Access Statement: This is an Open Access article distributed in accordance with the Creative Commons Attribution-NonCommercial-NoDerivs 4.0 International License (CC BY-NC-ND 4.0), which permits the non-commercial replication and distribution of the article with the strict proviso that no changes or edits are made and the original work is properly cited (including links to both the formal publication through the relevant DOI and the license). See: https://creativecommons.org/licenses/by-nc-nd/4.0/.
References
- Forsberg M, Konopleva M. AML treatment: conventional chemotherapy and emerging novel agents. Trends Pharmacol Sci 2024;45:430-48. [Crossref] [PubMed]
- Takahashi K, Tanaka T. Clonal evolution and hierarchy in myeloid malignancies. Trends Cancer 2023;9:707-15. [Crossref] [PubMed]
- Shallis RM, Daver N, Altman JK, et al. Standardising acute myeloid leukaemia classification systems: a perspective from a panel of international experts. Lancet Haematol 2023;10:e767-76. [Crossref] [PubMed]
- Shimony S, Stahl M, Stone RM. Acute myeloid leukemia: 2023 update on diagnosis, risk-stratification, and management. Am J Hematol 2023;98:502-26. [Crossref] [PubMed]
- Yin PY, Wang RW, Jing R, et al. Research progress on molecular biomarkers of acute myeloid leukemia. Front Oncol 2023;13:1078556. [Crossref] [PubMed]
- Mehta P, Campbell V, Maddox J, et al. CREST-UK: Real-world effectiveness, safety and outpatient delivery of CPX-351 for first-line treatment of newly diagnosed therapy-related AML and AML with myelodysplasia-related changes in the UK. Br J Haematol 2024;205:1326-36. [Crossref] [PubMed]
- Cayir A, Barrow TM, Guo L, et al. Exposure to environmental toxicants reduces global N6-methyladenosine RNA methylation and alters expression of RNA methylation modulator genes. Environ Res 2019;175:228-34. [Crossref] [PubMed]
- Wang Q, Guo X, Li L, et al. N(6)-methyladenosine METTL3 promotes cervical cancer tumorigenesis and Warburg effect through YTHDF1/HK2 modification. Cell Death Dis 2020;11:911. [Crossref] [PubMed]
- Zhang Z, Zhang C, Yang Z, et al. m(6)A regulators as predictive biomarkers for chemotherapy benefit and potential therapeutic targets for overcoming chemotherapy resistance in small-cell lung cancer. J Hematol Oncol 2021;14:190. [Crossref] [PubMed]
- Pan Y, Chen H, Zhang X, et al. METTL3 drives NAFLD-related hepatocellular carcinoma and is a therapeutic target for boosting immunotherapy. Cell Rep Med 2023;4:101144. [Crossref] [PubMed]
- Bazargani A, Taha MF, Soltani BM, et al. Multimodal tumor suppression by METTL3 gene knockdown in melanoma and colon cancer cells. Histochem Cell Biol 2024;163:21. [Crossref] [PubMed]
- Zhang J, Song H, Chen C, et al. Methyltransferase-like protein 11A promotes migration of cervical cancer cells via up-regulating ELK3. Pharmacol Res 2021;172:105814. [Crossref] [PubMed]
- Lu J, Lai J, Xiao K, et al. A clinically practical model for the preoperative prediction of lymph node metastasis in bladder cancer: a multicohort study. Br J Cancer 2023;129:1166-75. [Crossref] [PubMed]
- Mooers BHM. Shortcuts for faster image creation in PyMOL. Protein Sci 2020;29:268-76. [Crossref] [PubMed]
- Bahar ME, Kim HJ, Kim DR. Targeting the RAS/RAF/MAPK pathway for cancer therapy: from mechanism to clinical studies. Signal Transduct Target Ther 2023;8:455. [Crossref] [PubMed]
- He J, Hao F, Song S, et al. METTL Family in Healthy and Disease. Mol Biomed 2024;5:33. [Crossref] [PubMed]
- Yuan Y, Du Y, Wang L, et al. The M6A methyltransferase METTL3 promotes the development and progression of prostate carcinoma via mediating MYC methylation. J Cancer 2020;11:3588-95. [Crossref] [PubMed]
- Ye F, Wu J, Zhang F. METTL16 epigenetically enhances GPX4 expression via m6A modification to promote breast cancer progression by inhibiting ferroptosis. Biochem Biophys Res Commun 2023;638:1-6. [Crossref] [PubMed]
- Ignatova VV, Kaiser S, Ho JSY, et al. METTL6 is a tRNA m(3)C methyltransferase that regulates pluripotency and tumor cell growth. Sci Adv 2020;6:eaaz4551. [Crossref] [PubMed]
- Liu J, Wei Y, Jia W, et al. Chenodeoxycholic acid suppresses AML progression through promoting lipid peroxidation via ROS/p38 MAPK/DGAT1 pathway and inhibiting M2 macrophage polarization. Redox Biol 2022;56:102452. [Crossref] [PubMed]
- Matou-Nasri S, Najdi M, AlSaud NA, et al. Blockade of p38 MAPK overcomes AML stem cell line KG1a resistance to 5-Fluorouridine and the impact on miRNA profiling. PLoS One 2022;17:e0267855. [Crossref] [PubMed]
- Zhang Q, Riley-Gillis B, Han L, et al. Activation of RAS/MAPK pathway confers MCL-1 mediated acquired resistance to BCL-2 inhibitor venetoclax in acute myeloid leukemia. Signal Transduct Target Ther 2022;7:51. [Crossref] [PubMed]
- Yue B, Song C, Yang L, et al. METTL3-mediated N6-methyladenosine modification is critical for epithelial-mesenchymal transition and metastasis of gastric cancer. Mol Cancer 2019;18:142. [Crossref] [PubMed]
- Chen M, Wei L, Law CT, et al. RNA N6-methyladenosine methyltransferase-like 3 promotes liver cancer progression through YTHDF2-dependent posttranscriptional silencing of SOCS2. Hepatology 2018;67:2254-70. [Crossref] [PubMed]
- Wang Y, Wang C, Guan X, et al. PRMT3-Mediated Arginine Methylation of METTL14 Promotes Malignant Progression and Treatment Resistance in Endometrial Carcinoma. Adv Sci (Weinh) 2023;10:e2303812. [Crossref] [PubMed]
- Tooley JG, Catlin JP, Tooley CES. METTLing in Stem Cell and Cancer Biology. Stem Cell Rev Rep 2023;19:76-91. [Crossref] [PubMed]

