Comprehensive analysis of liquid-liquid phase separation-related genes in osteosarcoma: implications for prognosis, immune infiltration and drug sensitivity
Highlight box
Key findings
• MRPL12 knockdown or GCA overexpression inhibits the malignant properties of osteosarcoma cells.
What is known and what is new?
• Abnormal liquid-liquid phase separation (LLPS) promotes the malignant transformation of tumors through multiple pathways.
• MRPL12, GCA, ABLIM1, and MAGED1 were identified as hub LLPS-related genes (LRGs) associated with osteosarcoma prognosis.
What is the implication, and what should change now?
• The four hub differentially expressed LRGs (MRPL12, GCA, ABLIM1, and MAGED1) are linked to osteosarcoma prognosis and may serve as potential therapeutic targets. Future studies should focus on developing targeted therapies against these genes.
Introduction
Osteosarcoma (OS) is a highly invasive bone tumor, accounting for approximately 35% of all primary malignant bone tumors (1). OS is characterized by excessive deposition of osteoid or immature bone, and it most commonly occurs in the metaphysis of long bones (2). Although multiple treatments for OS patients are available, including surgery, chemotherapy, radiotherapy, targeted therapy, and immunotherapy, their prognosis remains unfavorable (3). Therefore, developing new biomarkers is vital for improving targeted therapies for OS.
Brangwynne et al. discovered the liquid-like nature of the membraneless P particles in Caenorhabditis elegans in 2009, first introducing the concept of phase transition in biology, and elucidating its crucial role in the assembly of cellular organelles in subsequent investigations (4,5). This process by which biomolecules form droplet-like structures from a homogeneous liquid environment is known as liquid-liquid phase separation (LLPS) (6). Biomolecular aggregates formed by LLPS exhibit dynamic liquid-like properties and participate in various cellular processes, such as the formation of heterogeneous nuclear ribonucleoproteins, nucleic acid storage, regulation of gene expression, stress responses, and signal transduction (7). Disruption of these cellular processes due to LLPS dysfunction is strongly associated with cancer development (8). Moreover, abnormal LLPS was found to promote the malignant transformation of tumors through multiple pathways, including fusion oncoprotein expression, mutations in tumor suppressor genes, defects in epigenetic modifications, and impaired DNA damage repair (9). Inhibition of LLPS condensates formed by core regulatory circuitry factors has been shown to suppress OS metastasis and chemotherapy resistance (10). However, the involvement of LLPS-related genes (LRGs) in OS development requires further investigation.
This investigation downloaded OS transcriptome data from The Cancer Genome Atlas (TCGA)-Target and Gene Expression Omnibus (GEO) databases. By integrating multiple methods including differential expression analysis, weighted gene co-expression network analysis (WGCNA), univariate Cox regression, and machine learning algorithms, key LRGs were selected for prognostic assessment in OS patients, and their relationships with immune microenvironment and drug sensitivity were further analyzed. Furthermore, cell experiments confirmed the expression and elucidated the biological functions of hub differentially expressed LRGs (DELRGs) in OS. We present this article in accordance with the MDAR and TRIPOD reporting checklists (available at https://tcr.amegroups.com/article/view/10.21037/tcr-2025-1829/rc).
Methods
Data source
This study was conducted in accordance with the Declaration of Helsinki and its subsequent amendments. RNA-seq data and survival information of OS patients were acquired from TCGA-Target database (https://ocg.cancer.gov/). This expression matrix comprises 88 cancer samples, with 85 having survival data. Transcriptome data of OS patients were retrieved from GEO database (https://www.ncbi.nlm.nih.gov/). The GSE99671 dataset, including 18 OS samples and 18 normal tissue samples, was employed as a training set for identifying differentially expressed genes (DEGs). The GSE16088 dataset, comprising 14 OS samples and 6 normal samples, served as a validation set to confirm the expression of key genes. LRGs were retrieved from the data resource of LLPS (DrLLPS) database (http://llps.biocuckoo.cn/) in April 2025, according to previously published literature (11). Among these genes, those belonging to the species Homo sapiens were retained, and 3,611 LRGs were obtained after deduplication.
Identification of DEGs related to OS
Based on the GSE99671 dataset, differential gene analysis was conducted with edgeR package (version 3.36.0) to calculate P values and log2 fold changes (log2FC), with thresholds setting at P<0.05 and |log2FC| >0.5. Volcano plot and heatmap were created with R packages ggVolcano (version 0.0.2) and ComplexHeatmap (version 2.14.0), respectively.
WGCNA
Genes in the GSE99671 dataset were ranked in descending order of variance, and the top 25% most variable genes were selected for WGCNA. A gene co-expression network was developed with WGCNA R package (version 1.70-3). Hierarchical cluster analysis was applied to the dataset to eliminate outlier samples. The optimal soft threshold power (scale-free topology fit >0.85) was selected using the “pickSoftThreshold” function. A hierarchical clustering dendrogram was constructed, and dynamic tree cut method was applied to determine co-expression modules, with minModuleSize =70 and mergeCutHeight =0.2. Gene modules significantly correlated with both cancer and normal control samples were identified as key modules.
DELRG selection and protein-protein interaction (PPI) network construction
DELRGs were identified by intersecting key module genes, DEGs, and LRGs with Upset R package (version 1.4.0). STRING database was employed to explore interactions among DELRGs with medium confidence set at 0.4. The obtained network was imported into Cytoscape (version 3.6.1) for visualization and analysis. Hub genes were identified using CytoHubba with four algorithms: maximal clique centrality (MCC), density of maximum neighborhood component (DMNC), maximum neighborhood component (MNC), and edge percolated component (EPC).
Enrichment analysis
To explore the biological processes (BPs) and signaling pathways related to DELRGs, these genes were analyzed in R. Gene Ontology (GO) and Kyoto Encyclopedia of Genes and Genomes (KEGG) analyses were conducted using the ClusterProfiler R package (version 4.7.1) to identify enriched GO terms: BP, molecular function (MF), and cellular component (CC), as well as KEGG pathways. Statistical significance was defined as adjusted P<0.05.
Univariate Cox regression analysis
Based on the TCGA-Target dataset containing the survival information of the patients, univariate Cox regression analysis was performed on DELRGs using overall survival as the clinical endpoint to identify potential biomarkers, with a significance threshold of P<0.05.
Machine learning
Potential biomarkers identified by univariate Cox regression analysis were further analyzed using machine learning methods. Least absolute shrinkage and selection operator (LASSO) regression was conducted on these genes with glmnet R package (version 4.0-2). Prognostic genes were screened through 20-fold cross-validation, and the lambda value minimizing cross-validation error (lambda.min =0.01718892) was selected for model construction. Subsequently, the rfsrc function from RandomForestSRC R package (version 4.6-14) was used to conduct random forest (RF) survival analysis on potential prognostic genes. The parameters were set as ntree =1,000 and na.action = “na.impute” to obtain the gene importance ranking. Genes with importance scores >0.3 were selected. The xgboost model for potential prognostic genes was constructed in the TCGA-Target dataset with XGBoost R package (version 1.4.1.1), and genes with Gain >0.1 were identified. The ggplot2 R package (version 3.3.5) was employed to visualize these genes. Intersection of the above results was obtained using VennDiagram R package (version 1.7.3) to identify hub prognostic biomarkers.
Key prognostic biomarker validation
Expression data of biomarkers were retrieved from TCGA-Target dataset. OS patients were assigned to high- and low-expression groups by the median expression of each gene, and survival was analyzed with survival R package (version 3.2-7). To evaluate diagnostic value of each gene, receiver operating characteristic (ROC) analysis was conducted with the SurvivalROC R package (version 1.0.3) based on GSE99671 and GSE16088 datasets. Subsequently, key gene expression in these two datasets was visualized using the ggplot2 R package.
Single-gene gene set enrichment analysis (GSEA)
KEGG and GO-BP gene sets were downloaded from the MSigDB database. Pearson correlations between each prognostic gene and all other genes in cancer samples of the GSE99671 dataset were calculated and ranked by correlation coefficient. GO and KEGG analysis was conducted through GSEA of key prognostic genes using the clusterProfiler R package.
Immune infiltration analysis
The abundance of 28 immune cells in GSE99671 dataset was calculated using single-sample GSEA method via GSVA R package (version 1.46.0). Correlations between key biomarkers and immune cells were calculated using Spearman’s correlation analysis, and the corresponding P value and the correlation coefficient were obtained. Box plots of immune cell infiltration abundance and correlation heatmaps between biomarkers and differential immune cells were drawn using ggplot2 R package.
Drug sensitivity analysis
The list of 138 drugs was obtained from the Genomics of Drug Sensitivity in Cancer (GDSC) database (https://www.cancerrxgene.org/). A ridge regression model was constructed using pRRophetic R package (version 0.5) with the transcriptional profiles of GDSC cell lines and TCGA-Target dataset to predict drug half-maximal inhibitory concentration (IC50). OS patients were assigned to high- and low-expression groups by the median expression of each key biomarker, and drugs with marked differential sensitivity between groups were identified.
Cell culture and shRNA lentivirus infection
Human OS cell lines HOS (Procell, Wuhan, China, CL-0360), 143B (Procell, CL-1031), U2OS (Procell, CL-0236), and human osteoblasts cell line hFOB1.19 (Wanwu Biotech, Hefei, China, Delf-10523) were grown in Dulbecco’s Modified Eagle Medium (DMEM; Thermo, Waltham, USA, 11320033) containing 10% fetal bovine serum (FBS; Gibco, Grand Island, USA, 16140071) at 37 ℃ with 5% CO2.
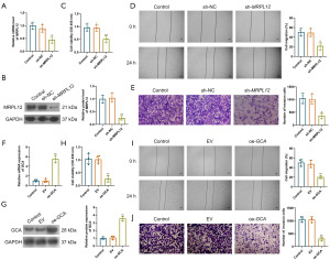
shRNA sequences targeting the MRPL12 gene (5'-TTGATTTCCTTGATCAGCT-3') and a control shRNA sequence (5'-TTGTACAAAGTTGGCATTATA-3') were designed and cloned into lentiviral shRNA vectors. The full-length coding sequence of GCA was synthesized and cloned into a lentiviral expression vector, while the corresponding empty vector (EV) was used as a control. Recombinant lentiviruses were produced by transfecting 293T cells with the corresponding plasmids using HighGene transfection reagent (ABclonal, Wuhan, China, RM09014). Supernatants containing recombinant lentiviruses were collected and filtered through 0.45 µm membranes. U2OS cells were infected with sh-NC, sh-MRPL12, EV, or oe-GCA lentiviruses for 72 h to achieve MRPL12 knockdown or GCA overexpression.
Reverse transcription quantitative polymerase chain reaction (RT-qPCR)
Total RNA was obtained from cells with Trizol (Invitrogen, Carlsbad, USA, 15596018), followed by reverse transcription into cDNA with a cDNA synthesis kit (Tiangen, Beijing, China, KR118-02). qPCR was performed using SYBR Green PCR Master Mix (Lifeint, Xiamen, China, A4004M). Relative mRNA levels of target genes were determined using the 2−ΔΔCT method with glyceraldehyde-3-phosphate dehydrogenase (GAPDH) as the reference. Primer sequences are detailed in Table 1.
Table 1
| Gene | Sequence (5'–3') |
|---|---|
| MAGED1 | F: TGGAGGCCATCCAGATCTCA |
| R: ATCTCATTGGCAGTTGGGGG | |
| MRPL12 | F: AAGGCATCAACCTCGTCCAG |
| R: TCTTCTCCGCCTCAGCTTTG | |
| ABLIM1 | F: CTGAGAGAACCAGTGCCAGG |
| R: CGTACATCCGCTGGTAGTCC | |
| GCA | F: AGGAATGCAGATGGGACAGC |
| R: TCACCATCCTGTCCAGCAAC | |
| GAPDH | F: GAGAAGGCTGGGGCTCATTT |
| R: AGTGATGGCATGGACTGTGG |
Western blot
Cells were lysed using radioimmunoprecipitation assay buffer (Beyotime, Shanghai, China, P0013B) to obtain protein samples, which were separated through sodium dodecyl sulfate-polyacrylamide gel electrophoresis and transferred onto polyvinylidene fluoride membranes (Beyotime, FFP24). Blocked membranes were incubated overnight at 4 ℃ with primary antibodies against MAGED1 (1:2,000; Affinity, Liyang, China, DF6235), MRPL12 (1:1,000; Affinity, DF3657), ABLIM1 (1:2,000; Affinity, DF9145), GCA (1:1,000; Finebio, Wuhan, China, FNab03630), and GAPDH (1:2,000; Abcam, Cambridge, USA, ab9485), and then incubated with the secondary antibody (1:2,000; Abcam, ab6721). Signals were detected by enhanced chemiluminescence reagent (Applygen, Beijing, China, P1000).
Cell Counting Kit-8 (CCK-8) assay
Cells were seeded into 96-well plates and cultured at 37 ℃ with 5% CO2 for 24 h. Next, cells were incubated with 10 µL of CCK-8 solution (Beyotime, C0037) for 2 h. Absorbance at 450 nm was determined by a microplate reader (Wuxi Hiwell Diatek, Wuxi, China, DR-3518G). Cell viability = (absorbance of the treated group/absorbance of the control group) × 100%.
Wound healing assay
Cells (5×105) were plated in 6-well plates. After reaching full confluence, wounds were created using 200-µL tips, and detached cells were removed by washing three times with phosphate-buffered saline (Beyotime, C0221A). Subsequently, cells were cultured in serum-free medium, and images were captured at 0 and 24 h.
Transwell assay
The Transwell upper chamber surface was coated with Matrigel (50 µL, 12.5 mg/L) for 4 h. Subsequently, 2×105 cells were plated in the upper chamber, while 600 µL of medium with 20% FBS was added to the lower chamber. After 24 h, cells were fixed with formaldehyde and stained with 0.1% crystal violet (Beyotime, C0121). Cells were imaged under a microscope (Olympus, Tokyo, Japan, CKX53).
Statistical analysis
Data are expressed as mean ± standard deviation. One-way analysis of variance with Tukey’s post hoc test was utilized to compare differences across groups. Wilcoxon tests were utilized to compare gene expression, immune infiltration, and drug sensitivity between groups. All statistical analyses were conducted on GraphPad 7.0 software. P<0.05 was considered statistically significant.
Results
Identification of hub genes for OS
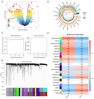
Based on the GSE99671 dataset, 2274 DEGs were identified in OS, among which 1,014 were upregulated and 1,260 were downregulated (Figure 1A). A heatmap was generated using the top 10 most significantly upregulated and downregulated genes (Figure 1B). A co-expression network was developed through WGCNA to screen for genes closely related to OS, and a soft threshold of 11 was utilized to achieve a scale-free network topology (Figure 1C). Twenty-two modules with similar co-expression patterns were identified by hierarchical clustering and dynamic tree cutting (minimum size =70) (Figure 1D). Based on the module-trait relationships, yellow, grey60, green, and greenyellow were identified as key modules, from which 2,379 hub genes were obtained (Figure 1E).
Identification of DELRGs and enrichment analysis
After retaining Homo sapiens genes and deduplication, 3,611 LRGs were obtained from DrLLPS database. By intersecting LRGs, OS-related DEGs, and key module genes, we identified 221 DELRGs (Figure 2A). Subsequently, a PPI network of DELRGs comprising 958 PPIs was constructed (Figure 2B). GO analysis revealed that DELRGs were mainly associated with BPs such as protein folding, regulation of protein stability, purine nucleoside triphosphate metabolic process, and purine ribonucleotide triphosphate metabolism (Figure 2C). Furthermore, DELRGs were mainly found in CCs such as endoplasmic reticulum protein-containing complex, cell-substrate junction, cell cortex, and focal adhesion, as well as MFs such as cadherin binding, actin binding, and unfolded protein binding (Figure S1A,S1B). KEGG analysis showed that these genes were mainly enriched in protein processing in endoplasmic reticulum, hypoxia-inducible factor 1 (HIF-1) pathway, glycolysis/gluconeogenesis, and ferroptosis (Figure 2D).
Identification of hub DELRGs
Univariate Cox regression analysis was performed on DELRGs based on the TCGA-Target database, and 11 genes (ABLIM1, GCA, LYZ, MAGED1, MBP, MRPL12, MTHFD2, PSMB2, S100A11, SRGAP3, and YARS) were identified (Figure 3A). Machine learning was employed to analyze these 11 genes to further identify potential biomarkers. LASSO regression analysis identified 9 genes (ABLIM1, GCA, LYZ, MAGED1, MBP, MRPL12, MTHFD2, PSMB2, and S100A11) as potential prognostic genes (Figure 3B,3C). A total of 5 potential prognostic genes (MRPL12, GCA, ABLIM1, PSMB2, and MAGED1) were selected through RF survival analysis (Figure 3D). The XGBoost model was constructed for 11 candidate genes, and 5 prognosis-related genes (GCA, MAGED1, MRPL12, S100A11, and ABLIM1) were obtained (Figure 3E). After intersecting the above results, 4 key biomarkers (MRPL12, GCA, ABLIM1, and MAGED1) were identified (Figure 3F).
Validation of hub DELRGs
To evaluate predictive efficacy of hub DELRGs, OS patients from TCGA-Target database were divided into high- and low-expression groups for each gene based on median values. Kaplan-Meier survival analysis demonstrated that all four genes were strongly associated with OS prognosis (Figure 4A-4D). Among them, high expression of GCA and MAGED1 was linked to a better prognosis, whereas high expression of ABLIM1 and MRPL12 was linked to a poorer prognosis (Figure 4A-4D). ROC curve analysis indicated that ABLIM1, GCA, MAGED1, and MRPL12 had excellent diagnostic performance in GSE99671 dataset, with AUCs of 0.762, 0.772, 0.802, and 0.701, respectively (Figure 4E). These findings were validated in the GSE16088 dataset, with AUCs of 0.875, 0.964, 1.000, and 0.976, respectively (Figure 4F). These four genes all exhibited significant expression differences between OS and control samples in both the training and validation sets (Figure 4G,4H). Specifically, MAGED1 and MRPL12 were highly expressed, while ABLIM1 and GCA were lowly expressed in OS (Figure 4G,4H).
Single-gene GSEA for hub DELRGs
Single-gene GSEA was performed for hub DELRGs. The results demonstrated that ABLIM1 was associated with cytoplasmic translation, meiotic cell cycle, chromosome segregation, and response to oxidative stress (Figure 5A). It was also associated with T cell and B cell receptor signaling pathways (Figure 5B). GCA was related to antigen processing and presentation, and adaptive immune response (Figure 5C). GCA was also involved in T cell, B cell, NOD-like, and Toll-like receptor signaling pathways (Figure 5D). MAGED1 was correlated with Golgi vesicle transport, ribosome biogenesis, mitochondrial gene expression, translational initiation, rRNA metabolic process, and protein localization to endoplasmic reticulum (Figure 5E). It was also enriched in cell cycle and oxidative phosphorylation (Figure 5F). MRPL12 was associated with ribosome biogenesis, rRNA metabolic process, protein localization to chromosome, DNA dependent DNA replication, endoplasmic reticulum to Golgi vesicle mediated transport, ncRNA processing, mitotic sister chromatid segregation, and RNA localization (Figure 5G). MRPL12 was also enriched in cell cycle and citrate cycle [tricarboxylic acid (TCA) cycle] (Figure 5H).
Immune infiltration analysis
Immune cell abundance in each sample from the GSE99671 dataset was calculated. Significant differences were observed in nine immune cell types (plasmacytoid dendritic cells, type 2 T helper cells, mast cells, immature B cells, eosinophils, CD56dim natural killer cells, neutrophils, type 17 T helper cells, and activated B cells) between OS samples and control samples (Figure 6A). Subsequently, correlations between hub DELRGs and immune cells were calculated, and neutrophils were significantly correlated with all four hub DELRGs (Figure 6B). Specifically, ABLIM1 and GCA had significant positive correlations, while MAGED1 and MRPL12 had significant negative correlations with neutrophils (Figure 6B).
Drug sensitivity analysis
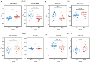
We further explored relationships between hub DELRGs and drug sensitivity. Figure 7A-7D displays the top 2 treatment-sensitive drugs with notable differences between high- and low-expression groups of each hub DELRG. Specifically, high expression of ABLIM1 reduced the sensitivity of OS patients to GSK269962A and increased their sensitivity to pyrimethamine (Figure 7A). High expression of GCA increased the sensitivity of OS patients to PD.0325901 and reduced their sensitivity to PD.173074 (Figure 7B). High expression of MAGED1 increased the sensitivity of OS patients to MK.2206 and reduced their sensitivity to pyrimethamine (Figure 7C). High expression of MRPL12 increased the sensitivity of OS patients to salubrinal and reduced their sensitivity to AZD6482 (Figure 7D).
Validation of hub DELRGs in OS cells
Cell experiments were conducted to further verify the role of hub DELRGs in OS. The results demonstrated that MRPL12 levels in OS cell lines (HOS, 143B, and U2OS) were markedly higher, while ABLIM1, GCA, MAGED1 levels were lower than those in hFOB1.19 (Figure 8A,8B). This finding was consistent with the expression patterns and prognostic significance of MRPL12 and GCA predicted by bioinformatics. Subsequent experiments were conducted to explore the roles of these two genes in OS progression.
MRPL12 was successfully knocked down in U2OS cells (Figure 9A,9B). MRPL12 knockdown significantly decreased cell viability (Figure 9C). Furthermore, silencing MRPL12 inhibited cell migration and invasion (Figure 9D,9E). We further overexpressed GCA in U2OS cells (Figure 9F,9G). Notably, GCA overexpression markedly reduced cell viability and inhibited cell migration and invasion (Figure 9H-9J). These findings indicate that MRPL12 knockdown or GCA overexpression suppresses OS progression.
Discussion
LLPS dysfunction is closely related to cancer development, but its specific role in OS has not been fully elucidated. This study identified four hub DELRGs (MRPL12, GCA, ABLIM1, MAGED1) through differential expression analysis, WGCNA, univariate Cox regression, and machine learning methods. These genes exhibited excellent prognostic and diagnostic value, and were significantly linked to immune cell infiltration and drug sensitivity. Cell experiments confirmed the high expression of MRPL12 and the low expression of GCA, ABLIM1, and MAGED1 in OS cell lines. MRPL12 knockdown or GCA overexpression markedly suppressed malignant phenotypes of U2OS cells.
LLPS, a biophysical process driven by intrinsically disordered regions, low-complexity domains, and multivalent interactions, is crucial for various cellular functions (12-14). Accumulated evidence shows that biological molecular aggregates formed by LLPS regulate the development of various cancers through complex mechanisms, including lung cancer, breast cancer, colorectal cancer, and Ewing sarcoma (15). Li et al. discovered that the LLPS of WDR3 is involved in the therapeutic mechanism of nilotinib for OS (16). Based on this, we identified 221 DELRGs that were mainly enriched in protein processing in endoplasmic reticulum, HIF-1 pathway, glycolysis/gluconeogenesis, and ferroptosis. Consistent with our findings, FUS-CREB3L2 autonomously transmits tumorigenic signals and abnormal LLPS effects from endoplasmic reticulum membrane to nucleus in low-grade fibromyxoid sarcoma (17). HIF-1α stability is regulated by LLPS and SUMOylation of Ncl in ischemic hindlimb (18). CAPRIN1, a LLPS-related protein, is markedly upregulated in cancer and contributes to the proliferation and invasion of cancer cells, as well as inducing their glycolysis and chemotherapy resistance (19). Chen et al. found that manganese upregulates ACSL4 through YAP/TAZ phase separation, thereby promoting ferroptosis in oral squamous cell carcinoma (20).
This study integrated multiple bioinformatics methods and identified MRPL12, GCA, ABLIM1, and MAGED1 as key LRGs in OS, all of which demonstrated significant diagnostic and prognostic value. ABLIM1 belongs to LIM domain protein family and contains four LIM domains, a coiled-coil domain, and an headpiece (HP) domain (21). It undergoes LLPS through its dematin-homologous unfolded region and thereby functions as an actin nucleator and cross-linker (22). Notably, actin cytoskeleton rearrangement is closely related to the migration and invasion of cancer cells (23), suggesting a possible mechanism by which ABLIM1-mediated LLPS influences cancer progression. According to the current literature, the involvement of the remaining genes in LLPS has not been reported. Herein, we preliminarily discussed their possible mechanisms. GCA belongs to a helix-loop-helix (EF-hand) calcium-binding protein family and is primarily produced by neutrophils and monocytes/macrophages (24). Studies have shown that GCA enhances the phagocytic function of immune cells by regulating intracellular calcium signals (25). Given that Ca2+ has been reported to promote protein LLPS (26,27), GCA may undergo LLPS under specific cellular conditions. Furthermore, GCA was found to be associated with TRAF6-ULK1-dependent autophagy activation in drug-resistant chronic myeloid leukemia (28), raising the possibility that GCA-mediated LLPS is involved in cancer processes. MAGED1, a member of the MAGE family, regulates the growth of various tumor cells (29). Cheron et al. discovered that the scaffold protein MAGED1 and its partner USP7 regulate the monoubiquitination of H2A, promoting cocaine-induced behavioral adaptation (30). Notably, another study has revealed the crucial role of ubiquitination in phase separation, during which scaffold proteins drive phase separation and recruit ubiquitin molecules into the condensates (31), suggesting that MAGED1 may contribute to LLPS through its regulation of ubiquitination. Ribosomal protein MRPL12 promotes mitochondrial transcription through its interaction with mitochondrial RNA polymerase (POLRMT) and plays a crucial role in mitochondrial biogenesis (32). Ji et al. found that MRPL12 is an oncogene that promotes the development of lung adenocarcinoma by regulating mitochondrial metabolic reprogramming, and Y60 is a specific phosphorylation site related to the oncogenic function of MRPL12 (33). Importantly, recent studies have described a membraneless RNA-containing compartment formed by LLPS within mitochondria, termed mitochondrial RNA granules, in which MRPL12 has been observed (34), indicating a potential link between MRPL12 and LLPS. Cell experiments revealed the upregulation of MRPL12 and downregulation of MAGED1, ABLIM1, and GCA in OS. Further functional experiments revealed that MRPL12 knockdown or GCA overexpression inhibited the malignant properties of U2OS cells. MRPL12 and GCA may be important targets for OS treatment. Interestingly, although all four hub DELRG genes are related to LLPS, their expression patterns are different. This might be because LLPS exerts its tumor-promoting or tumor-suppressing effects depending on different molecular interactions and the intracellular environment (35). Moreover, LLPS is a highly complex process that involves the regulation of post-translational modifications such as phosphorylation, methylation, acetylation, and ubiquitination. Various post-translational modifications of the same protein can differentially influence LLPS (35).
Immune infiltration analysis showed significant differences in nine immune cell types between OS and controls, with the most notable reduction observed in neutrophils. Previous studies have revealed the diverse roles of neutrophils in the pathogenesis of OS. Specifically, tumor-related neutrophils display both pro-tumor and anti-tumor characteristics, regulating tumor growth and immune evasion (36). Additionally, neutrophil extracellular traps, composed of DNA and proteins released by activated neutrophils in response to various stimuli, facilitate tumor cell adhesion and migration, as well as immune suppression (36). Consistent with this, research has found that a neutrophil count of ≤4,030/µL was an independent risk factor significantly linked to metastasis in OS patients (37). Further investigation revealed that neutrophils were notably positively correlated with ABLIM1 and GCA, and negatively correlated with MAGED1 and MRPL12. Similarly, GCA is specifically expressed in neutrophils and mediates neutrophil adhesion to fibronectin (38). Li et al. found that during the aging process of rats and mice, neutrophils with pro-inflammatory and senescent phenotypes accumulated in the bone marrow and secreted large amounts of GCA (24). These findings suggest the functional association between GCA and neutrophils. Wan et al. discovered a significant correlation between neutrophils and MAGED1 in ulcerative colitis (39). However, direct mechanistic evidence regarding the relationships between neutrophils and MAGED1, ABLIM1, and MRPL12 remains limited. We speculate that neutrophils and the four hub DELRGs may all be regulated by the OS tumor microenvironment, and that direct or indirect connections between neutrophils and these genes remain to be further investigated.
To explore the potential of hub DELRGs in guiding individualized treatment, drug sensitivity analysis was conducted on patients with OS. We found that these selected hub DELRGs were associated with the sensitivity of OS to certain drugs, suggesting their potential application in treatment decision-making.
There are some limitations in this study. First, the sample size of datasets is limited, and future validation is needed in larger cohorts. Moreover, we have only preliminarily verified the role of MRPL12 and GCA through in vitro experiments. Subsequent animal experiments and clinical validations will help translate our findings into clinical applications.
Conclusions
This study identified MRPL12, GCA, ABLIM1, and MAGED1 as key LRGs for predicting OS prognosis, and demonstrated the possible applications of these genes for diagnosis, assessment of immune status, and prediction of chemotherapy response. In vitro experiments confirmed the inhibitory effect of MRPL12 silencing or GCA overexpression on OS development. These findings provide novel biomarkers for the management of OS patients.
Acknowledgments
None.
Footnote
Reporting Checklist: The authors have completed the MDAR and TRIPOD reporting checklists. Available at https://tcr.amegroups.com/article/view/10.21037/tcr-2025-1829/rc
Data Sharing Statement: Available at https://tcr.amegroups.com/article/view/10.21037/tcr-2025-1829/dss
Peer Review File: Available at https://tcr.amegroups.com/article/view/10.21037/tcr-2025-1829/prf
Funding: The work was supported by
Conflicts of Interest: All authors have completed the ICMJE uniform disclosure form (available at https://tcr.amegroups.com/article/view/10.21037/tcr-2025-1829/coif). The authors have no conflicts of interest to declare.
Ethical Statement: The authors are accountable for all aspects of the work in ensuring that questions related to the accuracy or integrity of any part of the work are appropriately investigated and resolved. This study was conducted in accordance with the Declaration of Helsinki and its subsequent amendments.
Open Access Statement: This is an Open Access article distributed in accordance with the Creative Commons Attribution-NonCommercial-NoDerivs 4.0 International License (CC BY-NC-ND 4.0), which permits the non-commercial replication and distribution of the article with the strict proviso that no changes or edits are made and the original work is properly cited (including links to both the formal publication through the relevant DOI and the license). See: https://creativecommons.org/licenses/by-nc-nd/4.0/.
References
- Hosseini H, Heydari S, Hushmandi K, et al. Bone tumors: a systematic review of prevalence, risk determinants, and survival patterns. BMC Cancer 2025;25:321. [Crossref] [PubMed]
- El Motassime A, Vitiello R, Comodo RM, et al. Osteosarcoma: A Comprehensive Morphological and Molecular Review with Prognostic Implications. Biology (Basel) 2025;14:1407. [Crossref] [PubMed]
- Wang X, Zhu K, Hu J, et al. Advances and challenges in the treatment of osteosarcoma. Prog Biophys Mol Biol 2025;197:60-74. [Crossref] [PubMed]
- Brangwynne CP, Eckmann CR, Courson DS, et al. Germline P granules are liquid droplets that localize by controlled dissolution/condensation. Science 2009;324:1729-32. [Crossref] [PubMed]
- Brangwynne CP, Mitchison TJ, Hyman AA. Active liquid-like behavior of nucleoli determines their size and shape in Xenopus laevis oocytes. Proc Natl Acad Sci U S A 2011;108:4334-9. [Crossref] [PubMed]
- Laflamme G, Mekhail K. Biomolecular condensates as arbiters of biochemical reactions inside the nucleus. Commun Biol 2020;3:773. [Crossref] [PubMed]
- Li G, Yuan C, Yan X. Peptide-mediated liquid-liquid phase separation and biomolecular condensates. Soft Matter 2025;21:1781-812. [Crossref] [PubMed]
- Chen L, Zhuang Z, Fan Y, et al. Liquid-liquid phase separation mediated order and pathological chaos: From cellular organization to precision modulating. J Control Release 2026;390:114516. [Crossref] [PubMed]
- Jian Q, Xu Q, Xiang S, et al. Liquid-liquid phase separation: an emerging perspective on the tumorigenesis, progression, and treatment of tumors. Front Immunol 2025;16:1604015. [Crossref] [PubMed]
- Lu B, Zou C, Yang M, et al. Pharmacological Inhibition of Core Regulatory Circuitry Liquid-liquid Phase Separation Suppresses Metastasis and Chemoresistance in Osteosarcoma. Adv Sci (Weinh) 2021;8:e2101895. [Crossref] [PubMed]
- Liu J, Pei S, Zhang P, et al. Liquid-liquid phase separation throws novel insights into treatment strategies for skin cutaneous melanoma. BMC Cancer 2023;23:388. [Crossref] [PubMed]
- Chiu YP, Sun YC, Qiu DC, et al. Liquid-liquid phase separation and extracellular multivalent interactions in the tale of galectin-3. Nat Commun 2020;11:1229. [Crossref] [PubMed]
- Mahapatra A, Newberry RW. Liquid-liquid phase separation of α-synuclein is highly sensitive to sequence complexity. Protein Sci 2024;33:e4951. [Crossref] [PubMed]
- Shen B, Chen Z, Yu C, et al. Computational Screening of Phase-separating Proteins. Genomics Proteomics Bioinformatics 2021;19:13-24. [Crossref] [PubMed]
- Huang Z, Liu Z, Chen L, et al. Liquid-liquid phase separation in cell physiology and cancer biology: recent advances and therapeutic implications. Front Oncol 2025;15:1540427. [Crossref] [PubMed]
- Li M, Li N, Fan Y, et al. WDR3 undergoes phase separation to mediate the therapeutic mechanism of Nilotinib against osteosarcoma. J Exp Clin Cancer Res 2025;44:201. [Crossref] [PubMed]
- Wang X, Jiang A, Meng Q, et al. Aberrant phase separation drives membranous organelle remodeling and tumorigenesis. Mol Cell 2025;85:1852-1867.e10. [Crossref] [PubMed]
- Wang Y, Wu W, Xu Y, et al. Ncl liquid-liquid phase separation and SUMOylation mediate the stabilization of HIF-1α expression and promote pyroptosis in ischemic hindlimb. Biochim Biophys Acta Mol Basis Dis 2025;1871:167706. [Crossref] [PubMed]
- Zhang M, Peng S. The association and clinical relevance of phase-separating protein CAPRIN1 with noncoding RNA. Cell Stress Chaperones 2023;28:125-32. [Crossref] [PubMed]
- Chen H, Cui H, Liu W, et al. Manganese drives ferroptosis of cancer cells via YAP/TAZ phase separation activated ACSL4 in OSCC. Oral Dis 2024;30:4898-908. [Crossref] [PubMed]
- He Y, Shi Q, Ling Y, et al. ABLIM1, a novel ubiquitin E3 ligase, promotes growth and metastasis of colorectal cancer through targeting IĸBα ubiquitination and activating NF-ĸB signaling. Cell Death Differ 2024;31:203-16. [Crossref] [PubMed]
- Yang S, Liu C, Guo Y, et al. Self-construction of actin networks through phase separation-induced abLIM1 condensates. Proc Natl Acad Sci U S A 2022;119:e2122420119. [Crossref] [PubMed]
- Ranade P, Trivedi R, Sierra-Díaz DC, et al. MIEN1 promoter deletion leads to impaired migration and invasion potential via actin cytoskeleton rearrangement in colorectal cancer. Sci Rep 2025;15:33353. [Crossref] [PubMed]
- Li CJ, Xiao Y, Sun YC, et al. Senescent immune cells release grancalcin to promote skeletal aging. Cell Metab 2021;33:1957-1973.e6. [Crossref] [PubMed]
- Xiang P, Zhao M, He Y, et al. Grancalcin Hydrogel Microneedle Patches Alleviate Sepsis via Modulation of Calcium Signaling to Augment Immune Cell Phagocytosis. Adv Healthc Mater 2025;14:e2501218. [Crossref] [PubMed]
- Huang S, Xu B, Liu Y. Calcium promotes α-synuclein liquid-liquid phase separation to accelerate amyloid aggregation. Biochem Biophys Res Commun 2022;603:13-20. [Crossref] [PubMed]
- Chen R, Shen F, Zhang Y, et al. Calcium modulates the tethering of BCOR-PRC1.1 enzymatic core to KDM2B via liquid-liquid phase separation. Commun Biol 2024;7:1112. [Crossref] [PubMed]
- Han SH, Korm S, Han YG, et al. GCA links TRAF6-ULK1-dependent autophagy activation in resistant chronic myeloid leukemia. Autophagy 2019;15:2076-90. [Crossref] [PubMed]
- Liu L, Cui Z, Zhang J, et al. Knockdown of NRAGE Impairs Homologous Recombination Repair and Sensitizes Hepatoblastoma Cells to Ionizing Radiation. Cancer Biother Radiopharm 2020;35:41-9. [Crossref] [PubMed]
- Cheron J, Beccari L, Hagué P, et al. USP7/Maged1-mediated H2A monoubiquitination in the paraventricular thalamus: an epigenetic mechanism involved in cocaine use disorder. Nat Commun 2023;14:8481. [Crossref] [PubMed]
- Hou XN, Tang C. The pros and cons of ubiquitination on the formation of protein condensates. Acta Biochim Biophys Sin (Shanghai) 2023;55:1084-98. [Crossref] [PubMed]
- Sun S, Su D, Dong T, et al. Mitochondrial ribosomal protein L12 mediates metabolic reorganization in clear cell renal cell carcinoma by regulating mitochondrial biosynthesis. Cell Commun Signal 2025;23:435. [Crossref] [PubMed]
- Ji X, Zhang T, Sun J, et al. UBASH3B-mediated MRPL12 Y60 dephosphorylation inhibits LUAD development by driving mitochondrial metabolism reprogramming. J Exp Clin Cancer Res 2024;43:268. [Crossref] [PubMed]
- Xavier VJ, Martinou JC. RNA Granules in the Mitochondria and Their Organization under Mitochondrial Stresses. Int J Mol Sci 2021;22:9502. [Crossref] [PubMed]
- Zhou Z, Jin S, Li X, et al. Targeting phase separation: a promising treatment option for hepatocellular carcinoma. Cell Commun Signal 2025;23:387. [Crossref] [PubMed]
- Xia M, Han Y, Sun L, et al. The role of neutrophils in osteosarcoma: insights from laboratory to clinic. Front Immunol 2024;15:1490712. [Crossref] [PubMed]
- Araki Y, Yamamoto N, Hayashi K, et al. Pretreatment Neutrophil Count and Platelet-lymphocyte Ratio as Predictors of Metastasis in Patients With Osteosarcoma. Anticancer Res 2022;42:1081-9. [Crossref] [PubMed]
- Xu P, Roes J, Segal AW, et al. The role of grancalcin in adhesion of neutrophils. Cell Immunol 2006;240:116-21. [Crossref] [PubMed]
- Wan C, Wu Q, Wang Y, et al. Machine learning-based characterization of PANoptosis-related biomarkers and immune infiltration in ulcerative colitis: A comprehensive bioinformatics analysis and experimental validation. Int Immunopharmacol 2025;151:114298. [Crossref] [PubMed]

