Prognostic prediction and immune correlation analysis of anoikis- and epithelial-mesenchymal transition-related genes in lung adenocarcinoma
Highlight box
Key findings
• This study established a prognostic model for lung adenocarcinoma (LUAD) based on anoikis- and epithelial mesenchymal transition (EMT)-related genes, evaluated its capacity to predict immunotherapy response and drug sensitivity, and validated the expression of key genes in the model.
What is known and what is new?
• Anoikis and EMT are two critical biological processes in tumor development, both of which are closely associated with tumor invasion and metastasis and exhibit significant interplay.
• This study elucidated the interplay between anoikis and EMT, and for the first time, constructed a prognostic model based on their characteristic gene sets.
What is the implication, and what should change now?
• Our prognostic model demonstrated high sensitivity and specificity, with potential for guiding personalized immunotherapy and chemotherapy. In the future, high-risk patients may benefit from more frequent follow-up and aggressive therapy. Additionally, combining anoikis inducers with EMT inhibitors is a promising avenue for LUAD treatment.
Introduction
Worldwide, lung cancer has the highest morbidity and mortality rates of all cancers. It is divided mainly into non-small cell lung cancer (NSCLC) and small cell lung cancer (SCLC) (1). NSCLC accounts for approximately 85% of newly diagnosed lung cancer cases and can be divided into three main subtypes: lung adenocarcinoma (LUAD), lung squamous carcinoma (LUSC) and large cell carcinoma (2). LUAD is the most prevalent subtype of lung cancer at present (3). LUAD often does not show typical symptoms in the early stages, which leads to late diagnosis and advanced disease stage (4). Despite advancements in treatments such as chemotherapy, immunotherapy and targeted therapy, the 5-year survival rate for patients with advanced LUAD remains below 20%, indicating a generally poor prognosis (5-7). Consequently, further investigation into LUAD mechanisms is essential to identify new biomarkers and targets, enabling improved prognosis and personalized therapies.
Epithelial-mesenchymal transition (EMT) refers to a cellular reprogramming process whereby epithelial cells acquire mesenchymal characteristics. EMT not only plays a significant role in embryogenesis, persistent inflammatory states, regenerative processes, malignant dissemination and various fibrotic diseases, but also interferes with tumor progression at multiple levels, including cell invasiveness, stem cell-like cancer cells, immune escape and drug resistance (8-11). Recent reports have identified a correlation between the metastasis and prognosis of EMT and LUAD (12,13). Therefore, specific pathways targeting the EMT have great significance in treating LUAD.
Anoikis represents a form of regulated cell death triggered by detachment from the extracellular matrix (ECM) or loss of cell-cell adhesion. This process is vital for developmental processes, tissue equilibrium maintenance, disease prevention and malignant dissemination suppression (14,15). However, developing anoikis resistance in tumor cells enables them to escape programmed cell death and metastasize to distant locations. Therefore, anoikis resistance is a vital factor in tumor invasiveness and metastasis (16). Recent research has shown that the PLAG1-GDH1 axis activation in LKB1-null lung cancer induces CamKK2-AMPK-dependent anoikis resistance and metastasis (17). In addition, it has been observed that induction of anoikis in circulating tumor cells (CTCs) can suppresses metastasis in lung cancer (18). These results indicate a link between anoikis and LUAD metastasis.
Tumor metastasis results from a complex, multistep biological process, with main pathways including lymphatic metastasis, hematogenous metastasis and implantation metastasis (19). The metastasis of malignant tumors is often the main reason for treatment failure, drug resistance and tumor-related mortality. LUAD is characterized by high invasiveness and metastasis, which is related to its strong molecular heterogeneity and the widespread distinct genomic alterations (20,21). Anoikis and EMT are mechanistically linked processes that cooperatively drive cancer invasion and metastasis. Anoikis resistance serves as an earmark of tumorigenic EMT activation (22). FAK and ILK orchestrate the coupling of anoikis resistance and EMT, while TrkB promotes survival in conditions triggering anoikis and inducing EMT (23). Here, we delineated the reciprocal regulation between anoikis resistance and EMT activation, and constructed and validated a risk prognostic model based on anoikis- and EMT-related genes. Additionally, we explored their overall effects on immunity, drug sensitivity, and prognosis. This study provides novel mechanistic insights into tumor metastasis and reveals promising therapeutic avenues. We present this article in accordance with the TRIPOD reporting checklist (available at https://tcr.amegroups.com/article/view/10.21037/tcr-2025-aw-2282/rc).
Methods
Data collection and genes of anoikis-EMT-related differentially expressed genes (AERGs)
Anoikis-related genes with a relevance score of >2 were obtained from GeneCards (https://www.genecards.org/). EMT-related genes encoding proteins were obtained from the dbEMT 2.0 database (24). The RNA-seq datasets and clinical annotations were retrieved from the TCGA database (https://portal.gdc.cancer.gov/). To obtain differentially expressed genes (DEGs) in LUAD, differential expression analysis was performed using the R package “limma”, with significance thresholds set at |log2 fold change| >1 and false discovery rate-adjusted P value <0.05 (25,26). The anoikis-related DEGs (ARGs), EMT-related DEGs (ERGs) and AERGs were identified via a Venn diagram. The training cohort (GSE68465) was downloaded from the GEO database (https://www.ncbi.nlm.nih.gov/geo/). This study was conducted in accordance with the Declaration of Helsinki and its subsequent amendments.
Definition of anoikis and EMT
Prognostic ARGs and ERGs were identified using univariate Cox regression applied to TCGA-LUAD clinical information (P<0.05). Principal component analysis (PCA) was applied to quantify anoikis and EMT levels in individual samples, enabling construction of associated gene signatures. Signature scores were determined using principals 1 and 2 (PC1 and PC2). The Anoikis Potential Index (API) and EMT Potential Index (EPI) were separately defined with the formulas API or EPI = ∑ (PC1i + PC2i), where i is the expression of anoikis-related or EMT-related genes (27-29). Intergroup survival differences were assessed using Kaplan-Meier survival analysis.
Differential and enrichment analysis of DEGs
The relationships between the “API low + EPI high” and “others” groups were explored via differential analysis via the “limma” package of R. Subsequently, gene set enrichment analysis (GSEA) was performed via the “clusterProfiler” package in R, with a focus on nominal P<0.05 and false discovery rate (FDR) <0.25. Functional annotation of DEGs was performed through Gene Ontology (GO) and Kyoto Encyclopedia of Genes and Genomes (KEGG) pathway enrichment analyses.
Construction of the prognostic AERGs (PAEGs) risk model
AERGs were identified via a Venn diagram, and the clinical information of patients with LUAD was obtained from the TCGA database. Univariate Cox regression analysis was conducted to identify PAEGs. Stepwise regression analysis employing the Akaike information criterion (AIC) was implemented to derive an optimized prognostic model with maximal concordance index (c-index) (30). Multivariate Cox regression was used to develop a risk model based on nine genes. The risk score for each patient was computed via a specific scoring formula: , where Coefi is the coefficient and where Expi is the expression level of each gene.
Evaluation and validation of the PAEG risk model
TCGA cohort samples were stratified into high- and low-risk subgroups using the median risk score as the cutoff threshold. The two groups were distinguished via PCA and t-distributed stochastic neighbor embedding (t-SNE) analysis via the “Rtsne” and “ggplot2” packages of R. Kaplan-Meier curves were plotted via the “survival” and “survminer” packages of R. Receiver operating characteristic (ROC) curves were plotted via the “survivalROC” package of R. Risk stratification plots including the risk score curve, survival status distribution, and risk heatmap were plotted via the “pheatmap” package of R. Subsequently, the GSE68465 dataset functioned as an independent validation cohort to confirm the prediction accuracy from the training set.
Risk score and clinical characteristics analysis of the PAEG risk model
To identify whether the risk score can be an independent prognostic predictor, the risk score and clinical characteristics such as age, sex, stage, and TNM stage were selected as research variables for univariate and multivariate Cox regression analyses. In addition, we built a nomogram using “rms” package to help predict risk scores more accurately in the TCGA cohort. The predictive performance of the nomogram was evaluated through calibration analysis and decision curve analysis (DCA).
Immune correlation analysis of the PAEG risk model
The relative abundance of immune cells in high-risk patients was evaluated through immune infiltration analysis. In addition, immune cell correlation analysis was conducted and visualized through the “corrplot” package of R. Then, single-sample GSEA (ssGSEA) was conducted to explore the differences in immune cell types and immune functions between risk groups. The R package “estimate” was employed to quantify immune and stromal cell infiltration levels within the TME of each specimen. However, both the CIBERSORT and ssGSEA methods rely on gene set and expression data and may be ineffective in complex microenvironments (31,32). The immunophenoscore (IPS) and tumor immune dysfunction and exclusion (TIDE) scores both predict immunotherapy effects, but their focus is different, with TIDE focusing on the immunosuppressive microenvironment and IPS combining PD-L1 and T-cell inflammatory features. The integrated analysis of the two approaches yields a more accurate and reliable prediction outcome. The IPS and TIDE scores were downloaded from the Tumor Cancer Immunome Atlas (https://tcia.at/home) and TIDE (http://tide.dfci.harvard.edu/login/), respectively. A differential analysis was performed to assess the effectiveness of immunotherapy between risk groups.
Sensitivity of the PAEG risk model common drug analysis
The GDSC2 dataset was downloaded from the Genomics of Drug Sensitivity in Cancer (https://www.cancerrxgene.org/). The half maximal inhibitory concentration (IC50) values for 11 common chemotherapeutic drugs in LUAD were measured using the “oncoPredict” package. Comparative analysis of IC50 values between risk-stratified groups was performed to evaluate differential drug sensitivity levels.
Clinicopathologic correlation and survival analysis of crucial genes
Clinical correlation analysis of 9 crucial genes was conducted, and results were visualized via the “ComplexHeatmap” package of R to identify metastasis-related genes. Subsequently, a Kaplan-Meier survival analysis was conducted to identify genes related to prognosis among those associated with metastasis.
Protein expression of crucial genes
Protein expression profiles visualized through immunohistochemical staining for both LUAD and normal lung tissues were acquired from the HPA database (https://www.proteinatlas.org/). All images were generated using the standardized HPA immunohistochemistry protocol, which employs validated antibodies with visualization via a diaminobenzidine (DAB) system (33).
Cell culture
This study selected the human NSCLC cell lines H1650 and H1975 as the primary experimental models. H1650 harbors an EGFR exon 19 deletion mutation, while H1975 carries the EGFR L858R/T790M double mutation (34). These two cell lines represent classic pathological models for primary resistance and acquired resistance, respectively, in lung cancer targeted therapy, which are key challenges in current clinical treatment. The use of these two cell lines with well-defined resistance phenotypes for validation helps enhance the clinical relevance and translational significance of the findings in this study. H1975 and H1650 human LUAD cell lines and BEAS-2B bronchial epithelial cells were purchased from the Cell Bank of the Chinese Academy of Sciences (Shanghai, China). H1975 and H1650 cells were cultured with RPMI-1640 medium (Thermo Fisher), and BEAS-2B cells were cultured with DMEM (Thermo Fisher). All cell cultures were maintained in complete medium supplemented with 10% heat-inactivated fetal bovine serum (TransGen), penicillin-streptomycin (100 U/mL each), under standard incubation conditions (37 ℃, 5% CO2).
RNA isolation and reverse transcription-polymerase chain reaction (RT-PCR)
The cells in good growth conditions were obtained when the cell growth density was approximately 80%. Total RNA isolation was performed using TRIzol reagent (Invitrogen), followed by reverse transcription of purified RNA into cDNA with transcription reagents (TransGen). RT-PCR was carried out with SYBR qPCR mix (TransGen) in a 7500 Real-Time PCR System (Bio-Rad). GAPDH was used as an endogenous reference. The 2−ΔΔCt method was used to calculate the target gene expression. The primer sequences used in this study are shown in Table 1.
Table 1
| Gene | Primer sequences |
|---|---|
| GAPDH | |
| Forward primer | 5'-GTCTCCTCTGACTTCAACAGCG-3' |
| Reverse primer | 5'-ACCACCCTGTTGCTGTAGCCAA-3' |
| ANGPTL4 | |
| Forward primer | 5’-CACAGCCTGCAGACACAACTC-3' |
| Reverse primer | 5'-GGAGGCCAAACTGGCTTTGC-3' |
| BIRC5 | |
| Forward primer | 5'-AGGACCACCGCATCTCTACAT-3' |
| Reverse primer | 5'-AAGTCTGGCTCGTTCTCAGTG-3' |
| SLC2A1 | |
| Forward primer | 5'-AAGGTGATCGAGGAGTTCTACA-3' |
| Reverse primer | 5'-ATGCCCCCAACAGAAAAGATG-3' |
Statistical analysis
All statistical analysis was performed using the R language (version 4.3.1). Parametric data were analyzed using Student’s t-test, while non-parametric distributions were assessed with the Wilcoxon rank-sum test. The correlation was assessed through Spearman’s rank analysis. All statistical tests in this investigation used P<0.05 as the significance cutoff.
Results
Construction of API and EPI with correlation
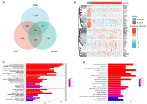
The main idea of the study is shown in Figure 1. From the GeneCards database, 368 genes related to anoikis were collected, while dbEMT 2.0 database provided 1,011 EMT-related genes. Comparison between tumor and normal tissues in TCGA-LUAD identified 7,598 DEGs, including 4,137 upregulated and 3,461 downregulated genes (Figure 2A). These DEGs were overlapped with anoikis- and EMT-related genes, respectively, resulting in 107 ARGs and 336 ERGs shared (Figure 2B,2C). Subsequently, the clinical prognostic data were sourced from TCGA. Univariate Cox regression analysis identified 38 prognostic ARGs and 120 prognostic ERGs (Tables S1,S2). To evaluate anoikis and EMT in tumor specimens, API and EPI were constructed based on prognostic ARGs and ERGs, respectively (Figure 2D,2E). API and EPI showed an inverse association in patients with LUAD (Figure 2F). Subsequently, patients with LUAD were divided into four groups based on median API and EPI values: API low + EPI low; API low + EPI high; API high + EPI low; and API high + EPI high. The Kaplan-Meier curve demonstrated that patients in the API low + EPI high group had significantly shorter overall survival (OS) compared to the other three groups (Figure 2G). Additionally, when compared with patients in the other three groups combined (“others”), the API low + EPI high subgroup had shorter OS (Figure 2H). Consequently, the combination of reduced anoikis resistance and elevated EMT activity was significantly associated with poorer clinical outcomes.
Differential and enrichment analysis of DEGs
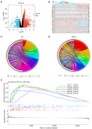
To explore the underlying mechanisms, we conducted a differential analysis to identify DEGs for further enrichment analysis between the “API low + EPI high” and “others” groups (Figure 3A). A heatmap was generated to visualize expression patterns of the 50 most significant DEGs (Figure 3B). The GO analysis revealed that intermediate filament organization, mitotic nuclear division, nuclear division, and regulation of mitotic nuclear division were enriched (Figure 3C). The KEGG analysis illustrated that the cell cycle, protein digestion and absorption, arachidonic and metabolism and cAMP signaling pathway were enriched (35-37) (Figure 3D). In addition, the cell cycle, DNA replication, mismatch repair, oocyte meiosis and spliceosome were enriched in the API low + EPI high group as shown in the GSEA diagrams (Figure 3E).
Construction of the PAEGs risk model
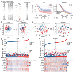
Initially, 50 AERGs were filtered out (Figure 4A). A heatmap illustrated the expression of 50 AERGs in the TCGA cohort (Figure 4B). GO enrichment analysis showed that the AERGs were significantly enriched in several biological processes, cellular components and molecular functions, such as epithelial cell proliferation, positive regulation of MAPK cascade, regulation of epithelial cell differentiation and collagen-containing ECM (Figure 4C). KEGG enrichment analysis showed that AERGs were significantly enriched in several terms, such as focal adhesion and PI3K-Akt and MAPK signaling pathways (Figure 4D). Subsequently, univariate Cox regression analysis identified 18 prognostic AERGs (Figure 5A). Then, a signature of 9 AERGs (CAV1, BIRC5, KL, SLC2A1, ZEB2, TIMP1, PIK3R1, HGF, ANGPTL4) was set up through the multivariate Cox regression analysis. The risk score was calculated as follows: risk score = (0.000794 × CAV1 expression) + (0.004126 × BIRC5 expression) + (−0.02757 × KL expression) + (0.001515 × SLC2A1 expression)+ (−0.04769 × ZEB2 expression) + (0.000339 × TIMP1 expression) + (0.018699 × PIK3R1 expression) + (−0.04393 × HGF expression) + (0.001153 × ANGPTL4 expression). As shown in Kaplan-Meier curves, patients in the high-risk group had significantly shorter survival time in the TCGA cohort (P<0.001, Figure 5B). The GSE68465 dataset was enrolled to confirm the validity of the PAEGs risk model. Patients in the high-risk group also had shorter survival times than those in the low-risk group in GSE68465 (P=0.025, Figure 5B). The patients with LUAD were divided into high- and low-risk groups with the median risk score. PCA and t-SNE analysis demonstrated a clear distinction between the risk groups (Figure 5C,5D). ROC curves showed that the areas under the ROC curve (AUC) of the TCGA cohort at 1-, 3- and 5-year were 0.673, 0.697 and 0.651 (Figure S1A). The AUCs of the GSE68465 at 1-, 3- and 5-year were 0.700, 0.498 and 0.540 (Figure S1B). The scatter plot showed that with increased risk scores, mortality escalated and survival time shortened, and the expression of PAEGs was exhibited in a heatmap (Figure 5E,5F).
Clinical correlation analysis of the PAEGs risk model
Univariate and multivariate Cox regressions were conducted to assess the risk score as an independent prognostic predictor. The univariate Cox regression analysis showed that stage, T (tumor) stage, N (node) stage, M (metastasis) stage and risk score were closely correlated to OS (Figure 6A). The multivariate Cox regression analysis further validated that the N stage and risk score were independent prognostic predictors (Figure 6B). A nomogram was developed to estimate 1-, 3-, and 5-year survival rates (Figure 6C). The calibration curves comparing 1-, 3-, and 5-year prediction and observation results were served to evaluate the model’s predictive performance (Figure 6D). DCA analysis also demonstrated its superior predictive capacity (Figure 6E).
Immune correlation and drug sensitivity analysis of the PAEGs risk model
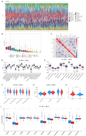
The CIBERSORT algorithm analyzed the distribution of 22 immune cell types between risk groups to examine the relationship between the PAEGs risk model and immune cell infiltration. We found that the M2 macrophages, memory-resting CD4 T cells, M0 macrophages, CD8 T cells and naïve B cells were significantly infiltrated in the high-risk group (Figure 7A,7B). Meanwhile, the high-risk group exhibited a stronger correlation with immune infiltration (Figure 7C). There were 10 of 23 immune cell types showing significant differences among patients in the high- and low-risk groups (Figure 7D). The patients in the high-risk group displayed lower immunological functions like Type_II_IFN_Response, HLA, and T_cell_co-stimulation (Figure 7E).
To predict the immunotherapeutic response of the PAEGs risk model, the IPS was calculated for patients with different treatments such as untreated, CTLA4 blockade alone, PD1 inhibition alone, and dual checkpoint blockade. We found that immunotherapy of anti-CTLA4 monotherapy differed significantly between risk groups (Figure 7F). The low-risk group demonstrated significantly higher ESTIMATE score, stromal score, and immune score compared to the high-risk group (Figure 7G). The TIDE score was computed to predict potential immunotherapy effectiveness. The high-risk group exhibited elevated TIDE scores, suggesting enhanced immune evasion potential (Figure 7H).
Finally, the sensitivity of routine therapeutic drugs in patients with LUAD was evaluated in risk groups. We observed greater sensitivity to cisplatin, docetaxel, crizotinib, erlotinib, paclitaxel, trametinib, selumetinib, savolitinib, and vinorelbine in low-risk patient (Figure 7I).
The clinical correlation, immune infiltration and drug sensitivity analysis of the genes of PAEGs risk model
Clinical correlation analysis and survival analysis were performed to identify the core genes within the 9-gene PAEGs risk model for further study. The results of clinical correlation analysis showed that ANGPTL4 mRNA expression levels were correlated with age and N stage. PIK3R1 mRNA expression levels were correlated with M stage. SLC2A1 mRNA expression levels were correlated with gender, T stage, N stage and stage. KL mRNA expression levels correlated with T stage, N stage and stage. BIRC5 mRNA expression levels were correlated with gender, T stage, N stage and stage (Figure 8A). The above results indicated that ANGPTL4, PIK3R1, SLC2A1, KL and BIRC5 were associated with metastasis. Subsequently, we evaluated the prognostic significance of the 5 metastasis-associated genes through survival analysis. Kaplan-Meier curves demonstrated that differential expression levels of ANGPTL4, PIK3R1, SLC2A1, KL, and BIRC5 significantly correlated with patient outcomes (Figure 8B). Among them, high mRNA expression levels of ANGPTL4, SLC2A1 and BIRC5 were considered poor prognostic predictors in patients with LUAD. In contrast, high mRNA expression levels of PIK3R1 and KL were considered favorable prognosis predictors in patients with LUAD. Seven methods were conducted to explore the correlation of 5 prognostic genes related to metastasis with immune infiltration (Figure 8C). After that, the sensitivity of common therapeutic drugs in patients with LUAD was evaluated in the high- and low-expression of ANGPTL4, PIK3R1, SLC2A1, KL and BIRC5 (Figure 8D).
Validation of the crucial genes of PAEGs risk model in the mRNA and protein expression levels
The mRNA expression profiles of ANGPTL4, PIK3R1, SLC2A1, KL, and BIRC5 across multiple lung cancer cell lines were retrieved from the HPA database (Table S3). On the basis of the above results, the mRNA and protein expression levels of ANGPTL4, SLC2A1 and BIRC5 in H1975, H1650 and BEAS-2B were demonstrated by RT-PCR and IHC. The experiments validated that ANGPTL4, SLC2A1, and BIRC5 were markedly upregulated at both transcriptional and translational levels in LUAD (Figure 9).
Discussion
Metastasis is the principal factor of the poor prognosis of LUAD (38). It is essential to detect novel predictive models and biomarkers for lung cancer risk, early-stage cancer aggressive behavior and prognosis.
EMT is closely linked to cancer progression. There are great challenges in conventional targeted therapies for tumor cell undergoing EMT. EMT inhibition may drive the reverse process, inadvertently promoting secondary tumorigenesis. Therefore, the suitable timing of targeted EMT is critical (39-41). Anoikis is a mechanism that facilitates tissue homeostasis by eliminating misaligned or segregated cells (42). Anoikis resistance, a pivotal driver of metastatic progression, is developed by cancer cells through various mechanisms, including oxidative stress, cellular acidosis, long noncoding RNA (lncRNA) and cancer stem cells (CSCs) (43,44). Meanwhile, EMT is critically involved in conferring anoikis resistance, with the loss of the EMT-promoting protein E-cadherin associated with anoikis resistance (45-47). In addition, EMT and anoikis resistance exhibit shared regulators, such as Twist, Snail, and Zeb1 (48-50). Therefore, tumor metastasis is associated with the two biological processes of EMT and anoikis resistance. Previous studies have focused on a single biological process and constructed risk signatures based on it. Accordingly, integrating anoikis and EMT signatures to develop a prognostic risk model may enable early prediction of the disease prognosis, identify therapeutic targets and biomarkers, and reveal mechanistic interactions between anoikis resistance and EMT.
In this study, PCA quantified the API and EPI to reflect anoikis and EMT levels in LUAD. The API low + EPI high group displayed significantly inferior OS than the others. This is consistent with previous studies showing that anoikis resistance and EMT promote invasiveness and metastasis (51,52). Some critical tumor processes, such as cell cycle and DNA replication, were enriched in DEGs between the two groups, consistent with previous studies showing that aberrant cell cycle and DNA replication play an essential role in tumor proliferation and metastasis (53). These results confirmed favorable prognostic differences between groups using this technique to cluster patients with LUAD. However, further analysis and experiments are needed to verify the rationality and effectiveness of this method.
Although both anoikis and EMT are associated with disease prognosis, they lack quantification in clinical application and are not universally applicable. Therefore, we constructed a prognostic risk model using nine genes associated with anoikis and EMT. Univariate and multivariate Cox regression demonstrated our prognostic model’s superior clinical value, with the anoikis-EMT-based risk score outperforming traditional TNM stage and tumor grade. Moreover, the ROC analysis confirmed the model’s strong prognostic performance. Therefore, patients in the high-risk group could derive advantage from more frequent follow-up appointments and aggressive treatment.
Among these nine genes, ANGPTL4, PIK3R1, SLC2A1, KL and BIRC5 were linked to metastasis and prognostic predictions in patients with LUAD. Previous research has demonstrated the association of all these five anoikis-EMT-related genes with NSCLC. ANGPTL4, a regulator of lipid metabolism found in liver and adipose tissue, is significantly associated with malignant tumor proliferation and metastasis (54). Recent studies have shown that ANGPTL4 promotes resistance to gefitinib by regulating pyroptosis and apoptosis in LUAD through the NLRP3/ASC/Caspase 8 signaling pathway (55). High ANGPTL4 expression promoted lipid metabolism, proliferation, and invasion in LUAD (56). PIK3R1 is a regulatory subunit of phosphoinositide 3-kinase (57). PIK3R1 serves as a critical tumor suppressor, primarily through stabilizing and constraining the catalytic function of the p110 subunit, while also directly binding to and augmenting the lipid phosphatase activity of PTEN. Genetic alterations in PIK3R1 are frequently correlated with adverse clinical outcomes in various cancers, with accumulating evidence highlighting that PIK3R1 mutations contribute to tumor development by potentiating signaling through the PI3K/AKT/mTOR pathway (58). SLC2A1, also known as glucose transporter 1 (GLUT1), mainly regulates energy metabolism in tumors (59). Studies have found that SLC2A1 regulates the tumor glucose metabolism pathway and is a critical potential target for tumor treatment (60). High expression of SLC2A1 accelerated glucose uptake by tumor cells and promoted tumor growth and metastasis (61). KL is a newly discovered anti-aging gene that plays a significant role in aging (62). Recent studies have shown that when KL is not regulated correctly, it increases proliferation and decreases tumor cell apoptosis. This mechanism may be related to the fibroblast growth factor signaling pathway and the Wnt/β-catenin signaling pathway (63). Additionally, KL can inhibit EMT in lung cancer cells, indirectly inhibiting their growth and migration (64). BIRC5 (also known as Survivin) is an apoptosis family inhibitor and is typically overexpressed during active cell proliferation. It is ubiquitous overexpression in most cancers, stimulating cellular proliferation and inhibiting apoptosis in NSCLC (65,66). BIRC5 overexpression has been associated with afatinib resistance in NSCLC (67). Given its excessive expression in malignant tumors, BIRC5 is a potential target for new cancer drugs, although further investigation is needed. According to previous literature and databases, these genes are highly expressed in lung cancer. Our study demonstrated significantly elevated mRNA expression of ANGPTL4, SLC2A1, and BIRC5 in H1650 and H1975 cell lines compared to BEAS-2B cells. This finding suggests that the high expression of these genes in LUAD could contribute to metastasis and invasion, and therefore they could serve as potential therapeutic targets for patients with LUAD.
As an emerging anticancer modality, tumor immunotherapy achieves therapeutic effects by restoring host antitumor immunity while simultaneously inhibiting tumor-derived immunosuppressive mechanisms (68). Immunotherapy has revolutionized conventional paradigms in cancer therapeutics and is a promising strategy (69,70). Cancer is an evolutionary and ecological process that involves continuous, reciprocal, and dynamic interactions between cancer cells and the tumor microenvironment (TME). The ECM is a component of the TME, and the upregulated deposition, reorganization, and increased cross-linking of ECM proteins are characteristic of the TME (71-73). Both anoikis and EMT are connected to changes in cell attachment and ECM modification. Recent researches have revealed that the lung cancer microenvironment can induce EMT and anoikis resistance, leading to immune escape, drug resistance and metastasis (74-76). Efforts have been made to target the components of TME to achieve cancer therapy. Understanding the immune infiltration of the TME can help ameliorate the reaction rate of tumor immunotherapy and develop new therapeutic strategies (77). Our study found that the high-risk group had a higher infiltration abundance of M2 macrophages, memory-resting CD4 T cells and naïve B cells. By comparing the differences in immune cell types and functions between the risk groups, we found that patients in the high-risk group were infiltrated by more tumor-promoting immune cells. Therefore, the analysis of immune cell infiltration patterns across risk-stratified groups yields robust validation for our prognostic model for LUAD.
The emergence of tumor immunotherapy has made it crucial to assess whether patients can benefit from immunotherapy. An immunophenoscore based on the TCIA database has effectively predicted responses to anti-cytotoxic T-lymphocyte antigen-4 (CTLA-4) and anti-programmed cell death protein 1 (anti-PD-1) antibody responses (78). We observed that low-risk subgroup with positive CTLA4 and negative PD-1 status responded better to immune treatment. It is indicated that the risk model may be associated with the immune checkpoint CTLA-4, which affects responses to ICI therapy. Additionally, we utilized the TIDE algorithm to forecast immune checkpoint blockade (ICB) responses (79). The findings indicated that the high-risk group had a higher TIDE score and a greater likelihood of immune escape. These results demonstrate that the risk score is a valuable predictor for future immunotherapy response in patients with LUAD, offering new perspectives and directions for future personalized immunotherapy. Furthermore, we systematically compared drug sensitivity profiles between risk groups. Patients in the low-risk group demonstrated enhanced sensitivity to all nine common drugs used in LUAD, including cisplatin, docetaxel, crizotinib, erlotinib, paclitaxel, trametinib, selumetinib, savolitinib and vinorelbine. In our future clinical practice, we will use RNA sequencing to measure the transcript abundance of several key genes in patients. The transcript abundance of these genes will then be included in our risk-scoring model to estimate the patient’s risk score. Finally, patients will be classified into high-risk and low-risk group based on predetermined median value. For patients categorized into the low-risk group, early implementation of immunotherapy using CTLA-4 inhibitors and selecting targeted chemotherapy drugs that show enhanced sensitivity can provide more excellent clinical benefits. Our findings may assist in tailoring individual clinical chemotherapy strategies for patients with LUAD.
Our risk prognostic model has exhibited remarkable prowess in predicting survival, immunotherapy responses, and drug sensitivity. However, there are still some limitations in this research. First, our prognostic model was established and validated using retrospective data. Second, we only verified the expression of three genes in the model, further functional experimental evidence is needed, and analyses of immunotherapy and drug sensitivity were based on algorithms rather than experimental verification. Looking ahead, it is necessary to address the existing limitations. We will conduct multicenter prospective studies and closely follow up on the survival outcomes of patients to rigorously verify the clinical utility of the model, although it is recognized that this might be a protracted process. Furthermore, we will carry out in vitro and in vivo experiments. In addition to verifying the expression of all genes within the model and its impact on immunotherapy and drug sensitivity, we will also conduct an in-depth exploration of its related molecular mechanisms. Based on this, we believe that it will be more conducive to achieving the precise medical treatment of LUAD more effectively.
Conclusions
In conclusion, we revealed an interaction between anoikis and EMT through bioinformatics and constructed a prognostic risk model based on anoikis-EMT-related genes. This risk model demonstrated strong predictive sensitivity and specificity and correlated with immunotherapy response and drug sensitivity. Ultimately, our research contributes to identifying new molecular markers and therapeutic targets for patients with LUAD. In the future, combining anoikis inducers and EMT inhibitors in therapy may offer a promising treatment for LUAD.
Acknowledgments
We are very grateful for the support of all funding and projects.
Footnote
Reporting Checklist: The authors have completed the TRIPOD reporting checklist. Available at https://tcr.amegroups.com/article/view/10.21037/tcr-2025-aw-2282/rc
Data Sharing Statement: Available at https://tcr.amegroups.com/article/view/10.21037/tcr-2025-aw-2282/dss
Peer Review File: Available at https://tcr.amegroups.com/article/view/10.21037/tcr-2025-aw-2282/prf
Funding: This work was supported by
Conflicts of Interest: All authors have completed the ICMJE uniform disclosure form (available at https://tcr.amegroups.com/article/view/10.21037/tcr-2025-aw-2282/coif). The authors have no conflicts of interest to declare.
Ethical Statement: The authors are accountable for all aspects of the work in ensuring that questions related to the accuracy or integrity of any part of the work are appropriately investigated and resolved. This study was conducted in accordance with the Declaration of Helsinki and its subsequent amendments.
Open Access Statement: This is an Open Access article distributed in accordance with the Creative Commons Attribution-NonCommercial-NoDerivs 4.0 International License (CC BY-NC-ND 4.0), which permits the non-commercial replication and distribution of the article with the strict proviso that no changes or edits are made and the original work is properly cited (including links to both the formal publication through the relevant DOI and the license). See: https://creativecommons.org/licenses/by-nc-nd/4.0/.
References
- Bray F, Laversanne M, Sung H, et al. Global cancer statistics 2022: GLOBOCAN estimates of incidence and mortality worldwide for 36 cancers in 185 countries. CA Cancer J Clin 2024;74:229-63. [Crossref] [PubMed]
- Gridelli C, Rossi A, Carbone DP, et al. Non-small-cell lung cancer. Nat Rev Dis Primers 2015;1:15009. [Crossref] [PubMed]
- Zhang Y, Vaccarella S, Morgan E, et al. Global variations in lung cancer incidence by histological subtype in 2020: a population-based study. Lancet Oncol 2023;24:1206-18. [Crossref] [PubMed]
- Casal-Mouriño A, Ruano-Ravina A, Lorenzo-González M, et al. Epidemiology of stage III lung cancer: frequency, diagnostic characteristics, and survival. Transl Lung Cancer Res 2021;10:506-18. [Crossref] [PubMed]
- Allemani C, Matsuda T, Di Carlo V, et al. Global surveillance of trends in cancer survival 2000-14 (CONCORD-3): analysis of individual records for 37 513 025 patients diagnosed with one of 18 cancers from 322 population-based registries in 71 countries. Lancet 2018;391:1023-75. [Crossref] [PubMed]
- Di Federico A, Stumpo S, Mantuano F, et al. Long-term overall survival with dual CTLA-4 and PD-L1 or PD-1 blockade and biomarker-based subgroup analyses in patients with advanced non-small-cell lung cancer: a systematic review and reconstructed individual patient data meta-analysis. Lancet Oncol 2025;26:1443-53. [Crossref] [PubMed]
- Ruan Y, Cao W, Han J, et al. Prognostic impact of the newly revised IASLC proposed grading system for invasive lung adenocarcinoma: a systematic review and meta-analysis. World J Surg Oncol 2024;22:302. [Crossref] [PubMed]
- Taki M, Abiko K, Ukita M, et al. Tumor Immune Microenvironment during Epithelial-Mesenchymal Transition. Clin Cancer Res 2021;27:4669-79. [Crossref] [PubMed]
- Zhang CX, Huang RY, Sheng G, et al. Epithelial-mesenchymal transition. Cell 2025;188:5436-86. [Crossref] [PubMed]
- Dong A, Blanpain C. Identification, functional insights and therapeutic targeting of EMT tumour states. Nat Rev Cancer 2026;26:8-26. [Crossref] [PubMed]
- Jiang M, Wang J, Li Y, et al. EMT and cancer stem cells: Drivers of therapy resistance and promising therapeutic targets. Drug Resist Updat 2025;83:101276. [Crossref] [PubMed]
- Wang S, Tong X, Li C, et al. Quaking 5 suppresses TGF-β-induced EMT and cell invasion in lung adenocarcinoma. EMBO Rep 2021;22:e52079. [Crossref] [PubMed]
- Zhao W, Zhang T, Hua X, et al. A prognostic signature for lung adenocarcinoma in patients who have never smoked. Cancer Discov 2025; Epub ahead of print. [Crossref]
- Frisch SM, Screaton RA. Anoikis mechanisms. Curr Opin Cell Biol 2001;13:555-62. [Crossref] [PubMed]
- Taddei ML, Giannoni E, Fiaschi T, et al. Anoikis: an emerging hallmark in health and diseases. J Pathol 2012;226:380-93. [Crossref] [PubMed]
- Shaw P, Dey Bhowmik A, Gopinatha Pillai MS, et al. Anoikis resistance in Cancer: Mechanisms, therapeutic strategies, potential targets, and models for enhanced understanding. Cancer Lett 2025;624:217750. [Crossref] [PubMed]
- Jin L, Chun J, Pan C, et al. The PLAG1-GDH1 Axis Promotes Anoikis Resistance and Tumor Metastasis through CamKK2-AMPK Signaling in LKB1-Deficient Lung Cancer. Mol Cell 2018;69:87-99.e7. [Crossref] [PubMed]
- Que Z, Luo B, Yu P, et al. Polyphyllin VII induces CTC anoikis to inhibit lung cancer metastasis through EGFR pathway regulation. Int J Biol Sci 2023;19:5204-17. [Crossref] [PubMed]
- Valastyan S, Weinberg RA. Tumor metastasis: molecular insights and evolving paradigms. Cell 2011;147:275-92. [Crossref] [PubMed]
- Fujikawa R, Muraoka Y, Kashima J, et al. Clinicopathologic and Genotypic Features of Lung Adenocarcinoma Characterized by the International Association for the Study of Lung Cancer Grading System. J Thorac Oncol 2022;17:700-7. [Crossref] [PubMed]
- Liu B, Tao W, Zhou X, et al. Multi‑omics analysis identifies different molecular subtypes with unique outcomes in early-stage poorly differentiated lung adenocarcinoma. Mol Cancer 2025;24:129. [Crossref] [PubMed]
- Tiwari N, Gheldof A, Tatari M, et al. EMT as the ultimate survival mechanism of cancer cells. Semin Cancer Biol 2012;22:194-207. [Crossref] [PubMed]
- Frisch SM, Schaller M, Cieply B. Mechanisms that link the oncogenic epithelial-mesenchymal transition to suppression of anoikis. J Cell Sci 2013;126:21-9. [Crossref] [PubMed]
- Zhao M, Liu Y, Zheng C, et al. dbEMT 2.0: An updated database for epithelial-mesenchymal transition genes with experimentally verified information and precalculated regulation information for cancer metastasis. J Genet Genomics 2019;46:595-7. [Crossref] [PubMed]
- Love MI, Huber W, Anders S. Moderated estimation of fold change and dispersion for RNA-seq data with DESeq2. Genome Biol 2014;15:550. [Crossref] [PubMed]
- Storey JD, Tibshirani R. Statistical significance for genomewide studies. Proc Natl Acad Sci U S A 2003;100:9440-5. [Crossref] [PubMed]
- Zeng D, Li M, Zhou R, et al. Tumor Microenvironment Characterization in Gastric Cancer Identifies Prognostic and Immunotherapeutically Relevant Gene Signatures. Cancer Immunol Res 2019;7:737-50. [Crossref] [PubMed]
- Zhang B, Wu Q, Li B, et al. m(6)A regulator-mediated methylation modification patterns and tumor microenvironment infiltration characterization in gastric cancer. Mol Cancer 2020;19:53. [Crossref] [PubMed]
- Chen L, Niu X, Qiao X, et al. Characterization of Interplay Between Autophagy and Ferroptosis and Their Synergistical Roles on Manipulating Immunological Tumor Microenvironment in Squamous Cell Carcinomas. Front Immunol 2021;12:739039. [Crossref] [PubMed]
- Akaike H. A new look at the statistical model identification. IEEE Transactions on Automatic Control 1974;19:716-23.
- Bindea G, Mlecnik B, Tosolini M, et al. Spatiotemporal dynamics of intratumoral immune cells reveal the immune landscape in human cancer. Immunity 2013;39:782-95. [Crossref] [PubMed]
- Hänzelmann S, Castelo R, Guinney J. GSVA: gene set variation analysis for microarray and RNA-seq data. BMC Bioinformatics 2013;14:7. [Crossref] [PubMed]
- Uhlén M, Fagerberg L, Hallström BM, et al. Proteomics. Tissue-based map of the human proteome. Science 2015;347:1260419. [Crossref] [PubMed]
- Garnett MJ, Edelman EJ, Heidorn SJ, et al. Systematic identification of genomic markers of drug sensitivity in cancer cells. Nature 2012;483:570-5. [Crossref] [PubMed]
- Kanehisa M, Furumichi M, Sato Y, et al. KEGG: biological systems database as a model of the real world. Nucleic Acids Res 2025;53:D672-7. [Crossref] [PubMed]
- Kanehisa M. Toward understanding the origin and evolution of cellular organisms. Protein Sci 2019;28:1947-51. [Crossref] [PubMed]
- Kanehisa M, Goto S. KEGG: kyoto encyclopedia of genes and genomes. Nucleic Acids Res 2000;28:27-30. [Crossref] [PubMed]
- Li C, Lei S, Ding L, et al. Global burden and trends of lung cancer incidence and mortality. Chin Med J (Engl) 2023;136:1583-90. [Crossref] [PubMed]
- Vijay GV, Zhao N, Den Hollander P, et al. GSK3β regulates epithelial-mesenchymal transition and cancer stem cell properties in triple-negative breast cancer. Breast Cancer Res 2019;21:37. [Crossref] [PubMed]
- Pasquier J, Abu-Kaoud N, Al Thani H, et al. Epithelial to Mesenchymal Transition in a Clinical Perspective. J Oncol 2015;2015:792182. [Crossref] [PubMed]
- Huang Y, Hong W, Wei X. The molecular mechanisms and therapeutic strategies of EMT in tumor progression and metastasis. J Hematol Oncol 2022;15:129. [Crossref] [PubMed]
- Mei J, Jiang XY, Tian HX, et al. Anoikis in cell fate, physiopathology, and therapeutic interventions. MedComm (2020) 2024;5:e718.
- Wang C, Shao L, Pan C, et al. Elevated level of mitochondrial reactive oxygen species via fatty acid β-oxidation in cancer stem cells promotes cancer metastasis by inducing epithelial-mesenchymal transition. Stem Cell Res Ther 2019;10:175. [Crossref] [PubMed]
- Hu P, Li S, Tian N, et al. Acidosis enhances the self-renewal and mitochondrial respiration of stem cell-like glioma cells through CYP24A1-mediated reduction of vitamin D. Cell Death Dis 2019;10:25. [Crossref] [PubMed]
- Li G, Satyamoorthy K, Herlyn M. N-cadherin-mediated intercellular interactions promote survival and migration of melanoma cells. Cancer Res 2001;61:3819-25.
- Derksen PW, Liu X, Saridin F, et al. Somatic inactivation of E-cadherin and p53 in mice leads to metastatic lobular mammary carcinoma through induction of anoikis resistance and angiogenesis. Cancer Cell 2006;10:437-49. [Crossref] [PubMed]
- Wang Y, Cheng S, Fleishman JS, et al. Targeting anoikis resistance as a strategy for cancer therapy. Drug Resist Updat 2024;75:101099. [Crossref] [PubMed]
- Smit MA, Geiger TR, Song JY, et al. A Twist-Snail axis critical for TrkB-induced epithelial-mesenchymal transition-like transformation, anoikis resistance, and metastasis. Mol Cell Biol 2009;29:3722-37. [Crossref] [PubMed]
- Smit MA, Peeper DS. Zeb1 is required for TrkB-induced epithelial-mesenchymal transition, anoikis resistance and metastasis. Oncogene 2011;30:3735-44. [Crossref] [PubMed]
- Kumar S, Park SH, Cieply B, et al. A pathway for the control of anoikis sensitivity by E-cadherin and epithelial-to-mesenchymal transition. Mol Cell Biol 2011;31:4036-51. [Crossref] [PubMed]
- Singh M, Yelle N, Venugopal C, et al. EMT: Mechanisms and therapeutic implications. Pharmacol Ther 2018;182:80-94. [Crossref] [PubMed]
- Adeshakin FO, Adeshakin AO, Afolabi LO, et al. Mechanisms for Modulating Anoikis Resistance in Cancer and the Relevance of Metabolic Reprogramming. Front Oncol 2021;11:626577. [Crossref] [PubMed]
- Matthews HK, Bertoli C, de Bruin RAM. Cell cycle control in cancer. Nat Rev Mol Cell Biol 2022;23:74-88. [Crossref] [PubMed]
- Kersten S. Role and mechanism of the action of angiopoietin-like protein ANGPTL4 in plasma lipid metabolism. J Lipid Res 2021;62:100150. [Crossref] [PubMed]
- Fang Y, Li X, Cheng H, et al. ANGPTL4 Regulates Lung Adenocarcinoma Pyroptosis and Apoptosis via NLRP3\ASC\Caspase 8 Signaling Pathway to Promote Resistance to Gefitinib. J Oncol 2022;2022:3623570. [Crossref] [PubMed]
- Hu Q, Chen S, Li Y, et al. ANGPTL4, a direct target of hsa-miR-133a-3p, accelerates lung adenocarcinoma lipid metabolism, proliferation and invasion. Aging (Albany NY) 2023;16:8348-60. [Crossref] [PubMed]
- Tsay A, Wang JC. The Role of PIK3R1 in Metabolic Function and Insulin Sensitivity. Int J Mol Sci 2023;24:12665. [Crossref] [PubMed]
- Xie H, Li Y, Li X. Cancer-Associated PIK3R1 Genetic Aberrations and Precision Medicine. Int J Med Sci 2025;22:2932-43. [Crossref] [PubMed]
- Cao S, Chen Y, Ren Y, et al. GLUT1 biological function and inhibition: research advances. Future Med Chem 2021;13:1227-43. [Crossref] [PubMed]
- Ooi AT, Gomperts BN. Molecular Pathways: Targeting Cellular Energy Metabolism in Cancer via Inhibition of SLC2A1 and LDHA. Clin Cancer Res 2015;21:2440-4. [Crossref] [PubMed]
- Ancey PB, Contat C, Meylan E. Glucose transporters in cancer - from tumor cells to the tumor microenvironment. FEBS J 2018;285:2926-43. [Crossref] [PubMed]
- Prud’homme GJ, Kurt M, Wang Q. Pathobiology of the Klotho Antiaging Protein and Therapeutic Considerations. Front Aging 2022;3:931331. [Crossref] [PubMed]
- Zhou X, Wang X. Klotho: a novel biomarker for cancer. J Cancer Res Clin Oncol 2015;141:961-9. [Crossref] [PubMed]
- Chen B, Liang Y, Chen L, et al. Overexpression of Klotho Inhibits HELF Fibroblasts SASP-related Protumoral Effects on Non-small Cell Lung Cancer Cells. J Cancer 2018;9:1248-58. [Crossref] [PubMed]
- Wang Y, Li X, Wang H, et al. CircCAMSAP1 promotes non-small cell lung cancer proliferation and inhibits cell apoptosis by sponging miR-1182 and regulating BIRC5. Bioengineered 2022;13:2428-39. [Crossref] [PubMed]
- Wheatley SP, Altieri DC. Survivin at a glance. J Cell Sci 2019;132:jcs223826. [Crossref] [PubMed]
- Zhu X, Zhou R, Lu Y, et al. Identification and Validation of Afatinib Potential Drug Resistance Gene BIRC5 in Non-Small Cell Lung Cancer. Front Oncol 2021;11:763035. [Crossref] [PubMed]
- Kennedy LB, Salama AKS. A review of cancer immunotherapy toxicity. CA Cancer J Clin 2020;70:86-104. [Crossref] [PubMed]
- Zhang Y, Zhang Z. The history and advances in cancer immunotherapy: understanding the characteristics of tumor-infiltrating immune cells and their therapeutic implications. Cell Mol Immunol 2020;17:807-21. [Crossref] [PubMed]
- Riley RS, June CH, Langer R, et al. Delivery technologies for cancer immunotherapy. Nat Rev Drug Discov 2019;18:175-96. [Crossref] [PubMed]
- Tschumperlin DJ, Lagares D. Mechano-therapeutics: Targeting Mechanical Signaling in Fibrosis and Tumor Stroma. Pharmacol Ther 2020;212:107575. [Crossref] [PubMed]
- Amos SE, Choi YS. The Cancer Microenvironment: Mechanical Challenges of the Metastatic Cascade. Front Bioeng Biotechnol 2021;9:625859. [Crossref] [PubMed]
- Glaviano A, Lau HS, Carter LM, et al. Harnessing the tumor microenvironment: targeted cancer therapies through modulation of epithelial-mesenchymal transition. J Hematol Oncol 2025;18:6. [Crossref] [PubMed]
- Mittal V, El Rayes T, Narula N, et al. The Microenvironment of Lung Cancer and Therapeutic Implications. Adv Exp Med Biol 2016;890:75-110. [Crossref] [PubMed]
- Khan SU, Fatima K, Malik F, et al. Cancer metastasis: Molecular mechanisms and clinical perspectives. Pharmacol Ther 2023;250:108522. [Crossref] [PubMed]
- Balaji S, Kim U, Muthukkaruppan V, et al. Emerging role of tumor microenvironment derived exosomes in therapeutic resistance and metastasis through epithelial-to-mesenchymal transition. Life Sci 2021;280:119750. [Crossref] [PubMed]
- Xiao Y, Yu D. Tumor microenvironment as a therapeutic target in cancer. Pharmacol Ther 2021;221:107753. [Crossref] [PubMed]
- Charoentong P, Finotello F, Angelova M, et al. Pan-cancer Immunogenomic Analyses Reveal Genotype-Immunophenotype Relationships and Predictors of Response to Checkpoint Blockade. Cell Rep 2017;18:248-62. [Crossref] [PubMed]
- Jiang P, Gu S, Pan D, et al. Signatures of T cell dysfunction and exclusion predict cancer immunotherapy response. Nat Med 2018;24:1550-8. [Crossref] [PubMed]

