COL10A1 transcriptional regulation of ANXA5-mediated ferroptosis is involved in malignant progression of head and neck squamous cell carcinoma
Highlight box
Key findings
• COL10A1 is significantly overexpressed in head and neck squamous cell carcinoma (HNSCC) tissues and cell lines, and its high expression correlates with poorer patient prognosis.
• Silencing COL10A1 inhibits HNSCC cell proliferation, migration, and invasion while promoting apoptosis.
• COL10A1 directly interacts with ANXA5, which is also upregulated in HNSCC. The COL10A1/ANXA5 axis inhibits ferroptosis, an iron-dependent form of cell death, by regulating key markers [GPX4, ROS, reduced glutathione (GSH)/oxidized glutathione (GSSG)].
What is known and what is new?
• It is known that COL10A1 is dysregulated in various solid tumors and is associated with tumor progression and poor prognosis. Ferroptosis, an iron-dependent form of regulated cell death, plays a significant role in cancer biology. However, the specific role and molecular mechanism of COL10A1 in head and neck squamous cell carcinoma (HNSCC) remain unclear, and its potential link to ferroptosis regulation has not been explored.
• This study demonstrates for the first time that COL10A1 is significantly overexpressed in HNSCC tissues and cell lines, where it promotes malignant behaviors including proliferation, migration, and invasion. Furthermore, the study identifies a novel molecular mechanism: COL10A1 directly interacts with ANXA5 to form a complex that suppresses ferroptosis in HNSCC cells by regulating key ferroptosis markers (GPX4, ROS, GSH/GSSG). This reveals the COL10A1/ANXA5 axis as a critical regulator of ferroptosis and a driver of HNSCC progression.
What is the implication, and what should change now?
• Targeting the COL10A1/ANXA5 axis to induce ferroptosis represents a promising new therapeutic strategy for HNSCC, potentially overcoming treatment resistance and improving patient outcomes.
Introduction
Malignant tumors originating from squamous epithelial cells in the oral cavity, oropharynx, nasopharynx, hypopharynx, or larynx are collectively known as head and neck squamous cell carcinoma (HNSCC) (1). HNSCC accounts for over 90% of malignant tumors in the head and neck region (2). The pathogenesis of HNSCC is still not well understood, with smoking, alcohol misuse, and Epstein-Barr virus (EBV) infection being identified as the main risk factors (3). Currently, surgery, radiotherapy, chemotherapy, targeted therapy, and immunotherapy (4) are the main treatments, but the 5-year survival rate for patients with HNSCC has not markedly increased over the past decades (5). The disease is primarily insidious, leading to many patients being diagnosed with locally advanced or progressive HNSCC, in addition to localized lymph node or distant metastasis. In addition, those with locally advanced HNSCC are at a high risk for recurrence, metastasis, and developing resistance to chemotherapy and radiotherapy (6).
Ferroptosis, characterized as a new mode of programmed cell death that relies on iron ions and lipid peroxidation, is significantly related to tumor development, treatment resistance, and immune escape (7). Aberrant activation of ferroptosis induces oxidative stress injury in tumor cells, whereas inhibition of ferroptosis may confer a survival advantage to tumor cells and promote malignant progression (8). At present, the expression patterns of ferroptosis regulators in HNSCC and their correlation with patient prognosis have not been fully clarified, and in particular, the mechanisms of key molecules regulating ferroptosis at the transcriptional level urgently need to be revealed.
X-type collagen Alpha1 (X collagen alpha-1 chain protein) is a short-chain non-fibrillar collagen, belonging to the collagen superfamily, encoded by the COL10A1 gene located in the q21-q22 region of human chromosome 6 (9). Under physiological conditions, COL10A1 is primarily deposited in hypertrophic chondrocytes within the growth plates during the growth and development period, exhibiting specificity in both time and space, possibly related to matrix degradation and calcification, playing an extremely important role in the induction of osteogenesis within cartilage (10). In addition, the ectopic expression of COL10A1 is closely related to the occurrence of various solid tumors. Studies have shown that the expression of COL10A1 is significantly elevated in tumor tissues such as colorectal cancer and lung cancer compared to normal tissues, promoting tumor development and metastasis, and is associated with poor prognosis in patients (11-15). In comparative studies of various solid tumor tissues and normal tissues, it was found that the content of X-type collagen in normal breast tissue blood vessels is extremely low or even absent, while in the pathological proliferative vascular system of the corresponding tumor tissue, X-type collagen expression is aggregated. This finding suggests that the abnormal upregulation of COL10A1 expression promotes the occurrence and development of tumors, possibly related to angiogenesis in tumor tissues. However, the exact impact and mechanism of COL10A1 in the occurrence and development of HNSCC have not been reported in detail.
ANXA5 is a protein that binds to phospholipids in the presence of calcium and plays a role in cell death and inflammation (16). ANXA5 can affect lipid peroxidation homeostasis during ferroptosis process by modulating lipid metabolizing enzyme activities or antioxidant system components (17). There is no systematic understanding of whether COL10A1 regulates ANXA5 expression at the transcriptional level in HNSCC cells and how they synergistically enhance tumor malignancy through the ferroptosis pathway.
This investigation seeks to understand the molecular pathways through which COL10A1 transcriptionally modulates ANXA5 and to reveal their interaction in the proliferation, migration, invasion, apoptosis, and ferroptosis of HNSCC cells. We present this article in accordance with the MDAR reporting checklist (available at https://tcr.amegroups.com/article/view/10.21037/tcr-2025-1184/rc).
Methods
Bioinformatics analysis
Data of patient survival were obtained and analyzed using the GEPIA database (Gene Expression Profiling Interactive Analysis, http://gepia.cancer-pku.cn/). The Cancer Genome Atlas (TCGA) analysis was performed on the UALCAN website (http://ualcan.path.uab.edu/).
Clinical tissue samples
This study retrospectively analyzed the complete clinical information of patients who attended Taizhou Central Hospital from January 2023 to June 2024 and were diagnosed with HNSCC confirmed by pathological examination. Inclusion criteria: (I) HNSCC patients who were diagnosed by pathological examination and hospitalized for surgical treatment; (II) patients providing complete cancer and paracancerous tissues. Exclusion criteria: (I) concomitant or previous other malignant tumors; (II) any antitumor intervention, including chemotherapy, radiotherapy, immunotherapy or targeted therapy before surgery; (III) incomplete information on postoperative visits. The study was conducted in accordance with the Declaration of Helsinki and its subsequent amendments. The study was approved by the Ethics Committee of Taizhou Central Hospital (No. 202201TZ86) and written informed consent was provided by all patients prior to the study start.
Histologic and immunohistochemical (IHC) analysis
After being fixed overnight in 10% neutral buffered formalin, the tumor samples were placed in 70% ethanol, embedded, sectioned, and stained with hematoxylin and eosin (HE). The sections were dehydrated, dewaxed, and boiled in a sodium citrate buffer, followed by immersion in 3% hydrogen peroxide for 10 min. Subsequently, the sections were incubated with COL10A1 antibody with 1:200 dilution (Cat. ab58632, Abcam, Waltham, MA, USA). To visualize antibody staining, DAB and hematoxylin counterstains were applied. Moreover, IHC staining and semi-quantitative analysis of COL10A1 expression followed previously described methods. The micrographs of immunostained sections were obtained under a microscope (Olympus BX43).
Cell lines and culture
The HNSCC cell lines (SCC-25, SCC-9, CAL-27, and FaDu) were sourced from ATCC (VA, USA), while the human normal squamous epithelial cell line (NOK) was supplied by Otwo Biotech (Shenzhen, China). The SCC-25 and SCC-9 cell lines were cultured in a mixture of DMEM and Ham’s F12 medium at a 1:1 ratio. FaDu cell lines were cultivated in Eagle’s minimal essential medium, whereas CAL-27 and NOK cell lines were grown in DMEM. The media were enriched with 10% FBS and kept at 37 ℃ under 5% CO2 conditions.
Cell transfection
The short hairpin RNAs of COL10A1 (sh-COL10A1-1, sh-COL10A1-2), negative control (sh-NC), and short hairpin RNA of ANXA5 (sh-ANXA5) were all synthesized and acquired by GeneChem (Shanghai, China) (Table 1). SCC25 cells were seeded into a 6-well plate (1×106) overnight, and then transfected with shRNAs using Lipofectamine 3000 (Invitrogen Life Technologies, Thermo Fisher Scientific, Waltham, MA, USA) at a dose of 50 nM. After 6 h of transfection, the culture medium was changed. After 48 h of transfection, cells were collected to evaluate transfection efficiency using reverse transcription-quantitative polymerase chain reaction (RT-qPCR) and Western blot (WB). The lentiviral plasmid expressing sh-COL10A1 and the negative control (sh-NC) was transfected into SCC25 cells, and then 2 µg/mL puromycin was selected to obtain HNSCC stably expressing sh-COL10A1 and sh-ANXA5.
Table 1
| Genes | Primer sequence (5'-3') |
|---|---|
| Sh-COL10A1-1 | CCCTACACCATAAAGAGTAAA |
| Sh-COL10A1-2 | CCTGTAATGTACACCTATGAT |
| Sh-ANXA5 | GCCATCAAACAAGTTTATGAA |
| COL10A1 | F: 5'-GGATATGGTGCTCCTGGTCG-3' |
| R: 5'-CAAGCCTGGTTTCCCAAAGC-3' | |
| ANXA5 | F: 5'-AGCGGGCTGATGCAGAAAC-3' |
| R: 5'-ACTTCGGGATGTCAACAGAGT-3' | |
| GPX4 | F: 5'-CCGTCTGAGCCGCTTACTTA-3' |
| R: 5'-GTGACGATGCACACGAAACC-3' | |
| GAPDH | F: 5'-CTCCTCCTGTTCGACAGTCAGC-3' |
| R: 5'-CCCAATACGACCAAATCCGTT-3' |
RT-qPCR, reverse transcription-quantitative polymerase chain reaction.
RT-qPCR
To extract total RNA from tissues or cell cultures, the MolPure® Cell/Tissue Total RNA Kit (Yeasen, Shanghai, China) was used. RNA concentration and purity were determined using a NanoDrop2000 spectrophotometer (Thermo Fisher Scientific). PCR processes were performed using Hieff® qPCR SYBR® Green Master Mix Kit (Yeasen) on a LightCycler 480 Real-Time PCR instrument (Roche, Basel, Switzerland). RNA expression levels were calculated using the 2-ΔΔCt method and standardized by glyceraldehyde-3-phosphate dehydrogenase (GAPDH). All primers used for RT-qPCR are listed in Table 1.
Western blot
Cells and tissues were lysed by adding a lysis buffer (Beyotime, Shanghai, China) that had been cooled for 20 min. Protein concentrations were determined using the Bradford assay (Bio-Rad, Hercules, CA, USA). Afterward, proteins were separated via 15% SDS-PAGE and transferred to a PVDF membrane. The membrane was treated with 5% skimmed milk powder for blocking over the course of 1 hour, and subsequently incubated overnight at 4 ℃ with primary antibodies COL10A1 (ab49945, Abcam), ANXA5 (ab108194, Abcam), GPX4 (ab219592, Abcam), and GAPDH (ab9485, Abcam). Horseradish peroxidase-tagged secondary antibodies (CST, USA) were detected for 1 h at 37 ℃. Using the Enhanced Chemiluminescence Kit (UltraSignal, 4A Biotech Co., Ltd., Beijing, China), proteins were visualized.
Cell Counting Kit-8 (CCK-8) assay
SCC-25 cell viability was assayed using CCK-8 kits (Dojindo, Japan). At a density of 2×103 cells per well, cells were plated in 96-well plates and exposed to 10 µL of CCK-8 reagent at 0, 24, 48, and 72 h post-transfection. After 2 h, the absorbance at 450 nm was measured using a microplate reader (Bio-Rad).
Flow cytometry
The apoptosis rate of SCC-25 cells was evaluated using the fluorescein isothiocyanate (FITC)/Annexin V Apoptosis Detection Kit (BD Biosciences, San Jose, CA, USA). After 48 h of transfection, SCC-25 cells were resuspended and washed twice with cold PBS. The cells were then resuspended in 500 µL of 1 × binding buffer and stained with 5 µL of Annexin V-FITC and 5 µL of propidium iodide. A 15-minute incubation in the dark was followed by measuring the apoptotic cell percentage using a BD Biosciences FACScan flow cytometer (BD Biosciences).
SCC-25 cells (3×105 cells/well) were inoculated in 6-well plates. The cell precipitates were resuspended in a working solution (containing 10 µM DCFH-DA solution) and left in the dark for 20 min. Cells were assayed using flow cytometry and analyzed by FlowJo software.
Scratch healing assay
Cells were cultured in 6-well plates (2×105/well) overnight to 80–90% confluence. Using a 200 µL tip, vertical scratches were made in the cell wells, resulting in scars. Cells were transferred to a complete medium for culture and photographed using a light microscope (Olympus) in 3 fields of view at 0, 24, and 48 h.
Transwell analysis
Matrigel was applied to the Transwell chambers (BD Biosciences), but it was not present during the migration experiments. Cell suspensions of SCC-25 were prepared 48 h following transfection and resuspended in FBS-free DMEM, with a concentration of 5×106 cells/mL. Afterward, 200 µL of cell suspension was introduced into the upper compartment, and the lower compartment received 500 µL of DMEM along with 20% FBS. Cells that failed to migrate or invade were wiped away with cotton swabs after 24 h, whereas those that succeeded were fixed with 4% paraformaldehyde and stained with 0.5% crystal violet. Under an inverted microscope (Olympus, Tokyo, Japan), 5 fields of view were randomly selected to count stained cells.
Co-immunoprecipitation (Co-IP)
Cells were lysed with RIPA lysis buffer and centrifuged at 4 ℃. The resulting supernatant was collected and mixed with primary antibodies COL10A1 (ab58632, Abcam, USA), ANXA5 (ab137823, Abcam), and control IgG (#AC005, ABclonal, USA) at a dilution of 1:500 for 2 h, then Protein A/G agarose magnetic beads (#sc-2003, Santa Cruz Biotechnology, Dallas, TX, USA) were added and incubated overnight at 4 ℃. Afterwards, the beads were cleansed with cold RIPA buffer to remove any unbound proteins, mixed with a loading buffer, and boiled to denature the proteins. Proteins in the elution were finally analyzed using Western blot (20 µg).
Immunofluorescence (IF)
Cells in confocal Petri dishes were inoculated, fixed with 4% paraformaldehyde for 15 min, permeabilized with 0.5% TritonX-100 for 10 min, and then blocked for 1 h. The primary antibodies were incubated overnight at 4 ℃, followed by a 1-hour room temperature incubation with goat anti-mouse and goat anti-rat secondary antibodies. For nuclear visualization, DAPI staining was conducted, and the images were captured using a Zeiss LSM510 confocal microscope. Antibodies included COL10A1 (ab49945, Abcam, 1:100), GAPDH (2677S, Cell Signaling Technology, 1:200), ANXA5 (ab108194, Abcam, 1:50), anti-rat IgG (ab15007, Abcam, 1:1,000), and anti-mouse IgG (ab150115, Abcam, 1:1,000).
Enzyme-linked immunosorbent assay (ELISA)
Reduced glutathione (GSH) and glutathione disulfide (GSSG) in SCC-25 cell lysates were detected by ELISA. GSSG was measured by using N-ethylmaleimide to block GSH. Optical density values were read and analyzed statistically.
Statistical analysis
To analyze all statistical data, SPSS version 16.0 (IBM, Armonk, NY, USA) and GraphPadPrism 7.0 (GraphPad Software, CA, USA) were used. The values are presented as mean ± standard deviation (SD) and evaluated using one-way analysis of variance (ANOVA) for comparisons among three or more groups and t-tests for two groups. The difference was regarded as statistically significant with a P value less than 0.05.
Results
COL10A1 is aberrantly expressed in cancer tissues
The UALCAN database showed that COL10A1 expression levels were elevated in cervical squamous cell carcinoma, intracervical adenocarcinoma, esophageal carcinoma, glioblastoma, HNSCC, renal papillary cell carcinoma, pancreatic carcinoma, and testicular germ cell tumors, and were reduced in breast cancer, chromophobe renal cell carcinoma, lung squamous cell carcinoma, and sarcoma (Figure 1A). COL10A1 level was significantly higher in HNSCC cancer specimens compared with normal control tissues (Figure 1B). Higher levels of COL10A1 were found in female HNSCC patients compared to male patients (Figure 1C), in human papillomavirus (HPV)-negative patients compared to HPV-positive patients (Figure 1D), and in patients with TP53 mutations compared to those with the TP53 wild type (Figure 1E). No significant differences were found in its expression among different ages, races, clinical stages, tumor grades, and lymph node infiltration levels (Figure 1F-1I).
COL10A1 is upregulated in HNSCC tissues and cancer cell lines
Compared to normal tissues, HNSCC tissues showed increased expression of COL10A1 (Figure 2A). In addition, HNSCC cell lines showed higher COL10A1 compared to the human normal squamous epithelial cell line NOK (Figure 2B,2C). Additionally, IHC detection revealed that COL10A1 levels were significantly higher in HNSCC tissues compared to normal tissues (Figure 2D). The percentage of COL10A1-positive cells was quantified, and the results showed that the COL10A1-positive cell percentage was significantly higher in Stage II and Stage III HNSCC tissues than in the adjacent tissues (Figure 2E). Cancer cell infiltration was evaluated using HE staining in the corresponding IHC staining regions (Figure 2F).
Silencing of COL10A1 inhibits HNSCC cell proliferation, migration, invasion and promotes apoptosis
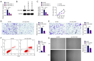
Two shRNAs (sh-COL10A1-1, sh-COL10A1-2) were developed to silence COL10A1 in SCC-25 cells. RT-qPCR data demonstrated that sh-COL10A1-2 significantly lowered COL10A1 expression (Figure 3A). Western blot analysis supported these RT-qPCR findings (Figure 3B). CCK-8 experiment observed that sh-COL10A1 weakened SCC-25 cell proliferation (Figure 3C). Transwell assays demonstrated that sh-COL10A1 obstructed the migration and invasion of HNSCC cells (Figure 3D,3E). Flow cytometry experiments showed that sh-COL10A1 led to a strong enhancement of apoptosis (Figure 3F). Cell migration was measured using wound healing assay, as depicted in Figure 3G. The migration distance was significantly less in SCC-25 cells transfected with sh-COL10A1.
Screening and characterization of COL10A1 interacting proteins
STRING is a database focused on researching and compiling interactions between known or predicted proteins. STRING analysis showed that COL10A1 interacts directly or indirectly with proteins such as ANXA5 (Figure 4A). Afterward, Co-IP was conducted to detect proteins binding to COL10A1, with Input designated as the positive control and IgG as the negative control. Co-IP analysis revealed the presence of both COL10A1 and ANXA5 in the Input, with ANXA5 being identified after co-precipitation with COL10A1, while the negative control group showed no detection of either protein. COL10A1 was detected when co-precipitated with ANXA5. It was thus evident that COL10A1 and ANXA5 could bind to each other in cells (Figure 4B,4C). When fluorescent markers were used on COL10A1 and ANXA5 in SCC-25 cells, COL10A1 showed red fluorescence and ANXA5 showed green fluorescence, with both predominantly located in the cell membranes. Fluorescence revealed that COL10A1 was expressed in the cytoplasm, and both were co-localized (Figure 4D).
ANXA5 is upregulated in HNSCC cells
RT-qPCR and Western blot analyses revealed that ANXA5 levels in HNSCC cell lines were elevated compared to the human normal squamous epithelial cell line (NOK) (Figure 5A,5B). After ANXA5 interference in SCC-25 cells, there was a significant reduction in ANXA5 protein and mRNA expression levels (Figure 5C,5D).
COL10A1 promotes HNSCC progression through ANXA5
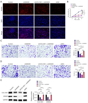
ANXA5 expression in SCC-25 was analyzed using IF staining. ANXA5 levels were decreased by transient transfection with shANXA5, and this decrease was further enhanced when combined with shCOL10A1 (Figure 6A). Cell proliferation decreased following transfection with shANXA5 or shCOL10A1 + shANXA5, with a more pronounced reduction observed in the shCOL10A1 + shANXA5 group (Figure 6B). Cell migration and invasion decreased upon treatment with shANXA5 or shCOL10A1 + shANXA5, with the most significant reduction observed after shCOL10A1 + shANXA5 transfection (Figure 6C,6D). Western blot analyses decreased ANXA5 and COL10A1 levels upon treatment with shANXA5 or shCOL10A1 + shANXA5, with the most significant reduction observed after shCOL10A1 + shANXA5 transfection (Figure 6E).
COL10A1 inhibits ferroptosis in HNSCC cells via ANXA5
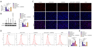
GPX4 is a key regulator of ferroptosis, with its activity hinging on GSH. Knocking down COL10A1 or ANXA5 in SCC-25 cells significantly lowered GPX4 mRNA and protein expression, with the reduction being more substantial when both were targeted (Figure 7A,7B). IF analysis showed that GPX4 was mainly localized in the cytoplasm, and its expression levels dropped after COL10A1 or ANXA5 were knocked down, with a more significant reduction seen when both were targeted simultaneously (Figure 7C). Significant increases in intracellular ROS were observed when COL10A1 or ANXA5 were knocked down, especially in the group with both genes targeted, along with a notable decrease in the GSH/GSSG ratio, pointing to ferroptosis induction (Figure 7D,7E).
Discussion
HNSCC cases are climbing each year, with a 30% rise in incidence anticipated in 2030 relative to 2020 (18). Although surgery, radiotherapy, and chemotherapy are the main treatments for HNSCC, over half of the patients experience recurrence or distant metastasis within three years, with little progress in their 5-year survival rate (19). It’s important to study the mechanisms that contribute to SCC development for this reason.
As a member of the collagen family, COL10A1 encodes a small collagen chain involved in cartilage osteogenesis (20). COL10A1 has been mainly considered to be associated with chondrogenic dysplasia caused by Schmid-type metaphyseal chondrodysplasia and osteoarthritis (21). This protein is acknowledged as a primary component of the extracellular matrix (22), which has been discovered to significantly affect tumor cell growth, differentiation, apoptosis, and metastasis (23). In this study, COL10A1 expression showed high intensity in cancer tissues and negative expression in paracancerous tissues. COL10A1 expression was closely related to tumor clinical stage, and served as a risk factor for the prognosis of HNSCC patients. In vitro studies demonstrated that silencing COL10A1 reduced the proliferation, migration, and invasion of HNSCC cells. This suggests that COL10A1 is an oncogene in HNSCC and may be a potential biomarker.
Unlike necrosis, apoptosis, cellular pyroptosis, and autophagy, ferroptosis represents a new type of cell death with unique morphological, biochemical, and genetic features (24). Ferroptosis is primarily observed in cells, characterized by reduced mitochondrial volume, increased bilayer density, and diminished or absent mitochondria, but with intact cell membranes, a normal-sized nucleus, and a low chromatin concentration (25). Biochemically, the reduction in intracellular GSH and GPX4 activity inhibits the metabolism of lipid peroxides via GPX4-catalyzed reduction reactions, while Fe2+ oxidizes lipids in a Fenton-like manner, generating large amounts of ROS and promoting ferroptosis (26). GPX4 functions to change GSH into GSSG and convert cytotoxic lipid peroxides (L-OOH) into alcohols (L-OH). When GPX4 is inhibited, lipid peroxides accumulate, which is a characteristic sign of ferroptosis. When GPX4 expression is decreased, cells become more prone to ferroptosis, but enhancing GPX4 expression can block ferroptosis (27). By directly inhibiting GPX4 activity, the ferroptosis inducer RSL3 lowers cellular antioxidant defenses, resulting in ferroptosis due to ROS accumulation (28). ANXA5 has been closely associated with ferroptosis in a variety of diseases. In hepatocellular carcinoma, ANXA5 has been recognized as a key regulator of immune cell infiltration and may regulate the immune microenvironment of tumors by affecting the ferroptosis pathway (29). ANXA5 is also found to be associated with ferroptosis in NSCLC. Potential crosstalk between ANXA5+ epithelial cells and FABP4+ tumor-associated macrophages may promote an immunosuppressive microenvironment in NSCLC, which is associated with a cluster of molecules related to ferroptosis (30). Furthermore, in malignant melanoma, ANXA5 expression is associated with disease susceptibility. Although the exact mechanism is not fully understood, ANXA5 may influence melanoma progression by affecting oxidative stress pathways and ferroptosis (31). Our findings showed a decrease in GPX4 expression, a significant rise in ROS content in HNSCC cells, and a reduction in the GSH/GSSG ratio following inhibition of COL10A1 or ANXA5, indicating ferroptosis induction.
Despite the novel insights provided by this study, several limitations must be acknowledged. First, the effects of COL10A1/ANXA5 on the growth and iron deposition of HNSCC have not been validated in animal models. While in vitro experiments offer valuable mechanistic insights, in vivo validation is crucial for confirming translational relevance and assessing tissue-specific interactions. Second, the association between COL10A1/ANXA5 expression and the prognosis of HNSCC patients has not been explored in large-scale, longitudinal clinical cohorts. The current prognostic analysis is limited by sample size and retrospective design, which may introduce bias. Third, the study primarily focuses on cellular and molecular mechanisms without addressing potential confounding factors, such as tumor heterogeneity or microenvironmental influences. Fourth, the functional interactions between COL10A1 and ANXA5 were investigated in a single HNSCC cell line (SCC-25), limiting the generalizability of the findings. Future studies should incorporate diverse cell lines and patient-derived xenograft models to enhance robustness. Finally, while ferroptosis was identified as a key pathway, the broader immunological or metabolic consequences of COL10A1/ANXA5 modulation remain unexplored.
Conclusions
To conclude, the study reveals that COL10A1 acts as a tumor promoter in HNSCC by affecting ferroptosis. It does so by interacting with ANXA5 to create a complex that hinders ANXA5’s transcriptional function. Targeting ferroptosis through COL10A1 inhibition offers new potential treatments for HNSCC and calls for further research and development of specific therapies. However, these findings should be interpreted with caution due to the aforementioned limitations, emphasizing the need for rigorous preclinical and clinical validation.
Acknowledgments
None.
Footnote
Reporting Checklist: The authors have completed the MDAR reporting checklist. Available at https://tcr.amegroups.com/article/view/10.21037/tcr-2025-1184/rc
Data Sharing Statement: Available at https://tcr.amegroups.com/article/view/10.21037/tcr-2025-1184/dss
Peer Review File: Available at https://tcr.amegroups.com/article/view/10.21037/tcr-2025-1184/prf
Funding: This work was supported by
Conflicts of Interest: All authors have completed the ICMJE uniform disclosure form (available at https://tcr.amegroups.com/article/view/10.21037/tcr-2025-1184/coif). The authors have no conflicts of interest to declare.
Ethical Statement: The authors are accountable for all aspects of the work in ensuring that questions related to the accuracy or integrity of any part of the work are appropriately investigated and resolved. The study was conducted in accordance with the Declaration of Helsinki and its subsequent amendments. The study was approved by the Ethics Committee of Taizhou Central Hospital (No. 202201TZ86) and written informed consent was provided by all patients prior to the study start.
Open Access Statement: This is an Open Access article distributed in accordance with the Creative Commons Attribution-NonCommercial-NoDerivs 4.0 International License (CC BY-NC-ND 4.0), which permits the non-commercial replication and distribution of the article with the strict proviso that no changes or edits are made and the original work is properly cited (including links to both the formal publication through the relevant DOI and the license). See: https://creativecommons.org/licenses/by-nc-nd/4.0/.
References
- Johnson DE, Burtness B, Leemans CR, et al. Head and neck squamous cell carcinoma. Nat Rev Dis Primers 2020;6:92. [Crossref] [PubMed]
- Jung K, Narwal M, Min SY, et al. Squamous cell carcinoma of head and neck: what internists should know. Korean J Intern Med 2020;35:1031-44. [Crossref] [PubMed]
- Kitamura N, Sento S, Yoshizawa Y, et al. Current Trends and Future Prospects of Molecular Targeted Therapy in Head and Neck Squamous Cell Carcinoma. Int J Mol Sci 2020;22:240. [Crossref] [PubMed]
- Lehyanti J, Even C, Fessart E, et al. Management of oligometastatic head and neck squamous cell carcinoma: A systematic review. Oral Oncol 2024;159:107085. [Crossref] [PubMed]
- Zhang XY, Shi JB, Jin SF, et al. Metabolic landscape of head and neck squamous cell carcinoma informs a novel kynurenine/Siglec-15 axis in immune escape. Cancer Commun (Lond) 2024;44:670-94. [Crossref] [PubMed]
- Diao P, Dai Y, Wang A, et al. Integrative Multiomics Analyses Identify Molecular Subtypes of Head and Neck Squamous Cell Carcinoma with Distinct Therapeutic Vulnerabilities. Cancer Res 2024;84:3101-17. [Crossref] [PubMed]
- Zheng J, Conrad M. Ferroptosis: when metabolism meets cell death. Physiol Rev 2025;105:651-706. [Crossref] [PubMed]
- Wang Z, Wu C, Yin D, et al. Ferroptosis: mechanism and role in diabetes-related cardiovascular diseases. Cardiovasc Diabetol 2025;24:60. [Crossref] [PubMed]
- Gu J, Lu Y, Li F, et al. Identification and characterization of the novel Col10a1 regulatory mechanism during chondrocyte hypertrophic differentiation. Cell Death Dis 2014;5:e1469. [Crossref] [PubMed]
- Bateman JF, Wilson R, Freddi S, et al. Mutations of COL10A1 in Schmid metaphyseal chondrodysplasia. Hum Mutat 2005;25:525-34. [Crossref] [PubMed]
- Necula L, Matei L, Dragu D, et al. High plasma levels of COL10A1 are associated with advanced tumor stage in gastric cancer patients. World J Gastroenterol 2020;26:3024-33. [Crossref] [PubMed]
- Chen S, Wei Y, Liu H, et al. Analysis of Collagen type X alpha 1 (COL10A1) expression and prognostic significance in gastric cancer based on bioinformatics. Bioengineered 2021;12:127-37. [Crossref] [PubMed]
- Guo Q, Zheng M, Xu Y, et al. MiR-384 induces apoptosis and autophagy of non-small cell lung cancer cells through the negative regulation of Collagen α-1(X) chain gene. Biosci Rep 2019;39:BSR20181523. [Crossref] [PubMed]
- Ren T, Zhang J, Zhang J, et al. Increased expression of discoidin domain receptor 2 (DDR2): a novel independent prognostic marker of worse outcome in breast cancer patients. Med Oncol 2013;30:397. [Crossref] [PubMed]
- Huang H, Li T, Ye G, et al. High expression of COL10A1 is associated with poor prognosis in colorectal cancer. Onco Targets Ther 2018;11:1571-81. [Crossref] [PubMed]
- Chen D, Zhang P, Gong L, et al. Integrative analysis of single-cell and bulk RNA sequencing reveals the oncogenic role of ANXA5 in gastric cancer and its association with drug resistance. Front Immunol 2025;16:1562395. [Crossref] [PubMed]
- Zhang X, Song H, Liu D, et al. S100A12 triggers NETosis to aggravate myocardial infarction injury via the Annexin A5-calcium axis. Nat Commun 2025;16:1746. [Crossref] [PubMed]
- Jia X, Tian J, Fu Y, et al. Identification of AURKA as a Biomarker Associated with Cuproptosis and Ferroptosis in HNSCC. Int J Mol Sci 2024;25:4372. [Crossref] [PubMed]
- Li K, Zhang C, Zhou R, et al. Single cell analysis unveils B cell-dominated immune subtypes in HNSCC for enhanced prognostic and therapeutic stratification. Int J Oral Sci 2024;16:29. [Crossref] [PubMed]
- Xu Q, Zheng J, Su Z, et al. COL10A1 promotes tumorigenesis by modulating CD276 in pancreatic adenocarcinoma. BMC Gastroenterol 2023;23:397. [Crossref] [PubMed]
- Yi Q, Zhu G, Zhu W, et al. Oncogenic mechanisms of COL10A1 in cancer and clinical challenges Oncol Rep 2024;52:162. (Review). [Crossref] [PubMed]
- Kahlert UD, Shi W, Strecker M, et al. COL10A1 allows stratification of invasiveness of colon cancer and associates to extracellular matrix and immune cell enrichment in the tumor parenchyma. Front Oncol 2022;12:1007514. [Crossref] [PubMed]
- Giussani M, Landoni E, Merlino G, et al. Extracellular matrix proteins as diagnostic markers of breast carcinoma. J Cell Physiol 2018;233:6280-90. [Crossref] [PubMed]
- Ding Q, Rha H, Yoon C, et al. Regulated cell death mechanisms in mitochondria-targeted phototherapy. J Control Release 2025;382:113720. [Crossref] [PubMed]
- Zhu L, Liu Y, Wang K, et al. Regulated cell death in acute myocardial infarction: Molecular mechanisms and therapeutic implications. Ageing Res Rev 2025;104:102629. [Crossref] [PubMed]
- Chen R, Hu X, Huang Y, et al. Regulated Cell Death in Lenvatinib Resistance of Hepatocellular Carcinoma: from Molecular Mechanisms to Therapeutic Strategies. Int J Biol Sci 2025;21:2012-26. [Crossref] [PubMed]
- Xue Q, Yan D, Chen X, et al. Copper-dependent autophagic degradation of GPX4 drives ferroptosis. Autophagy 2023;19:1982-96. [Crossref] [PubMed]
- Cheff DM, Huang C, Scholzen KC, et al. The ferroptosis inducing compounds RSL3 and ML162 are not direct inhibitors of GPX4 but of TXNRD1. Redox Biol 2023;62:102703. [Crossref] [PubMed]
- Wang W, Liu D, Yao J, et al. ANXA5: A Key Regulator of Immune Cell Infiltration in Hepatocellular Carcinoma. Med Sci Monit 2024;30:e943523. [Crossref] [PubMed]
- Mao S, Li Q, Yang Y, et al. Potential Crosstalk Between ANXA1+ Epithelial Cells and FABP4+ TAM Cells of Ferroptosis-Related Molecular Clusters Promotes an Immunosuppressive Microenvironment in Non-Small Cell Lung Cancer. Mol Carcinog 2025;64:936-50. [Crossref] [PubMed]
- Arroyo-Berdugo Y, Alonso S, Ribas G, et al. Involvement of ANXA5 and ILKAP in susceptibility to malignant melanoma. PLoS One 2014;9:e95522. [Crossref] [PubMed]

