Bioinformatics analysis of the expression and prognostic significance of depression-related genes in lung adenocarcinoma
Original Article

Bioinformatics analysis of the expression and prognostic significance of depression-related genes in lung adenocarcinoma

Yu Lu1#, Rui Wang2#, Tingting Fan3, Jialin Zhang4, Yiming Xu1

1Department of Thoracic Surgery, Nantong First People’s Hospital, Nantong, China; 2Department of Cardiovascular Surgery, The First Affiliated Hospital of Nanjing Medical University, Nanjing, China; 3Department of Thoracic Surgery, Affiliated Hospital of Nantong University, Nantong, China; 4Medical College of Nantong University, Nantong, China

Contributions: (I) Conception and design: Y Lu, Y Xu, R Wang; (II) Administrative support: T Fan; (III) Provision of study materials or patients: J Zhang; (IV) Collection and assembly of data: Y Lu, R Wang; (V) Data analysis and interpretation: All authors; (VI) Manuscript writing: All authors; (VII) Final approval of manuscript: All authors.

#These authors contributed equally to this work as co-first authors.

Correspondence to: Yiming Xu, PhD. Department of Thoracic Surgery, Nantong First People’s Hospital, 666 Shengli Road, Chongchuan District, Nantong 226001, China. Email: 19963859846@163.com.

Background: Depression plays a crucial role in lung adenocarcinoma (LUAD) occurrence, progression, and prognosis. However, the impact of depression-related genes (DRGs) on the prognosis of LUAD patients is unclear. Thus, a prognosis prediction model was constructed to assess the potential impact of depression on LUAD prognosis.

Methods: The gene expression profiles from The Cancer Genome Atlas (TCGA)-LUAD and GSE68465 were collected for model training and validation. By identifying the intersection of DRGs and differentially expressed genes (DEGs) in LUAD, a risk score model was constructed to stratify patient risk based on univariate and multivariate analyses. The immune infiltration status and therapeutic potential of different risk groups were further explored. The correlation between key genes and clinical outcomes was evaluated in Kaplan-Meier (KM) analysis. Finally, the expression and mechanism of key genes were verified by in vitro experiments.

Results: We identified 2,222 DEGs and 385 DRGs-DEGs, and DRGs-DEGs were closely related to nervous system function and cell signaling. Nine DRGs-DEGs were identified to construct the risk score model for risk stratification. The model’s predictive accuracy for patient survival was confirmed by receiver operating characteristic (ROC) curve analysis. LUAD patients with high-risk had significantly higher levels of CD8 T cells, B cells memory, and macrophages M1, which may affect the prognosis of LUAD patients. Furthermore, low-risk patients responded better to immunotherapy. KM analysis revealed that ACSS3 was significantly associated with poor prognosis in LUAD patients. oe-ACSS3 inhibits LUAD cell proliferation, migration, and invasion, and also promotes apoptosis.

Conclusions: The nine-gene risk score model proposed in our study demonstrated promising prognostic performance, highlighting the significant role of depression in LUAD prognosis. ACSS3 was demonstrated to play a critical role in regulating LUAD progression and may be a potential therapeutic target for LUAD treatment.

Keywords: Lung adenocarcinoma (LUAD); depression; prognosis predictive model; ACSS3


Submitted Sep 30, 2025. Accepted for publication Jan 13, 2026. Published online Feb 13, 2026.

doi: 10.21037/tcr-2025-2154


Highlight box

Key findings

• Nine depression-linked genes, led by ACSS3, predict lung adenocarcinoma (LUAD) prognosis and guide therapy.

What is known and what is new?

• It is known that depression worsens LUAD outcomes, but the prognostic value of depression-related genes (DRGs) has been scarcely explored.

• What is new is a 9-DRG signature (highlighting ACSS3) that independently stratifies LUAD risk, links depression to immune-microenvironment remodeling, and identifies ACSS3 as a tumor suppressor and therapeutic target.

What is the implication, and what should change now?

• Embed the 9-DRG/ACSS3 assay into routine LUAD work-up to flag depression-driven high-risk cases and redirect them to combined psycho-oncology plus ACSS3-targeted or immune-based therapy.


Introduction

Lung cancer, the second most prevalent cancer worldwide, is also the leading cause of cancer-related deaths (1). Lung adenocarcinoma (LUAD) represents the main histological subtype, accounting for almost 50% of all lung cancers (2). Despite significant progress in lung cancer treatment, the 5-year survival rate in LUAD patients from 2010 to 2014 remained between 10% to 20% in most countries (3). The incidence and mortality rates of lung cancer are increasing. Thus, it is crucial to develop prognostic features to identify high-risk patients and enhance long-term survival with LUAD (4).

Depression, a mental disorder, often manifests with functional and structural alterations in various brain regions and neural networks, as well as changes in immune system, gut microbiome, and multiple systemic (5). These metabolic changes are often associated with cancer development. People suffering from depression exhibit an increased risk of cancer incidence, as well as poorer cancer survival and higher cancer-specific mortality (6). Because of the diagnosis and treatments, lung cancer patients often experience more considerable psychological distress, especially increased levels of anxiety and depression symptoms, which are significantly higher than in the general population (7). Studies have shown that the incidence of depressive symptoms in lung cancer patients ranges from 12.4% to 65%, and that of anxious symptoms is between 20.9% and 65% (8). A large-scale, population-based study of non-small cell lung cancer (NSCLC) patients reveals a significant association of depression on lung cancer and all-cause mortality (9). In addition, a large number of patients were evaluated at diagnosis and followed for 2 years. After adjusting for variables such as demographics, smoking status, and functional status, patients’ baseline depressive symptoms were significantly associated with systemic inflammatory biomarkers such as neutrophil-to-lymphocyte ratio (NLR), platelet-to-lymphocyte ratio (PLR), and albumin-to-lymphocyte ratio (ALI) (10). The above markers are known predictors of survival in patients with advanced NSCLC (11). This suggests a potential correlation between depression and poorer overall survival (OS) in lung cancer patients. In addition, lung cancer patients also had an increased risk of suicide, especially in the first year after diagnosis. The highest risk was observed in the patient subgroup (12). With increasing research into the role of mental distress and depression in the occurrence and progression of cancer, depression is considered an independent risk factor for increased mortality across various cancers (13). To date, research on depression-related genes (DRGs) as prognostic indicators for LUAD is sparse, with only the study by Xue et al. (14) being reported. Thus, further investigation into the prognostic role of DRGs in LUAD is essential.

In the given context, the primary objective of this study was to explore potential mechanisms of how depression affects LUAD by identifying overlapping differentially expressed genes (DEGs) with DRGs. Secondly, a nine DRGs prognosis prediction model was constructed to stratify patients into high-risk and low-risk groups. Additionally, a nomogram comprising clinicopathological characteristics and risk score was developed for clinical application. Finally, the study investigated the drug sensitivity and potential for immunotherapy in LUAD patients among different risk levels, aiming to identify potential targeted therapies. We present this article in accordance with the TRIPOD and MDAR reporting checklists (available at https://tcr.amegroups.com/article/view/10.21037/tcr-2025-2154/rc).


Methods

Data acquisition and processing

The raw data of LUAD (n=522) were collected from The Cancer Genome Atlas (TCGA) database. For further verification, the GSE68465 (n=433) was downloaded from the GEO database. The Table S1 showed the clinical characteristics. The 2,607 DRGs were obtained from the Genecard database. This study was conducted in accordance with the ICMJE guidelines. The study was conducted in accordance with the Declaration of Helsinki and its subsequent amendments.

Difference analysis

The “limma” package was used in combination with voom transformation. Based on the standardized log2 counts per million (CPM + 1) values, differential expression genes between LUAD and adjacent cancer tissues were analyzed. The threshold was set as adjusted P value <0.05 and |log2 fold change (FC)| >1. The DRGs-DEGs were identified by overlapping DEGs and DRGs.

Construction of protein-protein interaction (PPI) network and functional enrichment analysis

The “clusterProfiler” package was performed to recognize the biological pathways of the DRGs-DEGs through Gene Ontology (GO) and Kyoto Encyclopedia of Genes and Genomes (KEGG) enrichment analysis.

The Search Tool for the Retrieval of Interacting Genes (STRING) is an online tool that assesses PPI network information (15). The STRING website (https://string-db.org/) was used to investigate the protein interactions and cell physiology by uploading the DRGs-DEGs.

Construction of a prognostic risk model

The univariate Cox regression analysis was utilized to assess the association between the common DEGs and the patient survival. Key genes were screened by least absolute shrinkage and selection operator (LASSO) regression analysis. The “glmnet” package was used to conduct the LASSO regression analysis.

The prognostic risk score was calculated based on the following formula:

Riskscore(patient)=i=1nβiExpi

gene expression level was “Exp” and regression coefficient was “β”. Median risk score was used to stratify the risk of LUAD patients.

Nomogram

Nomograms are widely used as prognostic prediction tools in medicine and oncology, effectively quantifying an individual’s risk probability by integrating multiple prognostic factors and other determinant variables (16). Risk score, age, gender and tumor stage were all selected for the construction of the nomogram model using the rms R package.

Evaluation of immune cells infiltration

The CIBERSORT algorithm (https://cibersort.stanford.edu/) (17), using linear support vector regression (SVR), is a widely used and reliable machine-learning method for deconvoluting the gene expression matrix of 22 distinct human immune cell types. CIBERSORT was employed to get the different immune cell fractions proportion in different groups within the TCGA-LUAD.

Investigation of patient response to treatment

Genomics of Drug Sensitivity in Cancer (GDSC) (18) was employed to compare differences between different groups in drug therapy. The drug sensitivity of therapeutic drugs was calculated using the “oncoPredict” packages.

The tumor immune dysfunction and exclusion (TIDE) algorithm (http://tide.dfci.harvard.edu/) is a newly developed tool, and higher TIDE scores are indicative of better outcomes (19). TIDE scores for each patient was calculated.

Kaplan-Meier (KM) analysis

The KM analysis (https://kmplot.com/analysis/) was used to evaluate the association between gene expression and patient prognosis.

Cell culture

Human lung cell lines BEAS-2B (Catalog No. iCell-h023), HCC827 (Catalog No. iCell-h068), PC-9 (Catalog No. iCell-h263), A549 (Catalog No. iCell-h011) and NCI-H1975 (Catalog No. iCell-h156) were obtained from iCell Bioscience (Shanghai, China). All cell lines were authenticated by short tandem repeat (STR) profiling and tested for mycoplasma contamination. All the cells were cultured in complete Dulbecco’s Modified Eagle Medium (DMEM) (Gibco, New York, NY, USA) which supplemented with 10% fetal bovine serum (FBS) (Gibco), 1% penicillin and 1% streptomycin, and maintained at 37 ℃ in a humidified atmosphere with 5% CO2 incubation.

Quantitative real-time polymerase chain reaction (qRT-PCR)

Total RNA was isolated from A549 cells after 24 h transfection according to TRIzol reagent (Beyotime Biotechnology, Shanghai, China) according to the manufacturer’s protocol. Subsequently, qRT-PCR was conducted using SYBR green under the following conditions: 95 ℃ for 30 s, 40 cycles of 95 ℃ for 5 s, followed by 55 ℃ for 30 s and 72 ℃ for 30 s. The primer sequences were as follows: ACSS3 (forward, CCGGTCGTGACCTTGATTGG, reverse, CGTTGTGCCAGATGTGTAAAGA). All experiments were performed in triplicate (technical replication) and three independent replications (biological replication).

Western blotting

Total protein was extracted using a radioimmunoprecipitation assay buffer (RIPA) lysis buffer (Beyotime Biotechnology). Protein concentration was quantified using the BCA protein assay kit (Beyotime Biotechnology). Equal amounts of protein from each sample were separated by 10% or 12% sodium dodecyl sulfate-polyacrylamide gel electrophoresis (SDS-PAGE) gel and then transferred to polyvinylidene fluoride (PVDF) membranes. After blocking the membranes with 5% non-fat milk, primary antibodies were added and incubated for 1 h. The primary antibodies used for Western blotting were: anti-ACSS3 (Supplier: Proteintech Company, Wuhan, China, Catalog No. 16204-1-AP). Subsequently, the membranes were washed three times with 1× Tris-buffered saline with Tween-20 (TBST) and incubated with secondary antibodies for 2 h at room temperature. Finally, the membranes were scanned using the Odyssey® CLx Imaging System (LI-COR Biosciences, Nebraska, USA) and the density of the bands was determined using Image J software. All experiments were performed in triplicate (technical replication) and three independent replications (biological replication).

Cell proliferation assay

Cell proliferation was detected using Cell Counting Kit-8 (CCK8) (Beyotime Biotechnology). Briefly, 5×103 cells per well were seeded in a 96-well plate with 100 µL complete medium and cultured for 24, 48, and 72 hours, respectively. Then, 10 µL of CCK8 was added to each well and further incubated for 1.5 h at 37 ℃ in oe-ACSS3, oe-negative control (NC) and control groups. Absorbance was measured at 450 nm using a microplate reader (Bio-Rad, California, USA). All experiments were performed in triplicate (technical replication) and three independent replications (biological replication).

Colony formation assay

Five hundred cells were seeded in a 6-well plate and cultured with complete medium in a 5% CO2 incubator for 2 weeks. After colony formation, the cells were fixed with 4% para-formaldehyde (PFA) (Adamas-Life, Shanghai, China) for 20 min and stained with 1% crystal violate (Beyotime Biotechnology) for 15 min at room temperature. The number of colony forming units were calculated in three random wells. All experiments were performed in triplicate (technical replication) and three independent replications (biological replication).

Migration assay

To investigate the migration ability of A549, we seeded A549 cells in 24 Wells and cultured them overnight. After 80–90% fusion, the direct wound was immediately transfected for 24 h with 1 µL sterile needle tip. Scratch photos at 0 and 24 h were taken under the microscope. Image J software was used to calculate the wound area to measure distance migration. All experiments were performed in triplicate (technical replication) and three independent replications (biological replication).

Invasion assay

A549 was seeded into an 8 µm pore size Transwell upper chamber (Corning, New York, NY, USA) coated with Matrigel (Corning). The optimal coating concentration ratio was DMEM serum-free medium: Matrigel = 8:1 (V/V), incubated at 37 ℃ for 2 h; 900 µL whole medium containing 5% FBS was added to the lower cavity as a chemical attractant. After incubation for 24 hours, the cells were fixed with 4% paraformaldehyde and stained with 1% crystal glue. The migrating cells of the lower cavity were counted from each pore. All experiments were performed in triplicate (technical replication) and three independent replications (biological replication).

Flow cytometry assay

Apoptosis was conducted using the Annexin V-fluorescein isothiocyanate (FITC) Detection kit (Vazyme, California, China) according to the manufacturer’s instructions. Briefly, A549 cells were seeded in 6 well plate after 24 h the cells were transfected with NC and ACSS3. The percentage of apoptotic cells were assessed by FACScan flow cytometry (Becton Dickinson, New Jersey, USA). All experiments were performed in triplicate (technical replication) and three independent replications (biological replication).

Statistics analysis

Statistical analysis of the data in this study was performed using R software (Version 4.4.1). Continuous variables were compared by the Mann-Whitney U test or t-test. Categorical variables were compared by the Chi-squared test or Fisher’s exact test. P value <0.05 was considered statistically significant.


Results

Identification of DRGs-DEGs

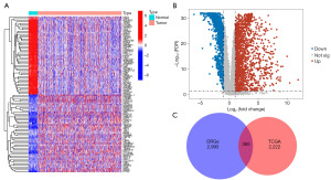
To investigate the interactions between LUAD and DRGs, we performed differential expression analysis on the TCGA-LUAD cohort and then identified the intersection of DEGs and DRGs. In the TCGA-LUAD cohort, we identified 2,222 DEGs (Figure 1A,1B). Venn diagram revealed the 385 DRGs-DEGs (Figure 1C). These findings suggested that DRGs and LUAD shared a large number of common genes and were closely related.

Figure 1 Identification of DRGs-DEGs. (A) The expression of DEGs. (B) The volcano plot of DEGs. (C) Venn diagram showing the DRGs-DEGs. DEGs, differentially expressed genes; DRGs, depression-related genes; FDR, false discovery rate; sig, significant; TCGA, The Cancer Genome Atlas.

Functional enrichment analysis involving DRGs-DEGs

The GO enrichment analysis revealed that DRGs-DEGs were significantly enriched in terms related to nervous system function and cell signaling (Figure 2A). KEGG pathway analysis further identified the top enriched pathways as neuroactive ligand-receptor interaction, PI3K-Akt signaling pathway, and cytokine-cytokine receptor interaction (Figure 2B). These results suggest that DRGs-DEGs may influence LUAD progression by modulating neural signaling and immune-inflammatory crosstalk.

Figure 2 Functional enrichment analysis of DRGs-DEGs. (A) The bubble graphs of GO enrichment analysis. (B) The bubble graphs of KEGG enrichment analysis. BP, biological process; CC, cellular component; DEGs, differentially expressed genes; DRGs, depression-related genes; GO, Gene Ontology; KEGG, Kyoto Encyclopedia of Genes and Genomes; MF, molecular function.

Establishment and evaluation of a risk score prognosis model

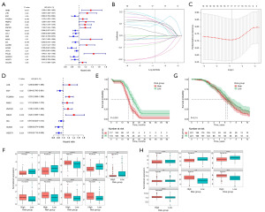
To construct a risk score model and identify key DRGs-DEGs that could predict patient prognosis, 19 DRGs-DEGs were identified by univariate COX regression (Figure 3A). In order to further filter key genes, LASSO analysis was used to identify LHB, EGF, FCGR3A, MNX1, ZNF322, MSH5, INA, ACSS3 and HS3ST1 as key genes associated with prognosis (Figure 3B,3C). Multivariate Cox analysis determined the coefficients of 9 prognostic genes (Figure 3D).

Figure 3 Prognosis feature identification and prognosis risk model construction. (A) The 19 DRGs-DEGs identified by univariate cox regression. (B,C) Coeffcient estimates and cross-validation error of the LASSO regression. (D) The 9 key DRGs-DEGs identified by the multivariate cox regression. (E) Kaplan-Meier OS curves of patients in TCGA-LUAD. (F) The expression levels of the nine prognostic genes in low-risk and high-risk patients in TCGA-LUAD cohorts. (G) Kaplan-Meier curves of patients in GSE68465. (H) The expression levels of the seven prognostic genes in GSE68465. DEGs, differentially expressed genes; DRGs, depression-related genes; LASSO, least absolute shrinkage and selection operator; LUAD, lung adenocarcinoma; OS, overall survival; TCGA, The Cancer Genome Atlas.

Subsequently, the nine genes were utilized to construct the prognosis model for LUAD patients based on the following formula (details in Table S2):

Riskscore=0.213×ExpLHB+(0.147)×ExpEGF+0.209×ExpFCGR3A+0.141×ExpMNX1+0.171×ExpZNF322+0.351×ExpMSH5+(0.09)×ExpINA+(0.213)×ExpACSS3+(0.199)×ExpHS3ST1

The risk scores for the TCGA-LUAD derivation cohort and the GSE68465 validation cohort were calculated using the established formula.

The survival was different in the different risk groups (Figure 3E). High expression of FCGR3A, LHB, MNX1, MSH5 and ZNF322 in high-risk group, and high expression of ACSS3, EGF, HS3ST1 and INA in low-risk group (Figure 3F). In the GSE68465 cohort, although the survival curves did not demonstrate significant differences (Figure 3G), the expression levels of LHB, MNX1, ZNF322, ACSS3, EGF, HS3ST1 and INA in different risk groups were consistent with the results of TCGA-LUAD (Figure 3H), and we speculated that this may be due to the absence of FCGR3A and MSH5 in the GSE68465 validation cohort and the inherent heterogeneity between two cohorts.

Nomogram establishment based on the nine genes risk score and clinicopathological features

Univariate and multivariate Cox regression analyses were conducted to confirm if the risk score can serve as an independent prognostic factor for survival. This analysis considered several key clinicopathological characteristics, including age, gender, pathological tumor-node-metastasis (TNM) stage, tumor stage, and the risk score. The results revealed that the risk score was significant for prognosis prediction [hazard ratio (HR) =2.123; 95% confidence interval (CI): 1.689–2.670], thereby confirming the risk score as an independent prognostic factor (Figure 4A). Moreover, the risk score demonstrated good predictive accuracy for OS with area under the curve (AUC) values of 0.661 for 1 year, and 0.800 for both 3 and 5 years (Figure 4B). Other prognostic factors such as age and gender also exhibit predictive power. However, their efficacy is notably inferior to that of the risk score, with AUC <0.7 (Figure 4C). Although age is a known prognostic factor in LUAD, it did not remain significant in our multivariate model, possibly due to cohort-specific characteristics or collinearity with other included variables. These results suggest that risk scoring model was effective in predicting survival.

Figure 4 The construction of nomogram. (A) Multivariate Cox analysis of clinical information. (B) Receiver operating characteristic curve analysis exhibits the prognostic performance of risk model in predicting 1-, 3-, 5-year OS. (C) Comparison of the AUC performance of risk score and various clinicopathological factors. (D) Nomograms predicting overall survival of LUAD patients. ***, P<0.001. AUC, area under the curve; CI, confidence interval; HR, hazard ratio; LUAD, lung adenocarcinoma; M, metastasis stage; N, node stage; OS, overall survival; T, tumor stage.

Considering the accessibility and predictive power of these clinicopathological characteristics, we incorporated the tumor stage, age, gender, risk score into the construction of a nomogram for quantitative prediction of OS (Figure 4D).

Evaluation of immune cells infiltration between high-risk and low-risk patients

Using the CIBERSORT algorithm, the abundance of 22 immune cells in patients with high-risk and low-risk were explored. In the TCGA-LUAD cohort, the differential analysis revealed significant differences in immune cell infiltration between patients with high-risk and low-risk patients (Figure 5). Specifically, LUAD high-risk patients showed a significant increase in T cells CD8 (P<0.01), B cells memory (P<0.05) and macrophages M1 (P<0.05) (Figure 6A). On the other hand, neutrophils (P<0.05) and mast cells activated (P<0.01) were significantly higher in low-risk patients.

Figure 5 Differences in the proportion of immune cell infiltration. ns, not significant (P>0.05); *, P<0.05; **, P<0.01.
Figure 6 Drug sensitivity analysis and immunotherapy analysis between high-risk and low-risk patients. (A) Drug sensitivity analysis between high-risk and low-risk patients. (B) TIDE algorithm analysis for different risk groups. **, P<0.01; ***, P<0.001. TIDE, tumor immune dysfunction and exclusion.

Drug sensitivity analysis and TMB analysis

Based on prognostic risk stratification, we explored potential therapeutic drugs for patients with high-risk and low-risk LUAD. High-risk patients had lower half-maximal inhibitory concentrations (IC50) for drugs such as cytarabine and nilotinib, indicating greater sensitivity to these drugs (Figure 6A). Simultaneously, we found that the low-risk group had a higher TIDE score (Figure 6B), which suggested that the low-risk patients were better suited to immunotherapy.

Validation of prognostic potential of nine genes by KM

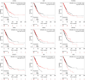
To further assess the credibility of the prognostic value of the nine genes, KM analysis was applied. The results showed that high ACSS3 expression meant better survival, while high MNX1 expression generally had a worse prognosis (Figure 7). A literature review revealed that a specific role for MNX1 in LUAD had been previously reported. Therefore, ACSS3 was selected for further analysis.

Figure 7 The prognostic potential of nine genes in LUAD was verified by Kaplan-Meier. Kaplan-Meier analysis was performed to evaluate the correlation between the different expression levels of nine prognostic genes and patient outcomes. CI, confidence interval; HR, hazard ratio; LUAD, lung adenocarcinoma.

ACSS3 was dysregulated in A549 cell lines

To identify the relative expression of ACSS3 among different LUAD cell lines, we performed qRT-PCR and Western blot in BEAS-2B, HCC827, PC-9, A549 and NCI-H1975 cell lines. The mRNA and protein expression levels of ACSS3 were significantly lower in the A549 cell line compared to the other cell lines. Further we selected the A549 cell line as our experimental model and isolated the total mRNA and proteins to perform qRT-PCR and Western blot analyses, respectively (Figure 8A,8B). The results showed that the overexpression of ACSS3 (oe-ACSS3) group exhibited an increased expression level compared to the control and the overexpression negative control (oe-NC) group in both assays.

Figure 8 Verification of the baseline expression of ACSS3 in LUAD cells and overexpression in A549 cells. (A) Detection of ACSS3 expression levels in LUAD cell lines by qRT-PCR and Western blot analysis. (B) Validation of ACSS3 overexpression in A549 cells by qRT-PCR and Western blot. ACSS3 expression was significantly increased in the overexpression group. *, P<0.05; **, P<0.01; ***, P<0.001. LUAD, lung adenocarcinoma; NC, negative control; qRT-PCR, quantitative real-time polymerase chain reaction.

ACSS3 inhibited proliferation and promoted apoptosis in LUAD A549 cell line

To further investigate the biological function of the ACSS3 gene in LUAD. We performed CCK8 and colony formation assays to assess the cell viability. Post-transfection, the CCK8 assay revealed that oe-ACSS3 inhibited the growth rate significantly compared to both the control and the oe-NC groups (Figure 9A). Besides, the colony formation assay indicated that oe-ACSS3 could reduce the cell viability of A549 cells, resulting in less cell colony formation than the control and oe-NC groups (Figure 9B). Further we employed the flow cytometry to assess the apoptotic effects induced by oe-ACSS3 in A549 cells. The results showed that compared with the control group and the oe-NC group, the percentage of apoptotic cells in the oe-ACSS3 group was significantly increased (Figure 9C). The results suggested that ACSS3 inhibited proliferation and induced apoptosis of LUAD cells.

Figure 9 Effect of oe-ACSS3 on cell proliferation and colony forming ability in A549 cell lines. (A) CCK8 assay was applied to determine the activity of cells after transfection. (B) oe-ACSS3 inhibited cell colony formation. Colonies were fixed with 4% para-formaldehyde for 20 min and stained with 1% crystal violet for 15 min at room temperature. (C) The apoptotic cells ratio was quantified by flow cytometer analysis. Cells were stained with Annexin V-FITC and PI according to the manufacturer’s protocol. ***, P<0.001. CCK8, Cell Counting Kit-8; FITC, fluorescein isothiocyanate; NC, negative control; OD, optical density; PI, propidium iodide.

ACSS3 inhibited A549 cells migration and invasion

The results of wound healing and transwell assays suggested that oe-ACSS3 significantly promoted cell migration whereas suppressing the ACSS3 expression inhibited cell migration process (Figure 10A). Comparable results were obtained from the invasion assay. The number of invasive cells significantly decreased in oe-ACSS3 group compared with control and oe-NC group (Figure 10B). The quantified results suggested that ACSS3 inhibited cell migration and invasion in A549 cells.

Figure 10 Cell migration and invasion of A549 cells. (A) ACSS3 inhibited cell migration in the A549 cell lines. Image magnification: ×100. (B) ACSS3 inhibited cell invasion in the A549 cell lines. Cells that invaded through the Matrigel-coated membrane were stained with crystal violet and counted. Image magnification: ×200. ***, P<0.001. NC, negative control.

Discussion

There are few reports on the role of DRGs in the progression and prognosis of LUAD. In this study, we developed a novel prognostic model consisting of 9-DRGs for risk stratification. Differences in immune cell infiltration and survival were compared to characterize high- and low-risk groups. In addition, we further assessed the response of high-risk and low-risk populations to immunotherapy and antitumor agents to explore potential targeted therapies. Finally, this study investigated the effect of ACSS3 overexpression on LUAD malignant behavior in vitro experiments, and confirmed its prognostic potential for LUAD patients.

Among the nine DRGs, LHB, FCGR3A, MNX1, ZNF322, and MSH5 exhibited high expression levels in the high-risk group, correlated with a poorer prognosis and were therefore classified as high-risk genes. The other four DRGs, EGF, INA, ACSS3, and HS3ST1, were protective genes. MNX1 target genes were found to be involved in diverse malignancies including leukemia and neurological disorders (20). Rare variants within the MNX1 gene, identified through whole-exome sequencing of brain samples from suicide victims, suggest a conceivable link to suicidal tendencies (21). ZNF322 demonstrated a significant association with broad depression in GWAS analysis, indicating its potential role in the development or manifestation of broad depression (22). Moreover, the methylation of CpG sites in HS3ST1 could influence the onset or progression of major depressive disorder (MDD) and may modulate the therapeutic effects of paroxetine (23). Likewise, the nine genes included in this study were not only associated with depression, but also with lung cancer prognosis. MNX1, as a potential oncogene in LUAD, facilitates the malignant progression of LUAD by upregulating the expression of CCDC34 (24). ZNF322A acts as a transcriptional suppressor of c-Myc to maintain the stem cell-like properties of lung cancer by shifting the metabolism towards oxidative phosphorylation (25). Downregulation of ACSS3 in the lung leads to mitochondrial dysfunction and fibroblast activation, resulting in pulmonary fibrosis (26). However, studies supporting the prognostic role of these genes in LUAD are limited, with MNX1 being the only one reported to date. Our study demonstrated that these nine DRGs can improve prognosis by regulating the gene expression levels. Taking the ASCC3 gene as an example, bioinformatic analysis revealed that the low ACSS3 expression in LUAD was associated with poor survival. To the authors’ best knowledge, this is the first time that the ACSS3 gene has been revealed to provide novel insights into LUAD progression and prognosis. Although there are limited reports on the prognostic impact of the remaining genes in LUAD, it is worth further evaluating their potential as prognostic biomarkers for LUAD.

This model was also relevant to tumor-infiltrating immune cells, as high-risk patients had significantly increased abundance of T-cell CD8, B-cell memory, and macrophage M1. The abundance of neutrophils and mast cells activated was higher in the low-risk group and was associated with a better OS. Consistent with our findings, Qu et al. also demonstrated that memory B cells and CD8+ T cells were more abundant in advanced N stage (N1–N3) than those in early N stage (N0) in LUAD (P=0.001, 0.032, respectively) (27). These results suggest that T cells CD8, B cells memory, and macrophages M1, as the main immune infiltrating cells in high-risk LUAD patients, may correlate with the severity of LUAD and influence the prognosis of LUAD patients. The mechanism of the impact of this model on immune cells in the tumor microenvironment needs further study.

Our study provides potential therapeutic references for LUAD patients stratified by the 9-DRG prognostic risk score. TIDE analysis revealed that low-risk LUAD patients are more likely to benefit from immunotherapy, highlighting the model’s value in guiding immunotherapeutic strategy selection. For high-risk patients, we identified increased sensitivity to multiple potential antitumor agents, including cytarabine, nilotinib, palbociclib, crizotinib, sorafenib, alpelisib, topotecan, savolitinib, osimertinib, pictilisib, 5-fluorouracil, oxaliplatin, ruxolitinib, and uprosertib. Notably, 5-fluorouracil—a widely used chemotherapeutic agent for various types of cancer—has been demonstrated to inhibit cell growth and induce cell death through different mechanisms (28). Although 5-fluorouracil is not a standard treatment for LUAD, Shan et al. have shown that the combined treatment of Rg3 and 5-fluorouracil can significantly enhance the suppression of proliferative, invasive, and migratory capacities, as well as angiogenesis in A549 and SPC-A-1 cells (29). These results collectively indicate that our risk score model can effectively predict treatment sensitivity, providing a rationale for personalized therapeutic decision-making to improve clinical outcomes of LUAD patients.

There are several limitations in our study: First, the mechanism of how DRGs affects the prognosis of LUAD remains unexplored. Second, the model lacks robust external validation due to the absence of FCGR3A and MSH5 gene. Third, in vitro experiments were conducted only in A549 cells; future studies should include additional LUAD cell lines and knockdown models to strengthen the functional validation. Finally, LASSO screening is performed only in the TCGA queue, which may limit the universality of the model. Furthermore, we acknowledge that validation using a dataset with missing genes is suboptimal. Based on these issues, we plan to validate the model in an independent, prospectively collected clinical cohort from our center with complete 9-gene expression data, and we will continue to investigate further in the hope of making greater breakthroughs in the interaction mechanism between DRGs and LUAD.


Conclusions

In conclusion, we developed a novel risk score model based on nine DRGs and extensively explored the immune cell infiltration, clinical characteristics, and potential therapeutic approaches of the two risk groups. Furthermore, the present study demonstrated that oe-ACSS3 could suppress the malignant LUAD cells, suggesting that ACSS3 may serve as a potential therapeutic target for LUAD patients.


Acknowledgments

We would like to thank the contributors of the TCGA and GEO databases for sharing data.


Footnote

Reporting Checklist: The authors have completed the TRIPOD and MDAR reporting checklists. Available at https://tcr.amegroups.com/article/view/10.21037/tcr-2025-2154/rc

Data Sharing Statement: Available at https://tcr.amegroups.com/article/view/10.21037/tcr-2025-2154/dss

Peer Review File: Available at https://tcr.amegroups.com/article/view/10.21037/tcr-2025-2154/prf

Funding: None.

Conflicts of Interest: All authors have completed the ICMJE uniform disclosure form (available at https://tcr.amegroups.com/article/view/10.21037/tcr-2025-2154/coif). The authors have no conflicts of interest to declare.

Ethical Statement: The authors are accountable for all aspects of the work in ensuring that questions related to the accuracy or integrity of any part of the work are appropriately investigated and resolved. The study was conducted in accordance with the Declaration of Helsinki and its subsequent amendments.

Open Access Statement: This is an Open Access article distributed in accordance with the Creative Commons Attribution-NonCommercial-NoDerivs 4.0 International License (CC BY-NC-ND 4.0), which permits the non-commercial replication and distribution of the article with the strict proviso that no changes or edits are made and the original work is properly cited (including links to both the formal publication through the relevant DOI and the license). See: https://creativecommons.org/licenses/by-nc-nd/4.0/.


References

  1. Sung H, Ferlay J, Siegel RL, et al. Global Cancer Statistics 2020: GLOBOCAN Estimates of Incidence and Mortality Worldwide for 36 Cancers in 185 Countries. CA Cancer J Clin 2021;71:209-49. [Crossref] [PubMed]
  2. Song P, Li W, Guo L, et al. Identification and Validation of a Novel Signature Based on NK Cell Marker Genes to Predict Prognosis and Immunotherapy Response in Lung Adenocarcinoma by Integrated Analysis of Single-Cell and Bulk RNA-Sequencing. Front Immunol 2022;13:850745. [Crossref] [PubMed]
  3. Shen Y, Li D, Liang Q, et al. Cross-talk between cuproptosis and ferroptosis regulators defines the tumor microenvironment for the prediction of prognosis and therapies in lung adenocarcinoma. Front Immunol 2022;13:1029092. [Crossref] [PubMed]
  4. Shu J, Jiang J, Zhao G. Identification of novel gene signature for lung adenocarcinoma by machine learning to predict immunotherapy and prognosis. Front Immunol 2023;14:1177847. [Crossref] [PubMed]
  5. Otte C, Gold SM, Penninx BW, et al. Major depressive disorder. Nat Rev Dis Primers 2016;2:16065. [Crossref] [PubMed]
  6. Wang YH, Li JQ, Shi JF, et al. Depression and anxiety in relation to cancer incidence and mortality: a systematic review and meta-analysis of cohort studies. Mol Psychiatry 2020;25:1487-99. [Crossref] [PubMed]
  7. Linden W, Vodermaier A, Mackenzie R, et al. Anxiety and depression after cancer diagnosis: prevalence rates by cancer type, gender, and age. J Affect Disord 2012;141:343-51. [Crossref] [PubMed]
  8. Yan X, Chen X, Li M, et al. Prevalence and risk factors of anxiety and depression in Chinese patients with lung cancer: a cross-sectional study. Cancer Manag Res 2019;11:4347-56. [Crossref] [PubMed]
  9. Vodermaier A, Lucas S, Linden W, et al. Anxiety After Diagnosis Predicts Lung Cancer-Specific and Overall Survival in Patients With Stage III Non-Small Cell Lung Cancer: A Population-Based Cohort Study. J Pain Symptom Manage 2017;53:1057-65. [Crossref] [PubMed]
  10. Andersen BL, Myers J, Blevins T, et al. Depression in association with neutrophil-to-lymphocyte, platelet-to-lymphocyte, and advanced lung cancer inflammation index biomarkers predicting lung cancer survival. PLoS One 2023;18:e0282206. [Crossref] [PubMed]
  11. Wang R, Zhang W, Wu J, et al. Estrogen sulfotransferase SULT1E1 expression correlates with progression and prognosis of lung adenocarcinoma. Sci Rep 2025;15:925. [Crossref] [PubMed]
  12. Hofmann L, Heinrich M, Baurecht H, et al. Suicide Mortality Risk among Patients with Lung Cancer-A Systematic Review and Meta-Analysis. Int J Environ Res Public Health 2023;20:4146. [Crossref] [PubMed]
  13. Yen YC, Huang CY, Chan HW, et al. Longitudinal Association of Universal Screening and Treatment for Major Depressive Disorder with Survival in Cancer Patients. J Pers Med 2022;12:1213. [Crossref] [PubMed]
  14. XueWChenCHuangTComprehensive analysis of Major depression Related gene Signature for predicting prognosis in lung adenocarcinoma.Research Square 2023. doi: .10.21203/rs.3.rs-2610989/v1
  15. Szklarczyk D, Franceschini A, Wyder S, et al. STRING v10: protein-protein interaction networks, integrated over the tree of life. Nucleic Acids Res 2015;43:D447-52. [Crossref] [PubMed]
  16. Balachandran VP, Gonen M, Smith JJ, et al. Nomograms in oncology: more than meets the eye. Lancet Oncol 2015;16:e173-80. [Crossref] [PubMed]
  17. Newman AM, Liu CL, Green MR, et al. Robust enumeration of cell subsets from tissue expression profiles. Nat Methods 2015;12:453-7. [Crossref] [PubMed]
  18. Yang W, Soares J, Greninger P, et al. Genomics of Drug Sensitivity in Cancer (GDSC): a resource for therapeutic biomarker discovery in cancer cells. Nucleic Acids Res 2013;41:D955-61. [Crossref] [PubMed]
  19. Jiang P, Gu S, Pan D, et al. Signatures of T cell dysfunction and exclusion predict cancer immunotherapy response. Nat Med 2018;24:1550-8. [Crossref] [PubMed]
  20. Weichenhan D, Riedel A, Meinen C, et al. Translocation t(6;7) in AML-M4 cell line GDM-1 results in MNX1 activation through enhancer-hijacking. Leukemia 2023;37:1147-50. [Crossref] [PubMed]
  21. Tombácz D, Maróti Z, Kalmár T, et al. High-Coverage Whole-Exome Sequencing Identifies Candidate Genes for Suicide in Victims with Major Depressive Disorder. Sci Rep 2017;7:7106. [Crossref] [PubMed]
  22. Silveira PP, Pokhvisneva I, Howard DM, et al. A sex-specific genome-wide association study of depression phenotypes in UK Biobank. Mol Psychiatry 2023;28:2469-79. [Crossref] [PubMed]
  23. Takeuchi N, Nonen S, Kato M, et al. Therapeutic Response to Paroxetine in Major Depressive Disorder Predicted by DNA Methylation. Neuropsychobiology 2017;75:81-8. [Crossref] [PubMed]
  24. Wu J, Yue C, Xu W, et al. MNX1 facilitates the malignant progress of lung adenocarcinoma through transcriptionally upregulating CCDC34. Oncol Lett 2023;26:325. [Crossref] [PubMed]
  25. Jen J, Liu CY, Chen YT, et al. Oncogenic zinc finger protein ZNF322A promotes stem cell-like properties in lung cancer through transcriptional suppression of c-Myc expression. Cell Death Differ 2019;26:1283-98. [Crossref] [PubMed]
  26. Wang L, Yuan H, Li W, et al. ACSS3 regulates the metabolic homeostasis of epithelial cells and alleviates pulmonary fibrosis. Biochim Biophys Acta Mol Basis Dis 2024;1870:166960. [Crossref] [PubMed]
  27. Qu Y, Cheng B, Shao N, et al. Prognostic value of immune-related genes in the tumor microenvironment of lung adenocarcinoma and lung squamous cell carcinoma. Aging (Albany NY) 2020;12:4757-77. [Crossref] [PubMed]
  28. Ghafouri-Fard S, Abak A, Tondro Anamag F, et al. 5-Fluorouracil: A Narrative Review on the Role of Regulatory Mechanisms in Driving Resistance to This Chemotherapeutic Agent. Front Oncol 2021;11:658636. [Crossref] [PubMed]
  29. Shan K, Deng Y, Du Z, et al. Examination of Combined Treatment of Ginsenoside Rg3 and 5-Fluorouracil in Lung Adenocarcinoma Cells. Comput Math Methods Med 2022;2022:2813142. [Crossref] [PubMed]
Cite this article as: Lu Y, Wang R, Fan T, Zhang J, Xu Y. Bioinformatics analysis of the expression and prognostic significance of depression-related genes in lung adenocarcinoma. Transl Cancer Res 2026;15(2):82. doi: 10.21037/tcr-2025-2154

Download Citation