Mechanistic study of the role of emodin in targeting and inhibiting the Rap1 signaling pathway to regulate epithelial-mesenchymal transition and reverse cisplatin resistance in hepatocellular carcinoma
Highlight box
Key findings
• Emodin can improve resistance to cisplatin treatment in hepatocellular carcinoma (HCC) by affecting the Rap signaling pathway.
What is known and what is new?
• Emodin can treat HCC by affecting epithelial-mesenchymal transition (EMT).
• Elucidating the mechanism by which emodin improves cisplatin resistance by inhibiting the Rap1 signaling pathway to regulate EMT.
What is the implication, and what should change now?
• This work provides an indirect way to enhance the efficacy of chemotherapy with emodin-adjuvant cisplatin treatment.
Introduction
Primary liver cancer (PLC) ranks as the sixth most prevalent malignancy globally and the third leading cause of cancer-related mortality (1). With its incidence demonstrating a persistent upward trajectory, recent projections suggest that by 2040, the global burden will escalate to 1.4 million new cases and approximately 1.3 million deaths annually (2). Notably, hepatocellular carcinoma (HCC) constitutes 75–85% of PLC cases, posing a major public health challenge that demands urgent intervention strategies (1). Current treatment options for HCC include surgical resection, liver transplantation, ablation therapy, and systemic chemotherapy. Nevertheless, the challenges associated with screening for early-stage liver cancer are significant, primarily due to the low sensitivity of available tests and the high cost of the procedure. Consequently, patients are frequently diagnosed at advanced stages, necessitating systemic chemotherapy as the sole viable treatment option for many (3,4). Despite being a first-line chemotherapeutic for advanced HCC, cisplatin faces significant clinical limitations due to the rapid development of tumor resistance. Therefore, developing new therapeutic strategies to reverse cisplatin resistance has become an urgent clinical challenge.
Natural products have demonstrated significant potential in the development of antitumor drugs due to their diverse biological activities. Among them, emodin, a natural anthraquinone compound, is abundantly distributed in the rhizomes of Polygonum cuspidatum (e.g., rhubarb, tiger balm) (5,6). Studies have shown that emodin exhibits antitumor effects against various malignant tumors, including rectal, pancreatic, and breast cancers (7-9). Similarly, several studies have confirmed that emodin plays a crucial role in the treatment of HCC. Research has found that emodin reduces HCC cell migration and invasion by downregulating the expression of epithelial-mesenchymal transition (EMT) markers while simultaneously increasing E-cadherin expression (10). Qin et al. (11) demonstrated that emodin inhibits HCC cell invasion and migration by affecting the autophagy pathway, which mediates the protein degradation of Snail and β-catenin. Yang et al. (12) found that emodin promotes GSK-3β-mediated programmed death ligand-1 (PD-L1) proteasomal degradation and enhances the antitumour activity of CD8+ T cells. Notably, our team’s previous study found that the combination of emodin and cisplatin inhibits the EMT process and reduces cisplatin resistance, but the underlying mechanism remains unclear (13).
Building on this, this study aims to analyze the mechanism of action of emodin in regulating EMT and enhancing cisplatin efficacy through transcriptomic analysis combined with WB validation, offering a new approach to overcoming chemotherapy resistance in HCC. We present this article in accordance with the MDAR reporting checklist (available at https://tcr.amegroups.com/article/view/10.21037/tcr-2025-1404/rc).
Methods
Experimental drugs, main reagents, and instruments
Table 1 provides more information on the materials used in the experiment. Laboratory equipment included the Ultra-clean bench SW-CJ-2FD from Suzhou Antai; Ultra-low-temperature refrigerator 905-µLTS from Thermo; CO2 incubator 3111 from Thermo; Microscope XD202 from Jiangnan Yongxin; Fluorescence microscope MF52 from Guangzhou. Centrifuge Pico17 from Thermo; Electrophoresis apparatus DYY-11 from Beijing Liuyi Instrument Factory Co., Ltd.
Table 1
| Reagent name | Reagent manufacturer | Reagent catalog number |
|---|---|---|
| Penicillin-streptomycin | Gibco | 15140148 |
| Trypsin | TransGen Biotech | FG301-01 |
| Fetal Bovine Serum | Gibco | 16000044 |
| Hepg2 | Saibai Kang | iCell-h092 |
| MEM | Gibco | 61100087 |
| emodin | MCE | HY-14393 |
| Cisplatin | MCE | HY-17394 |
| GGTI298Trifluoroacetate | MCE | HY-15871 |
| Vimentin | affinity | BF8006 |
| E-cadherin | CST | 3195T |
| N-cadherin | Wuhan Sanying | 66219-1-Ig |
| Rap1 | Wuhan Sanying | 10840-1-AP |
| Epac1 | Wuhan Sanying | 12572-1-AP |
| p-AKT | Wuhan Sanying | 28731-1-AP |
| AKT | Wuhan Sanying | 60203-2-Ig |
| GAPDH | Saiweier | GB12002 |
| Lipofectamine2000 | Invitrogen | 11668-019 |
| Matrix gel | BD | 354230 |
| CCK8 | Biosharp | BS350B |
| EDU assay kit | Biyuntian | C0071S |
| Opti-MEM | Gibco | 31985-070 |
Experimental cells and cell culture
HepG2 cells (purchased from Saibai Kang, reagent catalog number: iCell-h092) were authenticated using short tandem repeats (STR) identification. Cells were resuscitated in MEM complete medium supplemented with 10% fetal bovine serum and 1% penicillin-streptomycin, and routinely passaged in a 37 ℃, 5% CO2 incubator.
Drug concentration screening
The experimental cells were divided into the blank control group, emodin groups with different concentrations (0, 25, 50, 100, 150 µM), and cisplatin groups with different concentrations (0, 2.5, 5, 10, 20, 40, 80 µM). HepG2 cells from each group were seeded into 96-well plates at a density of 1×104 cells per well, with five replicates per group. After 24 hours of culture, drug treatment was applied according to the experimental groups, and the CCK8 assay was performed after an additional 24 hours of culture to determine the optimal drug concentration (Figure 1).
Transwell assay for migration ability
The cell culture protocol was identical to that in Section “Experimental cells and cell culture”. Cells were divided into the following groups: blank control, emodin, cisplatin, emodin + cisplatin, Rap1 inhibitor + emodin, Rap1 inhibitor + cisplatin, and Rap1 inhibitor + emodin + cisplatin. Cells were detached, centrifuged, and washed twice with phosphate-buffered saline (PBS). Serum-free medium was added to resuspend the cells, which were then counted, and the cell concentration was adjusted to 2×105 cells/mL. Drug treatment was carried out according to the experimental protocol (cisplatin at 10 µM, emodin at 50 µM). A 24-well cell culture plate was used, and 600 µL of complete culture medium containing 10% fetal bovine serum (FBS) was added to each well. An 8 µM pore-size polyethylene terephthalate (PET) membrane of the Transwell chambers was placed in each well. A total of 200 µL of the drug-cell mixture prepared in the previous step was added to each upper chamber, and the culture plate was placed in a cell culture incubator. After 24 hours, the culture plate was removed, the chambers were taken out, and the upper culture medium was discarded. The cells in the upper layer were wiped off with a cotton swab, fixed with 4% paraformaldehyde for 15 minutes, stained with 0.1% crystal violet solution for 20 minutes, and then counted and photographed for preservation (Figure 1).
Invasion assay
Cell invasion was assessed using the Transwell assay. The Matrigel stored at −20 ℃ was thawed on ice and diluted 1:8 with serum-free culture medium. Then, 80 µL of matrix gel solution was added to the upper layer of the PET membrane and incubated in a cell incubator for 1 hour. Afterward, the matrix gel solution was aspirated, and the cell mixture was added. The remaining steps were identical to those in the migration assay (Figure 1).
EdU assay for assessing proliferation in HCC
In this experiment, cells were grouped as in Section “Transwell assay for migration ability”. Cells were seeded in 24-well plates at a density of 1×105 cells/well. Following pharmacological interventions as per the experimental design, cellular proliferation was quantified using the 5-ethynyl-2'-deoxyuridine (EdU) incorporation assay. A double-concentration EdU working solution (40 µM, Click-iT® EdU kit, Thermo Fisher) was equilibrated to 37 ℃ and introduced into the culture medium at 1:1 (v/v) ratio, achieving a final concentration of 20 µM. Cells were subsequently maintained under standard culture conditions (37 ℃, 5% CO2) for precisely 2 hours to allow nucleotide incorporation. Upon completion of EdU labeling, cells were fixed with freshly prepared 4% paraformaldehyde in PBS (0.5 mL/well) for 15 minutes at room temperature. Following fixation, cells were washed thrice with phosphate-buffered saline (PBS, 0.5 mL/well, 5 min/wash) and permeabilized with 0.5% Triton X-100 in PBS (0.5 mL/well) for 10 minutes at room temperature. The click reaction cocktail, containing 20 µM Alexa Fluor 488-azide and 2 mM CuSO4 in reaction buffer, was prepared according to manufacturer specifications. Cells were incubated with 0.5 mL/well of the reaction mixture for 30 minutes under light-protected conditions. After three PBS washes (5 min each), nuclear counterstaining was performed using 300 µL/well of 4',6-diamidino-2-phenylindole (DAPI) (1 µg/mL in PBS) for 10 minutes at room temperature. Post-staining washes were performed with PBS (3×5 min) to remove unbound fluorophores. Finally, anti-fluorescence quenching sealer was added, and the images were captured under a fluorescence microscope and photographed for storage (Figure 1).
Western blot (WB) assay for vimentin, N-cadherin, Epac1, Rap1b, AKT, P-AKT, and E-cadherin expression
The cells were divided into groups according to the experimental protocol described in Section “Transwell assay for migration ability”. Cells were seeded at a density of 1×106 cells per well in 6-well plates, followed by drug treatment prior to WB analysis. Cells were lysed using ice-cold RIPA buffer containing protease inhibitors, incubated on ice for 30 min, then subjected to ultrasonication (5 cycles of 10 s pulses) and centrifugation at 12,000 ×g for 15 min at 4 ℃. The supernatant was collected and protein concentration was quantified using the BCA Protein Assay Kit (Thermo Fisher Scientific). Proteins were denatured by mixing with 5× LaemmLi loading buffer and boiling at 95 ℃ for 5 min. Proteins were separated on 10% SDS-PAGE gels and subsequently transferred to PVDF membranes using wet transfer system at 100 V for 90 min. The membranes were blocked with 5% non-fat milk in TBST for 2 h at room temperature. Primary antibody was incubated overnight at 4 ℃, followed by washing. The secondary antibody was added and incubated at room temperature for 2 h, followed by washing, signal development, and image acquisition.
Transcriptomics analysis
Cells were grouped into the blank control group, emodin group, cisplatin group, and emodin + cisplatin group. After standard cell culture, the cells were passaged into eight 10 cm Petri dishes. Drug treatment was initiated according to the experimental groups when the cell confluence reached approximately 70%. Cell samples were collected after 24 hours of continued incubation for transcriptome sequencing (Figure 1).
Statistical analyses
All data are expressed as mean ± standard deviation and were analyzed using GraphPad Prism 9.5, with differences between groups assessed using one-way ANOVA, with P values <0.05 considered significant (*, P<0.05; **, P<0.01; ***, P<0.001).
Results
Inhibitory effects of different concentrations of emodin and cisplatin on HepG2 cell activity
To investigate the inhibitory effects of different concentrations of emodin and cisplatin on HepG2 cell activity, HepG2 cells were treated with various concentrations of emodin (0, 25, 50, 100, 150 µM) and cisplatin (0, 2.5, 5, 10, 20, 40, 80 µM) for 24 hours. Cell viability was assessed using the CCK-8 assay. The study revealed that the activity of HepG2 cells was inhibited by 50 µM emodin (Figure 2A) and by 10 µM cisplatin (Figure 2B). Based on these results, the aforementioned concentrations were selected for subsequent experiments.
Exploring the mechanism by which emodin enhances the anti-HCC effect of cisplatin through transcriptomic analysis
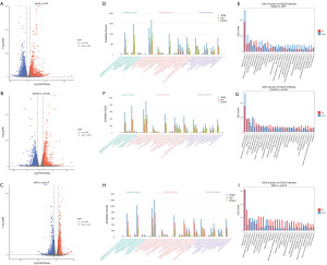
To investigate the potentiating effect of emodin on cisplatin and its underlying mechanism, transcriptomic sequencing was performed on HepG2 cells. The concentrations were selected based on the results of the CCK-8 assay and the cells were divided into four groups: blank control (HepG2 group), emodin (emodin group), cisplatin (DDP group), and emodin combined with cisplatin (emoCP group), all of which were subjected to transcriptomic sequencing. The results showed that the DDP group had 2,457 upregulated and 2,891 downregulated genes compared with the HepG2 group (Figure 3A); the emodin group had 1,601 upregulated and 1,689 downregulated genes compared with the HepG2 group (Figure 3B); and the emoCP group had 2,191 upregulated and 1,542 downregulated genes compared with the DDP group (Figure 3C). Subsequently, Gene Ontology (GO) and Kyoto Encyclopedia of Genes and Genomes (KEGG) analyses were performed on the differentially expressed genes between the groups (Figure 3D-3I).
Next, we identified the intersection of differential genes between the HepG2 and DDP groups, the DDP and emoCP groups, and migration-related genes to demonstrate the effect of cisplatin on HCC and confirm the potentiation of cisplatin by emodin. The results revealed a total of 232 genes (Figure 4A), which were then subjected to GO and KEGG analysis (Figure 4B,4C). KEGG pathway analysis revealed significant enrichment in choline metabolism, ErbB signaling pathway, epidermal growth factor receptor tyrosine kinase, HCC, mTOR signaling pathway, gastric cancer, migration, Rap1 signaling pathway, and PI3K-Akt signaling pathway in cancers. GO enrichment analysis primarily identified pathways involved in protein phosphorylation, apoptosis, cell migration, and amino acid transport. The analysis indicated that the Rap1 signaling pathway plays a critical role in the potentiation of cisplatin by emodin in HCC cells. Emodin enhanced the anticancer effect of cisplatin by inhibiting cell migration.
Emodin enhances the inhibitory effect of cisplatin on HCC cell proliferation, migration, and invasion by inhibiting the Rap1 signaling pathway
To verify the potentiating effect of emodin on cisplatin, we assessed the proliferation, migration, and invasion of HCC cells in each group. The results of the proliferation assay showed that emodin inhibited the proliferation of HCC cells more effectively than cisplatin alone (Figure 5A,5B). Next, we evaluated the effects of emodin and cisplatin on the migration and invasion of HCC cells using the Transwell assay. Similarly, when emodin was combined with cisplatin, the migration and invasion of HCC cells were inhibited, with a greater effect than cisplatin treatment alone (Figure 5C-5F). To elucidate the effect of emodin and cisplatin on the Rap1 signaling pathway, GGTI298, a Rap1-specific inhibitor, was introduced to block pathway activity. The results showed that the proliferation, migration, and invasion of HCC cells were restored after the combination with the Rap1 pathway inhibitor GGTI298 (Figure 5A-5F). These results suggest that emodin enhances the inhibitory effect of cisplatin on the proliferation, migration, and invasion of HCC cells, an effect that was further reversed by the combination with the Rap1 pathway inhibitor GGTI298.
WB analysis was performed to investigate dynamic alterations in Rap1 signaling pathway components and EMT-associated protein expression levels following specific inhibition of Rap1 activity
To further elucidate the mechanism by which emodin enhances the effects of cisplatin through modulation of the Rap1 signaling pathway, we performed WB analysis of migration, invasion, and Rap1 signaling pathway-related proteins. The results showed that Rap1 activity in the emoCP group was significantly reduced compared to the DDP group. In addition, the expression levels of vimentin, N-cadherin, Epac1, Rap1b, and P-AKT/AKT were downregulated and E-cadherin expression exhibited marked upregulation (Figure 6A-6G). After the addition of pathway inhibitors, we found that the expression trend of the remaining proteins was the same as before, except for Epac1, which did not differ significantly between the emoCP group and the DDP group (Figure 6A-6G).
Discussion
Chemotherapy is a commonly used treatment for unresectable advanced HCC; however, resistance to chemotherapeutic agents remains a significant challenge, severely affecting both the efficacy of chemotherapy and patient prognosis. Cisplatin is a platinum-based chemotherapeutic agent widely used for its broad-spectrum anticancer activity; however, its effectiveness is often hindered by the emergence of drug resistance (14,15). Therefore, reducing resistance and enhancing the effectiveness of cisplatin remain critical challenges.
EMT is associated with cancer progression, including recurrence, invasion, and migration (16,17). Particularly noteworthy is its close relationship with drug resistance, which can potentially be overcome by targeted therapies specific to EMT (18). Debaugnies et al. (19) found that knockdown of RHOJ, a small GTPase preferentially expressed in EMT cancer cells, reversed the EMT phenotype and restored chemosensitivity in a squamous cell carcinoma model. Meanwhile, Kantapan et al. (20) ascertained that pentagalloylglucose enhances the efficacy of the chemotherapy drug doxorubicin by impeding the process of EMT, thus facilitating the treatment of triple-negative breast cancer. All these studies suggest that the targeted inhibition or blockade of EMT is a key strategy to mitigate drug resistance.
In a previous study (13), we found that emodin inhibited HCC metastasis, and the combination of emodin and cisplatin had a more significant synergistic effect than either agent alone. Emodin enhances the sensitivity of HepG2 cells to cisplatin by inhibiting EMT. Building on the results of previous studies, this study further investigates the mechanism by which emodin enhances cisplatin sensitivity.
In this study, we used different concentrations of emodin and cisplatin in CCK-8 experiments to select the optimal concentration for inhibiting the proliferation of HCC cells. The experimental results showed that the viability of HepG2 cells was inhibited at 50 µM emodin, while the viability was similarly reduced with 10 µM cisplatin. Based on these results, the above concentrations were used in subsequent transcriptomic experiments, with groups divided as follows: HepG2 blank control, emodin-treated, cisplatin-treated, and emodin + cisplatin-treated for analysis. Comparative analysis was performed by identifying the intersection of migration-related genes between the HepG2 and DDP groups, and between the DDP and emoCP groups, to identify differential genes where emodin potentiated the effect of cisplatin and were associated with cell migration. The differential genes were analyzed for KEGG and GO enrichment, and the Rap1 signaling pathway was identified as playing a key role in this process.
Rap1, a small Rap-like GTPase, plays a crucial role in tumor cell migration, invasion, and metastasis. Aberrant activation of Rap1, which promotes EMT, accelerates tumor progression (21-23). Rap1 exists in two isoforms, Rap1a and Rap1b. Rap1b, specifically expressed by endothelial cells, plays a key role in the tumor microenvironment (24). Notably, Rap1b exhibits pro-carcinogenic properties in malignant tumors, with specific activation of Rap1b accelerating tumor progression in pancreatic and endometrial cancer models (25,26). Conversely, knocking down Rap1b expression effectively inhibits the invasive migratory ability of colorectal cancer cells and reduces their stromal adhesion and spreading activity (22). All of this evidence confirms that Rap1b acts as a pro-oncogenic factor driving the malignant phenotype and may also serve as a potential therapeutic target.
Rap1 cycles between an inactive GDP-bound state and an active GTP-bound state. The GDP-GTP cycle is regulated by guanine nucleotide exchange factors (GEFs), which facilitate the release of GDP, allowing GTP to bind to Rap1. Epac, the GEF of Rap1, influences GDP-GTP exchange, thereby stimulating Rap1 activity and basal adhesion capacity. It was found (27) that Epac1 expression was abnormally elevated in human pancreatic cancer cells compared to normal pancreatic or surrounding tissues. Inhibition of Epac1 by gene knockdown or drugs effectively inhibited the migration and invasion of pancreatic cancer cells. In triple-negative breast cancer, the anti-angiogenic effects of Epac inhibitors have been demonstrated, thereby contributing to the retardation of disease progression (28). In primary melanoma, there is a close association between Epac and glycolysis, oxidative metabolism, and mitochondrial reactive oxygen species production. The present study hypothesises that Epac signalling promotes tumour progression and serves as an effective prognostic biomarker (29). Additionally, the Epac1/Rap1 signaling pathway promotes cancer progression by enhancing glucose uptake and metabolism (30). Rap1 may also contribute to tumor invasion and migration by affecting AKT, activating p-AKT, which inhibits E-cadherin expression, upregulates mesenchymal markers such as N-cadherin, and reduces cell-to-cell adhesion, thus influencing EMT and driving the process (31).
This study demonstrated that compared to cisplatin monotherapy, emodin combined with cisplatin exerted a more pronounced inhibitory effect on the proliferation, invasion, and migration of HCC cells. This combination downregulated the expression of vimentin, N-cadherin, Rap1b, Epac1, and p-AKT/AKT, while upregulating E-cadherin expression. These findings suggest that emodin may enhance cisplatin efficacy and mitigate drug resistance. To further elucidate this mechanism, we introduced a Rap1 inhibitor, which amplified these expression differences. Notably, no significant difference in Epac1 expression was observed between the emoCP and DDP groups in the presence of the inhibitor. Analysis of this phenomenon revealed the following contributing factors. First, literature analysis indicates that cisplatin intrinsically inhibits Epac1 (32). In this experiment, the DDP group alone suppressed Epac1; thus, the Rap1 inhibitor likely masked the differential effect of emoCP on Epac1 by synergizing with cisplatin’s inhibitory activity. Second, although Epac1 is primarily regulated by cyclic adenosine monophosphate, Rap1 activation can occur independently through alternative GEFs. Consequently, despite unchanged Epac1 levels, the significant downregulation of Rap1b and p-AKT/AKT confirmed overall Rap1 pathway inhibition. This implies that the emodin-cisplatin combination may operate through non-Epac1-dependent mechanisms, potentially via multi-GEF suppression or direct targeting of Rap1.
Conclusions
In this study, building on our previous work, we further validated the synergistic effect of emodin on cisplatin. The combined application of emodin and cisplatin significantly inhibited the proliferation, migration, and invasion of HCC cells. Through transcriptomic analysis, we explored the underlying molecular mechanisms and identified the Rap1 signaling pathway as a key player in this process. Further experimental validation demonstrated that the combination of emodin and cisplatin inhibited Rap1 signaling pathway-related and EMT-related proteins. This dual inhibition was characterized by specific downregulation of vimentin, N-cadherin, Rap1b, and p-AKT/AKT expression, along with upregulation of E-cadherin. These results suggest that emodin inhibits the EMT process in HCC cells by modulating the Rap signaling pathway, thereby enhancing cisplatin sensitivity and reducing the metastatic potential of HCC cells.
Acknowledgments
All the authors of this manuscript are very grateful to the various departments of Changchun University of Chinese Medicine for their support.
Footnote
Reporting Checklist: The authors have completed the MDAR reporting checklist. Available at https://tcr.amegroups.com/article/view/10.21037/tcr-2025-1404/rc
Data Sharing Statement: Available at https://tcr.amegroups.com/article/view/10.21037/tcr-2025-1404/dss
Peer Review File: Available at https://tcr.amegroups.com/article/view/10.21037/tcr-2025-1404/prf
Funding: This work was supported by
Conflicts of Interest: All authors have completed the ICMJE uniform disclosure form (available at https://tcr.amegroups.com/article/view/10.21037/tcr-2025-1404/coif). The authors have no conflicts of interest to declare.
Ethical Statement: The authors are accountable for all aspects of the work in ensuring that questions related to the accuracy or integrity of any part of the work are appropriately investigated and resolved.
Open Access Statement: This is an Open Access article distributed in accordance with the Creative Commons Attribution-NonCommercial-NoDerivs 4.0 International License (CC BY-NC-ND 4.0), which permits the non-commercial replication and distribution of the article with the strict proviso that no changes or edits are made and the original work is properly cited (including links to both the formal publication through the relevant DOI and the license). See: https://creativecommons.org/licenses/by-nc-nd/4.0/.
References
- Sung H, Ferlay J, Siegel RL, et al. Global Cancer Statistics 2020: GLOBOCAN Estimates of Incidence and Mortality Worldwide for 36 Cancers in 185 Countries. CA Cancer J Clin 2021;71:209-49. [Crossref] [PubMed]
- Rumgay H, Arnold M, Ferlay J, et al. Global burden of primary liver cancer in 2020 and predictions to 2040. J Hepatol 2022;77:1598-606. [Crossref] [PubMed]
- Xu J, Liu Y. Nanomaterials for liver cancer targeting: research progress and future prospects. Front Immunol 2025;16:1496498. [Crossref] [PubMed]
- Thalij KM, You HW, Aher KB, et al. Advances in Lipid-Based Nanomedicine: Pathway Specific siRNA Therapy and Optimizing Delivery for Hepatocellular Carcinoma. Int J Nanomedicine 2025;20:10541-66. [Crossref] [PubMed]
- Varlı M, Ji M, Kim E, et al. Emodin disrupts the KITENIN oncogenic complex by binding ErbB4 and suppresses colorectal cancer progression in dual blockade with KSRP-binding compound. Phytomedicine 2025;136:156247. [Crossref] [PubMed]
- Cui Y, Chen LJ, Huang T, et al. The pharmacology, toxicology and therapeutic potential of anthraquinone derivative emodin. Chin J Nat Med 2020;18:425-35. [Crossref] [PubMed]
- Chen L, Li J, Cheng Z, et al. To Explore the Active Components, Targets, and Potential Effects of Emodin in the Treatment of Colorectal Cancer Based on Network Pharmacology. PPAR Res 2025;2025:6547135. [Crossref] [PubMed]
- Xu C, Pascual-Sabater S, Fillat C, et al. The LAMB3-EGFR signaling pathway mediates synergistic Anti-Cancer effects of berberine and emodin in Pancreatic cancer. Biochem Pharmacol 2024;228:116509. [Crossref] [PubMed]
- Zhang N, Wang J, Sheng A, et al. Emodin Inhibits the Proliferation of MCF-7 Human Breast Cancer Cells Through Activation of Aryl Hydrocarbon Receptor (AhR). Front Pharmacol 2020;11:622046. [Crossref] [PubMed]
- Tian H, Wang P, Shao H. Natural Bioactive Compounds Targeting the Wnt/β-Catenin Pathway for the Treatment of Hepatocellular Carcinoma. J Hepatocell Carcinoma 2025;12:1613-22. [Crossref] [PubMed]
- Qin B, Zeng Z, Xu J, et al. Emodin inhibits invasion and migration of hepatocellular carcinoma cells via regulating autophagy-mediated degradation of snail and β-catenin. BMC Cancer 2022;22:671. [Crossref] [PubMed]
- Yang X, Chen W, Sun H, et al. Emodin promotes GSK-3β-mediated PD-L1 proteasomal degradation and enhances anti-tumor immunity in hepatocellular carcinoma. Chin Med 2025;20:126. [Crossref] [PubMed]
- Yang M, Xiong Z, Deng H, et al. Effect of emodin combined with cisplatin on the invasion and migration of HepG2 hepatoma cells. J Physiol Pharmacol 2023; [PubMed]
- Wei S, Lu C, Mo S, et al. Silencing of KIF2C enhances the sensitivity of hepatocellular carcinoma cells to cisplatin through regulating the PI3K/AKT/MAPK signaling pathway. Anticancer Drugs 2024;35:237-50. [Crossref] [PubMed]
- Cheng Q, Liu Y. Multifunctional platinum-based nanoparticles for biomedical applications. Wiley Interdiscip Rev Nanomed Nanobiotechnol 2017; [Crossref] [PubMed]
- Liu J, Zhang J, Fu X, et al. The Emerging Role of Cell Adhesion Molecules on Benign Prostatic Hyperplasia. Int J Mol Sci 2023;24:2870. [Crossref] [PubMed]
- Zhang X, Wang J, Liang X, et al. BAP31-ELAVL1-SPINK6 axis induces loss of cell polarity and promotes metastasis in hepatocellular carcinoma. Int J Biol Sci 2025;21:1632-48. [Crossref] [PubMed]
- Luo W, Shi Q, Han M, et al. TGF-β-driven EMT in cancer progression and drug resistance. Cytokine Growth Factor Rev 2025;85:11-25. [Crossref] [PubMed]
- Debaugnies M, Rodríguez-Acebes S, Blondeau J, et al. RHOJ controls EMT-associated resistance to chemotherapy. Nature 2023;616:168-75. [Crossref] [PubMed]
- Kantapan J, Innuan P, Viriyaadhammaa N, et al. Pentagalloyl glucose reverses chemoresistance in triple-negative breast cancer via EMT inhibition and miRNA modulation. Biomed Pharmacother 2025;192:118572. [Crossref] [PubMed]
- Li Z, Huang Z, Wang Z, et al. Chaihu Longgu Muli Decoction inhibits chronic stress-induced lung cancer epithelial-mesenchymal transition process by suppressing Rap1/ERK signal pathway. Front Pharmacol 2025;16:1644315. [Crossref] [PubMed]
- Fan M, Ma X, Wang F, et al. MicroRNA-30b-5p functions as a metastasis suppressor in colorectal cancer by targeting Rap1b. Cancer Lett 2020;477:144-56. [Crossref] [PubMed]
- Masalha M, Meningher T, Mizrahi A, et al. MiR-199a-3p Induces Mesenchymal to Epithelial Transition of Keratinocytes by Targeting RAP2B. Int J Mol Sci 2022;23:15401. [Crossref] [PubMed]
- Sharma GP, Kosuru R, Lakshmikanthan S, et al. Endothelial Rap1B mediates T-cell exclusion to promote tumor growth: a novel mechanism underlying vascular immunosuppression. Angiogenesis 2023;26:265-78. [Crossref] [PubMed]
- Han Q, Li J, Xiong J, et al. Long noncoding RNA LINC00514 accelerates pancreatic cancer progression by acting as a ceRNA of miR-28-5p to upregulate Rap1b expression. J Exp Clin Cancer Res 2020;39:151. [Crossref] [PubMed]
- Yang X, Xing G, Liu S, et al. LncRNA LOXL1-AS1 promotes endometrial cancer progression by sponging miR-28-5p to upregulate RAP1B expression. Biomed Pharmacother 2020;125:109839. [Crossref] [PubMed]
- Wang X, Luo C, Cheng X, et al. Lithium and an EPAC-specific inhibitor ESI-09 synergistically suppress pancreatic cancer cell proliferation and survival. Acta Biochim Biophys Sin (Shanghai) 2017;49:573-80. [Crossref] [PubMed]
- Li Z, Liu Q, Cai Y, et al. EPAC inhibitor suppresses angiogenesis and tumor growth of triple-negative breast cancer. Biochim Biophys Acta Mol Basis Dis 2024;1870:167114. [Crossref] [PubMed]
- Krishnan A, Bhasker AI, Singh MK, et al. EPAC Regulates Melanoma Growth by Stimulating mTORC1 Signaling and Loss of EPAC Signaling Dependence Correlates with Melanoma Progression. Mol Cancer Res 2022;20:1548-60. [Crossref] [PubMed]
- Almahariq M, Mei FC, Cheng X. The pleiotropic role of exchange protein directly activated by cAMP 1 (EPAC1) in cancer: implications for therapeutic intervention. Acta Biochim Biophys Sin (Shanghai) 2016;48:75-81. [Crossref] [PubMed]
- Li B, Xu WW, Lam AKY, et al. Significance of PI3K/AKT signaling pathway in metastasis of esophageal squamous cell carcinoma and its potential as a target for anti-metastasis therapy. Oncotarget 2017;8:38755-66. [Crossref] [PubMed]
- Qin Y, Stokman G, Yan K, et al. cAMP signalling protects proximal tubular epithelial cells from cisplatin-induced apoptosis via activation of Epac. Br J Pharmacol 2012;165:1137-50. [Crossref] [PubMed]

