Comprehensive analysis identifies PKMYT1 as an oncogene and potential prognostic and immunological biomarker in lung adenocarcinoma
Highlight box
Key findings
• PKMYT1 is significantly upregulated in lung adenocarcinoma (LUAD) tissues and its high expression correlates with poor overall survival and progression-free survival.
• PKMYT1 serves as an independent prognostic factor for LUAD patients.
• PKMYT1 expression is associated with an altered tumor immune microenvironment, including specific immune cell infiltration patterns, tumor mutation burden (TMB), and microsatellite instability (MSI).
• PKMYT1 knockdown suppresses LUAD cell proliferation, migration, and invasion while promoting apoptosis in vitro.
• High PKMYT1 expression is linked to reduced predicted sensitivity to several common chemotherapeutic agents.
What is known and what is new?
• PKMYT1 is a cell cycle-regulating kinase implicated in various cancers, but its comprehensive role in LUAD, particularly within the immune context, remains poorly characterized.
• This study provides an integrated multi-omics and functional analysis, establishing PKMYT1 as a key regulator of LUAD progression, prognosis, and immune modulation. It reveals novel associations between PKMYT1, TMB, immune checkpoint genes, and chemoresistance, offering a holistic view of its oncogenic functions.
What is the implication, and what should change now?
• PKMYT1 emerges as a promising dual-purpose biomarker for prognosis and a potential therapeutic target in LUAD, with implications for patient stratification and combination therapy strategies.
• Future work should prioritize the development and testing of PKMYT1-targeted therapies and validate its utility as a predictive biomarker in prospective clinical cohorts to translate these findings into improved patient management.
Introduction
Lung adenocarcinoma (LUAD) is the most common histological subtype of lung cancer, accounting for approximately 40% of all lung cancer cases worldwide, with a steadily rising incidence (1). Despite advances in early diagnosis, surgical techniques, targeted therapies, and immunotherapy, the overall survival (OS) rate for LUAD patients remains dismal (2). This poor prognosis is largely due to the disease’s complex molecular landscape and its propensity for recurrence and metastasis (3). As a result, there is an urgent need for the identification of novel biomarkers and therapeutic targets to improve patient management and outcomes (4).
The tumor microenvironment (TME) plays a pivotal role in cancer progression and therapeutic response (5). It shapes immune evasion mechanisms, affects tumor behavior, and influences treatment outcomes, particularly in the context of immunotherapy (6). However, the TME in LUAD is highly dynamic and not yet fully understood, which limits the effectiveness of existing therapies and highlights the importance of discovering new immune-related prognostic biomarkers.
PKMYT1, a member of the cyclin-dependent kinase (CDK) family, regulates cell cycle progression and has been implicated in the development of several cancers (7,8). Although previous studies have reported its involvement in promoting cell proliferation, migration, and invasion, research on PKMYT1 in the context of LUAD remains limited (9-12). In particular, the role of PKMYT1 in modulating the immune microenvironment in LUAD has not been comprehensively explored (13). This gap in knowledge offers a valuable opportunity to investigate whether PKMYT1 contributes to immune regulation within the TME, potentially influencing tumor progression and therapeutic outcomes.
Given the limited understanding of PKMYT1’s role in LUAD and the lack of studies addressing its impact on the TME, this study aims to explore the expression patterns of PKMYT1 and its potential involvement in shaping the immune microenvironment of LUAD. By elucidating these aspects, we hope to provide new insights into how PKMYT1 could serve as both a prognostic biomarker and a therapeutic target, ultimately contributing to the development of more effective treatment strategies for LUAD patients. We present this article in accordance with the TRIPOD and MDAR reporting checklists (available at https://tcr.amegroups.com/article/view/10.21037/tcr-2025-1640/rc).
Methods
Data collection and sample acquisition
To investigate the role of PKMYT1 in LUAD, we collected gene expression data and clinical information from publicly available databases. The datasets were obtained from The Cancer Genome Atlas (TCGA) (497 tumor and 54 normal) (14) (https://www/cancer.gov/tcga) and the Gene Expression Omnibus (GEO) (15) (https://www.ncbi.nlm.nih.gov/geo/). Specifically, the GEO datasets included GSE10072 (58 tumor and 49 normal), GSE19804 (60 tumor and 60 normal), GSE30219 (293 tumor and 14 normal), GSE31210 (226 tumor and 20 normal), GSE32863 (58 tumor and 58 normal), GSE43458 (80 tumor and 30 normal), and GSE75037 (83 tumor and 83 normal), which encompassed both tumor and adjacent normal lung tissue samples. Clinical data related to patient demographics, tumor staging, and survival outcomes were also extracted from TCGA and GEO for comprehensive analysis (16). For preprocessing, TCGA RNA-seq data were log2-transformed, while all GEO microarray datasets were normalized using the Robust Multi-array Average method to ensure data comparability and reduce technical biases.
Differential gene expression analysis and survival analysis using TCGA datasets
To assess the differential expression of PKMYT1 between tumor and normal tissues, the “limma” package in R was employed (17). Expression data from TCGA were log2 transformed to stabilize variance, and statistical significance was determined using the Wilcoxon rank-sum test (18). Fold change (FC) quantified expression differences, with an adjusted P value <0.05 indicating significance. This analysis included both unpaired and paired comparisons to ensure comprehensive insights into expression variations. Kaplan-Meier survival curves were created to evaluate the influence of PKMYT1 expression on OS and progression-free survival (PFS), categorizing patients into high and low expression groups based on the median expression threshold (19). The log-rank test assessed statistical significance between groups, with a P value <0.05 deemed significant. Boxplots will further illustrate expression differences using GEO datasets, and KM plot online will validate survival curves.
Univariate and multivariate Cox analysis and nomogram construction
Univariate and multivariate Cox regression analyses were performed to identify independent prognostic factors associated with patient survival (20). The analysis incorporated PKMYT1 expression, tumor stage, age, and gender, facilitating a comprehensive assessment of their collective impact on survival outcomes. Following this, a nomogram was developed using the “rms” package in R, allowing for individualized predictions of survival probabilities at 1, 3, and 5 years based on the aforementioned variables (21,22). Calibration plots were generated to compare predicted survival rates with observed rates, with the 45-degree line indicating a perfect predictive model. This graphical representation aids in evaluating the nomogram’s accuracy and reliability in forecasting survival outcomes for patients with LUAD.
Immune cell infiltration analysis
To investigate the association between PKMYT1 expression and immune cell infiltration in LUAD, we employed the ESTIMATE algorithm to compute stromal, immune, and ESTIMATE scores for each sample (23). Additionally, we utilized the CIBERSORT tool to estimate the relative proportions of various immune cell types based on gene expression data (24). Our analysis highlighted a significant correlation between PKMYT1 expression and specific immune cell populations, including T cells CD4 memory activated, macrophages M1, T cells CD4 memory resting, Mast cells resting (25). Correlation analyses were performed using Pearson coefficients, and scatter plots were generated to visualize these relationships. Furthermore, we also assessed the relationship between PKMYT1 expression and other immune cell types to provide a comprehensive overview of immune infiltration dynamics within the TME.
Immune checkpoint, MSI and TMB analysis
The analysis of immune checkpoint genes was conducted by extracting expression data from both TCGA and GEO datasets. To explore the relationship between PKMYT1 expression and key immune checkpoint genes, such as CD28, CD48, and BTLA, we performed Pearson correlation analysis (26,27). These analyses are presented as exploratory findings at the transcriptomic level. Additionally, we examined the correlation between PKMYT1 expression and MSI status by analyzing the available MSI scores within the TCGA datasets (28). Specifically, we utilized the MANTIS score—a continuous metric quantifying the degree of MSI, which was obtained from a published pan-cancer resource, TMB was quantified as the count of nonsynonymous mutations per megabase (29,30). Specifically, somatic mutations were called using the MuTect2 algorithm, and only PASS variants were retained. The TMB was calculated by dividing the count by the exome capture size. To assess potential confounding, the correlation between PKMYT1 expression and the tobacco smoking mutational signature was evaluated. We assessed the correlation between TMB and PKMYT1 expression using Pearson correlation analysis, providing insights into the potential link between PKMYT1 and the genomic landscape of LUAD. This multifaceted approach aimed to elucidate the role of PKMYT1 in immune modulation and its implications for therapeutic strategies.
Differential gene expression analysis using GEO datasets and survival analysis
To further evaluate the expression differences of PKMYT1 between cancerous and normal tissues, we analyzed datasets from the GEO, specifically GSE10072, GSE19804, GSE30219, GSE31210, GSE32863, GSE43458, and GSE75037 (16). These datasets provided comparative insights into PKMYT1 expression levels across various tumor and adjacent normal tissue samples. Additionally, survival analysis was performed using the Kaplan-Meier Plotter (https://kmplot.com/analysis/), where we generated survival curves for PKMYT1 in LUAD to assess its prognostic value (31).
Protein expression analysis
Differential protein expression of PKMYT1 was assessed using the UALCAN online database (https://ualcan.path.uab.edu/analysis-prot.html) (32,33). This analysis encompassed a variety of factors, including race, tumor stage, body weight differences, age, sex, and comparisons between cancerous and normal tissues. Additionally, histological subtypes and tumor grades were evaluated to provide a comprehensive understanding of PKMYT1 expression across different demographic and clinical variables. The results were statistically analyzed to determine significant differences in protein levels, which may correlate with various clinical outcomes.
Protein enrichment analysis
Subsequently, pathway enrichment analysis was conducted to identify the biological pathways significantly altered in relation to PKMYT1 expression. Notably, pathways such as WNT, NRF2, RTK, mTOR, and HIPPO were found to be significantly impacted. These pathways are critical for regulating cellular processes and may play a pivotal role in the progression of LUAD. The association of these pathways with clinical parameters was explored to understand their relevance in the context of tumor behavior and patient prognosis, highlighting the potential therapeutic targets that may arise from this analysis.
Drug sensitivity analysis
To evaluate the chemotherapeutic response associated with PKMYT1 expression, we conducted a drug sensitivity analysis using the “pRRophetic” package in R (34,35). This algorithm predicts the half-maximal inhibitory concentration (IC50) of drugs in silico based on baseline gene expression profiles trained on the Genomics of Drug Sensitivity in Cancer (GDSC) database. Gene identifiers were mapped using official gene symbols, and the analysis was controlled for tissue type by including only lung cancer cell lines in the training model. We explored the expression of targets related to immune checkpoint inhibitors and other therapeutic agents, comparing high-risk and low-risk groups to uncover potential implications for treatment responses in both immunotherapy and chemotherapy. The results are presented as computational predictions and may provide preliminary insights into optimizing therapeutic strategies based on PKMYT1 expression levels.
GSEA for GO and KEGG enrichment analysis
To assess the biological functions associated with PKMYT1 expression, Gene Set Enrichment Analysis (GSEA) was performed using the ‘clusterProfiler’ package in R. This analysis integrated GO and KEGG pathways to identify enriched biological processes and signaling pathways linked to PKMYT1 (36). Gene sets were obtained from the Molecular Signatures Database (MSigDB, version 7.5.1): “c5.go.bp.v7.5.1.symbols.gmt” for GO Biological Processes and “c2.cp.kegg.v7.5.1.symbols.gmt” for KEGG pathways. The significance of enrichment was determined using normalized P values (NOM P<0.05) and false discovery rates (FDR <0.05). This approach allowed for a comprehensive view of the underlying biological mechanisms differentiating high and low PKMYT1 expression groups, providing insights into their functional relevance in LUAD.
Clinical samples
A total of 39 paired tumor and adjacent non-tumorous lung tissue specimens were collected from patients undergoing resection for primary lung cancer at the Department of Thoracic Surgery, Affiliated Hospital of North Sichuan Medical College Immediately upon surgical excision, all specimens were reviewed by a senior pathologist to confirm histological diagnosis and to ensure that tumor cell content exceeded 70% in cancerous tissues and that adjacent samples were free of malignant cells. Tissue fragments were then snap-frozen in liquid nitrogen and stored at −80 ℃ until RNA extraction. All patients provided written informed consent prior to sample collection, and the study protocol was approved by the Ethics Committee of Affiliated Hospital of North Sichuan Medical College (No. 2024ER257-1). This study was conducted in accordance with the Declaration of Helsinki and its subsequent amendments.
Cell culture
The human bronchial epithelial cell line BEAS-2B (Baidi Biotech, Hangzhou, China; Catalog: C5382), the LUAD cell line A549 (Procell, Wuhan, China; Catalog: CL-0016), and the non-small cell lung cancer cell line NCI-H1299 (Procell, Catalog: CL-0165) were cultured in Dulbecco’s Modified Eagle Medium (DMEM, Gibco, California, USA; Catalog: C11995-500BT), supplemented with 10% fetal bovine serum (FBS, Baidi Biotech, Catalog: F801-500) and 1% penicillin-streptomycin solution (Beyotime, Shanghai, China; Catalog: C0222). All cells were maintained in a humidified incubator at 37 ℃ with 5% CO2, according to the respective supplier’s instructions. All cell lines were authenticated and confirmed to be free of mycoplasma contamination. For PKMYT1 knockdown experiments, two independent siRNAs targeting human PKMYT1 were utilized to mitigate off-target effects: siRNA-521 (sense: 5'-AGAACCUGGAUUCUCCCUCTT-3', antisense: 5'-GAGGGAGAAUCCAGGUUCUTT-3' and siRNA-1269 (sense: 5'-ACAGCAGCGGAUGUGUUCATT-3, antisense: 5'-UGAACACAUCCGCUGCUGUTT-3'). A non-targeting scrambled siRNA was used as the negative control (NC). Transfection was performed at 50–60% cell confluence using Lipofectamine 3000 reagent (Invitrogen, California, USA; Catalog: L3000015) following the manufacturer’s protocol, and functional assays were conducted 48–72 hours post-transfection.
Reverse transcription-quantitative polymerase chain reaction (RT-qPCR) methodology
Total RNA was extracted using TRIzol reagent (Thermo Fisher, Catalog: 15596026), and cDNA was synthesized using the PrimeScript RT Reagent Kit (Catalog: AG11705) according to the manufacturer’s instructions. PCR amplification was performed using the Accurate PCR kit (Catalog: AG11702) under the following conditions: initial denaturation at 95 ℃ for 2 minutes, followed by 40 cycles of 95 ℃ for 5 seconds and annealing at 60 ℃ for 30 seconds. A final extension was conducted at 95 ℃ for 30 seconds and 65 ℃ for 5 seconds. The specific primers used were: forward primer (CATGGCTCCTACGGAGAGGT) and reverse primer (ACATGGAACGCTTTACCGCAT).
Western blot analysis
Protein samples were extracted using RIPA lysis buffer (Epizyme Biomedical Technology, Hongkong, China; Catalog: PC101) and quantitatively analyzed using a BCA protein assay kit (Epizyme, Catalog: ZJ101). Equal amounts of protein were separated by SDS-PAGE and transferred to PVDF membranes (Millipore, Boston, USA; Catalog: IPVH00010). The membranes were blocked with rapid blocking solution for 30 minutes at room temperature (Epizyme, Catalog: PS108P) and incubated with primary antibodies overnight at 4 ℃. The primary antibodies and dilutions used were as follows: PKMYT1 (Proteintech, Chicago, USA; 55098-1-AP, 1:1,000), Tubulin (Proteintech, 66031-1-Ig, 1:3,000), E-Cadherin (Affinity, Chicago, USA; BF0219, 1:1,000), N-Cadherin (Affinity, AF6710, 1:1,000), BAX (Affinity, AF0120, 1:1,000), BCL-2 (Affinity, AF6139, 1:1,000), ERK (Epizyme, R013501, 1:1,000), p-ERK (Epizyme, R011978, 1:1,000), MEK (Epizyme, R013844, 1:1,000), p-MEK (Epizyme, R012258, 1:1,000). After washing with TBST, the membranes were incubated with HRP-conjugated secondary antibodies for 1 hour at room temperature. Protein bands were visualized using an ECL detection kit (Epizyme, Catalog: SQ201) and analyzed using ImageJ software. The uncropped original blot images are provided in the Appendix 1 for Western Blot (WB) Raw Data. This protocol was applied to both cell line samples and the paired clinical LUAD tissue specimens (tumor and adjacent normal). For the clinical tissues, protein was extracted from approximately 20 mg of snap-frozen tissue per sample. Each paired sample (tumor and its matched normal) was loaded adjacently on the same gel to enable direct within-pair comparison.
Cell viability assay
Cell viability was assessed using the Cell Counting Kit-8 (Beyotime Biotechnology, Catalog: C0037) according to the manufacturer’s instructions. Briefly, cells were seeded into 96-well plates at a density of 5×103 cells per well and cultured overnight. After treatments, 10 µL of CCK-8 solution was added to each well and incubated at 37 ℃ for 1–2 hours. The absorbance at 450 nm was measured using a microplate reader.
EdU incorporation assay
Cell proliferation was further evaluated using an EdU Cell Proliferation Imaging Kit (green fluorescence; Abbkine, Cat. No. KTA2030). Cells were incubated with EdU (10 µM) for 2 h, followed by fixation with 3.7 paraformaldehyde and permeabilization with 0.5% Triton X-100. The incorporated EdU was detected using a copper-catalyzed click reaction with AbFluor 488 azide according to the manufacturer’s instructions. Nuclei were counterstained with Hoechst 33342, and images were acquired using a fluorescence microscope.
Transwell migration and invasion assays
Transwell migration and invasion assays were conducted using 8-µm pore Transwell chambers (Corning, Corning, USA; Catalog: 3422). For invasion assays, the upper chambers were pre-coated with Matrigel (Beyotime Biotechnology, Catalog: C0371-5ml). Cells in serum-free medium were seeded into the upper chambers (5×104), and 10% FBS medium was added to the lower chambers as a chemoattractant. After 24 hours of incubation at 37 ℃, non-migrated or non-invaded cells were removed, and the membranes were fixed, stained with crystal violet, and counted under a microscope.
Cell scratch assay
The cell scratch assay was performed to evaluate treatment-induced changes in cell migration. A total of 5×105 cells were plated in each well of a 6-well plate and allowed to grow until they formed a confluent monolayer. After 24 hours, a linear wound was created by gently scraping the cell layer with a sterile 200-µL pipette tip. The culture medium was then replaced with DMEM containing 1% serum to suppress proliferation and emphasize migratory behavior. Phase-contrast images of the wound area were acquired immediately after scratching (t=0) and again at 24 and 48 hours. Using ImageJ software, the distance between the original wound edge and the leading front of migrating cells was measured at multiple locations along the scratch. Migration was expressed as the relative increase in wound closure compared with the initial gap. All assays were carried out in triplicate to confirm consistency.
Flow cytometry analysis of apoptosis
Cell apoptosis was assessed using the Annexin V-FITC/PI Apoptosis Detection Kit (Key GEN Biotech, Catalog: KGA1102-50) according to the manufacturer’s instructions. Briefly, cells were harvested, washed twice with cold PBS, and resuspended in binding buffer. Annexin V-FITC and PI were added to the cell suspension, followed by incubation in the dark at room temperature for 10 minutes. The samples were then analyzed using an Agilent NovoCyte Opteon Spectral Flow Cytometer within 1 hour. Data were processed using FlowJo software.
Statistical analysis
Statistical analyses were conducted using R version 4.1.0. Detailed version information for all R packages used is provided in Table S1. Continuous variables are presented as mean ± standard deviation (SD), while categorical variables are expressed as percentages. Differences between continuous variables were assessed using Student’s t-test or Wilcoxon rank-sum test, as appropriate. For categorical data, chi-squared tests were applied to evaluate associations. The relationship between variables was analyzed using Pearson or Spearman correlation methods. A significance level of P<0.05 was considered statistically significant across all tests. Given the exploratory nature of certain high-dimensional analyses, nominal P values are reported to minimize type II error, and results should be interpreted with this in mind.
Results
Elevated PKMYT1 expression and its clinical significance in LUAD
A schematic summary of the proposed multifaceted roles of PKMYT1 in LUAD is presented (Figure 1). PKMYT1 expression levels were notably higher in tumor tissues compared to normal counterparts (Figure 2A,2B, P<0.001). This upregulation of PKMYT1 was closely associated with poor OS (P<0.001) and PFS (P=0.003), indicating its potential as a prognostic marker (Figure 2C,2D). To further evaluate its predictive accuracy, time-dependent ROC analysis was performed. PKMYT1 expression showed AUC values of 0.618, 0.616, and 0.588 for predicting 1-, 3-, and 5-year OS, respectively (Figure 2E). A correlation heatmap further illustrated that high PKMYT1 expression is predominantly associated with advanced clinical parameters, including tumor stage, T, N, M classifications and smoking status, as well as demographic factors, emphasizing its clinical relevance in LUAD progression and prognosis (Figure 2F). For detailed subgroup analyses of PKMYT1 expression across specific clinical variables (age, gender, and individual T/N/M/Stage categories), please refer to Figure S1. In patients under 65 years of age, elevated PKMYT1 expression was also observed (Figure S1A, P=0.009). Moreover, PKMYT1 expression varied significantly across T classifications (T1 vs. T2, P=0.0015; T1 vs. T3, P=0.03) and lymph node involvement was linked to increased PKMYT1 levels (N0 vs. N1, P=0.03; N1 vs. N3, P=0.005). Additionally, tumor stage and grade show higher levels in more advanced stages (Stage I vs. Stage II, P=0.008; Stage I vs. Stage III, P=0.003) (Figure S1D-S1F). To further validate the prognostic value of continuous PKMYT1 expression, a restricted cubic spline (RCS) analysis confirmed a significant linear association with OS risk (Figure S2A, P=0.002). Furthermore, survival analysis based on the optimal expression cutpoint robustly confirmed that patients with high PKMYT1 expression had significantly poorer OS (Figure S2B, P<0.001).
Prognostic assessment of LUAD patients using Cox regression and nomogram models
The univariate Cox regression analysis revealed that PKMYT1 [hazard ratio (HR) =1.354, 95% confidence interval (CI): 1.126–1.628, P=0.001] and tumor stage (HR =1.383, 95% CI: 1.251–1.530, P<0.001) were significant indicators of survival in patients with LUAD (Figure 3A). Conversely, age (HR =1.010, 95% CI: 0.995–1.026, P=0.20), gender (HR =1.157, 95% CI: 0.856–1.564, P=0.34) and smoking status (HR =0.899, 95% CI: 0.651–1.240, P=0.52) did not demonstrate a meaningful impact on survival outcomes. In the multivariate analysis, the independent prognostic relevance of PKMYT1 (HR =1.334, 95% CI: 1.103–1.613, P=0.003) and tumor stage (HR =1.370, 95% CI: 1.235–1.519, P<0.001) was further confirmed (Figure 3B). Age was also identified as significant (HR =1.016, 95% CI: 1.001–1.033, P=0.04), while gender (HR =1.047, 95% CI: 0.773–1.419, P=0.77) and smoking status (HR =0.868, 95% CI: 0.627–1.201, P=0.39) did not show a significant association. A nomogram was constructed, integrating age, gender, PKMYT1, and tumor stage (Figure 3C), to predict the probabilities of 3- and 5-year survival based on cumulative scores. The calibration curves for 1-, 3-, and 5-year OS indicated a high level of consistency between predicted and actual survival rates (Figure 3D), with the curves aligning closely to the ideal 45-degree line, emphasizing the model’s strong predictive capability. Furthermore, decision-curve analysis (DCA) demonstrated that the nomogram provided significant clinical net benefit across a range of threshold probabilities for predicting 1-, 3-, and 5-year OS (Figure S2C).
Correlation between PKMYT1 expression and immune cell infiltration in the TME
The analysis revealed a significant association between PKMYT1 expression and variations in TME scores, specifically StromalScore, ImmuneScore, and ESTIMATEScore (P<0.001, P<0.01, P<0.001). Higher levels of PKMYT1 expression correlated with reduced TME scores (Figure 4A). To explore the potential confounding effect of tumor purity, we further analyzed its relationship with PKMYT1 expression. We found that PKMYT1 high‑expression tumors exhibited significantly higher tumor purity than low‑expression tumors (P<0.001, Figure 4B), consistent with the inverse correlation between tumor purity and stromal/immune scores. This suggests that the lower stromal and immune scores in the high PKMYT1 group may be partly attributed to a higher proportion of tumor cells rather than a simple reduction in immune or stromal components. In the PKMYT1 high expression group, notable increases in immune cell types such as CD8 T cells, activated memory CD4 T cells, resting NK cells, M0 and M1 macrophages, and activated mast cells were observed (P<0.001), along with a significant rise in follicular helper T cells (P<0.01). Conversely, the low expression group exhibited increased levels of resting memory CD4 T cells, monocytes, resting dendritic cells, and resting mast cells (P<0.001), with activated dendritic cells, plasma cells, activated NK cells, and M2 macrophages also showing significant increases (P<0.05) (Figure 4C).Correlation analyses demonstrated that activated CD4 memory T cells, follicular helper T cells, CD8 T cells, and M1 macrophages were positively correlated with PKMYT1 expression (P<0.001), while resting mast cells, resting memory CD4 T cells, resting dendritic cells, and monocytes exhibited a negative correlation (P<0.001) (Figure 4D). Detailed effect sizes (Spearman’s ρ) with 95% CIs and FDR-adjusted q-values for all correlations are provided (Tables S2,S3). Scatter plots further elucidated these relationships, highlighting the positive correlation between PKMYT1 expression and T cells CD4 memory activated (R=0.36, P=1.4e−14) (Figure 4E), M1 macrophages (R=0.32, P=1e−11) (Figure 4F), T cells CD8 (R=0.21, P=1.1e−05) (Figure 4G), and T cells follicular helper (R=0.16, P=0.0011) (Figure 4H). Notably, NK cells resting (R=0.22, P=2.1e−06) (Figure 4I) and M0 macrophages (R=0.35, P=1.7e−14) (Figure 4J) also showed significant positive correlations, while activated mast cells (R=0.13, P=0.008) (Figure 4K) and plasma cells (R=−0.15, P=0.001) (Figure 4L) demonstrated weaker correlations. Additionally, negative correlations were observed for dendritic cells activated (R=−0.16, P=0.00089) (Figure 4M), NK cells activated (R=−0.1, P=0.04) (Figure 4N), monocytes (R=−0.22, P=3.3e−06) (Figure 4O), dendritic cells resting (R=−0.31, P=1.9e−11) (Figure 4P), T cells CD4 memory resting(R=−0.3, P=9.7e−11) (Figure 4Q), and mast cells resting (R=−0.37, P=9.6e−16) (Figure 4R). A sensitivity analysis using partial correlation, controlling for tumor purity and tumor stage, confirmed that the core associations remained robust. Overall, these findings indicate a complex interplay between PKMYT1 expression and immune cell infiltration within the TME, highlighting its potential role in modulating immune responses in LUAD. The reliability of these immune infiltration estimates was further supported by a comparative analysis using an independent algorithm (xCell), which showed consistent associations for key populations such as Macrophage M1 and M2 (Figure S2D).
Correlation of PKMYT1 expression with immune checkpoint genes, MSI and TMB
The analysis of PKMYT1 expression revealed a distinct pattern of correlation with various immune checkpoint genes. Notably, PKMYT1 exhibited a negative correlation with several immune checkpoint genes, including CD40LG and TNFSF15, while demonstrating a positive correlation with CD276, TNFRSF18, and LAG3 (Figure 5A). In terms of MSI, PKMYT1 expression showed a statistically significant but very weak positive correlation (R=0.13, P=0.005, Figure 5B). Given the established rarity of high MSI in LUAD and the negligible effect size observed, we interpret this finding with caution and conclude that PKMYT1 expression is biologically independent of MSI status. Conversely, a robust positive correlation was observed between PKMYT1 expression and TMB, with a correlation coefficient of R=0.4 and a highly significant P value (Figure 5C, P<2.2e−16). This finding indicates a correlation between higher PKMYT1 expression and an increased TMB, which may be associated with tumorigenesis and immune evasion. To specifically address the potential confounding effect of tobacco smoking-a major contributor to mutational burden in LUAD-we performed a stratified analysis. When patients were stratified by smoking history, PKMYT1 expression remained strongly and comparably correlated with TMB both in smokers (R=0.38, P=1.3e−12) and in non-smokers (R=0.38, P=2.3e−06) (Figure S2E,S2F). This consistency across subgroups indicates that the PKMYT1-TMB association is independent of smoking status, further strengthening the robustness of this finding.
PKMYT1 expression in LUAD tissues and its prognostic value
The expression levels of PKMYT1 in LUAD were assessed using multiple datasets, including GSE10072, GSE19804, GSE30219, GSE31210, GSE32863, GSE43458, and GSE75037. Consistently, PKMYT1 showed significantly elevated expression in cancerous tissues compared to normal counterparts (P<0.001, Figure S3A-S3G). Kaplan-Meier survival analysis indicated that patients exhibiting higher PKMYT1 levels experienced markedly worse survival outcomes, with a HR of 2.09 (95% CI: 1.47–2.96, log-rank P=2.3e−05, Figure S3H). These results underscore the prognostic significance of PKMYT1 in LUAD, suggesting its potential as a biomarker for predicting patient outcomes.
Relationship between PKMYT1 protein expression and clinical correlations in LUAD
Analysis revealed significant differences in PKMYT1 expression across various clinical groups. PKMYT1 expression was markedly higher in the primary tumor group compared to the normal group (Figure 6A, P<0.001). In terms of gender, male patients with tumors exhibited significantly higher PKMYT1 levels compared to both normal individuals (P<0.001) and female patients with tumors (P<0.05), while female patients with tumors also showed higher PKMYT1 expression compared to normal individuals (P<0.01) (Figure 6B). Regarding age, the 41–60 and 61–80 years age groups with tumors had significantly higher PKMYT1 expression than the normal group (both P<0.001), while no significant differences were observed for the 21–40 or 81–100 years age groups (Figure 6C). For weight categories, the NormalWeight, ExtremeWeight, and ExtremeObese tumor groups each showed significantly elevated PKMYT1 levels compared to the normal group (P<0.001), with no significant differences for the Obese group compared to others (Figure 6D). In terms of race, PKMYT1 expression was significantly higher in the Caucasian tumor group compared to the normal group (P<0.001), while no significant differences were found for the African-American or Asian groups (Figure 6E). Across cancer stages, Stage 1, Stage 2, and Stage 3 tumor groups exhibited significantly higher PKMYT1 expression compared to the normal group (P<0.001), with Stage 3 also showing higher levels than Stage 1 (P<0.05) (Figure 6F). Similarly, tumor grade analysis revealed that Grade 2 and Grade 3 groups had significantly higher PKMYT1 expression compared to both the normal group (P<0.001) and Grade 1 (P<0.001), with Grade 3 also exhibiting higher levels than Grade 2 (P<0.001) (Figure 6G). Finally, among histological subtypes, the Adenocarcinoma, Acinar adenocarcinoma, Solid adenocarcinoma, and other adenocarcinoma groups each showed significantly higher PKMYT1 expression than the normal group (P<0.001, P<0.001, P<0.01, and P<0.01, respectively), while no significant differences were observed for the Lepidic adenocarcinoma, Squamous cell carcinoma, or Colloid adenocarcinoma subtypes (Figure 6H).
PKMYT1 protein expression in LUAD and its association with key pathways
PKMYT1 expression was significantly associated with alterations in several key pathways involved in LUAD (Figure 7A-7I). In the chromatin modifier pathway, PKMYT1 levels were markedly higher in the Chromatin Modifier altered group compared to the normal group (P<0.001), with the others group showing higher expression than the Chromatin Modifier altered group (P<0.01) (Figure 7A). In the HIPPO pathway, both the HIPPO Pathway-altered group and the others group had significantly elevated PKMYT1 levels compared to the normal group (both P<0.001) (Figure 7B). Similarly, in the mTOR pathway, the mTOR pathway-altered and others groups exhibited higher PKMYT1 expression than the normal group (P<0.001 and P<0.01, respectively), with the others group also showing higher expression than the mTOR Pathway-altered group (P<0.01) (Figure 7C). The MYC/MYCN pathway showed a similar trend, with both the MYC/MYCN Pathway-altered group and the others group having significantly higher PKMYT1 expression than the normal group (both P<0.001) (Figure 7D). In the NRF2 pathway, both the NRF2 Pathway-altered group and the others group exhibited elevated PKMYT1 levels compared to the normal group (both P<0.001) (Figure 7E). For the p53/Rb-related pathway, the p53/Rb-related Pathway-altered group showed higher expression than the normal group (P<0.001), and the others group demonstrated even higher levels than the p53/Rb-related pathway-altered group (P<0.01) (Figure 7F). In the RTK pathway, the NRF2 Pathway-altered and others groups both had significantly higher PKMYT1 expression than the normal group (P<0.001 and P<0.01, respectively) (Figure 7G). Similarly, in the SWI-SNF pathway, PKMYT1 expression was higher in both the SWI-SNF pathway-altered and others groups compared to the normal group (P<0.001 and P<0.05, respectively) (Figure 7H). Finally, in the WNT pathway, both the WNT Pathway-altered group and the others group exhibited significantly elevated PKMYT1 levels compared to the normal group (both P<0.001), with the others group also showing higher expression than the WNT Pathway-altered group (P<0.05) (Figure 7I).
PKMYT1 expression correlates with decreased sensitivity to common chemotherapeutic agents
The in silico drug sensitivity analysis revealed that high PKMYT1 expression was significantly associated with predicted higher IC50 values for several widely used chemotherapeutic agents, including 5-fluorouracil, cisplatin, crizotinib, erlotinib, gemcitabine, and irinotecan (Figure 8A-8F, P<0.001). These computational predictions are consistent with a potential association between high PKMYT1 expression and drug resistance mechanisms, supporting further investigation into its role as a predictive biomarker worthy of further clinical validation for forecasting treatment response in LUAD.
PKMYT1 enrichment analysis
The GSEA revealed significant biological pathways associated with PKMYT1 expression. Using a stringent FDR q-value threshold of <0.05, significant pathways were identified. In KEGG) analysis, significant pathways included “KEGG_DNA_REPLICATION” and “KEGG_HOMOLOGOUS_RECOMBINATION”, suggesting that PKMYT1 may be implicated in DNA maintenance and repair mechanisms (Figure 9A). Additionally, pathways related to neuroactive ligand-receptor interaction and olfactory transduction were also enriched, indicating a broader impact of PKMYT1 on cellular signaling processes. In the GO analysis, several notable biological processes were identified, including keratinocyte differentiation and various cell cycle processes related to meiosis and mitosis (Figure 9B). Specifically, pathways such as “GOBP_KERATINOCYTE_DIFFERENTIATION” and “GOBP_MITOTIC_SISTER_CHROMATID_SEGREGATION” highlighted the potential role of PKMYT1 in cell differentiation and chromosomal dynamics. The complete GSEA results, including normalized enrichment scores (NES), nominal P values, FDR q-values, and core enrichment genes, are provided in Tables S4,S5. These findings collectively emphasize the functional relevance of PKMYT1 in the context of LUAD.
PKMYT1 promotes proliferation in LUAD by regulating cell growth
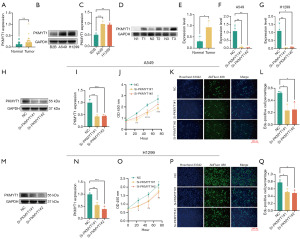
qPCR analysis revealed that PKMYT1 expression was significantly higher in LUAD cells compared to normal cells (Figure 10A, P<0.01). Western blot analysis of LUAD cell lines confirmed the upregulation of PKMYT1 at the protein level (Figure 10B,10C, P<0.01). To further validate this finding in patient-derived materials, we performed Western blot analysis on a subset of 39 paired LUAD clinical specimens. Detailed clinicopathological characteristics of these tissue samples are provided in table available at https://cdn.amegroups.cn/static/public/tcr-2025-1640-1.xlsx. The results confirmed that PKMYT1 protein expression was significantly higher in tumor tissues compared to their matched adjacent normal tissues (P<0.05, Figure 10D,10E). Upon knockdown of PKMYT1 using siRNA, its mRNA level was significantly reduced in A549 cells (Figure 10F, P<0.05) and H1299 cells (Figure 10G, P<0.05). The protein levels were correspondingly decreased in A549 cells (Figure 10H,10I, P<0.05). PKMYT1 knockdown significantly inhibited the proliferation of A549 cells (CCK-8 assay, Figure 10J, P<0.05), which was further confirmed by EdU assays (Figure 10K,10L, P<0.05). Similarly, the protein levels were decreased in H1299 cells (Figure 10M,10N, P<0.05). The proliferation of H1299 cells was also inhibited (CCK-8 assay, Figure 10O, P<0.05), as confirmed by EdU assays (Figure 10P,10Q, P<0.05).
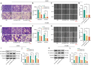
PKMYT1 knockdown significantly suppresses migration and invasion in LUAD cells
Transwell assays showed that PKMYT1 knockdown significantly reduced the migration and invasion abilities of A549 cells (Figure 11A,11B, P<0.01). Wound-healing assays further confirmed that the migration rates of H1299 cells were markedly decreased at 24 and 48 hours following PKMYT1 knockdown (Figure 11C,11D, P<0.01). Similarly, the migration and invasion abilities of H1299 cells were significantly reduced (Figure 11E,11F, P<0.001), and the migration rates of A549 cells were also markedly decreased (Figure 11G,11H, P<0.01). Moreover, Western blot analysis revealed that in A549 cells, PKMYT1 knockdown led to an increase in E-cadherin expression and a decrease in N-cadherin and Vimentin levels (Figure 11I,11J, P<0.01). The same trend was observed in H1299 cells, with increased E-cadherin and decreased N-cadherin and Vimentin levels (Figure 11K,11L, P<0.01), indicating a reversal of epithelial-mesenchymal transition (EMT). These findings suggest an association between PKMYT1 expression and enhanced migratory and invasive capacities in LUAD cells, potentially mediated through EMT regulation.
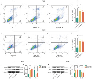
PKMYT1 knockdown promotes apoptosis in LUAD cells
Flow cytometry analysis revealed that PKMYT1 knockdown significantly increased the apoptosis rates in A549 cells (Figure 12A-12D, P<0.01) and H1299 cells (Figure 12E-12H, P<0.01), with the proportion of apoptotic cells being markedly higher in the si-PKMYT1 groups compared to the negative control (NC) group. Western blot analysis further demonstrated that PKMYT1 knockdown upregulated the expression of the pro-apoptotic protein Bax and downregulated the expression of the anti-apoptotic protein Bcl-2 in A549 cells (Figure 12I,12J, P<0.01) and H1299 cells (Figure 12K,12L, P<0.05).
Discussion
We investigated the critical role of PKMYT1 in LUAD, demonstrating its association with poor prognosis and alterations in immune landscape. The high expression of PKMYT1 correlated with OS and PFS, suggesting its potential as a biomarker for aggressive LUAD. Understanding the impact of PKMYT1 on tumor biology helps elucidate its prognostic value and aids in formulating therapeutic strategies. PKMYT1 is a serine/threonine kinase belonging to the WEE1 family, which regulates the G2/M cell cycle transition by phosphorylating and inhibiting cyclin-dependent kinase 1 (CDK1) at threonine 14 and plays a significant role in various cancers, including LUAD (36). It is known that PKMYT1 regulates cell cycle processes and is associated with adverse outcomes in cancer patients (37). Previous studies have shown that PKMYT1 is frequently upregulated in malignant tissues, correlating with advanced tumor stages and aggressive disease characteristics. Notably, PKMYT1 may influence cell proliferation, migration, and invasion, highlighting its potential role in tumor progression and metastasis. Our results indicate that elevated levels of PKMYT1 are associated with aggressive tumor features, as evidenced by the correlation with increased metastatic rates and higher tumor grades in clinical data. This is consistent with prior research suggesting that high PKMYT1 expression is associated with dysregulation of critical cell cycle checkpoints, ultimately creating a favorable environment for tumor survival (7).
Our findings add to a growing body of evidence implicating PKMYT1 in cancer progression across multiple tumor types. Similar to reports in gastric, renal clear cell, and triple-negative breast cancers, we confirm its strong association with advanced stage and poor prognosis in LUAD (9,38,39). Beyond prognostic correlation, our functional assays demonstrating that PKMYT1 knockdown suppresses proliferation, migration, and invasion align with its proposed oncogenic mechanisms in other contexts, such as through activating β-catenin or Notch signaling (10,11). Notably, the association between high PKMYT1 expression and reduced predicted sensitivity to DNA-damaging agents like cisplatin resonates with the established biological rationale for WEE1/PKMYT1 inhibition. Preclinical studies have shown that inhibiting these kinases creates a synthetic-lethal interaction with DNA damage, impairing DNA repair and enhancing tumor cell death, particularly in p53-deficient backgrounds (7). This positions our observation as a compelling hypothesis for future investigation: PKMYT1 overexpression might not only be a biomarker of resistance but also a direct therapeutic target to overcome chemoresistance in LUAD.
The correlation between PKMYT1 expression and advanced tumor stage, as well as its association with T, N, and M classifications, further underscores its role in LUAD progression (40). Notably, patients with higher PKMYT1 expression exhibited more aggressive clinical features, including lymph node metastasis and higher histological grades. The significant association between elevated PKMYT1 expression and younger patient age also raises interesting questions about the molecular drivers of LUAD across different demographic groups. These findings suggest that PKMYT1 could serve as an important molecular indicator for identifying high-risk patients and may offer value in personalizing treatment strategies.
Our Cox regression analysis identified PKMYT1 as an independent prognostic factor for LUAD, alongside tumor stage and patient age (38). The construction of a nomogram incorporating these variables provided robust predictive accuracy for patient outcomes, emphasizing the potential clinical utility of PKMYT1 in prognostic models (41). This tool could aid clinicians in stratifying LUAD patients based on their risk profiles and guiding treatment decisions accordingly.
The TME analysis revealed that high PKMYT1expression was associated with a reduction in stromal and immune cell infiltration, which may be partially explained by the concurrent increase in tumor purity observed in PKMYT1 high-expressing tumors. This association is consistent with a potential role for PKMYT1 in modulating the immune microenvironment, possibly favoring immune evasion (23). We observed significant alterations in immune cell populations, with increased levels of CD8 T cells, T cells CD4 memory activated, and macrophages in the PKMYT1 high-expression group (42). This shift in immune cell dynamics suggests PKMYT1 expression is linked to an altered immune contexture, which could theoretically influence the efficacy of immune-based therapies. Interestingly, the positive correlation between PKMYT1 expression and immune-suppressive cell types, such as M0 and M1 macrophages, suggests a dual role of PKMYT1 in both stimulating immune responses and promoting immune evasion (43).
Our findings also demonstrate a positive correlation between PKMYT1 expression and TMB. This correlation raises the hypothesis that PKMYT1 might be associated with or influence processes related to genomic instability, potentially contributing to a more aggressive tumor phenotype (39,44). However, PKMYT1 expression was not associated with MSI, indicating that its impact on genomic alterations may be independent of MSI status. The complex interplay between PKMYT1 and immune checkpoint genes suggests a possible link between PKMYT1 expression and immune regulatory pathways (45,46). The positive correlations with CD276, TNFRSF18, and LAG3 highlight potential pathways through which PKMYT1 might modulate immune checkpoint activity, offering opportunities for therapeutic intervention.
Our study also identified a significant association between elevated PKMYT1 expression and decreased sensitivity to several common chemotherapeutic agents, including 5-fluorouracil, cisplatin, and gemcitabine. This association suggests PKMYT1 could be a factor in drug resistance, potentially limiting the effectiveness of standard chemotherapy in LUAD. Thus, targeting PKMYT1 represents a hypothetical strategy to overcome chemoresistance and enhance treatment outcomes. Furthermore, the enrichment of PKMYT1 in critical oncogenic pathways, such as mTOR, WNT, and MYC, underscores its central role in tumor biology. These pathways are known to drive cancer progression, and their activation may provide mechanistic insights into how PKMYT1 promotes LUAD development and metastasis.
It is important to note that in this comprehensive exploratory study, we presented nominal p-values to minimize the risk of type II errors and to provide a complete view of all potential associations for hypothesis generation. We acknowledge that applying strict multiple testing correction is an important consideration for confirmatory studies, and future validation in independent cohorts will benefit from such adjustments. Additionally, it should be noted that certain clinically relevant variables, such as ECOG performance status and detailed treatment history, were not consistently available in the public datasets used in our analyses. Their absence, while a limitation of the study design, does not invalidate the robust associations identified with the variables at hand. Nonetheless, the core associations reported herein, such as PKMYT1’s differential expression, prognostic value, and link to TMB-were consistently highly significant (P<0.001) across datasets, supporting their robustness.
While our study provides a comprehensive multi-omics profile of PKMYT1 in LUAD, several limitations should be acknowledged. First, the findings are predominantly derived from retrospective analysis of public databases; prospective validation in independent clinical cohorts is essential to confirm the prognostic and predictive utility of PKMYT1. Second, although we performed in vitro functional validation, the lack of in vivo models and deeper mechanistic investigations limits the definitive establishment of causal relationships. Third, despite our efforts to control for key confounders like tumor purity and smoking history, residual confounding from unmeasured or unavailable clinical variables may persist. Finally, the exploratory immune checkpoint correlations and unexpected GSEA pathways require protein-level validation and cautious biological interpretation until independently replicated.
In summary, our findings highlight the multifaceted role of PKMYT1 in LUAD, encompassing tumor progression, immune regulation, drug resistance, and genomic instability. The elevated expression of PKMYT1 in LUAD tissues and its association with poor clinical outcomes emphasize its potential as a prognostic biomarker and therapeutic target. Future research should focus on elucidating the molecular mechanisms underlying PKMYT1-mediated immune modulation and drug resistance, as well as exploring the feasibility of PKMYT1 inhibition as a therapeutic strategy in LUAD.
Conclusions
This comprehensive study establishes PKMYT1 as a pivotal oncogene in LUAD. We demonstrate that PKMYT1 is significantly overexpressed in LUAD tissues and that its high expression serves as a robust, independent prognostic biomarker for poor patient survival. Functionally, PKMYT1 drives LUAD cell proliferation, migration, and invasion while inhibiting apoptosis. Beyond its cell-intrinsic roles, PKMYT1 expression is intricately linked to an altered tumor immune microenvironment, characterized by specific immune cell infiltration patterns and a high TMB. Furthermore, its expression correlates with predicted resistance to multiple chemotherapeutic agents. Collectively, these findings position PKMYT1 not only as a valuable prognostic indicator but also as a promising therapeutic target, offering a novel strategic avenue for the development of targeted therapies and combination treatment regimens in LUAD.
Acknowledgments
The authors would like to acknowledge the support of the Thoracic Surgery Department of the Affiliated Hospital of North Sichuan Medical College for providing tissue samples. We also appreciate the availability of the TCGA, GEO, ULCAN and KM-plotter, which were essential resources for this research. Special thanks go to our research team members for their invaluable contributions and to all the patients who participated in this study.
Footnote
Reporting Checklist: The authors have completed the TRIPOD and MDAR reporting checklists. Available at https://tcr.amegroups.com/article/view/10.21037/tcr-2025-1640/rc
Data Sharing Statement: Available at https://tcr.amegroups.com/article/view/10.21037/tcr-2025-1640/dss
Peer Review File: Available at https://tcr.amegroups.com/article/view/10.21037/tcr-2025-1640/prf
Funding: This study was supported by grants from
Conflicts of Interest: All authors have completed the ICMJE uniform disclosure form (available at https://tcr.amegroups.com/article/view/10.21037/tcr-2025-1640/coif). All authors report that this study was supported by grants from the National Natural Science Foundation of China (No. 82302975), the Scientific Research Project of North Sichuan Medical College (No. CBY22-QDA19), the Joint Development Scientific Research Project of the Affiliated Hospital of North Sichuan Medical College and Guang’an District People’s Hospital (No. 2025LHFZ03), the Wu Jieping Medical Foundation (No. 320.6750.2025-27-1), and the Sichuan Provincial College Students’ Innovation and Entrepreneurship Training Program (No. S202510634042). The authors have no other conflicts of interest to declare.
Ethical Statement: The authors are accountable for all aspects of the work in ensuring that questions related to the accuracy or integrity of any part of the work are appropriately investigated and resolved. The study protocol was approved by the Ethics Committee of the Affiliated Hospital of North Sichuan Medical College (No. 2024ER257-1). Informed written consent was obtained from all participants. This study was conducted in accordance with the Declaration of Helsinki and its subsequent amendments.
Open Access Statement: This is an Open Access article distributed in accordance with the Creative Commons Attribution-NonCommercial-NoDerivs 4.0 International License (CC BY-NC-ND 4.0), which permits the non-commercial replication and distribution of the article with the strict proviso that no changes or edits are made and the original work is properly cited (including links to both the formal publication through the relevant DOI and the license). See: https://creativecommons.org/licenses/by-nc-nd/4.0/.
References
- Bray F, Laversanne M, Sung H, et al. Global cancer statistics 2022: GLOBOCAN estimates of incidence and mortality worldwide for 36 cancers in 185 countries. CA Cancer J Clin 2024;74:229-63. [Crossref] [PubMed]
- Hanna N, Johnson D, Temin S, et al. Systemic Therapy for Stage IV Non-Small-Cell Lung Cancer: American Society of Clinical Oncology Clinical Practice Guideline Update. J Clin Oncol 2017;35:3484-515. [Crossref] [PubMed]
- Chen Z, Fillmore CM, Hammerman PS, et al. Non-small-cell lung cancers: a heterogeneous set of diseases. Nat Rev Cancer 2014;14:535-46. [Crossref] [PubMed]
- Heist RS, Mino-Kenudson M, Sequist LV, et al. FGFR1 amplification in squamous cell carcinoma of the lung. J Thorac Oncol 2012;7:1775-80. [Crossref] [PubMed]
- Binnewies M, Roberts EW, Kersten K, et al. Understanding the tumor immune microenvironment (TIME) for effective therapy. Nat Med 2018;24:541-50. [Crossref] [PubMed]
- Mahoney KM, Rennert PD, Freeman GJ. Combination cancer immunotherapy and new immunomodulatory targets. Nat Rev Drug Discov 2015;14:561-84. [Crossref] [PubMed]
- Ghelli Luserna di Rorà A, Cerchione C, Martinelli G, et al. A WEE1 family business: regulation of mitosis, cancer progression, and therapeutic target. J Hematol Oncol 2020;13:126. [Crossref] [PubMed]
- Chen A, Yin K, Liu Y, et al. WEE Family Kinase Inhibitors Combined with Sorafenib Can Selectively Inhibit HCC Cell Proliferation. Curr Cancer Drug Targets 2025;25:370-85. [Crossref] [PubMed]
- Zhang QY, Chen XQ, Liu XC, et al. PKMYT1 Promotes Gastric Cancer Cell Proliferation and Apoptosis Resistance. Onco Targets Ther 2020;13:7747-57. [Crossref] [PubMed]
- Li B, Huang L, Ruan J. PKMYT1 Promotes Epithelial-Mesenchymal Transition Process in Triple-Negative Breast Cancer by Activating Notch Signaling. Rev Invest Clin 2024;76:45-59. [Crossref] [PubMed]
- Liu L, Wu J, Wang S, et al. PKMYT1 promoted the growth and motility of hepatocellular carcinoma cells by activating beta-catenin/TCF signaling. Exp Cell Res 2017;358:209-16. [Crossref] [PubMed]
- Wang J, Wang L, Chen S, et al. PKMYT1 is associated with prostate cancer malignancy and may serve as a therapeutic target. Gene 2020;744:144608. [Crossref] [PubMed]
- Lahiri A, Maji A, Potdar PD, et al. Lung cancer immunotherapy: progress, pitfalls, and promises. Mol Cancer 2023;22:40. [Crossref] [PubMed]
- Giordano TJ. The Cancer Genome Atlas research network: a sight to behold. Endocr Pathol 2014;25:362-5. [Crossref] [PubMed]
- Clough E, Barrett T. The Gene Expression Omnibus Database. Methods Mol Biol 2016;1418:93-110. [Crossref] [PubMed]
- Clough E, Barrett T, Wilhite SE, et al. NCBI GEO: archive for gene expression and epigenomics data sets: 23-year update. Nucleic Acids Res 2024;52:D138-44. [Crossref] [PubMed]
- Ritchie ME, Phipson B, Wu D, et al. limma powers differential expression analyses for RNA-sequencing and microarray studies. Nucleic Acids Res 2015;43:e47. [Crossref] [PubMed]
- WILCOXON F. Individual comparisons of grouped data by ranking methods. J Econ Entomol 1946;39:269. [Crossref] [PubMed]
- Wubbels RJ. Kaplan-Meier Statistics to Estimate Treatment Success. J Neuroophthalmol 2023;43:e360-1. [Crossref] [PubMed]
- Prentice RL, Zhao S. Regression Models and Multivariate Life Tables. J Am Stat Assoc 2021;116:1330-45. [Crossref] [PubMed]
- Iasonos A, Schrag D, Raj GV, et al. How to build and interpret a nomogram for cancer prognosis. J Clin Oncol 2008;26:1364-70. [Crossref] [PubMed]
- Harrell FE Jr, Lee KL, Mark DB. Multivariable prognostic models: issues in developing models, evaluating assumptions and adequacy, and measuring and reducing errors. Stat Med 1996;15:361-87. [Crossref] [PubMed]
- Yoshihara K, Shahmoradgoli M, Martínez E, et al. Inferring tumour purity and stromal and immune cell admixture from expression data. Nat Commun 2013;4:2612. [Crossref] [PubMed]
- Newman AM, Liu CL, Green MR, et al. Robust enumeration of cell subsets from tissue expression profiles. Nat Methods 2015;12:453-7. [Crossref] [PubMed]
- van Weverwijk A, de Visser KE. Mechanisms driving the immunoregulatory function of cancer cells. Nat Rev Cancer 2023;23:193-215. [Crossref] [PubMed]
- Pardoll DM. The blockade of immune checkpoints in cancer immunotherapy. Nat Rev Cancer 2012;12:252-64. [Crossref] [PubMed]
- Li X, Shao C, Shi Y, et al. Lessons learned from the blockade of immune checkpoints in cancer immunotherapy. J Hematol Oncol 2018;11:31. [Crossref] [PubMed]
- de la Chapelle A. Microsatellite instability. N Engl J Med 2003;349:209-10. [Crossref] [PubMed]
- Jardim DL, Goodman A, de Melo Gagliato D, et al. The Challenges of Tumor Mutational Burden as an Immunotherapy Biomarker. Cancer Cell 2021;39:154-73. [Crossref] [PubMed]
- Chalmers ZR, Connelly CF, Fabrizio D, et al. Analysis of 100,000 human cancer genomes reveals the landscape of tumor mutational burden. Genome Med 2017;9:34. [Crossref] [PubMed]
- Lánczky A, Győrffy B. Web-Based Survival Analysis Tool Tailored for Medical Research (KMplot): Development and Implementation. J Med Internet Res 2021;23:e27633. [Crossref] [PubMed]
- Chandrashekar DS, Karthikeyan SK, Korla PK, et al. UALCAN: An update to the integrated cancer data analysis platform. Neoplasia 2022;25:18-27. [Crossref] [PubMed]
- Chandrashekar DS, Bashel B, Balasubramanya SAH, et al. UALCAN: A Portal for Facilitating Tumor Subgroup Gene Expression and Survival Analyses. Neoplasia 2017;19:649-58. [Crossref] [PubMed]
- Geeleher P, Cox NJ, Huang RS. Clinical drug response can be predicted using baseline gene expression levels and in vitro drug sensitivity in cell lines. Genome Biol 2014;15:R47. [Crossref] [PubMed]
- Geeleher P, Cox N, Huang RS. pRRophetic: an R package for prediction of clinical chemotherapeutic response from tumor gene expression levels. PLoS One 2014;9:e107468. [Crossref] [PubMed]
- Asquith CRM, Laitinen T, East MP. PKMYT1: a forgotten member of the WEE1 family. Nat Rev Drug Discov 2020;19:157. [Crossref] [PubMed]
- Chen J, Hua X, Chen H, et al. Correction for: PKMYT1, exacerbating the progression of clear cell renal cell carcinoma, is implied as a biomarker for the diagnosis and prognosis. Aging (Albany NY) 2024;16:12428. [Crossref] [PubMed]
- Chen P, Zhang Z, Chen X. Overexpression of PKMYT1 Facilitates Tumor Development and Is Correlated with Poor Prognosis in Clear Cell Renal Cell Carcinoma. Med Sci Monit 2020;26:e926755. [Crossref] [PubMed]
- Wong CC, Yu J. Gut microbiota in colorectal cancer development and therapy. Nat Rev Clin Oncol 2023;20:429-52. [Crossref] [PubMed]
- Chen J, Hua X, Chen H, et al. PKMYT1, exacerbating the progression of clear cell renal cell carcinoma, is implied as a biomarker for the diagnosis and prognosis. Aging (Albany NY) 2021;13:25778-98. [Crossref] [PubMed]
- Zhang Q, Zhao X, Zhang C, et al. Overexpressed PKMYT1 promotes tumor progression and associates with poor survival in esophageal squamous cell carcinoma. Cancer Manag Res 2019;11:7813-24. [Crossref] [PubMed]
- Ye B, Hongting G, Zhuang W, et al. Deciphering lung adenocarcinoma prognosis and immunotherapy response through an AI-driven stemness-related gene signature. J Cell Mol Med 2024;28:e18564. [Crossref] [PubMed]
- Li H, Wang L, Zhang W, et al. Overexpression of PKMYT1 associated with poor prognosis and immune infiltration may serve as a target in triple-negative breast cancer. Front Oncol 2022;12:1002186. [Crossref] [PubMed]
- Villanueva J, Herlyn M. Melanoma and the tumor microenvironment. Curr Oncol Rep 2008;10:439-46. [Crossref] [PubMed]
- Jhunjhunwala S, Hammer C, Delamarre L. Antigen presentation in cancer: insights into tumour immunogenicity and immune evasion. Nat Rev Cancer 2021;21:298-312. [Crossref] [PubMed]
- Kubli SP, Berger T, Araujo DV, et al. Beyond immune checkpoint blockade: emerging immunological strategies. Nat Rev Drug Discov 2021;20:899-919. [Crossref] [PubMed]

