Development and validation of a ferroptosis-related gene signature for prognostic prediction and therapeutic target identification in invasive lobular carcinoma
Highlight box
Key findings
• Identified two ferroptosis-related molecular subtypes in invasive lobular carcinoma (ILC): Cluster 1 [high-risk, immunologically “cold” tumor microenvironment (TME), frequent ERBB2/TP53 alterations] and Cluster 2 (low-risk, immune-inflamed TME).
• Developed a robust 10-gene ferroptosis-related gene signature (FRGS) using machine learning (CoxBoost + SuperPC), validated as an independent prognostic factor (C-index: 0.661–0.772 across cohorts).
• Constructed a superior prognostic nomogram integrating FRGS with clinical features (age/stage), achieving C-indices of 0.731–0.802.
• Revealed therapeutic targets (KLRB1, SERPINB5) and candidate drugs (rapamycin, AZD5582) via drug sensitivity analysis and molecular docking.
What is known and what is new?
• ILC is the second most common breast cancer subtype with chemotherapy resistance and poor survival; ferroptosis drives cancer progression but remains unexplored in ILC; prior prognostic models for ILC used traditional methods without integrating ferroptosis.
• First study to define ferroptosis-related subtypes in ILC; first FRGS developed via multi-algorithm machine learning for ILC; identified novel hub biomarkers and therapeutic targets/drugs specific to ILC.
What is the implication, and what should change now?
• The FRGS-nomogram enables precise risk stratification for personalized treatment; subtypes guide tailored therapies (e.g., ferroptosis inducers for Cluster 1, immunotherapy for Cluster 2); KLRB1/SERPINB5 and rapamycin/AZD5582 offer new therapeutic avenues.
• Prospective validation of the model in diverse cohorts; experimental verification of targets/drugs in ILC models; integration of FRGS into clinical decision-making for subtype-specific interventions.
Introduction
Invasive lobular carcinoma (ILC) accounts for approximately 15% of all breast cancers and is distinguished by a unique pattern of dissemination driven by the hallmark loss of E-cadherin (1,2). Despite its prevalence and distinct clinical behavior, ILC is often managed similarly to hormone receptor-positive invasive ductal carcinoma (IDC) in clinical practice. This uniform approach is becoming increasingly problematic, as growing evidence shows ILC has greater resistance to standard chemotherapy (2) and poorer long-term survival compared to IDC (3). These disparities underscore a critical gap in our understanding of ILC biology and highlight the urgent need for research specifically tailored to this histological subtype.
Recent molecular profiling studies have revealed ILC heterogeneity, thereby identifying distinct subtypes with therapeutic implications. A key transcriptomic analysis of primary estrogen receptor positive (ER+) ILC has classified tumors into distinct subtypes, notably highlighting an immune-related subtype and a proliferative subtype. Importantly, this study demonstrated a direct correlation between these subtypes and the level of immune infiltration, with the proliferative subtype exhibiting the poorest prognosis (4). Furthermore, comparative studies between ILC and IDC have shown that luminal A ILC harbors a richer immune landscape, suggesting a potential susceptibility to immunotherapy (5). These findings collectively argue for a more nuanced, subtype-specific approach to the management of ILC, spurring the development of precise prognostic models tailored to these newly defined biological entities.
Recent studies have actively sought to address the prognostic challenges in ILC by developing various predictive models. On the molecular front, pathway-based signatures (6) and established tests like the 70-gene signature (7) have been investigated for their prognostic and predictive value. Clinically, several nomograms have been constructed and validated to predict survival outcomes using traditional risk factors (8,9). However, these methods typically work independently, lacking a model that fully integrates ILC molecular complexity with clinical parameters. Notably, current models have not systematically explored therapeutic potential of emerging processes like ferroptosis. This gap presents a critical opportunity to enhance prognostic accuracy and uncover novel therapeutic strategies for this distinct breast cancer subtype.
A promising yet underexplored avenue in ILC research is ferroptosis, a form of regulated cell death driven by iron-dependent lipid peroxidation. Ferroptosis has emerged as a critical mechanism in cancer progression and therapeutic response across various malignancies (10,11). While its role in breast cancer is gaining attention (12-14), its specific function and therapeutic potential in ILC remain largely uncharted territory. This critical oversight is particularly significant, given the robust preclinical evidence that riluzole, a ferroptosis inducer, effectively inhibits ER+ ILC growth, an effect demonstrated in both cell lines and a patient-derived xenograft (PDX) model (15). This finding suggests that targeting ferroptosis could be a viable strategy to overcome the inherent therapeutic resistance of ILC.
To address this critical knowledge gap, our study undertook a comprehensive, multi-pronged investigation. We aimed to (I) identify and characterize ferroptosis-related molecular subtypes in ILC; (II) employ machine learning to pinpoint hub biomarkers and construct a robust ferroptosis-related gene signature (FRGS); (III) develop and validate a prognostic model integrating the FRGS with clinical features; and (IV) explore potential therapeutic targets and effective drugs through single-cell analysis, drug sensitivity prediction, and molecular docking. This work aims to provide a foundation for advancing personalized medicine and developing novel targeted therapies for patients with ILC. We present this article in accordance with the TRIPOD reporting checklist (available at https://tcr.amegroups.com/article/view/10.21037/tcr-2025-aw-2457/rc).
Methods
Data acquisition and cohort preparation
The study was conducted in accordance with the Declaration of Helsinki and its subsequent amendments. Transcriptomic and clinical data for ILC patients were collected from four public cohorts: The Cancer Genome Atlas (TCGA: https://xenabrowser.net/datapages/, n=196), Molecular Taxonomy of Breast Cancer International Consortium (METABRIC: https://www.cbioportal.org/study/summary?id=brca_metabric, n=104), and two Gene Expression Omnibus (GEO; https://www.ncbi.nlm.nih.gov/geo/) datasets (GSE199633, n=73; GSE88770, n=117). To ensure comparability, data from each cohort underwent specific normalization procedures. Specifically, TCGA data (RSEM normalized) and METABRIC data (median normalized) were prepared. For the microarray datasets, GSE88770 was processed using the robust multi-array average (RMA) algorithm, which includes background correction and quantile normalization. GSE199633 was normalized using the iterative rank-order normalization (IRON) method, with subsequent batch correction performed by partial least squares (PLS) to account for RNA quality variations. Following these respective preprocessing steps, all four datasets were log2-transformed and duplicate gene symbols were removed. Patients were included in this study if they had a confirmed pathological diagnosis of ILC and available follow-up data, including overall survival (OS) time and vital status. The primary outcome was OS, and samples with OS <30 days were excluded, yielding a final cohort of 490 patients. Furthermore, to facilitate the development of a clinically applicable nomogram, we collected comprehensive clinicopathological data. This led to the exclusion of 117 patients from the GSE88770 cohort and 72 patients from TCGA cohort from this specific analysis due to missing variables. Specifically, in the TCGA cohort, these exclusions were attributed to missing hormone receptor status (n=6), menopause status (n=23), and M stage (n=33). Ultimately, a total of 301 patients were used to construct the prognostic nomogram. The TCGA dataset served as the discovery cohort for model development, and the remaining datasets were employed for validation. A total of 484 ferroptosis-related genes were retrieved from the FerrDb V2 database (http://www.zhounan.org/ferrdb/current/) (Table S1). For single-cell resolution analysis, single-cell RNA sequencing (scRNA-seq) data from two untreated ILC samples (GSE245601) were obtained.
Identification of ferroptosis-related molecular subtypes
First, we identified prognostic ferroptosis-related genes using univariate Cox regression in the TCGA cohort. To be inclusive for downstream clustering, we selected genes with a raw P<0.05. To validate the robustness of the identified subtypes, a consensus clustering algorithm R ConsensusClusterPlus package (16) was applied independently to the TCGA (n=196) and METABRIC (n=104) cohorts, with TCGA serving as the discovery cohort and METABRIC as the external validation cohort. The analysis was performed with the following specific parameters: the partitioning around medoids (PAM) algorithm was employed as the clustering method, with Pearson correlation distance used as the dissimilarity metric. To ensure stability, the resampling process was conducted 1,000 times, each time sampling 80% of the patients (pItem =0.8) and 100% of the selected ferroptosis-related genes (pFeature =1). The optimal number of clusters was determined by evaluating k from 2 to 9. Specifically, the optimal k was chosen based on the minimization of the proportion of ambiguous clustering (PAC) score. The PAC score quantifies the instability of the consensus matrix across the sub-interval of [0.1, 0.9]; a lower PAC score indicates a more stable and robust clustering solution. In our analysis, k=2 yielded the lowest PAC score, providing a strong quantitative rationale for the bifurcation of the cohort into two distinct molecular subtypes. Principal component analysis (PCA) was subsequently used to visualize the clear separation of these two subtypes.
Characterization of molecular subtypes
We characterized the biological differences between the identified subtypes through several analyses. To compare the tumor microenvironment (TME), immune and stromal scores were calculated using the R ESTIMATE package (17), while immune cell infiltration was evaluated via single-sample Gene Set Enrichment Analysis (ssGSEA) using the R GSVA package (18). The immune-cell marker gene sets were downloaded from the supplementary file of the publication of Charoentong et al. (19). For both analyses, statistical comparisons between subtypes were performed using the Wilcoxon rank-sum test, with a two-sided P<0.05 considered significant. For pathway enrichment, we first applied Gene Set Variation Analysis (GSVA) with “MSigDB Hallmark” gene sets. Differential analysis between subtypes was then conducted using the R limma package (20), where P values were adjusted for multiple testing using the Benjamini-Hochberg (BH) method, and a false discovery rate (FDR)-adjusted P<0.05 was set as the significance threshold. Finally, somatic mutation landscapes were compared between subtypes in the METABRIC cohort using the maftools package (21).
Development and validation of a FRGS
Differentially expressed genes (DEGs) between the subtypes were identified in both TCGA and METABRIC (|log2FC| >0.5, P<0.05) using the R limma package and intersected. Prognostic DEGs were then screened via univariate Cox regression with a raw P<0.05. Prior to signature construction, the transcriptome data from all four cohorts were combined. Batch effects in the combined dataset were removed using the removeBatchEffect function from the R limma package, a step performed before partitioning the data into training and validation sets to ensure consistent gene expression distributions across the entire cohort for downstream feature selection. We did not include any other biological or technical covariates in the correction process. Following batch effect removal, the data were further normalized using the normalizeBetweenArrays function. The processed data were then partitioned into training (TCGA) and validation sets for model development and evaluation.
To construct the best-performing model within our tested configurations, we employed a comprehensive machine-learning framework. We systematically evaluated 10 core algorithms—Random Survival Forest (RSF), Elastic Network (Enet), Stepwise Cox, CoxBoost, Partial Least Squares Regression for Cox (plsRcox), Supervised Principal Component (SuperPC), Generalized Boosted Regression Modeling (GBM), survival Support Vector Machine (survival-SVM), Least Absolute Shrinkage and Selection Operator (LASSO), and Ridge—both as standalone models and in hybrid configurations (22). The hybrid models utilized a two-stage approach: an initial algorithm (e.g., RSF, CoxBoost, LASSO) was used for feature selection, followed by a second algorithm for model training on the selected features. This process generated over 90 distinct model configurations. Parameter tuning was performed using 10-fold cross-validation, with optimization via grid search (e.g., for Enet’s alpha parameter) and algorithm-specific functions. For instance, a hybrid “CoxBoost + SuperPC” model was constructed by first using CoxBoost to select features with non-zero coefficients, and then applying the SuperPC algorithm to this refined feature set. This model was ultimately selected as the best-performing model within our tested configurations because it achieved the highest average Harrell’s concordance index (C-index) across the three validation cohorts. The prognostic performance of the FRGS was evaluated using time-dependent receiver operating characteristic (ROC) curves (3-, 5-, and 10-year) and Kaplan-Meier survival analysis. The proportional hazards (PH) assumption for the FRGS was assessed using Schoenfeld residuals.
Construction and validation of a clinical nomogram
To improve clinical utility, we integrated the FRGS with independent clinical factors (age and stage) identified by multivariate Cox regression to build a prognostic nomogram using the R rms package. The nomogram was developed on the TCGA cohort and validated in the METABRIC and GSE199633 cohorts. Its performance was assessed using the C-index, time-dependent ROC curves, calibration curves, and decision curve analysis (DCA). For further prognostic evaluation, patients within each cohort were stratified into high- and low-risk groups. This stratification was achieved using the “surv_cutpoint” function from the R survminer package, which employs maximally selected rank statistics to determine the most prognostically significant, data-driven cutoff. Notably, this cutoff was determined independently for each of the three cohorts to account for their distinct distributions. We emphasize that these thresholds are inherently data-driven and require prospective validation for clinical application. Subsequently, Kaplan-Meier analysis was used to compare survival between the risk groups, with P<0.05 indicating statistical significance. Additionally, the PH assumption for the nomogram model was assessed using Schoenfeld residuals within the TCGA training cohort.
Single-cell and therapeutic target exploration
The cellular localization of the FRGS hub genes was investigated using the scRNA-seq dataset (GSE245601). After standard quality control (retaining cells with 300–7,000 detected genes, <10% mitochondrial gene content, <3% hemoglobin gene content, and <100,000 total Unique Molecular Identifiers counts), normalization, and batch effect correction using the R Seurat and Harmony package (23), cells were clustered and annotated using canonical markers. Copy number variation (CNA) analysis with R InferCNV was used to distinguish malignant epithelial cells. To identify potential therapeutic strategies, we performed in silico drug sensitivity analysis using the R OncoPredict package (24) on high- and low-risk patient groups. The reference cell-line panel that underpins our drug-response prediction is the GDSC2 and CTRP. Statistical comparisons between risk groups were performed using the Wilcoxon rank-sum test, with a two-sided P<0.05 considered significant. The sensitive drugs identified from the intersection of the TCGA and METABRIC cohorts were subsequently subjected to molecular docking with the protein structures of the hub biomarkers using MOE software. Molecular docking was performed using the Amber10: EHT force field, with the docking site set to All Atoms and the receptor protein constrained as a rigid conformation. The London dG scoring function was employed to generate 10 conformations per ligand, and the results were ranked by binding scores to identify the optimal conformation for each compound. Subsequently, the top-ranked molecules were selected as the most promising drug candidates for ILC based on their binding affinities.
Statistical analysis
R software (v 4.4.0) and RStudio (v 2023.9.1.494) were adopted to process data. A significance level of P<0.05 was deemed as statistically significant.
Results
Identification of ferroptosis-related molecular subtypes in ILC
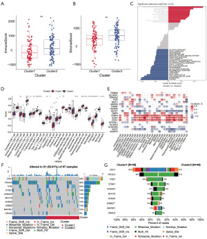
Our study design is outlined in Figure S1. Of the 484 ferroptosis-related genes in FerrDb V2, 279 were available for analysis in our combined ILC cohorts (TCGA, METABRIC, GSE199633, GSE88770; Figure S2A). Univariate Cox regression in the TCGA cohort identified 18 genes significantly associated with prognosis (P<0.05; Figure S2B, Table S2). To explore molecular subtypes, consensus clustering was performed based on these 18 genes. Both the TCGA and METABRIC cohorts were optimally divided into two distinct ferroptosis-related subtypes, designated Cluster 1 (n=93 in TCGA, n=51 in METABRIC) and Cluster 2 (n=103 in TCGA, n=53 in METABRIC) (Figure 1A-1D, Figure S2C-S2H). PCA confirmed a clear separation between these subtypes (Figure 1E,1F). Notably, Cluster 1 was consistently associated with a significantly poorer prognosis than Cluster 2 in both cohorts (TCGA: P=0.004, METABRIC: P=0.005; Figure 1G,1H), thus establishing it as a high-risk molecular phenotype.
Exploring the characteristics of ferroptosis-related subtypes
The high-risk phenotype of Cluster 1 was characterized by an immunologically “cold” TME, whereas Cluster 2 exhibited a “hot” TME associated with inflammatory and immune-activated pathways. To demonstrate this, we found that Cluster 1 had significantly lower immune and stromal scores than Cluster 2 (both P<0.01, Figure 2A,2B), suggesting these are hypothesis-generating observations. Correspondingly, GSVA revealed that pathways related to myogenesis, TNFα signaling via NF-κB, apoptosis, and inflammatory response were significantly enriched in Cluster 2 (Figure 2C). ssGSEA further confirmed a significantly greater infiltration of various immune cells in the “hot” TME of Cluster 2 (Figure 2D,2E), providing hypothesis-generating evidence of immune activation. These findings were robustly validated in the independent METABRIC cohort (Figure S3A-S3E).
Genomically, the aggressive nature of Cluster 1 was driven by a high frequency of alterations in the ERBB2 and TP53. Our analysis of the METABRIC cohort showed that Cluster 1 harbored significantly more frequent ERBB2 and TP53 mutations (Figure 2F,2G). While TP53 mutations alone did not significantly impact survival, ERBB2 mutations were independently associated with a poorer prognosis (Figure S4A,4B). At the level of CNA, Cluster 1 exhibited more frequent ERBB2 amplification and a trend towards more TP53 deletions (Figure S4C,4D). Concordantly, ERBB2 mRNA expression was significantly higher in Cluster 1, whereas TP53 expression showed no difference between the subtypes (Figure S4E,S4F).
Integrative construction of a FRGS
To develop a prognostic tool, we identified 276 DEGs between the subtypes (Figure S5A-S5E, Tables S3,S4), which represent hypothesis-generating candidates. Univariate Cox regression analysis further narrowed this down to 29 prognosis-associated DEGs (Figure S5F, Table S5), providing hypothesis-generating biomarkers. After batch effect correction (Figure S5G,S5H), we subjected 28 prognosis-associated DEGs to a rigorous machine learning process involving 111 algorithm combinations (Figure 3A). Table S6 shows the number of samples and the number of events in the four cohorts used to construct the FRGS model. The best-performing model within our tested configurations, a combination of CoxBoost and SuperPC algorithms, yielded a 10-gene FRGS with an average C-index of 0.655 across three validation cohorts (Figure 3A). The C-index values for the FRGS model were 0.772 (TCGA), 0.661 (METABRIC), 0.644 (GSE88770), and 0.661 (GSE199633) (Figure 3B). The 10 hub biomarkers identified by the CoxBoost algorithm were considered potential therapeutic targets (Figure 3C). Survival analysis revealed that among these hub genes, MCM10 was a risk factor, while the others were protective factors (Figure S6).
The resulting 10-gene FRGS demonstrated robust prognostic performance. Time-dependent ROC analysis yielded high areas under the curve (AUCs) for 3-, 5-, and 10-year survival across all four datasets (e.g., TCGA: 3-year AUC =0.862, 5-year AUC =0.900; Figure 3D). Crucially, patients stratified by the FRGS into high- and low-score groups showed significantly different survival outcomes. Specifically, in the TCGA cohort, patients with a high FRGS had a significantly higher risk of mortality compared to those with a low FRGS [hazard ratio (HR) =7.206, 95% confidence interval (CI): 3.089–16.811, P<0.05]. This finding was consistently validated in the METABRIC cohort (HR =2.781, 95% CI: 1.638–4.723, P<0.05; Figure 3E), effectively validating the signature’s ability to capture the high-risk phenotype. To validate the model’s assumptions, we assessed the PH assumption for the FRGS using Schoenfeld residuals. The global test yielded P=0.08, indicating that the PH assumption was satisfied (P>0.05; Figure S7A).
Construction of a nomogram by combining the FRGS with clinical features
To enhance clinical utility, we integrated the FRGS with clinical features. Univariate and multivariate Cox regression analyses identified the FRGS, age, and stage as independent risk factors for ILC (Figure 4A-4D). A nomogram incorporating these three variables was constructed (Figure 4E). This combined model demonstrated superior predictive power, with C-indices of 0.802 (TCGA), 0.756 (METABRIC), and 0.731 (GSE199633) (Figure 4F). The time-dependent ROC curves also showed excellent performance, with 3-, 5-, and 10-year AUCs reaching as high as 0.950 in the TCGA cohort (Figure 4G). The nomogram successfully stratified patients into distinct high- and low-risk groups with significantly different survival outcomes. For instance, in the TCGA cohort, the high-risk group defined by the nomogram was associated with a significantly increased risk of death compared to the low-risk group (HR =17.556, 95% CI: 5.790–53.263, P<0.05). A similar prognostic value was observed in the METABRIC validation cohort (HR =7.895, 95% CI: 4.280–14.562, P<0.05; Figure 4H), further confirming its clinical utility for prognostic assessment. Furthermore, the PH assumption for the nomogram model was assessed within the TCGA training cohort using Schoenfeld residuals. The global test resulted in P=0.64, confirming that the PH assumption holds true for our nomogram model (P>0.05; Figure S7B). The model’s clinical net benefit and calibration were further confirmed by DCA (Figure S8A-S8C) and calibration curves (Figure S8D-S8L).
Single-cell analysis maps hub biomarkers to distinct cellular compartments
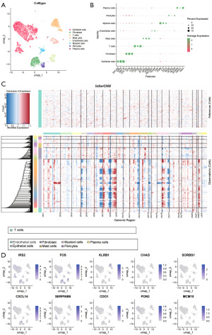
To further understand the expression patterns of the hub biomarkers in ILC, the expression of 10 hub biomarkers in various ILC cell types was explored via the scRNA-seq dataset GSE245601. After initial quality control, 10,787 cells were obtained. Unbiased clustering identified 8 main cell types on the basis of Uniform Manifold Approximation and Projection (UMAP) analysis according to the gene profiles and typical markers of the cells (Figure 5A). Specifically, epithelial cells highly express EPCAM, KRT8, and KRT18; fibroblasts highly express COL1A1, DCN, and LUM; T cells highly express CD3D, CD3E, and CD2; mast cells highly express PECAM1, SYTL3, and TPSB2; endothelial cells highly express PECAM1, PLVAP, and VWF; myeloid cells highly express CD68, LYZ, and CD14; pericytes highly express RGS5, ACTA2, and MCAM; and plasma cells highly express JCHAIN, IGHG1, and IGKC (Figure 5B) (25,26). The heatmap further confirmed that the identified epithelial cells were malignant (Figure 5C). The feature plots revealed the expression patterns of the 10 hub biomarkers: IRS2 was expressed mainly in fibroblasts, epithelial cells, and pericytes; FOS was expressed mainly in pericytes, fibroblasts and endothelial cells; KLRB1 was expressed mainly in T cells; CXCL14 was expressed mainly in fibroblasts; CHAD, SORBS1, SERPINB5 and PON3 were expressed mainly in epithelial cells; and CDO1 and MCM10 were expressed at low levels across the 8 cell types (Figure 5D). This analysis demonstrates that the prognostic markers of ILC originate from both tumor cells and the TME, reflecting the disease’s complexity.
Identifying potentially effective drugs and targets for ILC
To generate hypotheses regarding potential therapeutic strategies, we performed an exploratory drug sensitivity analysis on high- and low-risk groups (defined by the Nomogram). We identified 24 and 59 differentially sensitive drugs in the TCGA and METABRIC cohorts, respectively, based on unadjusted P values (P<0.05; Figure 6A,6B), yielding hypothesis-generating therapeutic candidates. Sixteen drugs showed consistent sensitivity across both cohorts (Figure 6C). Specifically, the high-risk group was more sensitive to acetalax, afuresertib, AZD5363, AZD5582, dihydrorotenone, ipatasertib, lapatinib, LCL161, ML323, OSI-027, P22077, rapamycin and sinularin. The low-risk group was more sensitive to AZD1332, BMS-754807, and daporinad. The protein structures of CDO1, CHAD, CXCL14, FOS, IRS2, KLRB1, MCM10, SERPINB5, and SORBS1 were searched in the UniProt database, with the search criteria “Reviewed” and “Human”. The protein structures of the four hub biomarkers, FOS, IRS2, MCM10, and PON3, were not determined. The “PDB Format” files for the 6 biomarkers were downloaded. The structures of the 16 drugs used were downloaded from PubChem. Molecular docking analysis of 16 drugs with 6 proteins was conducted via MOE software, and a heatmap of the best docking scores is presented in Figure 6D. More details can be found in Table S7. Among the 6*16 molecular docking results, rapamycin and AZD5582 were able to bind to all 6 proteins. The top 2 proteins and small molecules on the basis of their binding scores were selected for interaction analysis (Figure 6E,6F). These hypothesis-generating findings suggest that KLRB1 and SERPINB5 are hypothesis-generating targets for ILC treatment and that rapamycin and AZD5582 are hypothesis-generating drug candidates for ILC treatment, warranting future experimental validation.
Discussion
In this study, we investigated ferroptosis in ILC by integrating multi-omics data and machine learning. We identified two distinct ferroptosis-related molecular subtypes: a high-risk group with an immunologically “cold” TME and frequent ERBB2/TP53 alterations, and a low-risk group with an immune-inflamed “hot” TME. Based on these findings, we developed and validated a robust 10-gene FRGS and a combined prognostic nomogram for precise risk stratification. Furthermore, we identified promising therapeutic targets (KLRB1, SERPINB5) and candidate drugs (rapamycin, AZD5582). These findings provide a new framework for understanding ILC biology and advancing personalized medicine.
Ferroptosis, an iron-dependent form of regulated cell death driven by lipid peroxidation, is a promising strategy to overcome therapeutic resistance. Its core mechanism involves bypassing conventional apoptosis resistance. This is achieved, in part, by inhibiting key antioxidant axes such as System Xc-/GPX4, leading to the lethal accumulation of polyunsaturated fatty acid phospholipids (PUFA-PLs) in cellular membranes, which effectively targets tumor cells that have acquired resistance through metabolic reprogramming (27,28). Concurrently, iron-mediated Fenton reactions robustly generate reactive oxygen species (ROS), further exacerbating lipid peroxidation and overwhelming the upregulated antioxidant defense systems of resistant cells (29,30). Crucially, ferroptosis is not merely an isolated cytotoxic event; it exerts synergistic anti-tumor effects by remodeling the TME (29,31). Ferroptotic cells release damage-associated molecular patterns (DAMPs) that trigger immunogenic cell death (ICD), activating dendritic cells and promoting the infiltration and function of cytotoxic T lymphocytes (32). This process transforms immunosuppressive “cold” tumors into immunologically “hot” ones, thereby significantly enhancing the response rate to therapies such as immune checkpoint inhibitors. In summary, by synergistically targeting resistant cells through direct cytotoxicity, disruption of redox homeostasis, and remodeling of the immune microenvironment, ferroptosis offers a novel and potent multi-targeted strategy to ameliorate or even reverse therapeutic resistance. This multifaceted role has spurred extensive research into characterizing tumors based on their ferroptosis-related molecular profiles.
In recent years, numerous studies have identified subtypes of various cancers on the basis of ferroptosis-related genes (33-35). Initial efforts predominantly focused on triple-negative breast cancer (TNBC), a subtype with limited treatment options. For instance, Fang and colleagues identified three distinct ferroptosis subtypes in TNBC and revealed that each subtype possesses unique immunological characteristics (36). Mao et al. combined radiotherapy sensitivity genes with ferroptosis-related genes to identify three different subtypes of breast cancer, and reported that the first group exhibited higher levels of immune infiltration and poorer immune responses (37). These studies not only revealed the heterogeneity of ferroptosis in breast cancer but also provided new insights for immunotherapy in breast cancer. Yang and colleagues integrated multiomics data from a large TNBC cohort to develop a ferroptosis atlas, revealing an immunotherapy combination that targets refractory LAR tumors (38). However, given the profound biological and clinical differences between TNBC and ILC; it is crucial to recognize that findings in TNBC may not be directly translatable. ILC is characterized by a distinct molecular landscape, most notably the frequent loss of CDH1, which drives its unique discohesive growth pattern and metastatic tropism. Furthermore, ILCs often exhibit a more immunosuppressive or “cold” TME compared to many TNBC (39,40). These fundamental differences suggest that the regulatory mechanisms of ferroptosis, its susceptibility to induction, and its interplay with the immune system could be substantially different in ILC. For example, the metabolic reprogramming and lower baseline immunogenicity in ILC might alter the dynamics of lipid peroxidation and the subsequent ICD, a key anti-tumor effect of ferroptosis. Therefore, a dedicated investigation into ferroptosis specifically within the ILC context is not just warranted but essential to uncover subtype-specific vulnerabilities. However, no studies have utilized ferroptosis-related genes to investigate subtypes of ILC.
Our study addresses this gap by identifying two ferroptosis-related ILC subtypes, revealing Cluster 1 as a high-risk group with significantly poorer survival. This subtype was characterized by two distinct molecular features: a high frequency of ERBB2 and TP53 alterations, and an immunologically “cold” TME. The convergence of these intrinsic oncogenic drivers and extrinsic immune suppression presents a compelling biological paradox. We propose a hypothesis where these two features are not independent but rather mechanistically linked, creating a synergistic loop that drives aggressive disease. First, ERBB2 amplification acts as a key driver of proliferation by activating the PI3K/AKT/mTOR pathway. This not only accelerates tumor cell growth but also actively shapes an immunosuppressive niche by upregulating PD-L1 and immunosuppressive cytokines, thereby actively excluding T-cells and fostering a “cold” TME (41,42). This proliferative pressure, ERBB2-driven pressure is further exacerbated by the frequent loss of TP53, which not only contributes to genomic instability but also actively reprograms the tumor immune microenvironment to foster immune evasion (43,44). Consequently, this combination creates a therapeutic double bind: a rapidly expanding tumor core that resists cytotoxic agents, surrounded by an immune-excluding stroma that is unresponsive to immunotherapy. Ultimately, this synergistic loop between intrinsic oncogenic drivers and extrinsic immune suppression creates a perfect storm, fostering both treatment resistance and metastasis.
A review of previous studies on prognostic models for ILC revealed that research in this field remains limited, with most efforts employing traditional variable selection methods such as Cox regression and LASSO regression (45,46). Notably, Cheng et al. (45) and Fu et al. (46) independently developed prognostic models using conventional clinical variables, achieving C-indexes of 0.776/0.785 (training/validation) and 0.781/0.832 (training/validation), respectively. To advance beyond these conventional approaches, our study integrated ferroptosis-related genes with machine learning algorithms, representing a methodological innovation that addresses the biological complexity of ILC. This integration conferred substantial incremental value, as evidenced by our model’s superior performance (C-indexes: 0.802/0.756/0.731) compared to previously published models. The enhanced predictive accuracy across clinically relevant subgroups demonstrates the potential of our approach to improve risk stratification in clinical practice. Beyond improved discrimination, our nomogram provides calibrated risk predictions and clinical decision support, addressing critical limitations of existing models that primarily report concordance indices without comprehensive validation across diverse patient populations. The integration of molecular features with clinical variables creates a more robust tool for personalized treatment planning in ILC.
Our study identified 10 hub biomarkers for ILC. While their roles in ILC are underexplored, most of their functions in general breast cancer align with our findings. Specifically, the eight protective factors in our model—KLRB1, CHAD, SORBS1, CXCL14, SERPINB5, FOS, CDO1, and PON3—have been reported to suppress tumor progression, enhance immune response, or correlate with better survival in breast cancer (47-56). Similarly, the risk factor MCM10 is known to promote proliferation (57). Notably, our findings diverge from previous research regarding IRS2, which we identified as a protective factor, whereas it is typically reported as an oncogene that promotes metastasis in cancer (58). This discrepancy suggests that the role of IRS2 may be context-dependent, potentially exhibiting a unique, protective function specifically within the ILC subtype or in relation to ferroptosis pathways. This overall concordance, coupled with the intriguing case of IRS2, not only validates the biological relevance of our biomarkers but also highlights novel aspects of ILC biology that warrant further investigation.
We identified AZD5582 and rapamycin as promising therapeutic candidates for ILC. AZD5582 is an IAP inhibitor. Although its effect on ILC remains unproven, research has demonstrated that exosomal delivery of AZD5582 in combination with TRAIL effectively suppresses the growth and metastasis of TNBC in both in vivo and in vitro models (59). Rapamycin is an mTOR inhibitor. Studies have confirmed that in ILC patients, the treatment regimen of the mTOR target inhibitor everolimus combined with exemestane has greater benefits than exemestane plus placebo (60). The strong docking affinity of these drugs to our hub biomarkers suggests a novel therapeutic strategy for ILC, warranting further investigation.
Based on these findings, our study offers novel insights into the biological mechanisms of ILC and demonstrates substantial potential for clinical translation. First, the prognostic model integrating the FRGS with clinical features provides a practical tool for risk stratification in ILC patients. This robust model, validated across multiple cohorts, can be integrated into clinical decision-making systems to help clinicians identify high-risk patients and tailor personalized therapeutic strategies. For instance, high-risk patients may benefit from more intensive monitoring or combination therapies, while low-risk patients could avoid overtreatment, thus optimizing healthcare resource allocation. Second, the identified ferroptosis-related molecular subtypes, Cluster 1 and Cluster 2, pave new avenues for precision medicine in ILC. The “cold” TME and high-frequency ERBB2/TP53 mutations characterizing Cluster 1 suggest this subtype may be less responsive to immunotherapy but could derive greater benefit from targeted therapies, such as ERBB2 inhibitors or ferroptosis inducers. Conversely, the “hot” TME of Cluster 2 indicates its potential suitability for immune checkpoint inhibitors in combination with ferroptosis-modulating strategies. These subtype characteristics can directly inform patient stratification in future clinical trials, for instance, by assigning interventions based on subtype to improve therapeutic response rates. More importantly, the identified potential therapeutic targets (KLRB1 and SERPINB5) and candidate drugs (rapamycin and AZD5582) offer a clear direction for novel drug development in ILC.
Our study has several limitations that warrant consideration. First, regarding study design and data, the retrospective nature introduces inherent biases. The heterogeneous treatment strategies across the TCGA and METABRIC cohorts may compromise prognostic accuracy, and the predominantly Western composition of these cohorts limits the model’s generalizability to other ethnicities. Although validated across multiple datasets, the overall sample size remains modest, necessitating larger, prospective cohorts for improved robustness. Second, several methodological aspects in our model construction warrant caution. Our analysis employed raw P values rather than FDR-adjusted P values for variable selection, a common practice in exploratory research that carries an inherent risk of false positives and may compromise the model’s stability. Additionally, batch effect correction was performed on the combined dataset prior to its partitioning into training and validation sets. While this approach facilitates downstream feature selection, it may introduce data leakage, potentially leading to an overestimation of the model’s performance. Third, our findings lack both functional and rigorous external validation. On the computational side, future validation on truly independent external cohorts is essential to confirm the model’s generalizability and address the potential for performance overestimation. On the experimental side, our therapeutic implications remain hypothetical without functional validation. To bridge this gap, future work must include: (I) in vitro assays to manipulate key hub genes in ILC cell lines and test if modulating ferroptosis sensitizes cells to standard therapies; (II) in vivo validation using PDX models to evaluate the efficacy and safety of candidate drugs. These experiments are essential to validate our computational predictions and guide future clinical translation.
Conclusions
By integrating multi-omics analysis, machine learning and molecular docking, we established a robust prognostic model for ILC, revealed two distinct ferroptosis-related molecular subtypes, and identified potential therapeutic targets and candidate drugs. These findings provide a valuable framework for advancing personalized medicine in ILC. To translate these predictive insights into clinical reality, the critical next step is to experimentally validate the causal mechanisms linking ferroptosis to treatment resistance. Such biological validation is essential for developing effective strategies to overcome drug resistance in ILC.
Acknowledgments
None.
Footnote
Reporting Checklist: The authors have completed the TRIPOD reporting checklist. Available at https://tcr.amegroups.com/article/view/10.21037/tcr-2025-aw-2457/rc
Peer Review File: Available at https://tcr.amegroups.com/article/view/10.21037/tcr-2025-aw-2457/prf
Funding: This study was supported by
Conflicts of Interest: The authors have completed the ICMJE uniform disclosure form (available at https://tcr.amegroups.com/article/view/10.21037/tcr-2025-aw-2457/coif). The authors have no conflicts of interest to declare.
Ethical Statement: The authors are accountable for all aspects of the work in ensuring that questions related to the accuracy or integrity of any part of the work are appropriately investigated and resolved. The study was conducted in accordance with the Declaration of Helsinki and its subsequent amendments.
Open Access Statement: This is an Open Access article distributed in accordance with the Creative Commons Attribution-NonCommercial-NoDerivs 4.0 International License (CC BY-NC-ND 4.0), which permits the non-commercial replication and distribution of the article with the strict proviso that no changes or edits are made and the original work is properly cited (including links to both the formal publication through the relevant DOI and the license). See: https://creativecommons.org/licenses/by-nc-nd/4.0/.
References
- Zhang H, Peng Y. Unique Molecular Alteration of Lobular Breast Cancer: Association with Pathological Classification, Tumor Biology and Behavior, and Clinical Management. Cancers (Basel) 2025;17:417. [Crossref] [PubMed]
- Van Baelen K, Sawyer E, Van Cauwenberge J, et al. Clinical challenges and proposed solutions for patients with invasive lobular breast cancer. Ann Oncol 2025;36:1285-98. [Crossref] [PubMed]
- Yoon TI, Jeong J, Lee S, et al. Survival Outcomes in Premenopausal Patients With Invasive Lobular Carcinoma. JAMA Netw Open 2023;6:e2342270. [Crossref] [PubMed]
- Chen F, Onkar S, Zou J, et al. Immune infiltration correlates with transcriptomic subtypes in primary estrogen receptor positive invasive lobular breast cancer. NPJ Precis Oncol 2024;8:257. [Crossref] [PubMed]
- Du T, Zhu L, Levine KM, et al. Invasive lobular and ductal breast carcinoma differ in immune response, protein translation efficiency and metabolism. Sci Rep 2018;8:7205. [Crossref] [PubMed]
- Alexander J, Schipper K, Nash S, et al. Pathway-based signatures predict patient outcome, chemotherapy benefit and synthetic lethal dependencies in invasive lobular breast cancer. Br J Cancer 2024;130:1828-40. [Crossref] [PubMed]
- Jenkins JA, Marmor S, Hui JYC, et al. The 70-gene signature test as a prognostic and predictive biomarker in patients with invasive lobular breast cancer. Breast Cancer Res Treat 2022;191:401-7. [Crossref] [PubMed]
- Qiu X, Tian B, Gu Y, et al. Novel nomograms for predicting overall survival and cancer-specific survival in invasive lobular carcinoma of the breast. Discov Oncol 2025;16:984. [Crossref] [PubMed]
- Yuan M, Yin Y, Chu Z, et al. Investigation of Risk Factors and Development and Validation of a Nomogram for Predicting Overall Survival in Breast-Invasive Lobular Carcinoma. Breast Care (Basel) 2025;20:118-31. [Crossref] [PubMed]
- Mou Y, Wang J, Wu J, et al. Ferroptosis, a new form of cell death: opportunities and challenges in cancer. J Hematol Oncol 2019;12:34. [Crossref] [PubMed]
- Chen X, Kang R, Kroemer G, et al. Broadening horizons: the role of ferroptosis in cancer. Nat Rev Clin Oncol 2021;18:280-96. [Crossref] [PubMed]
- Xiang S, Yan W, Ren X, et al. Role of ferroptosis and ferroptosis-related long non'coding RNA in breast cancer. Cell Mol Biol Lett 2024;29:40. [Crossref] [PubMed]
- Fu B, Lou Y, Wu P, et al. Emerging role of necroptosis, pyroptosis, and ferroptosis in breast cancer: New dawn for overcoming therapy resistance. Neoplasia 2024;55:101017. [Crossref] [PubMed]
- Li Q, Liu H, Jin Y, et al. Analysis of a new therapeutic target and construction of a prognostic model for breast cancer based on ferroptosis genes. Comput Biol Med 2023;165:107370. [Crossref] [PubMed]
- Olukoya AO, Stires H, Bahnassy S, et al. Riluzole Suppresses Growth and Enhances Response to Endocrine Therapy in ER+ Breast Cancer. J Endocr Soc 2023;7:bvad117. [Crossref] [PubMed]
- Wilkerson MD, Hayes DN. ConsensusClusterPlus: a class discovery tool with confidence assessments and item tracking. Bioinformatics 2010;26:1572-3. [Crossref] [PubMed]
- Yoshihara K, Shahmoradgoli M, Martínez E, et al. Inferring tumour purity and stromal and immune cell admixture from expression data. Nat Commun 2013;4:2612. [Crossref] [PubMed]
- Hänzelmann S, Castelo R, Guinney J. GSVA: gene set variation analysis for microarray and RNA-seq data. BMC Bioinformatics 2013;14:7. [Crossref] [PubMed]
- Charoentong P, Finotello F, Angelova M, et al. Pan-cancer Immunogenomic Analyses Reveal Genotype-Immunophenotype Relationships and Predictors of Response to Checkpoint Blockade. Cell Rep 2017;18:248-62. [Crossref] [PubMed]
- Ritchie ME, Phipson B, Wu D, et al. limma powers differential expression analyses for RNA-sequencing and microarray studies. Nucleic Acids Res 2015;43:e47. [Crossref] [PubMed]
- Mayakonda A, Lin DC, Assenov Y, et al. Maftools: efficient and comprehensive analysis of somatic variants in cancer. Genome Res 2018;28:1747-56. [Crossref] [PubMed]
- Liu Z, Liu L, Weng S, et al. Machine learning-based integration develops an immune-derived lncRNA signature for improving outcomes in colorectal cancer. Nat Commun 2022;13:816. [Crossref] [PubMed]
- Korsunsky I, Millard N, Fan J, et al. Fast, sensitive and accurate integration of single-cell data with Harmony. Nat Methods 2019;16:1289-96. [Crossref] [PubMed]
- Maeser D, Gruener RF, Huang RS. oncoPredict: an R package for predicting in vivo or cancer patient drug response and biomarkers from cell line screening data. Brief Bioinform 2021;22:bbab260. [Crossref] [PubMed]
- Gao ZJ, Fang H, Sun S, et al. Single-cell analyses reveal evolution mimicry during the specification of breast cancer subtype. Theranostics 2024;14:3104-26. [Crossref] [PubMed]
- Kumar T, Nee K, Wei R, et al. A spatially resolved single-cell genomic atlas of the adult human breast. Nature 2023;620:181-91. [Crossref] [PubMed]
- Conrad M, Proneth B. Selenium: Tracing Another Essential Element of Ferroptotic Cell Death. Cell Chem Biol 2020;27:409-19. [Crossref] [PubMed]
- Zhang Y, Tan H, Daniels JD, et al. Imidazole Ketone Erastin Induces Ferroptosis and Slows Tumor Growth in a Mouse Lymphoma Model. Cell Chem Biol 2019;26:623-633.e9. [Crossref] [PubMed]
- Wahida A, Conrad M. Decoding ferroptosis for cancer therapy. Nat Rev Cancer 2025;25:910-24. [Crossref] [PubMed]
- Conrad M, Pratt DA. The chemical basis of ferroptosis. Nat Chem Biol 2019;15:1137-47. [Crossref] [PubMed]
- Zheng Y, Sun L, Guo J, et al. The crosstalk between ferroptosis and anti-tumor immunity in the tumor microenvironment: molecular mechanisms and therapeutic controversy. Cancer Commun (Lond) 2023;43:1071-96. [Crossref] [PubMed]
- Gao W, Tan J, Yu C. Ferroptosis in the tumor microenvironment: mechanisms, advances, and therapeutic perspectives. Front Oncol 2025;15:1650219. [Crossref] [PubMed]
- Ma J, Hu X, Yao Y, et al. Characterization of Two Ferroptosis Subtypes With Distinct Immune Infiltration and Gender Difference in Gastric Cancer. Front Nutr 2021;8:756193. [Crossref] [PubMed]
- Zhong F, Zhang X, Wang Z, et al. The therapeutic and biomarker significance of ferroptosis in chronic myeloid leukemia. Front Immunol 2024;15:1402669. [Crossref] [PubMed]
- Xu X, Zhou N, Lan H, et al. The Ferroptosis Molecular Subtype Reveals Characteristics of the Tumor Microenvironment, Immunotherapeutic Response, and Prognosis in Gastric Cancer. Int J Mol Sci 2022;23:9767. [Crossref] [PubMed]
- Fang K, Xu Z, Jiang S, et al. Integrated profiling uncovers prognostic, immunological, and pharmacogenomic features of ferroptosis in triple-negative breast cancer. Front Immunol 2022;13:985861. [Crossref] [PubMed]
- Mao M, Zhuang Y, Yu H. Delineation of hub genes related to ferroptosis and radiosensitivity in breast cancer with three identified subtypes. Comput Methods Biomech Biomed Engin 2024; Epub ahead of print. [Crossref] [PubMed]
- Yang F, Xiao Y, Ding JH, et al. Ferroptosis heterogeneity in triple-negative breast cancer reveals an innovative immunotherapy combination strategy. Cell Metab 2023;35:84-100.e8. [Crossref] [PubMed]
- Thompson ED, Taube JM, Asch-Kendrick RJ, et al. PD-L1 expression and the immune microenvironment in primary invasive lobular carcinomas of the breast. Mod Pathol 2017;30:1551-60. [Crossref] [PubMed]
- Onkar S, Cui J, Zou J, et al. Immune landscape in invasive ductal and lobular breast cancer reveals a divergent macrophage-driven microenvironment. Nat Cancer 2023;4:516-34. [Crossref] [PubMed]
- Carmona FJ, Montemurro F, Kannan S, et al. AKT signaling in ERBB2-amplified breast cancer. Pharmacol Ther 2016;158:63-70. [Crossref] [PubMed]
- Li M, Liu F, Zhang F, et al. Genomic ERBB2/ERBB3 mutations promote PD-L1-mediated immune escape in gallbladder cancer: a whole-exome sequencing analysis. Gut 2019;68:1024-33. [Crossref] [PubMed]
- Nian Z, Dou Y, Shen Y, et al. Interleukin-34-orchestrated tumor-associated macrophage reprogramming is required for tumor immune escape driven by p53 inactivation. Immunity 2024;57:2344-2361.e7. [Crossref] [PubMed]
- Zhu M, Kim J, Deng Q, et al. Loss of p53 and mutational heterogeneity drives immune resistance in an autochthonous mouse lung cancer model with high tumor mutational burden. Cancer Cell 2023;41:1731-1748.e8. [Crossref] [PubMed]
- Cheng L, Wang J, Tang L. Analysis of prognostic factors and construction of prognostic models for invasive lobular carcinoma of the breast. Biomol Biomed 2024;24:1692-702. [Crossref] [PubMed]
- Fu R, Yang J, Wang H, et al. A nomogram for determining the disease-specific survival in invasive lobular carcinoma of the breast: A population study. Medicine (Baltimore) 2020;99:e22807. [Crossref] [PubMed]
- Huang G, Xiao S, Jiang Z, et al. Machine learning immune-related gene based on KLRB1 model for predicting the prognosis and immune cell infiltration of breast cancer. Front Endocrinol (Lausanne) 2023;14:1185799. [Crossref] [PubMed]
- He JR, Li D, Zhang QX, et al. Inhibiting KLRB1 expression is associated with impairing cancer immunity and leading to cancer progression and poor prognosis in breast invasive carcinoma patients. Aging (Albany NY) 2023;15:13265-86. [Crossref] [PubMed]
- Liu X, Cui Q, Qin N. Low expression of KLRB1 predicts poor survival outcomes and is associated with immune infiltration in breast cancer. Transl Cancer Res 2024;13:1225-40. [Crossref] [PubMed]
- Rucci N, Capulli M, Olstad OK, et al. The α2β1 binding domain of chondroadherin inhibits breast cancer-induced bone metastases and impairs primary tumour growth: a preclinical study. Cancer Lett 2015;358:67-75. [Crossref] [PubMed]
- Feng K, Di Y, Han M, et al. SORBS1 inhibits epithelial to mesenchymal transition (EMT) of breast cancer cells by regulating PI3K/AKT signaling and macrophage phenotypic polarization. Aging (Albany NY) 2024;16:4789-810. [Crossref] [PubMed]
- Gibbs C, So JY, Ahad A, et al. CXCL14 Attenuates Triple-Negative Breast Cancer Progression by Regulating Immune Profiles of the Tumor Microenvironment in a T Cell-Dependent Manner. Int J Mol Sci 2022;23:9314. [Crossref] [PubMed]
- Shi S, Zhang ZG, Sang YZ, et al. A meta‑ and bioinformatics analysis of maspin expression levels influencing the prognosis of patients with breast cancer. Oncol Lett 2024;27:173. [Crossref] [PubMed]
- Chang D, Li L, Xu Z, et al. Targeting FOS attenuates malignant phenotypes of breast cancer: Evidence from in silico and in vitro studies. J Biochem Mol Toxicol 2023;37:e23358. [Crossref] [PubMed]
- Yang J, Sun L, Liu XY, et al. Targeted demethylation of the CDO1 promoter based on CRISPR system inhibits the malignant potential of breast cancer cells. Clin Transl Med 2023;13:e1423. [Crossref] [PubMed]
- Ayan D, Gül MA, Karabay U, et al. Bioinformatic Investigation of Genetic Changes in Paraoxonase Genes in Breast Cancer and Breast Cancer Subtypes. Eur J Breast Health 2024;20:178-84. [Crossref] [PubMed]
- Mughal MJ, Chan KI, Mahadevappa R, et al. Over-Activation of Minichromosome Maintenance Protein 10 Promotes Genomic Instability in Early Stages of Breast Cancer. Int J Biol Sci 2022;18:3827-44. [Crossref] [PubMed]
- Greenberg I, Khair-Dabour F, Merenbakh-Lamin K, et al. IRS2 as a driver of brain metastasis in colorectal cancer: A potential target for novel therapeutic strategies. Neuro Oncol 2025;27:1729-45. [Crossref] [PubMed]
- Zhang W, Li Q, Tian R, et al. Exosomal delivery of AZD5582 to overcome TRAIL resistance as an optimal therapy against triple-negative breast cancer. Acta Histochem 2025;127:152270. [Crossref] [PubMed]
- Mouabbi JA, Hassan A, Lim B, et al. Invasive lobular carcinoma: an understudied emergent subtype of breast cancer. Breast Cancer Res Treat 2022;193:253-64. [Crossref] [PubMed]

