A novel gene signature based on Like-Smith family members-related genes for predicting the prognosis of hepatocellular carcinoma
Highlight box
Key findings
• A two-gene signature [paired-like homeodomain 2 (PITX2) and chromogranin A (CHGA)] was identified and validated for predicting hepatocellular carcinoma (HCC) prognosis, with high-risk patients showing poorer survival outcomes.
• High-risk group (defined by the signature) exhibited poorer overall survival and was enriched in tumor-related pathways (e.g., fatty acid metabolism, PPAR signaling).
• Single-cell RNA sequencing revealed high expression of PITX2 and CHGA in hepatocytes, suggesting their functional role in HCC progression.
• The signature demonstrated robust prognostic accuracy in both The Cancer Genome Atlas (training) and International Cancer Genome Consortium (validation) cohorts.
What is known and what is new?
• Like-Smith (LSM) family members (e.g., LSM1, LSM2, LSM4) are known to be dysregulated in cancers like lung adenocarcinoma and ovarian cancer, influencing messenger RNA stability and splicing.
• Previous studies reported upregulation of LSM genes in HCC, but their specific mechanisms and prognostic utility remained underexplored.
• This study is the first to construct the signature (PITX2/CHGA) linking LSM family-related genes and providing comprehensive multi-omics insights into their roles in immune infiltration and liver cell-specific function.
• First to associate PITX2/CHGA with tumor microenvironment and immune checkpoint in HCC.
What is the implication, and what should change now?
• PITX2 and CHGA are promising prognostic biomarkers and therapeutic targets in HCC.
• Inhibiting PITX2 and CHGA genes may suppress HCC progression.
• Prospective multicenter clinical trials are required to validate the signature’s utility in real-world settings.
• Further investigation into targeting PITX2/CHGA or associated pathways may reveal novel therapeutic opportunities for HCC.
Introduction
Liver cancer is one of the most common malignancies of the digestive system (1-3). According to 2022 global cancer statistics, liver cancer has become the third leading cause of cancer deaths and the sixth most commonly diagnosed cancer, with an estimated 865,000 new cases and 757,948 deaths in 2022 (4). Hepatocellular carcinoma (HCC) is the most common type of primary liver cancer, originating from hepatocytes and posing a significant threat to global human health (5,6). Despite the discovery of various drugs, biomarkers, and signatures, there has been no significant improvement in the prognosis of HCC patients (7,8). Most liver cancer patients are diagnosed at advanced stages with high malignancy and poor prognosis (9,10). Typically, a single gene is insufficient for accurately predicting the prognosis of patients with HCC. Thus, identifying new prognostic genes or gene signatures may provide novel strategies for treating HCC patients.
The Like-Smith (LSM) family members constitute a highly conserved homologous protein family characterized by the presence of the Sm motif (11). These RNA-binding proteins consist of 13 members (LSM1 to LSM14B) that primarily participate in the shearing and processing of precursor messenger RNA (mRNA) in the nucleus (12,13). In eukaryotic cells, a hetero-heptameric complex composed of LSM1–7 promotes mRNA decapping and decay in the cytoplasm, while a different LSM2–8 hetero-heptamer regulates pre-mRNA and small stable RNA processing in the nucleus (12). Overexpression of LSM1 has been linked to the progression of lung cancer, mesothelioma, and pancreatic cancer, while its downregulation is associated with the progression of diseases like prostate cancer (14-16). Overexpression of LSM2 may accelerate the development of epithelial ovarian cancer (12,17). LSM3 has been identified as a major pathogenic gene in Alzheimer’s disease (18). Downregulation of LSM4 can inhibit colony formation, migration, and glycolytic metabolism in ovarian cancer (19). Besides their role in tumor development, LSM1–7 complexes interact with mRNA degradation factors in cytoplasmic mRNA decay (20), and LSM2–8 complexes interact with U6 small nuclear RNA (snRNA) in pre-mRNA splicing (21). LSM8 has been strongly linked to the development of Hashimoto’s thyroiditis, and LSM12 has been identified as a key participant in Ca2+ mobilization in nicotinic acid adenine dinucleotide phosphate (NAADP)-induced endolysosomal two-pore channel (TPC) activation and acidic storage (22). Certain genes of the LSM family members promote HCC progression (23). The oncogenic roles of LSM family members have been investigated in various human tumors. Research on genes related to LSM family members may be helpful for understanding the complex mechanisms of HCC progression.
Over the past decade, the rapid advancement of high-throughput technologies has generated a vast amount of cancer-related data across genomics, epigenomics, and transcriptomics. Thanks to these publicly available multi-omics databases, numerous studies have identified various molecular and biological markers associated with the diagnosis and prognosis of HCC, while also predicting the functional characteristics and molecular mechanisms of candidate molecules and biomarkers (24-26). Our study aims to construct a novel prognostic signature by identifying potential prognostic genes that can accurately predict HCC patient prognosis. Additionally, we explored the relationship between the signature and the clinicopathological characteristics of HCC patients, and analyzed the features of the tumor immune microenvironment and underlying molecular mechanisms. We present this article in accordance with the TRIPOD reporting checklist (available at https://tcr.amegroups.com/article/view/10.21037/tcr-2025-aw-2168/rc).
Methods
Data collection
Figure 1 shows our analysis workflow. The study included HCC patients with gene expression data, corresponding survival information, and an overall survival (OS) time exceeding 30 days. The Cancer Genome Atlas Liver Hepatocellular Carcinoma (TCGA-LIHC) cohort was downloaded from the University of California Santa Cruz (UCSC) Xena database (http://xena.ucsc.edu/), including 48 normal and 342 tumor samples. The International Cancer Genome Consortium-Liver Cancer Research Initiative-Japan Project (ICGC-LIRI-JP) cohort, comprising 69 patients, was obtained from the ICGC database (https://dcc.icgc.org/). All RNA sequencing (RNA-seq) data were normalized with the log2(x + 1) transformation. The single-cell RNA-seq (scRNA-seq) dataset GSE149614 for HCC was obtained from the Gene Expression Omnibus (GEO) database (https://www.ncbi.nlm.nih.gov/geoprofiles/). This dataset encompasses single-cell transcriptomic profiles from ten patients with primary tumors. The study was conducted in accordance with the Declaration of Helsinki and its subsequent amendments. The datasets utilized in this study, sourced from TCGA, ICGC, and GEO, are publicly available. Thus, this study was granted exemption from local ethics committee approval.
Consensus clustering analysis
LSM family members were identified by reviewing previous literature (11). Consensus clustering analysis was performed using the R package “ConsensusClusterPlus” (with 1,000 resampling iterations at 0.8 sampling proportion) to determine molecular patterns associated with LSM family members, where the algorithmic framework identified the optimal cluster number based on their expression profiles (27). Principal component analysis (PCA) was performed to estimate the distribution of molecular patterns. To evaluate differences in survival time between various clusters, Kaplan-Meier survival analysis was conducted using the R package “survival”, complemented by the log-rank test.
Screening of candidate genes
Differential expression analysis across different groups was conducted using the R package “DESeq2”, with an adjusted P value <0.05 and |log2fold change (log2FC)| >2 as the threshold criteria for selecting differentially expressed genes (DEGs). DEGs among different molecular patterns and between HCC and adjacent normal tissues were screened using the R package “DESeq2”. Additionally, intersectional genes were identified. The Venn diagram was generated using the R package “Venn”. The protein-protein interaction (PPI) and correlation network analyses were performed using the STRING database. Key genes within the PPI network were selected using the edge percolated component (EPC), closeness, and radiality algorithms, with an intersection identified from the top 20 genes as ranked by each of these three algorithms. The intersectional genes were considered as candidate genes for subsequent analyses.
Construction of a signature
Univariate Cox regression analysis was performed to evaluate the OS associated with the candidate genes. Employing the least absolute shrinkage and selection operator (LASSO) regression analysis alongside multivariate Cox regression within the R packages “glmnet” and “survival”, a novel signature was constructed. The risk score of each sample was determined using the formula: risk score = Exp1 × Coef1+ Exp2 × Coef2 + …+ Expn × Coefn. In this equation, “Exp” refers to the expression value of each gene, while “Coef” represents the corresponding coefficient for each gene. Based on the median risk score value, the samples were divided into high- and low-risk groups.
Validation of the signature
Kaplan-Meier analysis was performed to assess the difference in OS time between the two groups. Receiver operating characteristic (ROC) curve was used to demonstrate the accuracy of the signature’s survival prediction using R package “timeROC”. Univariate and multivariate Cox regression analyses were used to analyze the prognostic value of the signature. A nomogram integrating the risk score and clinicopathologic features was employed to forecast OS, facilitated by the R package “rms”.
Enrichment analysis
Gene Ontology (GO) and Kyoto Encyclopedia of Genes and Genomes (KEGG) analyses were conducted on key genes using the R package “clusterProfiler” (28), with P values adjusted using the BH method. Gene set enrichment analysis (GSEA) is a computational method used to determine functional differences between the two groups. The log2FC of DEGs between the two groups was calculated and ranked in descending order to obtain the corresponding gene list. GSEA was utilized to assess pathway enrichment in both groups using the “clusterProfiler” R package. The background gene set was derived from the KEGG gene sets in the MsigDB database (https://www.gsea-msigdb.org/gsea/msigdb), with the selection criterion being an adjusted P value <0.05.
Immune cell infiltration analysis
The Estimation of STromal and Immune cells in MAlignant Tumor tissues using Expression data (ESTIMATE) algorithm, executed via the “estimate” R package, was applied to assess the degree of stromal and immune cell infiltration (29). Cell-Type Identification by Estimating Relative Subsets of RNA Transcripts (CIBERSORT) analysis was used to compare differences in various immune cells in distinct groups (30). Wilcoxon test analysis was used to evaluate the differences in immune cell infiltration and the expression levels of immune checkpoint-related genes between the two risk groups. The Spearman correlation analysis was employed to analyze the correlation between immune cells and risk scores.
scRNA-seq data analysis
The R package “Seurat” (31) was utilized to filter single cells, setting the criterion of gene expression in a minimum of three cells, with each cell expressing at least 200 genes. The selection criteria for samples stipulated that each cell must express more than 600 but fewer than 6,000 genes, have a mitochondrial percentage of less than 5%, and the total expression of all genes in each cell must be less than 1,000. The scRNA-seq data were normalized using the “NormalizeData” function of the “Seurat” R package, and the “FindVariableFeatures” function was utilized to identify the top 2,000 highly variable genes. PCA was performed on the scRNA-seq data using the “Seurat” R package. JackStraw analysis was applied to identify significant principal components (PCs), and the top 15 PCs were selected for subsequent cell clustering analysis. Cell clustering was performed using the “FindNeighbors” and “FindClusters” functions (resolution =0.4). Subsequently, the “FindAllMarkers” function was applied to identify marker genes. Cellular annotation was performed using the R packages “SingleR” and “celldex”.
Statistical analysis
All statistical analyses were performed with R software (version 4.2.2). The network analysis was conducted using CYTOSCAPE software (version 3.7.1). A P value <0.05 was considered to indicate statistical significance.
Results
Identification of LSM family members-related molecular patterns
Previous studies have found that, compared to adjacent normal tissues, all genes of the LSM family members are significantly upregulated in HCC tissues (23). TCGA-LIHC cohort was employed as the training set in the analysis. To identify molecular patterns related to the LSM family members, we conducted unsupervised clustering using a consensus clustering algorithm to explore potential clusters among 342 tumor samples in the TCGA-LIHC cohort based on the expression of LSM family members. The results of the consensus clustering divided the HCC samples into two subgroups: cluster 1 and cluster 2, with cluster 1 containing 209 samples and cluster 2 consisting of 133 samples (Figure 2A). PCA analysis indicated the two clusters were distributed in two directions (Figure 2B). The Kaplan-Meier curves showed that patients in cluster 2 had a worse prognosis (Figure 2C).
Identification of candidate genes
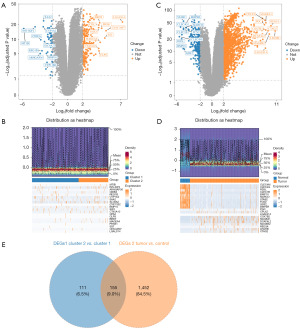
Based on the expression matrix of the training set (TCGA-LIHC), differential expression analysis was carried out between cluster 1 and cluster 2, resulting in 266 LSM family members-related genes (DEGs1, cluster 2 vs. cluster 1, Figure 3A,3B). Differential expression analysis was also conducted between HCC samples and adjacent cancer tissues, ultimately obtaining 1,607 DEGs (DEGs2, HCC vs. control, Figure 3C,3D). Figure 3E showed the 155 intersectional genes derived from DEGs1 and DEGs2. We used the STRING database for PPI analysis. The PPI network indicated that there are interactive relationships among 88 key genes (Figure 4A). Subsequently, GO and KEGG analyses were conducted on these 88 genes (Figure 4B,4C). These genes are highly enriched in “receptor ligand activity”, “signal receptor activator activity”, “DNA-binding transcription activator activity, RNA polymerase II specificity”, “DNA-binding transcription activator activity”, “hormonal activity”, “neuroactive ligand-receptor interaction”, and “transcriptional dysregulation in cancer”, all of which are related to tumor progression. To further screen for core genes in the PPI network, network analysis was conducted using the Cytohubba plugin in Cytoscape, selecting the top 20 genes under the EPC, closeness, and radiality algorithms. The intersection of these selections identified 18 genes as candidates for subsequent analysis (Figure 5A).
In order to further select prognosis-related genes among the candidate genes, univariate Cox regression analysis was conducted on 18 candidate genes in the TCGA-LIHC cohort, ultimately identifying four prognosis-related genes (Figure 5B). To avoid overfitting, we performed LASSO regression analysis on four genes (Figure 5C,5D). Based on the optimal lambda value (λ=0.06478682), two genes—paired-like homeodomain 2 (PITX2) and chromogranin A (CHGA)—were selected. Subsequently, PITX2 and CHGA were included in the multivariate Cox regression analysis to construct a signature based on the LSM family members-related genes (Figure 5E). The risk score was calculated as follows: risk score = PITX2 expression × 0.4381935 + CHGA expression × 0.2116909.
Prognostic value of the signature
Risk scores were calculated for each HCC patient in the TCGA-LIHC cohort using the risk score formula. Based on the optimal threshold of these scores, the 342 tumor samples were classified into high-risk (n=189) and low-risk (n=153) groups. Figure 5F,5G illustrates that with the increase in risk scores, patients in the high-risk group had shorter survival times. The Kaplan-Meier survival analysis showed that patients in the high-risk group had significantly lower survival rates compared to those in the low-risk group (Figure 5H). The area under the curve (AUC) for 1-, 2-, and 3-year OS were 0.675, 0.67, and 0.606, respectively (Figure 5I).
Validation of the signature
To further validate this risk model, the ICGC-LIRI-JP cohort was used as a testing set. Risk scores for each HCC patient were calculated using the risk score formula, and based on the optimal threshold for these scores, HCC samples were classified into high- and low-risk groups. The high-risk group included 20 samples, while the low-risk group comprised 49 samples. The risk curve and scatterplot illustrated that the mortality rates were dependent on the risk score (Figure 5J,5K). The Kaplan-Meier survival analysis shows that patients in the high-risk group also had a worse prognosis than those in the low-risk group (Figure 5L). The AUC values for 1-, 2-, and 3-year survival rates in the testing cohort were 0.767, 0.683, and 0.693, respectively (Figure 5M).
Evaluation of the clinical value of the signature
To assess the independent prognostic value and clinical relevance of the signature, univariate and multivariate Cox regression analyses were conducted in the TCGA-LIHC cohort. The results indicate that the risk score is a reliable independent prognostic factor for OS in HCC (Figure 6A,6B). Based on the results of multivariate Cox regression analysis, we integrated multiple clinical features to construct a nomogram within the TCGA-LIHC cohort (Figure 6C). The nomogram demonstrated that the risk score is a major factor affecting the prognosis of HCC patients. The predicted values for the 1-, 2-, and 3-year calibration curves closely matched the actual values (Figure 6D), indicating that the nomogram we established is accurate and reliable.
GSEA
To explore the biological pathways associated with risk scores, tumor samples from the TCGA-LIHC cohort were divided into high and low expression groups based on the median gene expression of the signature. GSEA was performed on these groups. The GSEA enrichment results revealed significant enrichment in pathways including “fatty acid metabolism”, “drug metabolism-cytochrome P450”, “neuroactive ligand-receptor interaction”, “PPAR signaling pathway”, “valine, leucine, and isoleucine degradation”, and “cell cycle” (Figure 6E,6F).
Analysis of immune infiltration
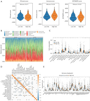
We used the ESTIMATE algorithm to infer the infiltration of stromal and immune cells in tumor samples based on gene expression data in the TCGA-LIHC cohort. Figure 7A demonstrated significant differences in immune scores between the high- and low-risk groups. To assess the differences in immune status between patients in the high- and low-risk groups, the CIBERSORT algorithm was applied to analyze the infiltration of 22 types of immune cells in the TCGA-LIHC cohort, resulting in the scoring of each immune cell type (Figure 7B). Figure 7C showed that there are infiltration differences in eight types of immune cells between samples in the high- and low-risk groups, such as macrophages M0, T cells CD4 memory activated, mast cells (MCs) resting, monocytes, and T cells follicular helper. The Spearman correlation analysis method was used to analyze the correlation between immune cells and risk scores in the TCGA-LIHC cohort (Figure 7D). The risk score showed the highest correlation with macrophages M0 (cor =0.3, P<0.05). Figure 7E showed that 30 immune checkpoints exhibited differential expression between high- and low-risk groups, with all being more highly expressed in the high-risk group. These results demonstrated a close correlation between the signature and tumor immunity.
scRNA-seq data analysis
From the scRNA-seq of GSE149614, 19,791 cells and 24,597 genes were selected. 31 cell clusters were identified using cell clustering (Figure 8A). These clusters were annotated with reference to the “HumanPrimaryCellAtlasData” in the R package “celldex”, identifying nine major cell types, including B cells, common myeloid progenitors (CMPs), endothelial cells, hepatocytes, macrophages, monocytes, natural killer (NK) cells, T cells, and tissue stem cells (Figure 8B). Figure 8C,8D illustrates the distribution of PITX2 and CHGA across various cell types, with both genes showing higher expression in hepatocytes. To further investigate the potential biological functions of PITX2 and CHGA in HCC, we performed GSEA analysis. The results of GSEA demonstrated significant enrichment in pathways such as “fatty acid metabolism”, “drug metabolism-cytochrome P450”, “PPAR signaling pathway”, “degradation of valine, leucine, and isoleucine”, “MAPK signaling pathway”, and “pathways in cancer” (Figure 8E,8F). These findings are consistent with previous results obtained. These results indicate that PITX2 and CHGA play an important role in the progression of HCC.
Discussion
Traditional biomarkers for HCC, such as alpha-fetoprotein (AFP) and des-γ-carboxy prothrombin (DCP), remain cornerstone tools for diagnosis but suffer from significant limitations. These include poor prognostic stratification, inability to guide immunotherapy decisions, and high false-positive rates in non-HCC conditions (32,33). These shortcomings are exacerbated by the inherent complexity of HCC, which is characterized by molecular heterogeneity, drug resistance, and a pressing need for personalized therapeutic strategies (34,35). To address these challenges, we constructed a novel signature to predict the outcomes of HCC patients, investigate the molecular mechanism of HCC, and explore the role of immunotherapy in HCC treatment.
Previous studies have established that LSM family members, such as LSM1, LSM2, and LSM4, are dysregulated in cancers like lung adenocarcinoma and ovarian cancer (12,14,17), where they modulate mRNA stability and splicing to drive tumor progression. Zhuang et al. (23) reported widespread upregulation of LSM genes, correlating with poor prognosis in HCC. Additionally, LSM12, LSM14A, and LSM14B were shown to promote the proliferation and invasion of HCC cells. The functions and potential roles of LSM family members extend beyond just tumor progression (36). They are also involved in critical processes like cell cycle regulation and interacting with various signaling pathways (11). This broad range of functions highlights their importance in cancer biology and the potential for targeted therapies (37,38). While direct experimental evidence linking LSM family members to HCC pathogenesis remains relatively limited, their established roles in RNA processing, cell cycle regulation, and tumor progression across cancers—coupled with HCC-specific transcriptomic dysregulation—provide a compelling rationale for their investigation in this context.
In our study, molecular patterns related to LSM family members were identified through clustering analysis in the training cohort. By analyzing gene expression profiles among different molecular patterns, we identified LSM family members-related genes. The intersectional genes were identified from these genes and DEGs between tumor and normal tissues. The PPI network identified 88 key genes with extensive interconnections and interactions, including genes such as SST and SIX3, which are known to influence HCC progression. For instance, SST alterations have been implicated in the development of liver diseases such as cirrhosis, fibrosis, and HCC (39), while SIX3 interacts with the long non-coding RNA (lncRNA) WDR26 to suppress HCC growth and metastasis by regulating WDR26 transcription (40). To investigate the preliminary mechanisms, we performed GO and KEGG analyses on these 88 key genes. The GO and KEGG enrichment analyses revealed their critical roles in receptor ligand activity, signal receptor activation, and DNA-binding transcription regulation. These genes are strongly associated with hormonal signaling and neuroactive ligand-receptor interactions, suggesting their involvement in intercellular communication and neuroendocrine modulation. The enrichment in “transcriptional dysregulation in cancer” highlights their potential contribution to oncogenic processes, such as aberrant transcriptional reprogramming, signal transduction cascades, and tumor microenvironment interactions. The results highlight the pivotal role of these 88 genes in the regulatory network of HCC. Univariate regression analysis was further used to screen genes that could serve as prognostic indicators for HCC. LASSO regression and multivariate Cox analysis were used to construct a novel signature. This signature demonstrates an excellent ability to predict HCC patient prognosis. Based on the risk score, HCC patients were subdivided into high- and low-risk groups, with the high-risk group exhibiting poorer prognosis. Our signature was able to predict the prognosis of HCC patients with relative accuracy in both the training and testing cohorts. Additionally, the risk score was identified as an independent prognostic factor associated with tumor progression. The construction of a nomogram also confirmed that the risk score is a significant predictor of survival in HCC. Overall, the results indicate that this signature demonstrates a higher capability in predicting the prognosis of HCC patients.
Enrichment analysis was used to explore the potential mechanisms through which this signature influences HCC progression. The GSEA results indicated significant enrichment of PITX2 and CHGA in pathways including “fatty acid metabolism”, “drug metabolism-cytochrome P450”, “neuroactive ligand-receptor interaction”, “PPAR signaling pathway”, “valine, leucine, and isoleucine degradation”, “cell cycle”, “MAPK signaling pathway”, and “pathways in cancer” across two different databases. PITX2 has been implicated in various biological processes, including development and disease. Tuerxun et al. (41) found that downregulation of PITX2 inhibits the proliferation and migration of liver cancer cells and induces cell apoptosis. PITX2 expression and methylation were linked to tumor-infiltrating lymphocytes, highlighting the gene’s significance in DNA methylation and tumor-immune cell regulation, as well as its overall prognostic value in head and neck squamous cell carcinoma (42). PITX2 has been identified as an oncogenic factor that facilitates tumor cell drug resistance by inversely regulating the expression of drug transporters such as hOCT3/SLC22A3 and ABC drug transporters in colon and kidney cancers (43). PITX2 influences the prognosis and immune infiltration in HCC patients (44). These findings illustrate the multifaceted roles of PITX2 in cancer, including its impact on immune cell infiltration and its contribution to drug resistance mechanisms. CHGA is a protein expressed in various types of cancers and has been studied extensively as a biomarker and for its role in cancer progression. Guo et al. (45) found that high CHGA expression is associated with worse OS in prostate cancer patients, suggesting that CHGA may serve as a biomarker for survival in these patients. Altered expressions of CHGA are associated with aggressive pancreatic neuroendocrine tumors (46). The results highlight the multifaceted roles of PITX2 and CHGA in metabolic processes, drug metabolism, cancer progression, and potentially neurological functions. The findings of these articles share certain similarities with our study. This signature could direct further research into their mechanisms of action and implications in disease, particularly in developing targeted therapies for metabolic disorders, HCC, and individualized drug treatment plans based on genetic profiles.
Immune cells play a critical role in the liver cancer microenvironment (47). They can both detect and eliminate precancerous and malignant hepatocytes, while also promoting cancer progression in the presence of chronic inflammation or immunosuppression (48). We performed immune-related functional analysis of the signature. Samples in the high-risk group showed higher immune scores in the “ESTIMATE” analysis, suggesting there may be a stronger inflammatory response in the tumor microenvironment of these patients. Previous studies (49,50) have demonstrated that higher immune scores are often associated with more aggressive tumor characteristics and poor prognosis in HCC patients, which is consistent with our findings. In the high-risk group samples, there is an increased infiltration of macrophages M0, activated CD4+ memory T cells, follicular helper T cells, and regulatory T cells. In contrast, the low-risk group samples show a reduction in the infiltration of resting MCs, resting NK cells, resting CD4+ memory T cells, and monocytes. Our study also revealed the highest correlation between risk score and macrophages M0. M0 macrophages are undifferentiated macrophages with the potential to polarize into different subtypes. Various subtypes of liver macrophages are closely associated with the occurrence, progression, immune evasion, invasion, angiogenesis, metastasis, and treatment response of HCC. CD4+ memory T cells are a subset of antigen-specific CD4+ T cells (51). Current research has found that the infiltration of activated CD4+ memory T cells is significantly higher in tumor tissues (52). T follicular helper (Tfh) cells are a specialized subset of CD4+ T cells, which are important to support activation, affinity maturation, and other functions. Additionally, Tfh cells effectively enhance antibody-mediated immune responses by B cells (53). Recent reports suggested that a decrease in infiltrating Tfh cells may serve as a prognostic marker for survival in cancer patients (54). T regulatory cells (Tregs) contribute to immune escape by suppressing immune cells’ ability to target HCC cells, leading to poor prognosis in HCC. While Tregs help prevent excessive immune responses, they also induce immune tolerance that shields cancer cells from immune attacks. High Treg levels in HCC patients are associated with poor treatment outcomes, as they reduce the effectiveness of immunotherapy and immune checkpoint inhibitors (55). MC integration involves regulation through the IL family, histamine and its receptors, tryptase- and chymase-positive MCs, and MC-derived exosomes. MC mediators, along with histamine and its receptors, can impact HCC cell growth, with MCs and histamine exerting varying effects depending on tumor cell characteristics (56). NK cells can inhibit the progression of liver fibrosis, cirrhosis, and the development of liver cancer (57,58). We can infer that samples in the high-risk group might indicate chronic inflammation and immune escape in their tumor microenvironment, potentially promoting tumor growth and spread. In contrast, samples in the low-risk group may suggest a relatively weaker inflammatory response and more effective immune surveillance. Tumor cells can evade immune surveillance and facilitate their progression by activating immune checkpoint pathways that inhibit antitumor immune responses (59,60). Differential expression of immune checkpoints between high- and low-risk groups may indicate varying sensitivities to immunotherapy. These findings could be crucial for understanding the immune microenvironment of HCC, guiding treatment choices, and predicting patient prognosis.
Another highlight of this study is that the potential role of the signature has been further explored by analysis of single-cell data. We identified eight major cell types, including B cells, CMPs, endothelial cells, hepatocytes, macrophages, monocytes, NK cells, T cells, and tissue stem cells. PITX2 and CHGA are expressed at higher levels in hepatocytes, suggesting that the signature may primarily influence the occurrence and development of HCC by affecting hepatocyte function. For instance, they may be involved in regulating gene expression, metabolic pathways, or other cellular processes unique to hepatocytes.
Compared to existing prognostic models, our signature demonstrates distinct innovation and provides unique mechanistic insights. In contrast to Zhuang et al. (23), who directly constructed a gene signature using LSM family members, we leveraged the LSM family members-related gene network to derive a minimal prognostic signature (PITX2 and CHGA). Compared to the prognostic models developed by Xu et al. (61) and Zhu et al. (62) in HCC, our signature includes only two genes, achieving prognostic accuracy while maintaining simplicity. This aligns with the clinical demand for cost-effective and reproducible biomarkers. In contrast, our study explored how these genes affect the progression of HCC, specifically their effects on the tumor immune microenvironment, and discusses their potential as therapeutic targets. Additionally, we employed single-cell analysis to further investigate the roles of PITX2 and CHGA in hepatocellular HCC.
However, this study has several limitations that warrant consideration. Firstly, the findings are derived exclusively from retrospective analyses of publicly available datasets. Although we conducted analysis across multiple cohorts, these results still need to be validated in larger, multicenter cohorts. Secondly, while our bioinformatics analyses suggest mechanistic links between PITX2/CHGA and HCC progression, the specific mechanisms among these genes and LSM family members remain unresolved. Similarly, the specific mechanisms by which PITX2 and CHGA regulate HCC progression, as well as their roles in the tumor immune microenvironment, require validation through in vitro and in vivo experiments. Additionally, the clinical utility of the signature needs to be prospectively validated in clinical trials to ensure its feasibility and reliability in clinical settings.
Conclusions
In conclusion, we developed and validated a novel two-gene signature (PITX2 and CHGA) for HCC, derived from an analysis of LSM family genes. This signature accurately predicts patient prognosis and is strongly associated with the tumor immune microenvironment, suggesting its potential relevance to immunotherapy response. Our findings provide a streamlined and clinically applicable tool for prognostic assessment in HCC. Furthermore, this study lays the groundwork for further investigation into the roles of LSM family-related genes in hepatocarcinogenesis and supports their use in guiding personalized treatment strategies, particularly in the context of immunotherapy.
Acknowledgments
We thank TCGA, GEO, UCSC Xena, ICGC, and STRING databases for free use.
Footnote
Reporting Checklist: The authors have completed the TRIPOD reporting checklist. Available at https://tcr.amegroups.com/article/view/10.21037/tcr-2025-aw-2168/rc
Peer Review File: Available at https://tcr.amegroups.com/article/view/10.21037/tcr-2025-aw-2168/prf
Funding: None.
Conflicts of Interest: All authors have completed the ICMJE uniform disclosure form (available at https://tcr.amegroups.com/article/view/10.21037/tcr-2025-aw-2168/coif). The authors have no conflicts of interest to declare.
Ethical Statement: The authors are accountable for all aspects of the work in ensuring that questions related to the accuracy or integrity of any part of the work are appropriately investigated and resolved. The study was conducted in accordance with the Declaration of Helsinki and its subsequent amendments.
Open Access Statement: This is an Open Access article distributed in accordance with the Creative Commons Attribution-NonCommercial-NoDerivs 4.0 International License (CC BY-NC-ND 4.0), which permits the non-commercial replication and distribution of the article with the strict proviso that no changes or edits are made and the original work is properly cited (including links to both the formal publication through the relevant DOI and the license). See: https://creativecommons.org/licenses/by-nc-nd/4.0/.
References
- Yang JD, Hainaut P, Gores GJ, et al. A global view of hepatocellular carcinoma: trends, risk, prevention and management. Nat Rev Gastroenterol Hepatol 2019;16:589-604. [Crossref] [PubMed]
- Tan EY, Danpanichkul P, Yong JN, et al. Liver cancer in 2021: Global Burden of Disease study. J Hepatol 2025;82:851-60. [Crossref] [PubMed]
- Danpanichkul P, Duangsonk K, Chen VL, et al. Global burden of HBV-related liver disease: Primary liver cancer due to chronic HBV infection increased in over one-third of countries globally from 2000 to 2021. Hepatology 2025;82:1274-86. [Crossref] [PubMed]
- Bray F, Laversanne M, Sung H, et al. Global cancer statistics 2022: GLOBOCAN estimates of incidence and mortality worldwide for 36 cancers in 185 countries. CA Cancer J Clin 2024;74:229-63. [Crossref] [PubMed]
- Wang Y, Chen C, Huang H, et al. The long noncoding RNA RMRP-miR-3135a-SV2A axis promotes the development of hepatocellular carcinoma. J Gastrointest Oncol 2025;16:1060-77. [Crossref] [PubMed]
- Dong R, Wang T, Dong W, et al. TGM2-mediated histone serotonylation promotes HCC progression via MYC signalling pathway. J Hepatol 2025;83:105-18. [Crossref] [PubMed]
- Wang Y, Deng B. Hepatocellular carcinoma: molecular mechanism, targeted therapy, and biomarkers. Cancer Metastasis Rev 2023;42:629-52. [Crossref] [PubMed]
- Xu F, Jin T, Zhu Y, et al. Immune checkpoint therapy in liver cancer. J Exp Clin Cancer Res 2018;37:110. [Crossref] [PubMed]
- Wang Z, Qin H, Liu S, et al. Precision diagnosis of hepatocellular carcinoma. Chin Med J (Engl) 2023;136:1155-65. [Crossref] [PubMed]
- Yan J, Jiang Z, Zhang S, et al. Spatial-temporal heterogeneities of liver cancer and the discovery of the invasive zone. Clin Transl Med 2025;15:e70224. [Crossref] [PubMed]
- Lekontseva NV, Stolboushkina EA, Nikulin AD. Diversity of LSM Family Proteins: Similarities and Differences. Biochemistry (Mosc) 2021;86:S38-49. [Crossref] [PubMed]
- Sun X, Zhang J, Xiao C, et al. Expression profile and prognostic values of LSM family in skin cutaneous melanoma. BMC Med Genomics 2022;15:238. [Crossref] [PubMed]
- Zhang H, Zhang T, Wan X, et al. LSM14B coordinates protein component expression in the P-body and controls oocyte maturation. J Genet Genomics 2024;51:48-60. [Crossref] [PubMed]
- Watson PM, Miller SW, Fraig M, et al. CaSm (LSm-1) overexpression in lung cancer and mesothelioma is required for transformed phenotypes. Am J Respir Cell Mol Biol 2008;38:671-8. [Crossref] [PubMed]
- Little EC, Camp ER, Wang C, et al. The CaSm (LSm1) oncogene promotes transformation, chemoresistance and metastasis of pancreatic cancer cells. Oncogenesis 2016;5:e182. [Crossref] [PubMed]
- Takahashi S, Suzuki S, Inaguma S, et al. Down-regulation of Lsm1 is involved in human prostate cancer progression. Br J Cancer 2002;86:940-6. [Crossref] [PubMed]
- Sun X, Zhang J, Hu J, et al. LSM2 is associated with a poor prognosis and promotes cell proliferation, migration, and invasion in skin cutaneous melanoma. BMC Med Genomics 2023;16:129. [Crossref] [PubMed]
- Tao Y, Han Y, Yu L, et al. The Predicted Key Molecules, Functions, and Pathways That Bridge Mild Cognitive Impairment (MCI) and Alzheimer's Disease (AD). Front Neurol 2020;11:233. [Crossref] [PubMed]
- Hou W, Zhang Y. Circ_0025033 promotes the progression of ovarian cancer by activating the expression of LSM4 via targeting miR-184. Pathol Res Pract 2021;217:153275. [Crossref] [PubMed]
- Brčić L, Barić A, Gračan S, et al. Genome-wide association analysis suggests novel loci underlying thyroid antibodies in Hashimoto's thyroiditis. Sci Rep 2019;9:5360. [Crossref] [PubMed]
- Achsel T, Brahms H, Kastner B, et al. A doughnut-shaped heteromer of human Sm-like proteins binds to the 3'-end of U6 snRNA, thereby facilitating U4/U6 duplex formation in vitro. EMBO J 1999;18:5789-802. [Crossref] [PubMed]
- Zhang J, Guan X, Shah K, et al. Lsm12 is an NAADP receptor and a two-pore channel regulatory protein required for calcium mobilization from acidic organelles. Nat Commun 2021;12:4739. [Crossref] [PubMed]
- Zhuang H, Chen B, Tang C, et al. Identification of LSM Family Members as Novel Unfavorable Biomarkers in Hepatocellular Carcinoma. Front Oncol 2022;12:871771. [Crossref] [PubMed]
- Xu T, Jiang J, Xiang X, et al. Conduction and validation of a novel prognostic signature in cervical cancer based on the necroptosis characteristic genes via integrating of multiomics data. Comput Biol Med 2024;168:107656. [Crossref] [PubMed]
- Chen D, Liu P, Lu X, et al. Pan-cancer analysis implicates novel insights of lactate metabolism into immunotherapy response prediction and survival prognostication. J Exp Clin Cancer Res 2024;43:125. [Crossref] [PubMed]
- Qiu C, Wang W, Xu S, et al. Construction and validation of a hypoxia-related gene signature to predict the prognosis of breast cancer. BMC Cancer 2024;24:402. [Crossref] [PubMed]
- Wilkerson MD, Hayes DN. ConsensusClusterPlus: a class discovery tool with confidence assessments and item tracking. Bioinformatics 2010;26:1572-3. [Crossref] [PubMed]
- Yu G, Wang LG, Han Y, et al. clusterProfiler: an R package for comparing biological themes among gene clusters. OMICS 2012;16:284-7. [Crossref] [PubMed]
- Yoshihara K, Shahmoradgoli M, Martínez E, et al. Inferring tumour purity and stromal and immune cell admixture from expression data. Nat Commun 2013;4:2612. [Crossref] [PubMed]
- Chen B, Khodadoust MS, Liu CL, et al. Profiling Tumor Infiltrating Immune Cells with CIBERSORT. Methods Mol Biol 2018;1711:243-59. [Crossref] [PubMed]
- Hao Y, Hao S, Andersen-Nissen E, et al. Integrated analysis of multimodal single-cell data. Cell 2021;184:3573-3587.e29. [Crossref] [PubMed]
- Wu W, Yao DF, Yuan YM, et al. Combined serum hepatoma-specific alpha-fetoprotein and circulating alpha-fetoprotein-mRNA in diagnosis of hepatocellular carcinoma. Hepatobiliary Pancreat Dis Int 2006;5:538-44. [PubMed]
- Lin YR, Li JK, Yang X, et al. Mitochondrial single-stranded DNA binding protein 1 (SSBP1) high expression as a potential biomarker and association with poor prognosis in hepatocellular carcinoma (HCC). Transl Cancer Res 2025;14:112-28. [Crossref] [PubMed]
- Rui T, Wang K, Xiang A, et al. Serum Exosome-Derived piRNAs Could Be Promising Biomarkers for HCC Diagnosis. Int J Nanomedicine 2023;18:1989-2001. [Crossref] [PubMed]
- Lin XT, Luo YD, Mao C, et al. Integrated ubiquitomics characterization of hepatocellular carcinomas. Hepatology 2025;82:42-58. [Crossref] [PubMed]
- Li H, Zhao H, Yang C, et al. LSM14B is an Oocyte-Specific RNA-Binding Protein Indispensable for Maternal mRNA Metabolism and Oocyte Development in Mice. Adv Sci (Weinh) 2023;10:e2300043. [Crossref] [PubMed]
- Khusial P, Plaag R, Zieve GW. LSm proteins form heptameric rings that bind to RNA via repeating motifs. Trends Biochem Sci 2005;30:522-8. [Crossref] [PubMed]
- Verdone L, Galardi S, Page D, et al. Lsm proteins promote regeneration of pre-mRNA splicing activity. Curr Biol 2004;14:1487-91. [Crossref] [PubMed]
- Pivonello C, De Martino MC, Negri M, et al. The GH-IGF-SST system in hepatocellular carcinoma: biological and molecular pathogenetic mechanisms and therapeutic targets. Infect Agent Cancer 2014;9:27. [Crossref] [PubMed]
- Chen B. A novel long noncoding RNA lncWDR26 suppresses the growth and metastasis of hepatocellular carcinoma cells through interaction with SIX3. Am J Cancer Res 2018;8:688-98. [PubMed]
- Tuerxun K, Zhang S, Zhang Y. Downregulation of PITX2 inhibits the proliferation and migration of liver cancer cells and induces cell apoptosis. Open Life Sci 2021;16:1322-9. [Crossref] [PubMed]
- Zhao Y, Zhao J, Zhong M, et al. The expression and methylation of PITX genes is associated with the prognosis of head and neck squamous cell carcinoma. Front Genet 2022;13:982241. [Crossref] [PubMed]
- Lee WK, Thévenod F. Oncogenic PITX2 facilitates tumor cell drug resistance by inverse regulation of hOCT3/SLC22A3 and ABC drug transporters in colon and kidney cancers. Cancer Lett 2019;449:237-51. [Crossref] [PubMed]
- Yang L, Zeng LF, Hong GQ, et al. Construction of a Novel Clinical Stage-Related Gene Signature for Predicting Outcome and Immune Response in Hepatocellular Carcinoma. J Immunol Res 2022;2022:6535009. [Crossref] [PubMed]
- Guo Z, Wang Y, Xiang S, et al. Chromogranin A is a predictor of prognosis in patients with prostate cancer: a systematic review and meta-analysis. Cancer Manag Res 2019;11:2747-58. [Crossref] [PubMed]
- Weisbrod AB, Zhang L, Jain M, et al. Altered PTEN, ATRX, CHGA, CHGB, and TP53 expression are associated with aggressive VHL-associated pancreatic neuroendocrine tumors. Horm Cancer 2013;4:165-75. [Crossref] [PubMed]
- Airola C, Pallozzi M, Cesari E, et al. Hepatocellular-Carcinoma-Derived Organoids: Innovation in Cancer Research. Cells 2024;13:1726. [Crossref] [PubMed]
- Zheng C, Snow BE, Elia AJ, et al. Tumor-specific cholinergic CD4(+) T lymphocytes guide immunosurveillance of hepatocellular carcinoma. Nat Cancer 2023;4:1437-54. [Crossref] [PubMed]
- Shen B, Zhang G, Liu Y, et al. Identification and Analysis of Immune-Related Gene Signature in Hepatocellular Carcinoma. Genes (Basel) 2022;13:1834. [Crossref] [PubMed]
- Nishikawa H, Koyama S. Mechanisms of regulatory T cell infiltration in tumors: implications for innovative immune precision therapies. J Immunother Cancer 2021;9:e002591. [Crossref] [PubMed]
- Sun Y, Liu L, Fu Y, et al. Metabolic reprogramming involves in transition of activated/resting CD4(+) memory T cells and prognosis of gastric cancer. Front Immunol 2023;14:1275461. [Crossref] [PubMed]
- Imai N, Tawara I, Yamane M, et al. CD4(+) T cells support polyfunctionality of cytotoxic CD8(+) T cells with memory potential in immunological control of tumor. Cancer Sci 2020;111:1958-68. [Crossref] [PubMed]
- Ma CS, Suryani S, Avery DT, et al. Early commitment of naïve human CD4(+) T cells to the T follicular helper (T(FH)) cell lineage is induced by IL-12. Immunol Cell Biol 2009;87:590-600. [Crossref] [PubMed]
- Gu-Trantien C, Loi S, Garaud S, et al. CD4+ follicular helper T cell infiltration predicts breast cancer survival. J Clin Invest 2013;123:2873-92. [Crossref] [PubMed]
- Du G, Dou C, Sun P, et al. Regulatory T cells and immune escape in HCC: understanding the tumor microenvironment and advancing CAR-T cell therapy. Front Immunol 2024;15:1431211. [Crossref] [PubMed]
- Lampiasi N, Azzolina A, Montalto G, et al. Histamine and spontaneously released mast cell granules affect the cell growth of human hepatocellular carcinoma cells. Exp Mol Med 2007;39:284-94. [Crossref] [PubMed]
- Liu P, Chen L, Zhang H. Natural Killer Cells in Liver Disease and Hepatocellular Carcinoma and the NK Cell-Based Immunotherapy. J Immunol Res 2018;2018:1206737. [Crossref] [PubMed]
- Carrega P, Bonaccorsi I, Di Carlo E, et al. CD56(bright)perforin(low) noncytotoxic human NK cells are abundant in both healthy and neoplastic solid tissues and recirculate to secondary lymphoid organs via afferent lymph. J Immunol 2014;192:3805-15. [Crossref] [PubMed]
- Darvin P, Toor SM, Sasidharan Nair V, et al. Immune checkpoint inhibitors: recent progress and potential biomarkers. Exp Mol Med 2018;50:1-11. [Crossref] [PubMed]
- Aliazis K, Christofides A, Shah R, et al. The tumor microenvironment's role in the response to immune checkpoint blockade. Nat Cancer 2025;6:924-37. [Crossref] [PubMed]
- Xu S, Ding N, Zheng S, et al. RNA binding protein-based risk score model for prognosis prediction of patients with hepatocellular carcinoma. Chin Med J (Engl) 2022;135:2890-2. [Crossref] [PubMed]
- Zhu Y, Wang R, Chen W, et al. Construction of a prognosis-predicting model based on autophagy-related genes for hepatocellular carcinoma (HCC) patients. Aging (Albany NY) 2020;12:14582-92. [Crossref] [PubMed]

