Identification of immune-related targets of N6-methyladenosine regulators in hepatocellular carcinoma via RNA-seq analysis
Highlight box
Key findings
• This study comprehensively evaluated the expression landscape, prognostic value, immune relevance, and therapeutic implications of N6-methyladenosine (m6A) RNA methylation regulators in hepatocellular carcinoma (HCC).
What is known and what is new?
• m6A RNA methylation plays a critical role in tumor progression with regulators such as METTL3 and KIAA1429 previously implicated in HCC.
• This study identifies five key m6A regulators with diagnostic, prognostic, and immunological relevance in HCC and reveals, for the first time, their potential associations with drug sensitivity.
What is the implication, and what should change now?
• m6A regulators should be further investigated as integrated biomarkers and therapeutic targets in HCC to enable their translation into prognostic tools and precision immunotherapy strategies.
Introduction
The incidence of primary liver cancer has increased significantly over the past few years. Hepatocellular carcinoma (HCC) comprises a significant percentage, approximately 75% to 90%, of all primary liver cancer cases (1). In 2020, primary liver cancer ranked as the sixth most prevalent malignancy globally and the third leading cause of cancer-related fatalities. Within the 19.3 million newly diagnosed cases, HCC accounted for an incidence rate of 4.7%, while its mortality rate approached 8.3% among the 9.9 million recorded deaths, based on Global Cancer Statistics 2020 (2). Radiofrequency ablation and transarterial chemoembolization (TACE) have become the main treatment modalities for patients with early-stage nonsurgical conditions and patients with intermediate-stage HCC (3,4). Hepatectomy and liver transplantation remain the principal treatment options for eligible patients with liver cancer (5-7). Targeted therapy is one of the major treatment modalities for HCC and represents a key therapeutic option for patients with advanced liver cancer. In the real world of HCC treatment, immune checkpoint inhibitors (ICIs) have shown favorable effects against the progression of HCC. Monoclonal antibodies have the potential to halt disease progression and prolong survival by selectively targeting specific molecular pathways involved in tumor growth and immune evasion. Tyrosine kinase inhibitors (TKIs) also significantly improve mortality and quality of life in the treatment of HCC (8,9). It has been shown to be an effective method of systemic immunotherapy for HCC, especially in patients who have no chance of liver transplantation (9,10). In tumor microenvironment signals, several immune evasion pathways are mainly involved in HCC progression (11), which is characterized by T cell dysfunction and inhibition in HCC. In fact, an immunosuppressive microenvironment with defects in effector T cells is very common in advanced HCC tissue (12). Programmed death-ligand 1 protein (PD-L1) blocking monoclonal antibodies can be used as immunotherapeutic agents, such as nivolumab and pembrolizumab (13), both acting as inhibitory T-cell receptor programmed death-1 (PD-1) blocker agents. Although PD-L1-PD-1 has significant clinical activity as an immunotherapeutic target pathway for HCC according to the relevant literature, phase 3 studies applying it as a single-agent treatment showed that the survival had not been significantly improved (14-16).
N6-methyladenosine (m6A) has been identified as a frequent nucleotide modification in eukaryotic messenger RNA (mRNA) (17). About a quarter of eukaryotic mRNA contains at least one m6A modification. Biochemical mapping has shown that m6A occurs predominantly within two consensus motifs, G-m6A-C (~70%) and A-m6A-C (~30%), which represent the most common sequence contexts for m6A deposition (18,19). It is a reversible and dynamic process of m6A modification in mRNA involved in the regulation of mRNA processing. They can also participate in mRNA translation and degradation, which are related to a variety of diseases, including cancer (20-22). Numerous studies on m6A-related analyses have shown that m6A dysregulation influences the expression of oncogenes. Modification of m6A is associated with tumor proliferation, glycolysis, and metastasis (23-26). The modification of m6A is regulated by many enzymes, including “writers”, “erasers”, and “readers” (27,28). Writers can be used to install all the RNA modifications. Methyltransferase-like protein 3 (METTL3) was one of the first components of all identified cores. It acts as a recognition DRACH motif (18,29,30). In addition, methyltransferase 4 (METTL4), WT1 associated protein (WTAP), vir like m6A methyltransferase associated (VIRMA, also known as KIAA1429), RNA binding motif protein 15 (RBM15), and other m6A regulators are also writers. Erasers, including fat mass and obesity-associated (FTO) and alpha-ketoglutarate-dependent dioxygenase (ALKB) homologs, can erase methylation modified by methyltransferase (31). Readers, such as the YTH domain family (YTHDF) and insulin-like growth factor 2 mRNA binding protein 1/2/3 (IGF2BP1/2/3), can be used to regulate RNA processing (32,33). Although m6A methylation regulators can affect cancer development and progression, the mechanism of m6A methylation-regulated factors in liver cancer remains unclear.
Therefore, this study aimed to analyze whether m6A methylation regulators could be potential biomarkers and immunotherapeutic targets for HCC by analyzing the impact of m6A methylation regulators in HCC. This study investigated on the mechanism of m6A methylation regulators involving gene expression, drug response, and the relationship between m6A methylation regulators and clinicopathology, as well as their impact on the survival of patients with HCC. The study was conducted using The Cancer Genome Atlas (TCGA) data, CbioPortal, CellMiner, GSE84402 and GSE45267 datasets. The potential function of m6A methylation regulators was predicted using bioinformatics. To ensure the reliability of the bioinformatics analysis, we selected several m6A regulators for experimental validation. We present this article in accordance with the MDAR reporting checklist (available at https://tcr.amegroups.com/article/view/10.21037/tcr-2025-1417/rc).
Methods
Expression correlation and survival analysis of m6A regulators in HCC
All analyses were performed using R software (version 4.1.0). Expression patterns and survival relevance of m6A regulatory genes in HCC were assessed via the GEPIA database and R packages including survminer (v0.4.9) and survival (v3.4-0). Gene expression was visualized using boxplots, while overall survival (OS) was evaluated through Kaplan-Meier (KM) survival curves. Additionally, transcriptomic data from GSE84402 and GSE45267 were normalized using the limma package (v3.50.3), followed by visualization with ggplot2 (v3.3.6). The cowplot package (v1.1.1) was employed to explore pairwise expression correlations among m6A regulators. Disease-specific survival (DSS) analysis was conducted using the KM Plotter online tool (34,35).
Genetic alteration landscape of m6A regulators in HCC
Genetic variations, including mutations and copy number alterations (CNAs), of m6A-related genes in HCC were systematically analyzed using the cBioPortal platform, providing insights into their potential impact on tumorigenesis (36).
Association between m6A regulators and clinical characteristics
The UALCAN database was utilized to explore differential expression of m6A regulators between tumor and normal tissues using TCGA-liver hepatocellular carcinoma (LIHC) data. Associations with clinical parameters such as tumor grade and other pathological features were also investigated to evaluate the clinical significance of m6A dysregulation (37).
Functional enrichment: Gene Ontology (GO) and Kyoto Encyclopedia of Genes and Genomes (KEGG) pathway analyses
Functional annotation of m6A-related genes was performed using the ClusterProfiler package (v4.0.5). GO and KEGG enrichment analyses were conducted to elucidate potential biological processes and signaling pathways, with statistical significance defined as false discovery rate (FDR) values <0.05 (38).
Immune infiltration analysis and immune-related prediction
The CIBERSORT algorithm was employed to assess the immune cell composition in HCC samples (39). In parallel, the GSVA package (v1.40.1) was applied to perform single-sample gene set enrichment analysis (ssGSEA) (40). The TIMER database provided additional insights into the correlation between m6A regulator expression and immune cell infiltration. Furthermore, TISIDB was leveraged to explore associations between m6A gene expression and key immune modulators, including MHC molecules, immunoinhibitors, and immunostimulators (41).
Evaluating the prognostic potential of m6A regulators in HCC
To assess the prognostic value of m6A regulatory genes in HCC, we employed time-dependent receiver operating characteristic (ROC) curves and conventional diagnostic ROC curves across multiple datasets, including TCGA, GSE84402, and GSE45267. The R packages pROC (v1.18.0) and timeROC (v0.4) were utilized for these analyses. Unsupervised consensus clustering was conducted to stratify HCC patients into distinct molecular subtypes based on the expression profiles of m6A regulators, providing insight into patient heterogeneity.
To further evaluate the clinical relevance of m6A subgroups, univariate and multivariate Cox proportional hazards regression analyses were applied to estimate hazard ratios (HRs) and identify independent prognostic factors. Visualization of gene expression and clustering outcomes was performed using pheatmap (v1.0.12), while forest plots summarizing the Cox regression results were generated using forestplot (v3.1.1). Collectively, these integrative analyses elucidate the potential of m6A regulators as prognostic biomarkers in HCC.
Drug sensitivity analysis of m6A regulators
To explore the therapeutic relevance of m6A regulators, drug response analyses were performed using pharmacogenomic data from the CellMiner database (42). This analysis aimed to identify correlations between m6A gene expression and drug sensitivity profiles in cancer cell lines, thereby revealing potential druggable targets. Data preprocessing and visualization were conducted using the R packages impute (v1.66.0), limma (v3.50.3), and ggplot2 (v3.3.6).
microRNA (miRNA) expression analysis and mRNA-miRNA interaction prediction
Differential expression analysis of miRNAs in the TCGA-LIHC cohort was performed using DESeq2 (1.40.2). Differentially expressed miRNAs (DE-miRNAs) were identified using |log2fold change (FC)| >1 and FDR <0.05.
To identify miRNAs potentially regulating the five key m6A regulators (KIAA1429, METTL3, PRRC2A, RBMX, and ZC3H3), Spearman correlation analysis was performed between DE-miRNAs and mRNA regulators’ expression levels. miRNA-mRNA pairs with negative correlation (r<−0.25) and FDR-adjusted P<0.05 were retained.
To further validate these interactions, predicted miRNA-mRNA regulatory relationships were retrieved using the multiMiR package (1.22.0), which integrates experimentally validated and computationally predicted interactions from multiple databases, including TargetScan, miRDB, PicTar, and others.
A regulatory miRNA-mRNA interaction network was constructed using igraph (2.1.1) to visualize potential post-transcriptional regulatory mechanisms.
Molecular biology analysis
In this study, we used quantitative real-time polymerase chain reaction (qRT-PCR) to assess gene expression levels and western blotting (WB) to detect protein abundance accurately. These molecular biology techniques were conducted to explore the potential correlation between m6A regulator expression and immune-related checkpoints.
Experiments were performed on HepG2 (Pricella, WuHan, China), HuH7 (Pricella, WuHan, China) and MHCC-97H (Provided by Professor Db, Liu, Harbin Medical University) HCC cell lines to extract total RNA by TRIzo Reagent (Invitrogen, Carlsbad, CA, United States). NanoDrop One Microvolume UV-Vis spectrophotometers (Thermo, United States) were used to detect RNA concentrations. cDNA was synthesized using a ReverTra Ace qPCR RT Kit (TOYOBO, Japan). qRT-PCR was performed using a Quant Studio 3 Real-Time System with SYBR (EnzyArtisan, Shanghai, China). The relative mRNA levels of the m6A regulators were assessed using the 2-∆∆Ct method. The expression of KIAA1429 could be interfered with by KIAA1429-specific small interfering RNA (siRNA, Gene Pharma, Suzhou, China) which could be transfected into MHCC-97H cells mediated by the transfection reagent lipofectamine 2000 (Thermo Fisher, USA). After transfection, the transfected MHCC-97H cells were cultured for 48 h, followed by qPCR and WB analyses. All the primer sequences used in this study are listed in Table S1.
To assess protein expression levels, we extracted total cell lysates from HCC cell lines using radioimmunoprecipitation assay (RIPA) tissue and cell lysis buffer (Beyotime, China) supplemented with phenmethylsulfonyl fluoride (PMSF) (Beyotime, China) through WB analysis. Experiments were conducted in accordance with the manufacturer’s instructions. The Lysed samples were collected and heated to 95 ℃ using SDS-PAGE (5X, Beyotime, China). In this experiment, lysate samples were subjected to SDS-PAGE to separate proteins, which were then transferred to a polyvinylidene fluoride (PVDF) membrane. The PVDF membrane containing the transferred proteins was then incubated with the primary antibody overnight at 4℃, followed by incubation with the secondary antibody for 1 h at room temperature. Blots were detected using ECL (Beyotime, Shanghai, China). The primary antibodies used were METTL3 (1:500, SANTA, Oregon, USA), KIAA1429 (1:1,000, ABclonal, China), β-actin (1:10,000, ABclonal, China), PRRC2A (1:500, SANTA, Oregon, USA), PD-L1 (1:1,000, ABclonal, China), ZC3H3 (1:500, SANTA, Oregon, USA), STAT3 (1:1,000, CST, USA), RBMX (1:1,000, ABclonal, China), P-STAT3 (1:1,000, CST, USA), AKT (1:1,000, CST, USA), GAPDH (1:10,000, ABclonal, China), p-AKT (1:1,000, CST, USA), and MTOR (1:2,000, Proteintech, Wuhan, China). The drugs included pilaralisib (Beyotime, Shanghai, China), chelerythrine (Beyotime), and XAV-939 (Aladdin, Shanghai, China). A t-test was used to evaluate the association between samples and determine statistical significance. The statistical result was considered significant if the value of P was <0.05, as determined by PCR and WB analysis. Each experiment above was conducted in at least three independent biological replicates.
Cell proliferation assay
Cell proliferation was measured using the Cell Counting Kit-8 (CCK-8; Dojindo, Japan). HCC cells transfected with KIAA1429-specific siRNA or control vector were seeded into 96-well plates (2×103 cells/well). CCK-8 reagent (10 µL) was added at 24, 48 and 72 hours, and subsequently incubated for 2 more hours at 37 ℃. Absorbance was measured at 450 nm using a microplate reader, and experiments were performed in triplicate.
Migration and invasion assays
Wound-healing assay was evaluated for migration of the HCC cells. The MHCC-97H cells of each group were plated in 6-well plates and transfected with siRNA. When the cells reached 80–90% confluence, a sterile 200-µL pipette tip was used to scratch a straight wound. Migration of cells into the wound area was photographed at 0 and 24 hours. Migration rates were quantified using ImageJ.
Transwell chambers (8-µm pore size; Corning) were used to evaluate invasion. For the invasion assay, Matrigel (Beyotime, Shanghai, China)-coated chambers were used. 200 µL of MHCC-97H cells were seeded in serum-free medium in the upper chamber; medium containing 10% fetal bovine serum (FBS) was placed in the lower chamber. After 24 hours, cells were fixed in 4% paraformaldehyde, stained with 0.1% crystal violet, and counted under a microscope.
Study population and sample
The HCC population and samples were taken from the TCGA-LIHC database and used as training data, and the validation samples were taken from the GSE45267 and GSE84402 datasets. The flowchart is shown in Figure 1. The 25 types of m6A regulator expression used as training data from TCGA are shown in Table S2, and the five types of m6A regulator expression as validation data from GSE45267 and GSE84402 are shown in Tables S3,S4. Baseline population characteristics are shown in Table S5. Based on the presence or absence of a normal distribution, data are presented as mean ± standard deviation or median (interquartile range, IQR). This study was conducted in accordance with the Declaration of Helsinki and its subsequent amendments.
Statistical analysis
All P-values were adjusted for multiple testing using the Benjamini-Hochberg FDR method unless otherwise specified. Specific statistical methods for analysis have been described previously.
Results
Expression landscape and correlation of m6A regulators in HCC
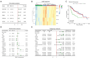
Among the 25 identified m6A regulatory genes, varying degrees of genetic alterations—including mutations, amplifications, and deep deletions—were observed in HCC, as illustrated in Figure S1. According to data from the cBioPortal platform, KIAA1429 (also known as VIRMA) and zinc finger CCCH-type containing 3 (ZC3H3) exhibited the highest alteration frequencies, each occurring in approximately 6% of HCC samples (Figure S1).
Gene expression analysis using TCGA-LIHC transcriptomic data revealed that 21 of the 25 m6A regulators were significantly upregulated in tumor tissues compared to adjacent normal tissues (Figure 2A). Further analysis using the GEPIA2 platform, under a stringent threshold of |log2 fold change| ≥1 and P<0.05, identified six m6A regulators—IGF2BP2, KIAA1429, METTL3, proline rich coiled-coil 2A (PRRC2A) (also known as BAT2), RNA binding motif protein X-linked (RBMX), and ZC3H3—as significantly overexpressed in HCC (Figure 2B-2G).
Correlation analysis among the m6A regulators showed widespread positive co-expression relationships, as depicted in the dot plot (Figure 2H), suggesting a coordinated regulatory network within the m6A modification machinery.
To validate these findings, external datasets GSE84402 and GSE45267 were analyzed. Consistent with TCGA results, the six key m6A regulators also exhibited significantly higher expression levels in HCC tissues compared to non-tumor tissues in both datasets, as shown by boxplot visualizations (Figure 2I,2J).
Upregulated m6A regulators are associated with poor overall and DSS in HCC
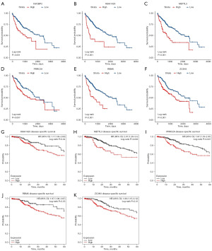
To evaluate the prognostic implications of m6A regulators in HCC, we performed survival analysis using KM curves and the log-rank test. High expression levels of IGF2BP2 (P<0.001), KIAA1429 (P<0.001), METTL3 (P<0.001), PRRC2A (P=0.007), RBMX (P<0.001), and ZC3H3 (P<0.001) were significantly associated with reduced OS in the TCGA-LIHC cohort (Figure 3A-3F). These findings suggest that upregulation of m6A regulatory genes may be linked to unfavorable clinical outcomes in HCC.
To validate these results, we conducted additional survival analyses using the GEPIA2 database. In this independent cohort, IGF2BP2 did not reach statistical significance (P=0.10) (Figure S2A), whereas high expression of KIAA1429 (P=0.004), METTL3 (P=0.002), PRRC2A (P=0.03), RBMX (P=0.046), and ZC3H3 (P=0.02) remained significantly correlated with poor OS (Figure S2B-S2F).
We assessed the association between m6A regulator expression and DSS. As shown in Figure 3G-3K, elevated expression of KIAA1429 (P=0.04), METTL3 (P=0.003), PRRC2A (P=0.007), RBMX (P=0.03), and ZC3H3 (P=0.01) was significantly correlated with shorter DSS, further highlighting their potential as prognostic biomarkers in HCC.
m6A regulators exhibit diagnostic value and are associated with advanced tumor stage and grade in HCC
ROC curve analysis was performed to evaluate the diagnostic performance of m6A regulators in distinguishing HCC tissues from normal liver tissues. In the TCGA dataset, KIAA1429 [area under curve (AUC) =0.927], METTL3 (AUC =0.925), RBMX (AUC =0.932), PRRC2A (AUC =0.889), and ZC3H3 (AUC =0.961) demonstrated strong diagnostic capability (Figure 4A). These findings were further validated in two independent datasets. In GSE45267, AUC values were KIAA1429 (0.833), METTL3 (0.820), RBMX (0.860), PRRC2A (0.735), and ZC3H3 (0.716) (Figure 4B). Similarly, in GSE84402, AUC values remained high for KIAA1429 (0.870), METTL3 (0.919), RBMX (0.895), PRRC2A (0.818), and ZC3H3 (0.836) (Figure 4C), supporting their robust diagnostic performance across cohorts.
To explore the clinical relevance of these m6A regulators, we analyzed their expression levels in relation to HCC pathological stage and histological grade. Expression data from the TCGA cohort revealed that KIAA1429, METTL3, PRRC2A, RBMX, and ZC3H3 were significantly upregulated in higher tumor stages and grades compared to normal tissues (Figure 4D-4H). Specifically, KIAA1429, METTL3, and PRRC2A showed marked upregulation in stage III HCC, while RBMX was significantly elevated in both stage II and III. In terms of tumor grade, METTL3, RBMX, and ZC3H3 exhibited increased expression in grade III tumors compared to grade I, and KIAA1429 was elevated in grades III/IV. Additionally, METTL3, PRRC2A, and RBMX were upregulated in grade III compared to grade II, and PRRC2A was significantly elevated in stage III relative to stage II.
These results suggest that elevated expression of key m6A regulators is closely linked to tumor progression and may serve as both diagnostic biomarkers and indicators of advanced disease in HCC.
Association between m6A regulators and immune cell infiltration in HCC
To further investigate the immune microenvironment of HCC, we performed immune infiltration analyses using the CIBERSORT and ssGSEA algorithms. The results revealed an immunosuppressive tumor microenvironment in HCC. Specifically, the infiltration levels of M2 macrophages, naïve B cells, monocytes, and plasma cells were significantly reduced in tumor tissues, whereas M0 macrophages were markedly increased (Figure 5A), suggesting a potential shift toward a pro-tumorigenic immune phenotype.
Using the Wilcoxon test, we compared immune cell enrichment scores between tumor and adjacent normal tissues in ssGSEA. Out of 28 immune cell types analyzed, 26 showed significant differences in infiltration levels between groups (Figure 5B), reflecting substantial immune dysregulation in HCC.
To further assess the immunological relevance of m6A regulators, we stratified tumor samples into high- and low-expression groups based on the median expression levels of each m6A gene. Immune infiltration was then compared between these groups. After multiple-testing correction using the Benjamini-Hochberg FDR method (FDR <0.05), high expression of KIAA1429 was associated with differential infiltration of 3 immune cell types (Figure 5C); METTL3 expression was associated with 12 (Figure 5D); PRRC2A with 7 (Figure 5E); RBMX with 5 (Figure 5F); and ZC3H3 with 3 (Figure 5G). These patterns were consistently validated in the GSE45267 dataset (Figure S3).
We also investigated correlations between m6A regulator expression and immune cell infiltration using the TIMER database. KIAA1429 expression correlated with infiltration levels of all six major immune cell types (Figure S4A). METTL3 and PRRC2A showed the strongest associations with CD4+ T cells (Figure S4B,S4C), while RBMX exhibited the highest correlation with macrophage infiltration (Figure S4D). ZC3H3 was also strongly associated with CD4+ T cells (Figure S4E), further highlighting the complex interactions between m6A regulation and the immune landscape in HCC.
To examine the potential immunomodulatory functions of m6A regulators, we assessed their associations with immune modulators using the TISIDB database. Expression levels of KIAA1429, METTL3, PRRC2A, RBMX, and ZC3H3 were negatively correlated with both immunoinhibitory and immunostimulatory factors (Figure S5A,S5B). Interestingly, ZC3H3 showed a mildly positive correlation with major histocompatibility complex (MHC) molecules, whereas KIAA1429, METTL3, PRRC2A, and RBMX exhibited negative correlations (Figure S5C), suggesting diverse roles in antigen presentation and immune escape.
To explore the potential biological functions and downstream pathways of hub m6A regulators, we conducted GO and KEGG enrichment analyses. Genes with Pearson correlation coefficient (PCC) >0.5 or the top 100 most strongly associated with each m6A regulator were selected for functional annotation.
The results revealed that KIAA1429-correlated genes were significantly enriched in 12 GO/KEGG pathways (Figure S6A,S6B), including those related to RNA processing and immune regulation. PRRC2A and RBMX were each associated with 15/14 enriched pathways (Figure S6C-S6F), suggesting their involvement in diverse biological processes. However, METTL3 and ZC3H3 did not show statistically significant enrichment, indicating potential functional divergence within the m6A regulatory network in HCC.
Prognostic performance in the clinicopathological subgroups
The results of the univariate Cox regression analysis indicated that KIAA1429, METTL3, RBMX, and ZC3H3 could influence the prognosis of patients with HCC (Figure 6A). To further investigate the prognostic performance of m6A regulators, HCC patients in TCGA were categorized into three groups using the different expressions of five m6A regulators by cluster analysis. A heatmap showed that m6A-regulator expression was higher in group C than in the other two groups (Figure 6B). A KM curve was used to assess the prognostic value of HCC in the three groups. Compared to groups A and B, group C was associated with worse outcomes in the OS dataset (P<0.001) (Figure 6C).
Using multivariate Cox regression, we identified the prognostic factors associated with HCC among the three cluster groups. Compared with group A, the HR risk was significantly higher in group C (HR: 2.7, P<0.001) (Figure 6D).
Among the subgroups of clustering categories, group C with the highest m6A expression was linked to worse OS in different age groups (patients <65 years, HR: 2.83, P<0.001; patients >65 years, HR: 2.42, P=0.01), sex (male, HR: 3.4, P<0.001), race (Asian, HR: 4.67, P<0.001), clinical grade G1 (HR: 9.86, P=0.004), G2 (HR: 3.26, P=0.002), G3 and G4 (HR: 2.14, P=0.01), clinical stage III and stage IV (HR: 3.15, P<0.001) (Figure 6E). The results indicated that the expression of m6A regulators was important in determining clinical prognosis, especially in patients with advanced HCC.
Association between m6A regulator expression and anticancer drug sensitivity
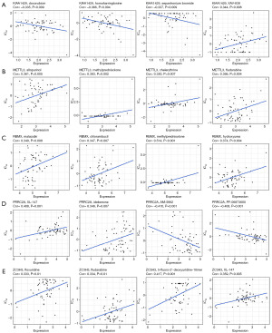
To explore the therapeutic relevance of m6A regulators in HCC, we analyzed their correlations with drug response profiles using data from the CellMiner database. The top four most significantly associated compounds for each m6A regulator are illustrated in Figure 7.
KIAA1429 expression was negatively correlated with the sensitivity to doxorubicin (r=−0.335, P=0.009), homoharringtonine (r=−0.366, P=0.004), and sepantronium bromide (r=−0.337, P=0.009), while positively correlated with XAV-939 (r=0.344, P=0.008) (Figure 7A).
METTL3 expression showed significant positive correlations with allopurinol (r=0.361, P=0.005), methylprednisolone (r=0.393, P=0.002), chelerythrine (r=0.350, P=0.007), and fludarabine (r=0.366, P=0.004) (Figure 7B).
For RBMX, expression levels were positively correlated with malacidin (r=0.340, P=0.008), chlorambucil (r=0.347, P=0.007), methylprednisolone (r=0.514, P<0.001), and hydroxyurea (r=0.374, P=0.004) (Figure 7C).
PRRC2A expression was associated with increased sensitivity to XL-147 (r=0.408, P=0.001) and idebenone (r=0.349, P=0.007), while negatively correlated with AM-5992 (r=−0.410, P=0.001) and PF-06873600 (r=−0.408, P=0.001) (Figure 7D).
ZC3H3 expression correlated positively with floxuridine (r=0.333, P=0.01), fludarabine (r=0.334, P=0.01), 5-fluoro-2’-deoxyuridine-10mer (r=0.417, P=0.001), and XL-147 (r=0.359, P=0.005) (Figure 7E).
Comprehensive results detailing the correlation between m6A regulators and drug sensitivity are provided in Figure S7. Furthermore, we assessed drug sensitivity differences based on m6A regulator expression levels by comparing the half maximal inhibitory concentration (IC50) values of candidate therapeutic agents between high-expression and low-expression subgroups. The results, presented in Figure S8, further support the potential of m6A regulators as predictive biomarkers for therapeutic response in HCC.
Collectively, these findings highlight the relevance of m6A regulators in drug resistance and sensitivity, and their possible application in guiding individualized treatment strategies for HCC patients.
Validation of m6A-regulator expression, functional effects, and regulatory network in HCC cells
To confirm that m6A regulators are potential immunotherapeutic targets, PCR and WB experiments were conducted in vitro. HepG2, HuH7, and MHCC-97H cell lines were used to investigate m6A regulator expression using qPCR. The expression of m6A regulators in three human HCC cell lines showed that KIAA1429, RBMX, and ZC3H3 were expressed significantly in MHCC-97H cells. METTL3 and PRRC2A were the highest in HepG2 cells. KIAA1429, METTL3, PRRC2A, RBMX, and ZC3H3 in the three HCC cell lines are shown in Figure 8A-8E.
In this study, we selected specific immune-related sites for analysis to explore their correlation with m6A regulators. Correlation analysis indicated that the expression of KIAA1429 was associated with MTOR (r=0.345, P<0.001), STAT3 (r=0.286, P<0.001), and CD274 (r=0.132, P=0.01) (Figure S9A). To further investigate the impact of m6A regulators and immune targets on HCC, MHCC-97H cells were chosen to detect the association between KIAA1429 and immune cell biomarkers. KIAA1429 was knocked down using a KIAA1429-specific siRNA. The PCR and WB results are shown in Figure S9B-S9D. WB analysis revealed that P-AKT and MTOR protein levels decreased after KIAA1429 interference by KIAA1429-specific siRNA (Figure S9E). We also observed that P-STAT3 and PD-L1 protein levels decreased when KIAA1429 was disrupted (Figure S9F).
These results indicate that the immune escape could be reduced and the immune-related targeted therapy sites could be enhanced after KIAA1429 inhibition. Based on the previous drug prediction analysis results, we validated the drug prediction of m6A regulators. We chose XAV-939 (a small-molecule inhibitor of tankyrase) and chelerythrine (a PKC antagonist) to detect the impact of immune-related pathways on m6A regulators. XAV-939 specifically inhibited Wnt/β-catenin signaling by targeting tankyrase activity, as demonstrated by transcriptional assays (43). Furthermore, XAV-939 rescued the immunosuppressive effects of HCC and increased the effectiveness of PD-L1 targeted therapy (44). In our study, XAV-939 (10 µM) reduced the level of KIAA1429 and the chelerythrine (10 µM) also had a negative influence on RBMX (Figure 8F-8I).
These results indicated that m6A regulators could act on immune-related sites for interaction with immune tolerance and inhibition.
Silencing KIAA1429 markedly suppressed the proliferation of MHCC-97H cells, as shown by significantly reduced OD450 values in the CCK-8 assay (Figure S10A). Wound-healing assay results showed that KIAA1429 knockdown significantly inhibited cell migration (P=0.006) (Figure S10B). Consistent with these findings, Transwell assays also demonstrated reduced invasion capacity following KIAA1429 disruption invasion (P=0.004) (Figure S10C).
Differential expression analysis in the TCGA-LIHC cohort, we identified 367 DE-miRNAs (329 upregulated and 38 downregulated) (|log2FC| >1, FDR <0.05) (Figure S10D).
Correlation analysis revealed 28 DE-miRNAs that were negatively associated with the expression of the five m6A regulators (r<−0.25, FDR <0.05). These interactions together formed a preliminary miRNA-mRNA regulatory network, supporting the relationships illustrated in Figure S10E.
To further explore the regulatory robustness of these miRNAs, we conducted target prediction using the multiMiR package. Using the multiMiR package which integrates experimentally validated and computationally predicted interactions from multiple databases, including TargetScan, miRDB, PicTar, and others, we identified 588 candidate miRNAs with potential regulatory links. By intersecting these candidates with the correlation-filtered miRNAs, we obtained 10 high-confidence regulatory miRNAs (hsa-let-7c-3p, hsa-miR-139-5p, hsa-miR-146b-5p, hsa-miR-204-5p, hsa-miR-211-5p, hsa-miR-216a-5p, hsa-miR-216b-5p, hsa-miR-362-5p, hsa-miR-4686 and hsa-miR-664a-3p), which were subsequently used to construct a miRNA-mRNA interaction network (Figure S10F).
This network highlights potential post-transcriptional regulation of m6A regulators by miRNAs, providing supportive evidence for an m6A–ncRNA regulatory axis in HCC, consistent with prior studies.
Discussion
The importance of m6A regulators in HCC has been confirmed over the past several decades. Among the m6A regulators, five YTH family (YTHDF) proteins including YTHDF1-3 and YTHDC1-2 were detected in the human genome based on the YTH domains interacting with m6A sites. YTHDF1 and YTHDF3 can increase the translation of m6A-modified mRNA through interaction with translation initiation factors (28). YTHDF2 also enhances RNA degradation by recruiting m6A to modify mRNA in the nucleus, which can be processed by bodies (45). YTHDC1 can not only boost exon inclusion in targeted transcripts, particularly the pre-mRNA splicing factor SRSF3, but also prohibit SRSF10 mRNA combination (33). In addition, YTHDC1 binds to the methylation site of hsa_circ_0058493 and moves from the nucleus to the cytoplasm, which finally leads to HCC progression (46). YTHDC2 has a significant impact on HCC cell proliferation via activation and recruitment of c-Jun and ATF-2 (47). Moreover, another m6A regulator, RBM15, has been reported to promote cell growth in vitro. Knocking down RBM15 can lead to a decrease in HCC proliferation ability (48). However, systematic analysis of the correlation between m6A regulators and immune infiltration in HCC remains sparse. In our research, according to TCGA database, we analyzed the differences among m6A regulators and their potential correlation with immune infiltration. Our research suggests the potential effectiveness of m6A regulator-related immune therapy and indicates that these regulators may serve as potential biomarkers in HCC.
In this study, we observed a correlation between m6A regulators in the genome and HCC prognosis. Multiple genetic variants in HCC can be observed in m6A regulators, including amplification, deletion, and mutation. According to the Cbioportal database, the highest incidence rates of HCC m6A regulators are KIAA1429 and ZC3H3 (6%). We then compared 25 types of m6A regulators between non-tumor and tumor tissues in HCC using TCGA data. Consequently, 21 types of these regulatory factors were upregulated in tumor tissue (Figure 2A), among which six of these regulatory factors were different in tumor tissues, including IGF2BP2, KIAA1429, METTL3, PRRC2A, RBMX, and ZC3H3, by controlling the fold change value. Notably, IGF2BP2 is an RNA-binding protein that participates in mRNA localization and regulation of m6A modifications. Upregulation of the IGF2BP2 protein was also related to promoting HCC cell growth, proliferation, and metastasis by promoting the PI3K/Akt pathway (49). By comparing six m6A regulators, we found that KIAA1429, METTL3, PRRC2A, RBMX, and ZC3H3 are related to the advanced stage of HCC. These regulators have also been observed to have apparent disparities in OS, DSS, and some clinicopathological features. However, high levels of these m6A regulators were associated with worse outcomes, which indicated that m6A regulators may have a great effect and would be the key to the progression of HCC.
KIAA1429 was correlated with the cell cycle, invasion, and migration, which could facilitate tumor growth. The role of KIAA1429 in promoting tumorigenesis and metastasis has been previously confirmed. In the 3’ UTR, RNA substrate-specific m6A methylation and near the stop codon, METTL3, METTL14, and WTAP were recruited by KIAA1429 as special core components (50). Some studies have indicated that KIAA1429 enhances HCC by regulating GATA3 in an m6A-dependent manner (51). Meanwhile, METTL3 and METTL14 can form complexes in vivo, which can position nuclear spots and sustain the catalytic activity of m6A methyltransferase with the assistance of WTAP (52). METTL3 also upregulates the protein expression of IQ motif-containing GTPase-activating protein 3 (IQGAP3). In HCC, METTL3-IQGAP3 axis activates TGF-β/Smad signaling to drive epithelial mesenchymal transition (EMT) (53). Another regulatory factor, PRRC2A, an m6A-specific binding protein, adjusts Olig2 expression in an m6A-dependent manner (54). Invasion and migration can inhibit HCC by knocking down PRRC2A (55). RBMX is a ubiquitous form of nuclear RNA-binding protein expression. However, the role of RBMX in carcinogenesis and the mechanism of improving resistance to therapy remain unclear. It has been identified as a possible tumor suppressor in some cancers such as lung cancer and oral squamous carcinoma (56). In bladder cancer, low RBMX expression levels are associated with poor outcome (57). RBMX is also strongly expressed in head and neck cancers and is associated with poor outcomes (58). In our study, the level of RBMX expression was high in HCC, which may explain the worse outcome. In addition, ZC3H3 can assist poly A tail exosome targeting (PAXT) at expression. ZC3H3 and RBM proteins are important for PAXT-mediated nuclear RNA attenuation (59).
PD-1, a blocking monoclonal antibody immunotherapeutic strategy, has been authorized as a therapeutic drug for HCC by the US Food and Drug Administration (FDA), which inhibits the inhibitory T-cell receptor PD-1 or acts on immune cells (13). From an immunological perspective, cell death can be divided into two categories: immunogenic and non-immunogenic. Immunogenic cell death (ICD) was mainly involved in stimulating and attracting immune cells. ICD is relevant to the release of adenosine triphosphate (ATP) and high mobility group box-1 protein (HMGB1) and the transfer of calreticulin to the cell surface, which facilitates the activation of innate immune cells and phagocytosis of dying cells (60). Antigen-presenting cells (APCs), especially dendritic cells (DCs), are efficient in priming T cell responses. Tumor mutation burden (TMB) has been used to predict outcomes for the blockade of PD-1 and CTLA4 (61). Moreover, ICIs were associated with PD-L1 expression, TMB, and MSI-H.
In this study, we found that immune checkpoints were generally inhibited in HCC. Additionally, we assessed the relationship between m6A regulators and immune cell infiltration using data from the TISIDB and TIMER databases. KIAA1429 expression was correlated with the infiltration levels of B cells, CD8+ T cells, CD4+ T cells, macrophages, neutrophils, and DC. CD4+ T cells correlated with METTL3, PRRC2A and ZC3H3 of Immune Infiltration levels in HCC. RBMX showed the strongest correlation with macrophages.
CD8+ T cells are mainly related to antitumor immunity, which can be provoked by cytokines secreted by Th1 cells and tumor antigens. After that, with specific cancer killing ability, CD8+ T cells are turned to be effective cytotoxic cells. Thus, tumor growth is specifically inhibited by CD8+ T cells, which are often dysfunctional or exhausted. This depletion of CD8 T cells is associated with decreased cytotoxicity and pro-inflammatory cytokine production (62). Macrophages can be categorized as M1 or M2. M1 macrophages trigger the production of immunostimulatory factors including IL-12 or tumor necrosis factor α (TNF-α). M2 macrophages mainly affect the production of anti-inflammatory cytokines, which are involved in tissue remodeling and upregulation of scavenging receptors (63). The pro-tumorigenic functions of macrophages are related to cancer development and progression via their ability to provide cytokines and induce tumor angiogenesis (64).
GO and KEGG analyses for m6A in HCC revealed that KIAA1429-correlated genes were associated with 12 pathways. PRRC2A is related to 15 pathways, including RNA splicing and RNA degradation. RBMX was associated with 15 pathways, including nucleocytoplasmic transport and DNA replication. In summary, our study indicates that m6A regulators could be correlated with the pathogenesis and progression of HCC, as mentioned above.
In this study, we used m6A regulator expression as a reference for clustering and categorized patients with HCC into three groups. Group C had the highest average expression of m6A regulators and the worst prognosis. Using multivariate analysis, we found that the expression of m6A regulators as a grouping criterion could serve as an independent prognostic factor affecting HCC outcomes. Subgroup analysis showed that different age, sex, race, and stage classifications were associated with an increased HRs in the high m6A regulator expression group.
To validate the accuracy of the bioinformatics analysis, we conducted partial experimental validation to confirm the differential expression of m6A regulators and assess the potential of targeting m6A for therapeutic purposes in HCC cells. PCR and WB analyses showed that m6A-associated factors were slightly differentially expressed in the HCC cell lines. In this study, we selected KIAA1429 for validation and performed a specific knockdown to investigate its impact on the expression of immune-related markers. Our results revealed that the expression levels of MTOR, P-AKT, P-STAT3, and PD-L1 were all significantly reduced after knocking down KIAA1429. These results indicate that the inhibition of m6A regulators as specific targets may influence the expression of immune-related proteins in HCC and provide valuable evidence for potential targeted therapies in HCC. Based on the results of drug analysis, we selected several drugs for validation, and the results showed that these drugs could effectively inhibit m6A regulation, which was consistent with our predicted results.
To further explore the interplay between m6A modifications and non-coding RNAs (ncRNAs), we incorporated an analysis of the regulatory relationships between miRNAs and the five identified m6A regulators. miRNAs are important post-transcriptional regulators that bind to complementary sequences on target mRNAs—typically within the 3’ untranslated region—to induce mRNA degradation or translational repression. Beyond their established roles in gene expression regulation, miRNAs also participate actively in shaping the immune microenvironment. Several miRNAs have been reported to involvement of specific miRNAs in promoting CD4+ and CD8+ T-cell infiltration, reducing regulatory T-cell (Treg) abundance, and directly inhibiting immune checkpoints such as PD-L1. This regulatory function of miRNAs has been shown to counteract the immunosuppressive milieu characteristic of HCC (65,66).
In our study, we identified a set of 10 miRNAs that formed a regulatory network with the five m6A regulators, suggesting potential post-transcriptional control of the m6A machinery. Notably, hsa-let-7c-3p, hsa-miR-139-5p, and hsa-miR-4686 showed negative regulatory associations with all five m6A regulators, indicating their central positions within the network. Among them, hsa-let-7c-3p and hsa-miR-139-5p have been previously implicated in HCC progression, tumor suppression, and immune modulation, which aligns with our findings and further supports their functional relevance (67,68).
Collectively, these results highlight a potential m6A-miRNA regulatory axis in HCC, whereby dysregulated miRNAs may modulate the expression of m6A regulators and subsequently influence downstream oncogenic and immune-related pathways. This network offers focused mechanistic insight into how these miRNAs may influence the expression of key m6A regulators and participate in the regulatory circuitry underlying HCC progression.
There are some limitations in this study. First, TCGA data used for expression and survival analysis were important for understanding the mechanism of HCC and its therapy. Therefore, the expression levels of clinical samples from HCC should be tested to support the evidence that m6A modulators are essential clinical biomarkers. In addition, the role of m6A regulators in HCC in vitro and in vivo needs to be explored and illustrated in detail using functional experiments.
Conclusions
In summary, our comprehensive analysis demonstrates that m6A RNA methylation regulators are significantly associated with immune cell infiltration, clinical prognosis, and drug sensitivity in HCC. These regulators influence HCC pathogenesis and progression through diverse molecular and immunological mechanisms. Notably, KIAA1429, METTL3, PRRC2A, RBMX, and ZC3H3 emerged as key m6A regulators with strong diagnostic and prognostic potential. Given their involvement in immune modulation and drug response, these factors represent promising biomarkers and immunotherapeutic targets for the personalized management of HCC.
Acknowledgments
None.
Footnote
Reporting Checklist: The authors have completed the MDAR reporting checklist. Available at https://tcr.amegroups.com/article/view/10.21037/tcr-2025-1417/rc
Peer Review File: Available at https://tcr.amegroups.com/article/view/10.21037/tcr-2025-1417/prf
Funding: This study was supported by
Conflicts of Interest: All authors have completed the ICMJE uniform disclosure form (available at https://tcr.amegroups.com/article/view/10.21037/tcr-2025-1417/coif). L.X. was supported by the Torch Research Fund Project of The Fourth Affiliated Hospital of Harbin Medical University (No. HYDSYHJ201903). The other authors have no conflicts of interest to declare.
Ethical Statement: The authors are accountable for all aspects of the work in ensuring that questions related to the accuracy or integrity of any part of the work are appropriately investigated and resolved. This study was conducted in accordance with the Declaration of Helsinki and its subsequent amendments.
Open Access Statement: This is an Open Access article distributed in accordance with the Creative Commons Attribution-NonCommercial-NoDerivs 4.0 International License (CC BY-NC-ND 4.0), which permits the non-commercial replication and distribution of the article with the strict proviso that no changes or edits are made and the original work is properly cited (including links to both the formal publication through the relevant DOI and the license). See: https://creativecommons.org/licenses/by-nc-nd/4.0/.
References
- Altekruse SF, Devesa SS, Dickie LA, et al. Histological classification of liver and intrahepatic bile duct cancers in SEER registries. J Registry Manag 2011;38:201-5.
- Sung H, Ferlay J, Siegel RL, et al. Global Cancer Statistics 2020: GLOBOCAN Estimates of Incidence and Mortality Worldwide for 36 Cancers in 185 Countries. CA Cancer J Clin 2021;71:209-49. [Crossref] [PubMed]
- Llovet JM, De Baere T, Kulik L, et al. Locoregional therapies in the era of molecular and immune treatments for hepatocellular carcinoma. Nat Rev Gastroenterol Hepatol 2021;18:293-313. [Crossref] [PubMed]
- Kudo M, Ren Z, Guo Y, et al. Transarterial chemoembolisation combined with lenvatinib plus pembrolizumab versus dual placebo for unresectable, non-metastatic hepatocellular carcinoma (LEAP-012): a multicentre, randomised, double-blind, phase 3 study. Lancet 2025;405:203-15. [Crossref] [PubMed]
- European Association for the Study of the Liver. EASL Clinical Practice Guidelines: Management of hepatocellular carcinoma. J Hepatol 2018;69:182-236. [Crossref] [PubMed]
- Llovet JM, Kelley RK, Villanueva A, et al. Hepatocellular carcinoma. Nat Rev Dis Primers 2021;7:6. [Crossref] [PubMed]
- Lau WY, Leung TW, Lai BS, et al. Preoperative systemic chemoimmunotherapy and sequential resection for unresectable hepatocellular carcinoma. Ann Surg 2001;233:236-41. [Crossref] [PubMed]
- Llovet JM, Montal R, Sia D, et al. Molecular therapies and precision medicine for hepatocellular carcinoma. Nat Rev Clin Oncol 2018;15:599-616. [Crossref] [PubMed]
- Yu H, Yuan Q, Yu R, et al. Comparing neoadjuvant targeted therapy plus transarterial chemoembolization versus triple therapy including immunotherapy in hepatocellular carcinoma: a Chinese multicentre study. Cancer Immunol Immunother 2025;74:283. [Crossref] [PubMed]
- Zhou J, Bai L, Luo J, et al. Anlotinib plus penpulimab versus sorafenib in the first-line treatment of unresectable hepatocellular carcinoma (APOLLO): a randomised, controlled, phase 3 trial. Lancet Oncol 2025;26:719-31. [Crossref] [PubMed]
- Morse MA, Sun W, Kim R, et al. The Role of Angiogenesis in Hepatocellular Carcinoma. Clin Cancer Res 2019;25:912-20. [Crossref] [PubMed]
- Willimsky G, Schmidt K, Loddenkemper C, et al. Virus-induced hepatocellular carcinomas cause antigen-specific local tolerance. J Clin Invest 2013;123:1032-43. [Crossref] [PubMed]
- US Food and Drug Administration. Hematology/oncology (cancer) approvals & safety notifications. 2022. Available online: https://www.fda.gov/drugs/informationondrugs/approveddrugs/ucm279174.htm
- Verset G, Borbath I, Karwal M, et al. Pembrolizumab Monotherapy for Previously Untreated Advanced Hepatocellular Carcinoma: Data from the Open-Label, Phase II KEYNOTE-224 Trial. Clin Cancer Res 2022;28:2547-54. [Crossref] [PubMed]
- Finn RS, Ryoo BY, Merle P, et al. Pembrolizumab As Second-Line Therapy in Patients With Advanced Hepatocellular Carcinoma in KEYNOTE-240: A Randomized, Double-Blind, Phase III Trial. J Clin Oncol 2020;38:193-202. [Crossref] [PubMed]
- Yau T, Park JW, Finn RS, et al. CheckMate 459: a randomized, multi-center phase 3 study of nivolumab (NIVO) vs sorafenib (SOR) as first-line (1L) treatment in patients (pts) with advanced hepatocellular carcinoma (aHCC). Ann Oncol 2019;30:v874-5.
- Zhao BS, Roundtree IA, He C. Post-transcriptional gene regulation by mRNA modifications. Nat Rev Mol Cell Biol 2017;18:31-42. [Crossref] [PubMed]
- Dominissini D, Moshitch-Moshkovitz S, Schwartz S, et al. Topology of the human and mouse m6A RNA methylomes revealed by m6A-seq. Nature 2012;485:201-6. [Crossref] [PubMed]
- Kaur S, Tam NY, McDonough MA, et al. Mechanisms of substrate recognition and N6-methyladenosine demethylation revealed by crystal structures of ALKBH5-RNA complexes. Nucleic Acids Res 2022;50:4148-60. [Crossref] [PubMed]
- Chen XY, Zhang J, Zhu JS. The role of m(6)A RNA methylation in human cancer. Mol Cancer 2019;18:103. [Crossref] [PubMed]
- Gu C, Shi X, Dai C, et al. RNA m6A Modification in Cancers: Molecular Mechanisms and Potential Clinical Applications. Innovation (Camb) 2020;1:100066. [Crossref] [PubMed]
- He L, Li H, Wu A, et al. Functions of N6-methyladenosine and its role in cancer. Mol Cancer 2019;18:176. [Crossref] [PubMed]
- Li R, Li S, Shen L, et al. M6A-modified BFSP1 induces aerobic glycolysis to promote liver cancer growth and metastasis through upregulating tropomodulin 4. Mol Biomed 2025;6:17. [Crossref] [PubMed]
- Ling L, Hu T, Zhou C, et al. M6A-Methylated circRAPGEF5 drives lung adenocarcinoma progression and metastasis via IGF2BP2/NUP160-mediated autophagy suppression. Mol Cancer 2025;24:192. [Crossref] [PubMed]
- Vu LP, Pickering BF, Cheng Y, et al. The N6-methyladenosine (m6A)-forming enzyme METTL3 controls myeloid differentiation of normal hematopoietic and leukemia cells. Nat Med 2017;23:1369-76. [Crossref] [PubMed]
- Kwok CT, Marshall AD, Rasko JE, et al. Genetic alterations of m6A regulators predict poorer survival in acute myeloid leukemia. J Hematol Oncol 2017;10:39. [Crossref] [PubMed]
- Lee M, Kim B, Kim VN. Emerging roles of RNA modification: m(6)A and U-tail. Cell 2014;158:980-7. [Crossref] [PubMed]
- Wang X, Zhao BS, Roundtree IA, et al. N(6)-methyladenosine Modulates Messenger RNA Translation Efficiency. Cell 2015;161:1388-99. [Crossref] [PubMed]
- Park D, Cenik C. Long-read RNA sequencing reveals allele-specific N (6)-methyladenosine modifications. Genome Res 2025;35:999-1011. [Crossref] [PubMed]
- Wang P, Doxtader KA, Nam Y. Structural Basis for Cooperative Function of Mettl3 and Mettl14 Methyltransferases. Mol Cell 2016;63:306-17. [Crossref] [PubMed]
- Knuckles P, Carl SH, Musheev M, et al. RNA fate determination through cotranscriptional adenosine methylation and microprocessor binding. Nat Struct Mol Biol 2017;24:561-9. [Crossref] [PubMed]
- Shi H, Wang X, Lu Z, et al. YTHDF3 facilitates translation and decay of N6-methyladenosine-modified RNA. Cell Res 2017;27:315-28. [Crossref] [PubMed]
- Xiao W, Adhikari S, Dahal U, et al. Nuclear m(6)A Reader YTHDC1 Regulates mRNA Splicing. Mol Cell 2016;61:507-19. [Crossref] [PubMed]
- Tang Z, Li C, Kang B, et al. GEPIA: a web server for cancer and normal gene expression profiling and interactive analyses. Nucleic Acids Res 2017;45:W98-W102. [Crossref] [PubMed]
- Lánczky A, Győrffy B. Web-Based Survival Analysis Tool Tailored for Medical Research (KMplot): Development and Implementation. J Med Internet Res 2021;23:e27633. [Crossref] [PubMed]
- Gao J, Aksoy BA, Dogrusoz U, et al. Integrative analysis of complex cancer genomics and clinical profiles using the cBioPortal. Sci Signal 2013;6:pl1. [Crossref] [PubMed]
- Chandrashekar DS, Karthikeyan SK, Korla PK, et al. UALCAN: An update to the integrated cancer data analysis platform. Neoplasia 2022;25:18-27. [Crossref] [PubMed]
- Wu T, Hu E, Xu S, et al. clusterProfiler 4.0: A universal enrichment tool for interpreting omics data. Innovation (Camb) 2021;2:100141. [Crossref] [PubMed]
- Chen B, Khodadoust MS, Liu CL, et al. Profiling Tumor Infiltrating Immune Cells with CIBERSORT. Methods Mol Biol 2018;1711:243-59. [Crossref] [PubMed]
- Li T, Fan J, Wang B, et al. TIMER: A Web Server for Comprehensive Analysis of Tumor-Infiltrating Immune Cells. Cancer Res 2017;77:e108-10. [Crossref] [PubMed]
- Ru B, Wong CN, Tong Y, et al. TISIDB: an integrated repository portal for tumor-immune system interactions. Bioinformatics 2019;35:4200-2. [Crossref] [PubMed]
- Luna A, Elloumi F, Varma S, et al. CellMiner Cross-Database (CellMinerCDB) version 1.2: Exploration of patient-derived cancer cell line pharmacogenomics. Nucleic Acids Res 2021;49:D1083-93. [Crossref] [PubMed]
- Huang SM, Mishina YM, Liu S, et al. Tankyrase inhibition stabilizes axin and antagonizes Wnt signalling. Nature 2009;461:614-20. [Crossref] [PubMed]
- Shao YY, Wang HY, Hsu HW, et al. Downregulation of PD-L1 expression by Wnt pathway inhibition to enhance PD-1 blockade efficacy in hepatocellular carcinoma. Biol Direct 2025;20:49. [Crossref] [PubMed]
- Wang X, Lu Z, Gomez A, et al. N6-methyladenosine-dependent regulation of messenger RNA stability. Nature 2014;505:117-20. [Crossref] [PubMed]
- Wu A, Hu Y, Xu Y, et al. Methyltransferase-Like 3-Mediated m6A Methylation of Hsa_circ_0058493 Accelerates Hepatocellular Carcinoma Progression by Binding to YTH Domain-Containing Protein 1. Front Cell Dev Biol 2021;9:762588. [Crossref] [PubMed]
- Tanabe A, Konno J, Tanikawa K, et al. Transcriptional machinery of TNF-α-inducible YTH domain containing 2 (YTHDC2) gene. Gene 2014;535:24-32. [Crossref] [PubMed]
- Cai X, Chen Y, Man D, et al. RBM15 promotes hepatocellular carcinoma progression by regulating N6-methyladenosine modification of YES1 mRNA in an IGF2BP1-dependent manner. Cell Death Discov 2021;7:315. [Crossref] [PubMed]
- Xu X, Yu Y, Zong K, et al. Up-regulation of IGF2BP2 by multiple mechanisms in pancreatic cancer promotes cancer proliferation by activating the PI3K/Akt signaling pathway. J Exp Clin Cancer Res 2019;38:497. [Crossref] [PubMed]
- Yue Y, Liu J, Cui X, et al. VIRMA mediates preferential m(6)A mRNA methylation in 3’UTR and near stop codon and associates with alternative polyadenylation. Cell Discov 2018;4:10. [Crossref] [PubMed]
- Lan T, Li H, Zhang D, et al. KIAA1429 contributes to liver cancer progression through N6-methyladenosine-dependent post-transcriptional modification of GATA3. Mol Cancer 2019;18:186. [Crossref] [PubMed]
- Ping XL, Sun BF, Wang L, et al. Mammalian WTAP is a regulatory subunit of the RNA N6-methyladenosine methyltransferase. Cell Res 2014;24:177-89. [Crossref] [PubMed]
- Pan D, Zhang H, Zhou J, et al. METTL3/IGF2BP2 stabilizes IQGAP3 via m6A modification to drive HCC metastasis through TGF-β/Smad signaling and EMT. Pathol Res Pract 2025;275:156228. [Crossref] [PubMed]
- Wu R, Li A, Sun B, et al. A novel m6A reader Prrc2a controls oligodendroglial specification and myelination. Cell Res 2019;29:23-41. [Crossref] [PubMed]
- Liu X, Zhang Y, Wang Z, et al. PRRC2A Promotes Hepatocellular Carcinoma Progression and Associates with Immune Infiltration. J Hepatocell Carcinoma 2021;8:1495-511. [Crossref] [PubMed]
- Renieri A, Mencarelli MA, Cetta F, et al. Oligogenic germline mutations identified in early non-smokers lung adenocarcinoma patients. Lung Cancer 2014;85:168-74. [Crossref] [PubMed]
- Yan Q, Zeng P, Zhou X, et al. RBMX suppresses tumorigenicity and progression of bladder cancer by interacting with the hnRNP A1 protein to regulate PKM alternative splicing. Oncogene 2021;40:2635-50. [Crossref] [PubMed]
- Guo J, Wang X, Jia J, et al. Underexpression of SRSF3 and its target gene RBMX predicts good prognosis in patients with head and neck cancer. J Oral Sci 2020;62:175-9. [Crossref] [PubMed]
- Silla T, Schmid M, Dou Y, et al. The human ZC3H3 and RBM26/27 proteins are critical for PAXT-mediated nuclear RNA decay. Nucleic Acids Res 2020;48:2518-30. [Crossref] [PubMed]
- Kroemer G, Galluzzi L, Kepp O, et al. Immunogenic cell death in cancer therapy. Annu Rev Immunol 2013;31:51-72. [Crossref] [PubMed]
- Snyder A, Makarov V, Merghoub T, et al. Genetic basis for clinical response to CTLA-4 blockade in melanoma. N Engl J Med 2014;371:2189-99. [Crossref] [PubMed]
- Wang C, Singer M, Anderson AC. Molecular Dissection of CD8+ T-Cell Dysfunction. Trends Immunol 2017;38:567-76. [Crossref] [PubMed]
- Biswas SK, Allavena P, Mantovani A. Tumor-associated macrophages: functional diversity, clinical significance, and open questions. Semin Immunopathol 2013;35:585-600. [Crossref] [PubMed]
- Grivennikov SI, Greten FR, Karin M. Immunity, inflammation, and cancer. Cell 2010;140:883-99. [Crossref] [PubMed]
- Zhang Q, Sun P, Hu G, et al. Circular Nucleic Acids Act as an Oncogenic MicroRNA Sponge to Inhibit Hepatocellular Carcinoma Progression. Biomedicines 2025;13:1171. [Crossref] [PubMed]
- Yu X, Fan X, Zhang X, et al. miR-429 inhibits the formation of an immunosuppressive microenvironment to counteract hepatocellular carcinoma immune escape by targeting PD-L1. Funct Integr Genomics 2023;23:312. [Crossref] [PubMed]
- Cai W, Ji J, Wu B, et al. Characterization of the small RNA transcriptomes of cell protrusions and cell bodies of highly metastatic hepatocellular carcinoma cells via RNA sequencing. Oncol Lett 2021;22:568. [Crossref] [PubMed]
- Wei X, Zhu H, Yu H, et al. Ginsenoside inhibits aerobic glycolysis in hepatocellular carcinoma through the hsa-miR-139-5p/AURKA axis. Cell Signal 2025;136:112177. [Crossref] [PubMed]

