HOXB8 promotes invasion and metastasis of high-grade serous ovarian cancer via suppression of the KDM6B/C/EBPα signaling axis
Highlight box
Key findings
• The study demonstrates that the protein HOXB8 promotes tumor growth, invasion, and metastasis in high-grade serous ovarian cancer (HGSOC). It acts by suppressing the KDM6B/C/EBPα signaling axis, which leads to increased levels of the repressive H3K27me3 mark, upregulation of the oncogene CCND1, and heightened secretion of pro-inflammatory cytokines (tumor necrosis factor-α, interleukin-1β, interleukin-6, C-reactive protein).
What is known and what is new?
• It is known that HOXB8 can function as an oncogene in some cancers, and HGSOC is an aggressive malignancy with limited treatment options.
• This study newly elucidates the complete mechanistic pathway in HGSOC, showing that HOXB8 drives metastasis by epigenetically silencing the KDM6B/C/EBPα axis via H3K27me3, subsequently elevating CCND1 and triggering a pro-metastatic inflammatory response.
What is the implication, and what should change now?
• The HOXB8/KDM6B/C/EBPα pathway represents a novel therapeutic target for treating metastatic HGSOC. Future research should focus on developing and testing inhibitors that can disrupt this specific axis, potentially using the EZH2 methyltransferase inhibitor GSK126 as a proof-of-concept, to curb tumor progression and improve patient outcomes.
Introduction
Ovarian cancer ranks among the most lethal and aggressive tumors affecting the female reproductive tract. Among its subtypes, high-grade serous ovarian cancer (HGSOC) stands out as the predominant and most fatal subtype, responsible for nearly 70% to 80% of mortality cases associated with this disease (1-3). Due to the absence of specific early symptoms, the majority of HGSOC cases are diagnosed at an advanced phase, presenting with widespread peritoneal dissemination and metastatic progression, which greatly increases treatment difficulty and worsens prognosis (4,5). Current therapeutic approaches remain insufficient to halt disease progression, and effective molecular subtyping and targeted interventions for patients at high risk of metastasis are lacking. Notably, although HGSOC frequently harbors driver gene mutations such as TP53, its overall genomic mutational burden is relatively low. Increasing evidence suggests that its high aggressiveness is largely driven by epigenetic alterations (6-8). In particular, dysregulated transcriptional control through histone modifications and DNA methylation critically influences tumor cell invasion, metastasis, and chemoresistance, making epigenetics a promising breakthrough point for precision therapy in HGSOC (9).
Transcription factors encoded by the Homeobox (HOX) gene family are critical in cell differentiation, organ development, and tumorigenesis (10-12). HOXB8, a member of this family, has been shown to enhance cell growth, motility, and invasive capacity in multiple solid tumors, and its high expression in ovarian cancer has been linked to poor clinical outcomes (13,14). However, its precise mechanisms by which HOXB8 drives HGSOC progression remain to be elucidated.
Aberrant histone methylation, as a hallmark of epigenetic dysregulation in HGSOC, has been identified as a critical driver of tumor progression and enhanced invasiveness (15-17). The KDM6B catalyzes the demethylation of H3K27me3, thereby relieving transcriptional repression of downstream target genes. Downregulation of KDM6B leads to abnormal accumulation of H3K27me3 in various ovarian cancer tissues, which is strongly associated with dedifferentiation, increased migration, and enhanced invasiveness of tumor cells. Notably, suppression of KDM6B activity lowers the expression of the tumor suppressor C/EBPα (18,19). C/EBPα maintains cellular differentiation and restrains cell cycle progression, antagonizing the cell cycle-related protein CCND1, and thereby linking differentiation and proliferation control (20,21).
We hypothesized that in ovarian cancer cells, HOXB8 may suppress KDM6B expression, leading to elevated H3K27me3 levels, downregulation of C/EBPα and its downstream target CCND1, and ultimately promoting tumor cell migration and invasion. The ovarian cancer SKOV3 cell line was employed to establish an in vitro model to functionally validate and mechanistically investigate the HOXB8-KDM6B/C/EBPα signaling axis. Furthermore, by assessing key histone modification markers, we aimed to elucidate the dynamic molecular changes involved, thereby providing experimental evidence and theoretical support for understanding the epigenetic regulatory network of HGSOC, identifying patients at high risk of metastasis, and exploring potential precision therapeutic targets. We present this article in accordance with the MDAR reporting checklist (available at https://tcr.amegroups.com/article/view/10.21037/tcr-2025-aw-2272/rc).
Methods
Materials and reagents
Primary antibodies against MMP-2 (4022, 1:1,000), Slug (9585, 1:1,000), KDM6B (3457, 1:1,000), C/EBPα (2843, 1:1,000), H3K27me3 (9733, 1:1,000), and GAPDH (5174, 1:1,000) were purchased from Cell Signaling Technology (CST, Danvers, USA). Recombinant Anti-HE4 antibody (ab200828, 1:2,000) and Recombinant Anti-MUC16 antibody (ab110640, 1:2,000) were obtained from Abcam (Cambridge, UK). The HRP-conjugated secondary antibody Anti-Rabbit IgG (7074L, 1:5,000) was also purchased from CST (USA).
Proteins were lysed using RIPA extraction solution with added protease inhibitors, phenylmethylsulfonyl fluoride (PMSF), and phosphatase inhibitors (Meilunbio, MA0171, Dalian, China). Concentration was determined via the Enhanced BCA Protein Assay Kit (P0010, Beyotime Biotechnology, Shanghai, China), and resolved proteins were transferred to PVDF membranes (IPVH00010, Millipore, Burlington, MA, USA) for detection with an enhanced chemiluminescence (ECL) detection kit (PK10003, Proteintech, Wuhan, China).
Cell culture and proliferation assay
Originally acquired from the Cell Bank of the Chinese Academy of Sciences (Shanghai, China), the SKOV3 human ovarian carcinoma cells were subsequently cultured in McCoy’s 5A medium (Gibco, Grand Island, USA) supplemented with 10% fetal bovine serum (FBS; Gibco, USA) along with penicillin-streptomycin antibiotics (100 U/mL and 100 µg/mL, respectively). Cells were maintained under standard conditions (37 ℃, 5% CO2, and humidified atmosphere). The impact of HOXB8 and KDM6B on the proliferative capacity of ovarian cancer cells, viability of SKOV3 cells was evaluated by the Cell Counting Kit-8 (CCK-8; Beyotime Biotechnology, China). Prior to the assay, SKOV3 cells were introduced into 96-well plates at a seeding density of 5×103 cells per well and permitted to adhere overnight, and then subjected to treatment with HOXB8 siRNA, HOXB8 overexpression plasmid, KDM6B siRNA, or H3K27me3 inhibitor GSK126, with untreated and negative control groups included for comparison. After the 48-hour treatment, 10 µL of CCK-8 reagent was introduced into every well and the plates were maintained at 37 ℃ with 5% CO2 for 3 hours. The optical density (OD) at 450 nm was then determined via a microplate reader (BioTek, Winooski, USA). All measurements were conducted with a minimum of three technical replicates per group and were independently reproduced no fewer than three times.
Gene intervention experiments
To investigate the roles of HOXB8 and KDM6B in SKOV3 cells, transient transfection was performed using a liposome-mediated method. Briefly, we plated SKOV3 cells in 6-well plates using complete McCoy’s 5A medium (10% FBS, 1% penicillin/streptomycin) and cultured until reaching 60–70% confluence. Transfection procedures employed Lipofectamine 3000 reagent (Invitrogen, Thermo Fisher Scientific, Waltham, USA) as per the supplier’s guidelines. HOXB8-specific siRNA, KDM6B-specific small interfering RNA (siRNA) and a scrambled control sourced from RiboBio Co., Ltd. (Guangzhou, China). The HOXB8 overexpression plasmid (pcDNA3.1/HOXB8) and the empty control vector (pcDNA3.1-NC) were constructed and sequence-verified by GeneChem (Shanghai, China). Transfected cells were retrieved 48 hours post-procedure to assess transfection efficiency via quantitative real-time polymerase chain reaction (qRT-PCR) and Western blot, and to prepare for subsequent experiments. For pharmacological assays, a separate set of cells was exposed to 2 µM GSK126 at 48 h after transfection and collected at designated time points. All findings were validated through a minimum of three independent experimental repeats.
qRT-PCR
Total RNA was obtained by processing SKOV3 cells from all experimental setups with TRIzol® reagent (Invitrogen, USA). Reverse transcription was performed using the RevertAid First Strand cDNA Synthesis Kit (Invitrogen, USA). Amplification was carried out on a LightCycler® 480 II system (Roche, Basel, Switzerland) with a 20 µL reaction volume incorporating SYBR® Premix Ex TaqTM (Takara, Kusatsu, Japan). The thermal profile included: 95 ℃ for 30 s (initial denaturation); 40 cycles of 95 ℃ for 15 s, 58 ℃ for 10 s, and 72 ℃ for 20 s; and a final step at 72 ℃ for 5 min. Data analysis employed the 2−ΔΔCt algorithm, with glyceraldehyde-3-phosphate dehydrogenase (GAPDH) employed as the endogenous control to determine the relative transcript abundance of HOXB8, KDM6B, C/EBPα, CCND1, cancer antigen 125 (CA125), HE4, matrix metalloproteinase-2 (MMP2), and SLUG. All primer sequences can be found in Table 1.
Table 1
| Gene | Primer sequence (5'→3') |
|---|---|
| MUC16 (CA125) | F: GATGTCAAGCCAGGCAGCACAA |
| R: GAGAGTGGTAGACATTTCTGGGC | |
| HE4 | F: CACCTTCTGCTCTCTGCCCAAT |
| R: CACAGCCATTGCGGCAGCATTT | |
| SLUG | F: ATCTGCGGCAAGGCGTTTTCCA |
| R: GAGCCCTCAGATTTGACCTGTC | |
| MMP2 | F: ACCGTCGCCCATCATCAA |
| R: TTGCACTGCCAACTCTTTGTCT | |
| KDM6B | F: GACCCTCGAAATCCCATCACAG |
| R: GTGCGAACTTCCACGGTGTGTT | |
| CEBPA (C/EBPα) | F: AGGAGGATGAAGCCAAGCAGCT |
| R: AGTGCGCGATCTGGAACTGCAG | |
| CCND1 | F: TCTACACCGACAACTCCATCCG |
| R: TCTGGCATTTTGGAGAGGAAGTG | |
| GAPDH | F: AATCCCATCACCATCTTC |
| R: AGGCTGTTGTCATACTTC |
RT-PCR, real-time polymerase chain reaction.
Western blot analysis
After treatment with HOXB8 siRNA, HOXB8 overexpression plasmid, KDM6B siRNA, or GSK126, proteins from approximately 1×106 SKOV3 cells were extracted using RIPA lysis solution enriched with PMSF and phosphatase inhibitors. After a 30-minute incubation on ice, the samples were spun at 12,000 ×g for 20 min at 4 ℃ to obtain the supernatant. The protein concentration was quantified with the Enhanced BCA Protein Assay Kit. Aliquots containing equal protein loads were electrophoresed on 6% or 10% SDS-PAGE gels and blotted onto PVDF membranes. The transferred membranes were first subjected to an overnight block in 5% non-fat milk at 4 ℃. Subsequently, they were exposed to the corresponding primary antibodies (against MMP-2, Slug, C/EBPα, H3K27me3, KDM6B, HE4, MUC16, and GAPDH). After TBST washes, membranes were treated with an HRP-conjugated secondary antibody at 37 ℃ for 1 h. Finally, immunoreactive bands were detected by an ECL detection kit.
Transwell invasion assay
A 24-well Transwell system equipped with 8 µm pore polycarbonate membranes pre-coated with Matrigel was employed to determine the invasive potential of SKOV3 cells. SKOV3 cells subjected to different treatments (HOXB8 siRNA, HOXB8 overexpression plasmid, KDM6B siRNA, or GSK126) were suspended in serum-free McCoy’s 5A medium and applied to the upper chamber of the chamber. The lower compartment contained complete medium with 10% FBS, which served as a chemoattractant. Cultured for 24 hours under 37 ℃ and 5% CO2, non-migratory cells remaining on the upper membrane surface were carefully wiped away using a cotton swab. Cells that had traversed the membrane to the lower side were then immobilized with 4% paraformaldehyde, dyed with crystal violet solution, and quantified by counting several random microscopic fields to evaluate invasive activity.
Wound healing assay
We performed the seeding of SKOV3 cells into 6-well plates at 1×106 cells per well and cultured to near confluence, followed by treatment with HOXB8 siRNA, HOXB8 overexpression plasmid, KDM6B siRNA, or GSK126. Following scratch generation across the monolayer with a sterile 200 µL tip, the wells were gently washed with PBS to remove debris and then replenished with serum-free medium. Wound images were acquired at the initial (0 h) and 24-hour time points via an inverted phase-contrast microscope. To quantify migration, the wound gap was analyzed with ImageJ, and the rate of wound healing was determined as the percentage of closure.
Enzyme-linked immunosorbent assay (ELISA)
To determine the impact of HOXB8 and KDM6B modulation, as well as H3K27me3 inhibition on inflammatory cytokine levels, the culture supernatants of SKOV3 cells subjected to different treatments (HOXB8 siRNA, HOXB8 overexpression plasmid, KDM6B siRNA, and GSK126) were collected. Commercial ELISA kits (Abcam, UK) enabled the quantification of interleukin (IL)-6 (ab178013), IL-1β (ab214025), tumor necrosis factor-α (TNF-α) (ab285312), and C-reactive protein (CRP) (ab99995). OD readings at 450 nm were obtained using a microplate reader, with concentrations derived by reference to established standard curves. All assays were performed in three independent repetitions, and data are shown as mean [standard deviation (SD)].
Statistical analysis
All numerical results are expressed as mean ± SD from a minimum of three separate replicates. GraphPad Prism 9.0 was utilized for statistical analyses. Group differences were assessed by Student’s t-test for two-group comparisons, and by one-way analysis of variance (ANOVA) with Tukey’s post-hoc test for multi-group comparisons. Statistical significance was defined as P<0.05, with the following markers: *P<0.05, **P<0.01, and ***P<0.001.
Results
HOXB8 promotes proliferation, migration, and invasion of ovarian cancer cells
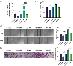
Stable HOXB8 overexpression (HOXB8-OE) and knockdown (si-HOXB8) models were generated in SKOV3 cells and qPCR confirmed the expected changes in HOXB8 mRNA expression (Figure 1A). Assessment of cell proliferation using CCK-8 assays revealed that the HOXB8-OE cells displayed higher viability at all examined time points, while HOXB8 silencing markedly suppressed cell growth (Figure 1B). Wound-healing assays demonstrated an accelerated closure rate at 24 h in the HOXB8-OE cells relative to controls, whereas delayed closure was observed in the si-HOXB8 group (Figure 1C). Furthermore, Transwell assays indicated that HOXB8-OE markedly promoted cell invasion, whereas HOXB8 knockdown resulted in a pronounced reduction in invasion (Figure 1D). Collectively, HOXB8 enhances the proliferative, migratory, and invasive capacities of ovarian cancer cells, thereby highlighting its potential involvement in disease progression.
HOXB8 regulates epithelial-mesenchymal transition (EMT) and inflammatory cytokines in ovarian cancer
ELISA assays demonstrated that HOXB8 overexpression markedly enhanced the concentrations of TNF-α, IL-1β, IL-6, and CRP in the culture supernatant, whereas silencing HOXB8 led to significant reductions in these cytokines (Figure 2A-2D), suggesting that modulation of HOXB8 activity altered the inflammatory cytokine profile of ovarian cancer cells. In parallel, Figure 2E-2H illustrated that HOXB8 overexpression significantly upregulated the mRNA expression of CA125, HE4, MMP2, and SLUG, while HOXB8 knockdown produced the opposite effect. Consistently, Western blotting revealed that CA125, HE4, MMP2, and SLUG proteins displayed changes that mirrored their transcriptional profiles (Figure 2I), with band densitometry analysis (Figure 2J) showing similar trends across groups. Overall, these results reveal that HOXB8 acts as a key promoter of phenotypic transformation by upregulating EMT-related molecules and enhancing pro-inflammatory cytokine secretion, thereby fostering a tumor microenvironment favorable to ovarian cancer progression and underscoring its potential role in driving invasion and metastasis.
HOXB8 regulates KDM6B and its downstream targets in ovarian cancer cells
To explore the epigenetic mechanisms underlying HOXB8-mediated malignant behaviors, we examined its regulation of the demethylase KDM6B and related downstream molecules. qPCR analysis (Figure 3A-3C) revealed that HOXB8 overexpression significantly reduced levels of KDM6B and C/EBPα, while markedly increasing CCND1 transcription. In contrast, HOXB8 led to the opposite changes, with elevated KDM6B and C/EBPα expression and reduced CCND1 levels. Protein-level analysis revealed expression patterns consistent with the transcriptional findings. As shown in Figure 3D, HOXB8-OE cells exhibited reduced KDM6B and C/EBPα protein expression together with elevated CCND1 and H3K27me3, whereas si-HOXB8 cells showed the opposite pattern. Densitometric quantification of the protein bands (Figure 3E) confirmed these trends. HOXB8 downregulates KDM6B, which enhances H3K27me3 deposition and reshapes the expression of C/EBPα and CCND1. Such epigenetic reprogramming provides a plausible molecular basis for the tumor-promoting function of HOXB8 in ovarian cancer progression.
KDM6B depletion facilitates malignant behaviors in ovarian cancer cells and is attenuated by GSK126
KDM6B silencing in SKOV3 cells was accompanied by H3K27me3 inhibition using GSK126, and subsequent evaluations focused on cell proliferation, migration, and invasion. qPCR analysis (Figure 4A) verified a substantial decrease in KDM6B mRNA expression after si-KDM6B treatment, while GSK126 treatment did not alter its transcriptional level. CCK-8 assay (Figure 4B) showed increased proliferative activity upon KDM6B depletion, with partial suppression observed after GSK126 administration. Wound healing and Transwell invasion assays (Figure 4C,4D) further demonstrated that KDM6B loss increased the migratory and invasive behaviors of ovarian cancer cells, while GSK126 intervention attenuated these pro-migratory and pro-invasive effects. Overall, the results highlight KDM6B as a negative regulator of ovarian cancer progression and point to EZH2 inhibition as a means of mitigating the aggressive phenotype associated with its loss.
GSK126 modulates inflammatory cytokines and EMT-related molecule expression in KDM6B-deficient ovarian cancer cells
The H3K27me3 inhibitor GSK126 was applied to KDM6B-depleted SKOV3 cells to evaluate its effects on inflammatory cytokine secretion and EMT-related gene expression. ELISA results (Figure 5A-5D) demonstrated that KDM6B knockdown markedly increased TNF-α, IL-1β, IL-6, and CRP secretion, whereas GSK126 markedly reduced their levels. Consistently, RT-qPCR analysis (Figure 5E-5H) showed that KDM6B depletion led to a significant upregulation of CA125, HE4, MMP2, and SLUG mRNA expression, while GSK126 intervention reversed these changes to varying degrees. GSK126 alone also suppressed cytokine release and EMT-related gene expression. Western blot (Figure 5I) and densitometric quantification (Figure 5J) confirmed that protein levels followed a similar trend, with elevation in the si-KDM6B group and reduction upon GSK126 treatment. These results not only confirmed the partial “rescue” effect of GSK126 at the functional phenotype level but also demonstrated its ability to suppress the pro-inflammatory and EMT molecular network activated by KDM6B loss. Furthermore, they highlight that reducing H3K27me3 accumulation can mitigate the epigenetic imbalance caused by KDM6B deficiency, thereby alleviating the invasive phenotype and inflammatory microenvironment of ovarian cancer cells.
GSK126 restores the KDM6B/C/EBPα signaling axis in KDM6B-deficient ovarian cancer cell
The effects of GSK126 on the KDM6B/C/EBPα axis were examined in KDM6B-depleted SKOV3 cells. qPCR analysis (Figure 6A-6C) showed that KDM6B deficiency markedly suppressed its own mRNA expression, which remained unchanged after GSK126 treatment. C/EBPα mRNA levels were substantially reduced following KDM6B loss but were partially restored by GSK126, suggesting that its downregulation may be associated with increased H3K27me3 deposition. Conversely, CCND1 mRNA exhibited an opposite trend, with upregulation in KDM6B-deficient cells and reduction after GSK126 treatment, suggesting that CCND1 transcription may be suppressed upon C/EBPα restoration. Protein-level analysis (Figure 6D) mirrored these transcriptional changes. KDM6B protein expression was markedly reduced in the KDM6B-deficient group, with no change following GSK126 treatment. C/EBPα protein decreased upon KDM6B loss but was restored by GSK126, whereas CCND1 protein increased in KDM6B-deficient cells and was reduced after GSK126 treatment. H3K27me3 levels were significantly elevated in KDM6B-deficient cells and effectively reduced following GSK126 intervention. Densitometric quantification of protein bands (Figure 6E) confirmed these trends. Taken together, GSK126 does not directly affect KDM6B expression but restores C/EBPα expression and suppresses excessive CCND1 activation by reducing H3K27me3 levels, partially correcting the epigenetic and transcriptional imbalances associated with KDM6B deficiency and thereby alleviating malignant phenotypes.
Discussion
The pathogenesis of invasion and metastasis in HGSOC is largely driven by epigenetic dysregulation. HOXB8, which is often highly expressed in this malignancy, is closely linked to adverse pathological features such as lymph node metastasis, peritoneal implantation, and advanced tumor stage (22,23). The clinical relevance of HOXB8 in ovarian cancer progression has also been supported by large-scale cancer genomics studies, in which elevated HOXB8 expression was consistently associated with poor prognosis in ovarian cancer patients based on The Cancer Genome Atlas (TCGA)-derived datasets (10,24). Despite accumulating evidence implicating HOXB8 in cancer progression, the detailed epigenetic processes involved are still obscure. Here, we demonstrate that HOXB8 overexpression in ovarian cancer cells suppressed the histone demethylase KDM6B, leading to downregulation of the differentiation-associated transcription factor C/EBPα and ultimately increasing the capacity of ovarian cancer cells to migrate and invade. Collectively, our findings not only reveal the critical role of the HOXB8-KDM6B/C/EBPα axis in HGSOC progression but also offer a mechanistic explanation for the clinical phenomenon that HOXB8 expression is associated with malignant progression.
KDM6B is broadly downregulated in a wide spectrum of malignancies, and its loss is associated with cellular dedifferentiation, maintenance of stemness, and increased invasive potential (25-27). By demethylating H3K27me3, KDM6B preserves the transcriptional activity of tumor suppressor-related genes, including the cell cycle inhibitors p16 and p21, as well as the differentiation-associated transcription factor such as C/EBPα. Notably, an inverse regulatory relationship between HOX family members and histone demethylases, including KDM6B, has been reported in other malignancies, supporting the regulatory relationship observed in our study (28,29). HOXB8 overexpression suppresses KDM6B, leading to the pathological accumulation of H3K27me3 and subsequent silencing of tumor-suppressive transcriptional programs. This epigenetic imbalance accelerates dedifferentiation and facilitates malignant progression of HGSOC cells.
C/EBPα acts as a critical downstream effector of KDM6B, maintaining cellular differentiation and restraining aberrant proliferation (30,31). It’s reduced linked to aggressive phenotypes in malignancies, including acute myeloid leukemia and lung cancer (32,33). In HGSOC cells, KDM6B downregulation directly diminishes C/EBPα expression, thereby impairing the differentiation and enhancing invasiveness. Importantly, C/EBPα is also a master transcription factor governing immune and inflammatory responses. It has been well documented that C/EBPα directly binds to the promoter regions of pro-inflammatory cytokine genes, including TNF-α and IL-6, thereby regulating their transcriptional activity (34,35). In this context, our observation that HOXB8 overexpression correlates with reduced C/EBPα expression and increased secretion of inflammatory cytokines strongly suggests that HOXB8 may promote a pro-tumorigenic inflammatory microenvironment by relieving C/EBPα-dependent transcriptional repression of these cytokines. This provides a coherent mechanistic link between HOXB8-mediated epigenetic regulation and the inflammatory phenotype observed in HGSOC cells.
Functional assays further confirmed that HOXB8 silencing markedly reduced the levels of invasion-and migration-associated molecules, including CA125, HE4, MMP2, and SLUG. This inhibitory effect was partially attenuated upon KDM6B suppression, indicating that C/EBPα functions as a downstream effector within the HOXB8-KDM6B/C/EBPα axis. The regulatory cascade was reflected not only at the level of molecular markers but also in cellular behavior, confirming its essential contribution to ovarian cancer cell motility and invasiveness. Notably, the HOXB8-KDM6B/C/EBPα axis may not operate in isolation. Emerging evidence suggests that C/EBPα acts as a negative regulator of the Wnt/β-catenin signaling pathway, a central driver of epithelial-mesenchymal transition and tumor invasion (36). Therefore, HOXB8-mediated suppression of C/EBPα may indirectly unleash Wnt/β-catenin signaling, providing a parallel mechanism through which HOXB8 promotes metastatic progression in HGSOC. Future studies exploring the crosstalk between these pathways may further clarify the broader signaling network regulated by HOXB8.
Pharmacologic intervention with the EZH2 inhibitor GSK126 under conditions of KDM6B depletion effectively reduced H3K27me3 accumulation and partially reactivated the C/EBPα-related transcriptional network, thereby alleviating the invasive phenotype caused by KDM6B deficiency. These results suggest that correcting histone modification imbalance can attenuate silencing of tumor-suppressive pathways and restrain metastatic potential in ovarian cancer cells. Notably, EZH2 inhibitors have already demonstrated favorable safety profiles and preliminary efficacy in clinical trials (37), supporting the feasibility of incorporating epigenetic modulation into ovarian cancer therapy. In the future, combining EZH2 inhibitors with regulators of histone demethylation or other epigenetic strategies may further relieve the transcriptional repression of C/EBPα-related genes, offering new directions for individualized therapy.
Despite these findings, several limitations should be acknowledged. First, although our data strongly support a regulatory cascade from HOXB8 to KDM6B and C/EBPα, we did not directly assess the physical binding of HOXB8 to the promoter or enhancer regions of the KDM6B gene using chromatin immunoprecipitation assays. While HOX proteins are well-established sequence-specific transcription factors (38), future studies are required to confirm this direct transcriptional interaction. Second, our conclusions are based on in vitro experiments, and validation of this pathway in in vivo models of HGSOC metastasis will be essential to establish its clinical relevance. Third, this study exclusively utilized the SKOV3 cell line. Although SKOV3 cells are widely used to investigate ovarian cancer invasion and metastasis due to their aggressive phenotype (39), they do not fully represent the genomic and histopathological spectrum of HGSOC. Therefore, future studies should validate the HOXB8–KDM6B/C/EBPα axis in additional, well-characterized HGSOC cell lines to confirm the generalizability of our findings.
In summary, this study demonstrates that HOXB8 drives invasion and metastasis in HGSOC by suppressing the KDM6B/CEBPα axis and inducing aberrant H3K27me3 accumulation, highlighting the importance of histone modification dysregulation in tumor progression. HOXB8 and its downstream effectors may therefore represent promising biomarkers and therapeutic targets. Moreover, in the context of KDM6B deficiency, EZH2 inhibition with GSK126 reduced H3K27me3 levels and restored, at least in part, C/EBPα-related transcriptional activity, highlighting the therapeutic potential of epigenetic interventions. Nevertheless, these findings are derived primarily from in vitro experiments, and their relevance to in vivo tumor models or clinical settings requires further validation. Whether HOXB8 also engages other epigenetic regulators or non-canonical pathways in HGSOC progression remains to be clarified. Future integration of multi-omics technologies may provide a more comprehensive understanding of HOXB8 in chromatin remodeling and transcriptional regulation, offering novel insights for epigenetic-targeted therapies.
Conclusions
HOXB8 functions as a pivotal epigenetic regulator that drives invasion and metastasis in HGSOC. Overexpression of HOXB8 suppresses KDM6B activity, leading to downregulation of C/EBPα, upregulation of CCND1, and accumulation of H3K27me3, which collectively enhance proliferation, migration, invasion, and the release of pro-inflammatory cytokines. Functional rescue experiments further confirmed that pharmacologic reduction of H3K27me3 with the EZH2 inhibitor GSK126 partially reversed the pro-invasive effects induced by KDM6B silencing, underscoring the critical involvement of histone modification imbalance in this pathway. Collectively, the HOXB8-KDM6B/C/EBPα axis represents a key driver of HGSOC progression and provides a potential therapeutic rationale for targeting epigenetic modifications in ovarian cancer management.
Acknowledgments
None.
Footnote
Reporting Checklist: The authors have completed the MDAR reporting checklist. Available at https://tcr.amegroups.com/article/view/10.21037/tcr-2025-aw-2272/rc
Data Sharing Statement: Available at https://tcr.amegroups.com/article/view/10.21037/tcr-2025-aw-2272/dss
Peer Review File: Available at https://tcr.amegroups.com/article/view/10.21037/tcr-2025-aw-2272/prf
Funding: This work was funded by
Conflicts of Interest: All authors have completed the ICMJE uniform disclosure form (available at https://tcr.amegroups.com/article/view/10.21037/tcr-2025-aw-2272/coif). The authors have no conflicts of interest to declare.
Ethical Statement: The authors are accountable for all aspects of the work in ensuring that questions related to the accuracy or integrity of any part of the work are appropriately investigated and resolved.
Open Access Statement: This is an Open Access article distributed in accordance with the Creative Commons Attribution-NonCommercial-NoDerivs 4.0 International License (CC BY-NC-ND 4.0), which permits the non-commercial replication and distribution of the article with the strict proviso that no changes or edits are made and the original work is properly cited (including links to both the formal publication through the relevant DOI and the license). See: https://creativecommons.org/licenses/by-nc-nd/4.0/.
References
- Senkowski W, Gall-Mas L, Falco MM, et al. A platform for efficient establishment and drug-response profiling of high-grade serous ovarian cancer organoids. Dev Cell 2023;58:1106-1121.e7. [Crossref] [PubMed]
- Hollis RL. Molecular characteristics and clinical behaviour of epithelial ovarian cancers. Cancer Lett 2023;555:216057. [Crossref] [PubMed]
- Polajžer S, Černe K. Precision Medicine in High-Grade Serous Ovarian Cancer: Targeted Therapies and the Challenge of Chemoresistance. Int J Mol Sci 2025;26:2545. [Crossref] [PubMed]
- Ju HY, Youn SY, Kang J, et al. Integrated analysis of spatial transcriptomics and CT phenotypes for unveiling the novel molecular characteristics of recurrent and non-recurrent high-grade serous ovarian cancer. Biomark Res 2024;12:80. [Crossref] [PubMed]
- Kelliher L, Lengyel E. Understanding Long-Term Survival of Patients with Ovarian Cancer-The Tumor Microenvironment Comes to the Forefront. Cancer Res 2023;83:1383-5. [Crossref] [PubMed]
- Mittempergher L. Genomic Characterization of High-Grade Serous Ovarian Cancer: Dissecting Its Molecular Heterogeneity as a Road Towards Effective Therapeutic Strategies. Curr Oncol Rep 2016;18:44. [Crossref] [PubMed]
- Gan M, Tai Z, Yu Y, et al. Next-generation sequencing shows the genomic features of ovarian clear cell cancer and compares the genetic architectures of high-grade serous ovarian cancer and clear cell carcinoma in ovarian and endometrial tissues. PeerJ 2023;11:e14653. [Crossref] [PubMed]
- Li X, Yu S, Yang R, et al. Identification of lncRNA-associated ceRNA network in high-grade serous ovarian cancer metastasis. Epigenomics 2020;12:1175-91. [Crossref] [PubMed]
- Yang B, Li X, Zhang W, et al. Spatial heterogeneity of infiltrating T cells in high-grade serous ovarian cancer revealed by multi-omics analysis. Cell Rep Med 2022;3:100856. [Crossref] [PubMed]
- Bhatlekar S, Fields JZ, Boman BM. Role of HOX Genes in Stem Cell Differentiation and Cancer. Stem Cells Int 2018;2018:3569493. [Crossref] [PubMed]
- Surendran H, Palaniyandi T, Natarajan S, et al. Role of homeobox d10 gene targeted signaling pathways in cancers. Pathol Res Pract 2023;248:154643. [Crossref] [PubMed]
- Shenoy US, Adiga D, Kabekkodu SP, et al. Molecular implications of HOX genes targeting multiple signaling pathways in cancer. Cell Biol Toxicol 2022;38:1-30. [Crossref] [PubMed]
- Liu L, Wang L, Li X. The roles of HOXB8 through activating Wnt/β-catenin and STAT3 signaling pathways in the growth, migration and invasion of ovarian cancer cells. Cytotechnology 2022;74:77-87. [Crossref] [PubMed]
- Stavnes HT, Holth A, Don T, et al. HOXB8 expression in ovarian serous carcinoma effusions is associated with shorter survival. Gynecol Oncol 2013;129:358-63. [Crossref] [PubMed]
- Wada M, Kukita A, Sone K, et al. Epigenetic Modifier SETD8 as a Therapeutic Target for High-Grade Serous Ovarian Cancer. Biomolecules 2020;10:1686. [Crossref] [PubMed]
- Kukita A, Sone K, Oda K, et al. Histone methyltransferase SMYD2 selective inhibitor LLY-507 in combination with poly ADP ribose polymerase inhibitor has therapeutic potential against high-grade serous ovarian carcinomas. Biochem Biophys Res Commun 2019;513:340-6. [Crossref] [PubMed]
- Matthews BG, Bowden NA, Wong-Brown MW. Epigenetic Mechanisms and Therapeutic Targets in Chemoresistant High-Grade Serous Ovarian Cancer. Cancers (Basel) 2021;13:5993. [Crossref] [PubMed]
- Hui T, A P, Zhao Y, et al. EZH2, a potential regulator of dental pulp inflammation and regeneration. J Endod 2014;40:1132-8. [Crossref] [PubMed]
- Chen C, Wu M, Zhang W, et al. MicroRNA-939 restricts Hepatitis B virus by targeting Jmjd3-mediated and C/EBPα-coordinated chromatin remodeling. Sci Rep 2016;6:35974. [Crossref] [PubMed]
- Lardizábal MN, Rodríguez RE, Nocito AL, et al. Alteration of the microRNA-122 regulatory network in rat models of hepatotoxicity. Environ Toxicol Pharmacol 2014;37:354-64. [Crossref] [PubMed]
- Kim MB, Song Y, Kim C, et al. Kirenol inhibits adipogenesis through activation of the Wnt/β-catenin signaling pathway in 3T3-L1 adipocytes. Biochem Biophys Res Commun 2014;445:433-8. [Crossref] [PubMed]
- Abuderman AA, Harb OA, Gertallah LM. Prognostic and clinic-pathological significances of HOXB8, ILK and FAT4 expression in colorectal cancer. Contemp Oncol (Pozn) 2020;24:183-92. [Crossref] [PubMed]
- Jiang S, Wang T, Han Y, et al. Downregulation of homeobox B8 in attenuating non-small cell lung cancer cell migration and invasion though the epithelial-mesenchymal transition pathway. Transl Cancer Res 2024;13:413-22. [Crossref] [PubMed]
- Siavoshi A, Taghizadeh M, Dookhe E, et al. Gene expression profiles and pathway enrichment analysis to identification of differentially expressed gene and signaling pathways in epithelial ovarian cancer based on high-throughput RNA-seq data. Genomics 2022;114:161-70. [Crossref] [PubMed]
- Xun J, Gao R, Wang B, et al. Histone demethylase KDM6B inhibits breast cancer metastasis by regulating Wnt/β-catenin signaling. FEBS Open Bio 2021;11:2273-81. [Crossref] [PubMed]
- Ge T, Zhou Y, Lu H. The diagnostic performance of lysine(K)-specific demethylase 6B (KDM6B) in non-small cell lung cancer. Artif Cells Nanomed Biotechnol 2019;47:2155-60. [Crossref] [PubMed]
- Ma J, Wang N, Zhang Y, et al. KDM6B Elicits Cell Apoptosis by Promoting Nuclear Translocation of FOXO1 in Non-Small Cell Lung Cancer. Cell Physiol Biochem 2015;37:201-13. [Crossref] [PubMed]
- Ye L, Fan Z, Yu B, et al. Histone demethylases KDM4B and KDM6B promotes osteogenic differentiation of human MSCs. Cell Stem Cell 2012;11:50-61. [Crossref] [PubMed]
- Tang Y, Zhang L, Tu T, et al. MicroRNA-99a is a novel regulator of KDM6B-mediated osteogenic differentiation of BMSCs. J Cell Mol Med 2018;22:2162-76. [Crossref] [PubMed]
- Zhou T, Wang L, Zhu KY, et al. Dominant-negative C/ebpα and polycomb group protein Bmi1 extend short-lived hematopoietic stem/progenitor cell life span and induce lethal dyserythropoiesis. Blood 2011;118:3842-52. [Crossref] [PubMed]
- Loomis KD, Zhu S, Yoon K, et al. Genetic ablation of CCAAT/enhancer binding protein alpha in epidermis reveals its role in suppression of epithelial tumorigenesis. Cancer Res 2007;67:6768-76. [Crossref] [PubMed]
- Mueller BU, Pabst T. C/EBPalpha and the pathophysiology of acute myeloid leukemia. Curr Opin Hematol 2006;13:7-14. [Crossref] [PubMed]
- Sato A, Yamada N, Ogawa Y, et al. CCAAT/enhancer-binding protein-α suppresses lung tumor development in mice through the p38α MAP kinase pathway. PLoS One 2013;8:e57013. [Crossref] [PubMed]
- Poli V. The role of C/EBP isoforms in the control of inflammatory and native immunity functions. J Biol Chem 1998;273:29279-82. [Crossref] [PubMed]
- Pope RM, Leutz A, Ness SA. C/EBP beta regulation of the tumor necrosis factor alpha gene. J Clin Invest 1994;94:1449-55. [Crossref] [PubMed]
- Heuberger J, Hill U, Förster S, et al. A C/EBPα-Wnt connection in gut homeostasis and carcinogenesis. Life Sci Alliance 2019;2:e201800173. [Crossref] [PubMed]
- Xia J, Li J, Tian L, et al. Targeting Enhancer of Zeste Homolog 2 for the Treatment of Hematological Malignancies and Solid Tumors: Candidate Structure-Activity Relationships Insights and Evolution Prospects. J Med Chem 2022;65:7016-43. [Crossref] [PubMed]
- Svingen T, Tonissen KF. Hox transcription factors and their elusive mammalian gene targets. Heredity (Edinb) 2006;97:88-96. [Crossref] [PubMed]
- Mitra AK, Davis DA, Tomar S, et al. In vivo tumor growth of high-grade serous ovarian cancer cell lines. Gynecol Oncol 2015;138:372-7. [Crossref] [PubMed]

