Ability of lactylation-related genes to stratify patients with ovarian cancer and predict immunotherapy response
Highlight box
Key findings
• The majority of lactylation-related genes (LRGs) examined in this study were associated with the prognosis of patients with ovarian cancer (OV) after anti-programmed cell death protein 1 (PD-1)/programmed death-ligand 1 (PD-L1) treatment.
• Patients with OV were clustered based on LRG expression panels, with each cluster exhibiting distinct tumor microenvironment (TME) compositions.
• A neural network model based on LRG expression could predict the immunotherapy response of patients with OV.
• LDHA and LDHB were identified as potential hub LRGs.
What is known and new?
• Lactate and lactylation affect tumor growth and clinical outcomes, but their role in the OV microenvironment and immunotherapy has not been clarified.
• This study examined the relationship between 22 LRGs and outcomes of patients with OV, demonstrated that patient clusters based on LRGs have distinct TME compositions, and developed a neural network model using LRGs to predict the immunotherapy response of patients with OV.
What is the implication, and what should change now?
• The expression of LRGs (namely LDHA and LDHB) can be used to stratify patients with OV to refine personalized treatment strategies.
• Incorporating LRG-based neural network models into clinical practice can aid in predicting the immunotherapy response of patients with OV and in optimizing the screening for individuals suitable for anti-PD-1/PD-L1 immunotherapy.
Introduction
As one of the most lethal gynecological tumors, ovarian cancer (OV) causes over 200,000 deaths per year (1,2). Common treatments include cytoreductive surgery, platinum-based chemotherapy, antiangiogenesis and targeted therapies, and radiotherapy. However, despite the high prevalence of clinical remission, many patients with OV (more than 70%) ultimately relapse, leading to a 5-year survival rate of just 30% (2,3). High-grade serous OV (HGSOC), the most prevalent epithelial subtype (approximate 75%) of OV, is extremely aggressive and highly resistant to early treatment (4). The timely identification of chemotherapy-sensitive individuals is thus critical to therapeutic planning.
Immune checkpoint inhibitors (ICIs), such as programmed cell death protein 1 (PD-1)/programmed death-ligand 1 (PD-L1), are a relatively novel therapeutic approach that offers renewed hope in treating patients. Although the application of ICIs in OV remains in the clinical trial phase, the noteworthy success of ICIs in other cancer types is cause for a degree of optimism (5,6). However, ICIs’ treatment is only effective for certain subgroups of patients (7,8). Therefore, clarifying the treatment resistance mechanism of OV or identifying susceptible individuals is crucial to refining clinical treatment in this population.
The role of aerobic glycolysis in cancer has been widely researched. Notably, even under perfectly aerobic circumstances, cancer cells create lactate and adenosine triphosphate (ATP) via glycolysis, in a process known as the Warburg effect (9). Evidence indicates that the Warburg effect promotes lactate generation and acidifies the tumor microenvironment (TME), which is favorable for tumor growth but restricts the infiltration of immune cells (9-11). These findings imply that lactate and lactylation may be involved in TME remodeling, influencing immune responses and potentially treatment response, including for immunotherapy. For instance, studies have used a lactylation-related model to predict prognosis and response to immunotherapy in patients with gastric cancer, and it has been found that lactate modulates the proliferation and migration of cancer cells (12,13). Moreover, by altering histone lactylation, lactate functions as an epigenetic regulatory molecule that controls the expression of associated genes (14,15). Other research suggests that lactic acid-induced histone dysregulation contributes to the growth, metastasis, and treatment resistance of various cancers, including squamous cell carcinoma, ocular melanoma, and gastric cancer (15-18). However, lactylation’s role in OV has not been definitively established.
In this study, we screened lactylation-related genes (LRGs) reported in the literature and discovered that LRGs can be used to further stratify patients with OV and predict their response to immunotherapy. In order to facilitate the medical use of LRGs, a desktop tool for predicting immune efficacy was produced and then uploaded. Finally, it was found that the core genes of LRGs were LDHA and LDHB and that they have a significant influence on the prognosis of patients with OV. We present this article in accordance with the TRIPOD reporting checklist (available at https://tcr.amegroups.com/article/view/10.21037/tcr-2025-1802/rc).
Methods
Bulk RNA data source
This study was conducted in accordance with the Declaration of Helsinki and its subsequent amendments. Bulk RNA data from The Cancer Genome Atlas (TCGA) OV collection (TCGA-OV) were downloaded from the University of California, Santa Cruz (UCSC) Xena website (http://xena.ucsc.edu/) and included RNA sequence fragments per kilobase of transcript per million mapped reads (FPKM) results, phenotype information, and survival data. Given that TCGA-OV only contains RNA sequence data from OV tissues, we also collected data from RNA FPKM sequences of normal ovarian tissues via the Genotype-Tissue Expression (GTEx) project through UCSC Xena to facilitate comparison. After duplicates were removed, gene ensemble identifications were transformed to gene symbols via the clusterProfiler and org.Hs.eg.db R packages (The R Foundation for Statistical Computing, Vienna, Austria).
Cluster analysis, immune scoring, and immune-cell ratio estimation
Candidate LRGs were identified from previous studies (12,13). According to the expression of 22 LRGs and two immune checkpoints (PD-1 and PD-L1), patients from TCGA-OV were clustered. We used the factoextra R package to determine the optimal number of clusters and then grouped patients with OV via k-means and hierarchical clustering methods using the stats, mlbench, cluster, and fpc R packages. We employed the Estimation of Stromal and Immune Cells in Malignant Tumor (ESTIMATE) tool, an algorithm commonly used to assess the TME assessment, to generate stromal, immune, and estimate scores (to infer tumor purity) according to the presence and expression of the relevant genes (19). Cell-Type Identification by Estimating Relative Subsets of RNA Transcripts (CIBERSORT), another widely used computational method, was applied to evaluate the proportion of tumor-infiltrating leukocytes in the TME (20). The combined use of ESTIMATE and CIBERSORT could characterize the differences in the TME across the OV clusters. We further accessed the Search Tool for the Retrieval of Interacting Genes/Proteins (STRIN) database (version 12.0; https://string-db.org/) to clarify the protein-protein interactions of the LRGs.
Single-cell RNA (scRNA) data source and analysis
The Gene Expression Omnibus (https://www.ncbi.nlm.nih.gov/geo/) is a commonly used database for bioinformatics analysis. Within it, the GSE184880 dataset includes five normal ovarian tissue samples and even HGSOC tissue samples, while the GSE158937 dataset contains three HGSOC tissue samples. We used GSE184880 and GSE158937 to characterize the TME of OV at the scRNA level according to the standard process of the Seurat R package. All samples were screened as follows: each feature needed to be expressed in at least three cells, every cell needed to express at least 200 features, the mitochondrial genes expressed by one cell were required to be less than 5%, and the total expression features of a cell were between 200 and 5,000. Subsequently, each sample was normalized (NormalizeData function), 5,000 characteristic genes per cell were identified (FindVariableFeatures function), scaling was completed (ScaleData function), principal component analysis (PCA) was conducted for dimensionality reduction (RunPCA), and the batch effect was controlled via the harmony R package. Similar clusters were identified via the FindNeighbors and FindClusters functions, and the data was reduced in dimensionality and visualized via both Uniform Manifold Approximation and Projection (UMAP) and t-distributed stochastic neighbor embedding (t-SNE). The FindAllMarkers function in the Seurat R package was then used to identify the marker genes of the cell clusters, with all cells being annotated via the CellMarker 2.0 website (http://bio-bigdata.hrbmu.edu.cn/CellMarker/index.html).
Immunotherapy cohort source and neural network model
The Kaplan-Meier plotter (KMplot) (http://kmplot.com/analysis/), which contains data on pancancer immunotherapy cohorts, was used to determine the relationship between LRGs and patient prognosis after immunotherapy (anti-PD-1/PD-L1 treatment).
Chen et al. examined the response of patients with OV to pembrolizumab, and the platinum-resistant OV cells and related bulk RNA data were saved in GSE188249 (21). They recruited 26 patients with OV, including 11 (42.31%) responders and 15 (57.69%) nonresponders, with response being defined as complete response or partial response after pembrolizumab treatment. In our study, the clinical features of 80% of these patients with OV were extracted stochastically to develop a training cohort, with the remaining patients forming the validation cohort. The training cohort was then used to construct a neural network model based on 22 LRGs for predicting the response of patients with OV, and the model was evaluated via the validation cohort. The performance of the model was assessed according to the area under the receiver operator characteristic curve (AUC), with an AUC value closer to 1 indicating better model performance.
The neural network was built in Python 3.9.10 (Python Software Foundation, Wilmington, DE, USA) via the numpy, pytorch, and torchtuples packages. The expression of 22 LRGs served as the predictor variables, and the probability of response was the predicted clinical outcome. To reduce underfitting, we switched on batch normalization layer and batch training. To control overfitting, we applied dropout layer and early-stopping functions. We selected rectified linear unit as the activation function and adaptive moment estimation as the optimizer (learning rate =0.01). The BCEWithLogitsLoss function was used to compute predictive loss and to conduct the final sigmoid transformation.
Finally, this neural network model was packaged into a graphical user interface for the Windows operating system via Python’s PySide6 package.
Tissue array and multiplex imaging
Multiplex tissue imaging analysis was performed on a tissue array containing 151 OV tissue samples with full follow-up from the commercial biochip (Cat. No. HOvaC151Su01; Shanghai Outdo Biotech Co., Ltd., Shanghai, China).
Antigen retrieval was performed with retrieval/elution buffer (Cat. No. ABCFR5L; Beijing Histova Biotechnology Co., Ltd., Beijing, China) being placed in a microwave for 20 minutes at 95 ℃, which was followed by a 20-minute cool down at room temperature. Multiplex fluorescent staining was carried out with tyramide signal amplification (TSA)-dendron fluorophores and the NEON 7-color Allround Discovery Kit for formalin-fixed paraffin-embedded (FFPE) (Cat. No. NEFP7100; Beijing Histova Biotechnology Co., Ltd.). In brief, tissue sections were first treated with 3% H2O2 for 20 minutes to suppress endogenous peroxidase activity, after which they were incubated with blocking solution for 30 minutes at room temperature. Primary antibodies were applied for 2–4 hours at 37 ℃ in a humidified chamber. Signal amplification was achieved through horseradish peroxidase-linked secondary antibodies together with TSA-dendron fluorophores. After each staining round, the bound primary and secondary antibodies were fully stripped through heating the slides in retrieval/elution buffer (Cat. No. ABCFR5L; Beijing Histova Biotechnology Co., Ltd.) at 95 ℃ for 10 s in a microwave. This cycle was repeated, which allowed each target antigen to be labeled with a unique fluorophore. Nuclear counterstaining was performed with 4',6-diamidino-2-phenylindole (DAPI) (1:2,000; Daka, Glostrup, Denmark), and slides were mounted with ProLong Gold Antifade Mountant (Thermo Fisher Scientific, Waltham, MA, USA). For OV tissue microarrays, an opal-based staining panel was used, which consisted of the following agents: pancytokeratin (1:500; Cat. No. ab27988; Opal 700, Abcam, Cambridge, UK), LDHB (1:200; Cat. No. ab53292; Opal 570, Abcam), and LDHA (1:200; Cat. No. 3582; Opal 620, Cell Signaling Technology, Danvers, MA, USA). Images of the multiplexed staining were acquired and processed with PerkinElmer imaging systems.
Staining intensity was evaluated on a four-tier scale as follows: 0, no signal; 1+, weak; 2+, moderate; and 3+, strong. Cases scoring 0 or 1+ were categorized as low expression, whereas those scoring 2+ and 3+ were considered high expression.
Statistical analysis
Numerical data, including FPKM data of original gene expression between cancer and normal tissues, were compared via the Wilcoxon or Student’s t-test. The Kruskal-Wallis test was used to compare nonnormally distributed numerical variables between multiple groups. Categorical data were tested via the Chi-squared or Fisher’s exact test. To clarify the potential influence of gene expression on prognosis, Cox regression was conducted. Spearman’s correlation was adopted when discovering the potential relations. All analysis was completed in R version 4.2.0 or Python version 3.9.10.
Results
LRGs were differentially expressed between OV and normal tissues
The flowchart of this study is shown in Figure 1. First, we analyzed data from TCGA (patients with OV) and GTEx (normal ovarian tissues) and found that among 22 LRGs, all except HIF1A showed significantly different expression between OV and normal tissues. PLOD2 (P<0.001), HBB (P<0.001), SLC2A3 (P<0.001), ATF3 (P<0.001), DUSP1 (P<0.001), SLC1A4 (P<0.001), TXNIP (P<0.001), NFS1 (P<0.001), and LDHB (P<0.001) had a higher expression in normal ovarian tissues than in OV tissues, while STC1 (P<0.001), VCAN (P<0.001), AURKA (P<0.001), RRM2 (P<0.001), HELLS (P<0.001), ABCC1 (P<0.001), SLC16A3 (P<0.001), SLC5A8 (P<0.001), SLC5A12 (P<0.001), NDRG3 (P<0.05), LDHA (P<0.01), and SLC16A1 (P<0.001) had a lower expression in normal ovarian tissues than in OV tissues (Figure 2A, Table 1, and appendix available at https://cdn.amegroups.cn/static/public/tcr-2025-1802-1.xlsx).
Table 1
| LRGs | Normal (n=88) | Tumor (n=379) | Test method | P value |
|---|---|---|---|---|
| STC1 | −0.51 (−1.35, 0.8) | 2.23 (1.61, 2.92) | Wilcoxon | <0.001*** |
| PLOD2 | 4.02 (3.76, 4.36) | 3.44 (2.84, 4.09) | Wilcoxon | <0.001*** |
| VCAN | 0.59 (−0.29, 1.52) | 2.14 (1.23, 3.45) | Wilcoxon | <0.001*** |
| HBB | 5.38 (4.23, 6.8) | 3.2 (2.18, 4.51) | Wilcoxon | <0.001*** |
| SLC2A3 | 4.19 (3.22, 5.24) | 2.13 (1.59, 2.87) | Wilcoxon | <0.001*** |
| ATF3 | 4.24 (3.39, 5.37) | 2.98 (2.4, 3.85) | Wilcoxon | <0.001*** |
| DUSP1 | 8.3 (7.54, 8.96) | 5.92 (5.08, 7.02) | Wilcoxon | <0.001*** |
| AURKA | 0.85 (0.04, 2.7) | 3.53 (2.93, 4.03) | Wilcoxon | <0.001*** |
| RRM2 | −2.47 (−3.5, −1.16) | 3.24 (2.74, 3.83) | Wilcoxon | <0.001*** |
| SLC1A4 | 3.12±0.62 | 2.2±0.61 | Student’s t | <0.001*** |
| TXNIP | 8.05±0.86 | 6.5±0.98 | Student’s t | <0.001*** |
| HELLS | 1.17 (0.76, 1.42) | 1.37 (1.04, 1.82) | Wilcoxon | <0.001*** |
| NFS1 | 4.4 (4.23, 4.62) | 2.35 (2.1, 2.66) | Wilcoxon | <0.001*** |
| ABCC1 | 2.84 (2.52, 3.18) | 3.26 (2.9, 3.71) | Wilcoxon | <0.001*** |
| SLC16A3 | 2.45 (1.82, 3.26) | 2.83 (2.25, 3.46) | Wilcoxon | 0.009 |
| SLC5A8 | −1.69 (−3.82, −0.16) | 0 (0, 0.01) | Wilcoxon | <0.001*** |
| SLC5A12 | −5.57 (−9.97, −4.53) | 0.1 (0.03, 0.38) | Wilcoxon | <0.001*** |
| NDRG3 | 4.13 (4, 4.28) | 4.22 (3.84, 4.59) | Wilcoxon | 0.049* |
| HIF1A | 4.95±0.59 | 4.83±0.59 | Student’s t | 0.09 |
| LDHA | 6.89 (6.32, 7.43) | 7.15 (6.68, 7.63) | Wilcoxon | 0.004** |
| LDHB | 8.23 (8.03, 8.44) | 6.55 (6.14, 7.07) | Wilcoxon | <0.001*** |
| SLC16A1 | 2.37 (2.01, 2.77) | 3.27 (2.66, 3.86) | Wilcoxon | <0.001*** |
Data are presented as median (IQR) or mean ± SD. *, P<0.05; **, P<0.01; ***, P<0.001. IQR, interquartile range; LRG, lactylation-related gene; SD, standard deviation.
LRGs were related to post-immunotherapy pancancer prognosis
Immunotherapy cohorts from the KMplot website, including 520 cases receiving anti-PD-1 treatment and 486 cases receiving anti-PD-L1 treatment (both including neoadjuvant and adjuvant therapy), were examined in terms of overall survival (OS). The majority of LRGs were found to be correlated with patients’ prognosis after administration of anti-PD-1/PD-L1 treatment in the pancancer data. In brief, in the pancancer anti-PD-1 therapy cohorts, TXNIP, STC1, SLC5A8, SLC5A12, SLC16A3, PLOD2, NFS1, NDRG3, LDHB, DUSP1, and ATF3 were associated with a worse prognosis, whereas SLC2A3, HELLS, AURKA, and ABCC1 were associated with a better prognosis (Figure 2B). Meanwhile, in the pancancer anti-PD-L1 therapy cohorts, VCAN, SLC5A12, PLOD2, LDHB, LDHA, and HIF1A were associated with a worse prognosis, whereas TXNIP, STC1, SLC5A8, SLC2A3, SLC1A4, SLC16A3, RRM2, NFS1, NDRG3, HELLS, DUSP1, AURKA, ATF3, and ABCC1 were associated with a better prognosis (Figure 2B).
Moreover, to clarify the potential role of LRGs in the OV TME, we assessed the association of LRGs with PD-1/PD-L1 expression in TCGA-OV. We found that a portion of the LRGs were associated with the expression of PD-1/PD-L1 in OV, including VCAN (PD-1: R=0.2251, P=0.042), SLC5A12 (PD-1: R=−0.0886, P=0.02), SLC16A3 (PD-1: R=0.3517, P=0.002), SLC16A1 (PD-1: R=−0.1151, P=0.01), LDHB (PD-1: R=−0.1795, P=0.006; PD-L1: R=−0.2363, P=0.001), SLC16A3 (PD-L1: R=0.2836, P=0.004), and SLC5A12 (PD-L1: R=−0.1637, P=0.006) (Figure 2C and appendix available at https://cdn.amegroups.cn/static/public/tcr-2025-1802-1.xlsx).
Subclustering of patients with OV according to LRG expression
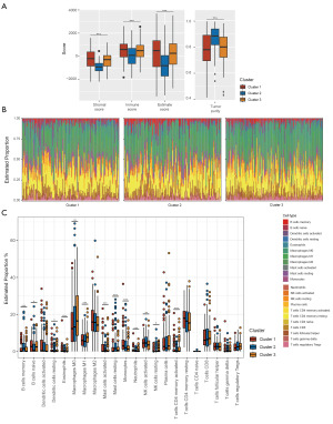
Considering that 22 LRGs were associated with PD-1/PD-L1 expression, we speculated that LRGs may play important roles in the TME and sought to further subgroup patients with OV using the 22 LRGs and PD-1 and PD-L1 expression. Cluster analysis was therefore conducted then. With the obvious inflection point of 3, the optimal number of clusters was determined to be 3 (Figure 3A). k-means and hierarchical clustering analyses showed that patients with OV could be grouped and distinguished clearly via the 22 LRGs and PD-1/PD-L1 expression (Figure 3B). Figure 3C depicts the TCGA sample number belonging to the three OV clusters in the form of a ring diagram. ESTIMATE is a commonly used algorithm for assessing the TME, providing stromal (reflecting the abundance of stroma in tumor tissue), immune (reflecting the infiltration of immune cells in tumor tissue), and estimate scores (reflecting tumor purity) by capturing the related genes’ presence and expression (19). ESTIMATE was employed to compare the immune scores of three clusters, which are shown in Figure 3D,3E. Furthermore, the Kruskal-Wallis test indicated that the three groups had different stromal (P<0.001)), immune (P<0.001), estimate (P<0.001), and tumor purity (P<0.001) scores (Figure 4A). Cluster 1 had the highest stromal cell constituent, the highest immune cell proportion, and the lowest tumor purity. Cluster 2 had the lowest stromal cell constituent ingredient, the lowest immune cell element, and the highest tumor purity. Cluster 3 had an intermediate stromal cell, immune cell, and OV tumor cell constituent (Figure 4A).
We then used the CIBERSORT method to evaluate immune cell proportion. Figure 4B displays the composition of immune cells from three OV groups in detail. Additional statistical analyses revealed that three clusters had differential infiltration of memory B cells (P<0.001), naïve B cells (P<0.05), resting dendritic cells (P<0.05), eosinophils (P<0.001), macrophages M0 (P<0.01), M1 macrophages (P<0.001), activated mast cells (P<0.001), resting mast cells (P<0.001), monocytes (P<0.001), neutrophils (P<0.001), activated natural killer cells (P<0.01), resting natural killer cells (P<0.05), and activated memory CD4 T cells (P<0.001) (Figure 4C and appendix available at https://cdn.amegroups.cn/static/public/tcr-2025-1802-1.xlsx).
scRNA analysis revealed cells expressing LRGs were involved in immune activity
After a successful quality control, 15 samples (including 5 normal ovarian and 10 OV tissues) were used finally (Figure 5A and Figure S1). First, all samples were integrated to reduce the batch effect via the harmony method (Figure 5B), and then the cells were clustered and annotated (Figure 5C). We then inspected LRGs’ expression in the TME. Interestingly, LDHB and LDHA were expressed in several cells, especially in smooth muscle cells, T cells, B cells, plasmacytoid dendritic cells, fibroblasts, ovarian stromal cells, mesenchymal cells, and M1 macrophages, all of which are involved in immune activity.
STC1 was mainly expressed in mesenchymal cells in most cases; HIF1A was mainly expressed in fibroblasts and M1 macrophage cells; SLC16A3 was mainly expressed in mesenchymal cells and M1 macrophages cells; TXNIP was mainly expressed in natural killer cells, T cells, B cells, plasmacytoid dendritic cells, fibroblasts, and M1 macrophages; DUSP1 could be found in several cells, but primarily in myeloid cells, natural killer cells, smooth muscle cells, T cells, B cells, plasmacytoid dendritic cells, fibroblasts, mesenchymal cells, and M1 macrophages; ATF3 was mainly expressed in M1 macrophage cells; SLC2A3 was mainly expressed in mesenchymal cells and M1 macrophages; VCAN was mainly expressed in mesenchymal cells; PLOD2 was mainly expressed in both fibroblasts and mesenchymal cells; and STC1 was mainly expressed in mesenchymal cells. Meanwhile, NDRG3, SLC5A12, SLC5A8, ABCC1, NFS1, HELLS, RRM2, AURKA, and HBB had a relatively weaker expression in the TME (Figure 5D,5E).
Overall, the cells expressing LRGs were generally involved in immune activity.
Neural network based on LRG expression could predict the immunotherapy response of patients with OV
Since LRGs were associated with the expression of PD-1/PD-L1 and multiple tumor-infiltrating leukocytes and could be used to distinguish the TME-based OV subgroups, we used the expression of LRGs to predict the immunotherapy response in patients with OV. We examined the RNA-sequencing data [in transcripts per million (TPM)] from 26 patients with OV and their clinical response and then randomly divided them into a training cohort (n=20, 80%) and a validation cohort (n=6, 20%). The training cohort was used to construct the neural network model for predicting immunotherapy, and the validation cohort was used to evaluate the model (Figure 6A).
After 86 epochs, model training was automatically interrupted with an early stopping function for the model’s performance was not further improved. The model included 10 hidden layers (three linear layers, three activation layers, two batch normalization layers, and two dropout layers) (Figure 6B). This model had a satisfactory performance in predicting the response to immunotherapy in OV, with values 1.000 for the AUC, specificity, sensitivity, accuracy, negative predictive value (NPV), and positive predictive value (PPV), respectively, in the training cohort; meanwhile, in the validation cohort, these values were 0.8750, 0.7500, 1.0000, 0.8333, 1.0000, and 0.6667, respectively (Figure 6C, Table 2). We further compared its performance with that of PD-L1, a classic and widely used immunotherapy biomarker, which only yielded an AUC of 0.500 in predicting OV immunotherapy response (Figure 6C). The detailed parameters of this model are provided in Figure S2.
Table 2
| Performance | Train cohort | Validation cohort |
|---|---|---|
| AUC | 1.0000 | 0.8750 |
| Specificity | 1.0000 | 0.7500 |
| Sensitivity | 1.0000 | 1.0000 |
| Accuracy | 1.0000 | 0.8333 |
| NPV | 1.0000 | 1.0000 |
| PPV | 1.0000 | 0.6667 |
AUC, area under the ROC curve; NPV, negative predictive value; OV, ovarian cancer; PPV, positive predictive value; ROC, receiver operator characteristic.
This model was configured into an easy-to-use graphical user interface tool (available at https://drive.google.com/file/d/1ey74m8l4UpJeDBJ6VsLAsrnfERYrXeRU/view?usp=share_link). After inputting the expression data of the 22 LRGs (in TPM) and clicking the “predict” button, users can use the built-in pretrained neural network to calculate the probability that a given patient with OV patient will respond to immunotherapy (Figure 6D).
LRG hub gene identification and tissue array validation
Using the STRING database, we identified LDHA and LDHB as the hub genes of the 22 LRGs (Figure 7A). A tissue array including the samples from 151 patients with OV was used to clarify the role of LDHA and LDHB in OV. As shown in Figure 7B (the immunohistochemical image of tissue), LDHA and LDHB could have a high or low expression depending on the individual patient. Patients with OV with high LDHA expression differed from those with low expression significantly in terms of tumor size (P=0.02), tumor stage (T stage) (P=0.01), node stage (N stage) (P=0.003), metastasis stage (M stage) (P<0.001), and tumor-node-metastasis (TNM) stage (P<0.001); meanwhile, patients with high LDHB expression differed from those with low expression primarily in tumor size (P=0.03).
In terms of tumor size, 76.92% of patients with low LDHA expression had tumors larger than 5 cm, whereas 89.90% of those with high LDHA expression had tumors of this size (P=0.02). Similarly, 55.77% of patients with low LDHA expression had T3 disease, while 78.79% of those with high LDHA expression were T3 (P=0.01). In terms of lymph node involvement, 88.46% of patients with low LDHA expression were classified as N0 (no lymph node involvement), while 65.66% of those with high LDHA expression were N0 (P=0.003). With regard to metastasis, 96.15% of patients with low LDHA expression were classified as M0 (no distant metastasis), whereas only 69.70% of those with high LDHA expression were M0 (P<0.001). Additionally, a significant difference in disease stage was observed, with stage III disease occurring in 50.00% and 47.47% of patients with low and high LDHA expression, respectively (P<0.001).
For LDHB expression, 91.67% of patients with low LDHB expression had tumors larger than 5 cm, while 79.75% of those with high expression had tumors of this size (P=0.03). However, no significant difference was observed in the TNM staging of the tumors in regard to LDHB expression (Table 3).
Table 3
| Clinical features | LDHA | LDHB | |||||||
|---|---|---|---|---|---|---|---|---|---|
| Low (n=52) | High (n=99) | Test method | P value | Low (n=72) | High (n=79) | Test method | P value | ||
| Tumor size (cm) | Fisher’s exact | 0.02* | Fisher’s exact | 0.03* | |||||
| <3 | 5 (9.62) | 1 (1.01) | 0 (0.00) | 6 (7.59) | |||||
| 3–5 | 7 (13.46) | 9 (9.09) | 6 (8.33) | 10 (12.66) | |||||
| >5 | 40 (76.92) | 89 (89.90) | 66 (91.67) | 63 (79.75) | |||||
| T | Chi-squared | 0.01* | Fisher’s exact | 0.15 | |||||
| T1 | 4 (7.69) | 4 (4.04) | 4 (5.56) | 4 (5.06) | |||||
| T2 | 19 (36.54) | 17 (17.17) | 12 (16.67) | 24 (30.38) | |||||
| T3 | 29 (55.77) | 78 (78.79) | 56 (77.78) | 51 (64.56) | |||||
| N | Chi-squared | 0.003** | Chi-squared | 0.15 | |||||
| N0 | 46 (88.46) | 65 (65.66) | 49 (68.06) | 62 (78.48) | |||||
| N1 | 6 (11.54) | 34 (34.34) | 23 (31.94) | 17 (21.52) | |||||
| M | Chi-squared | <0.001*** | Chi-squared | 0.14 | |||||
| M0 | 50 (96.15) | 69 (69.70) | 53 (73.61) | 66 (83.54) | |||||
| M1 | 2 (3.85) | 30 (30.30) | 19 (26.39) | 13 (16.46) | |||||
| Stage (7th) | Chi-squared | <0.001*** | Chi-squared | 0.19 | |||||
| I | 5 (9.62) | 5 (5.05) | 5 (6.94) | 5 (6.33) | |||||
| II | 19 (36.54) | 17 (17.17) | 12 (16.67) | 24 (30.38) | |||||
| III | 26 (50.00) | 47 (47.47) | 36 (50.00) | 37 (46.84) | |||||
| IV | 2 (3.85) | 30 (30.30) | 19 (26.39) | 13 (16.46) | |||||
Data are presented as n (%). *, P<0.05; **, P<0.01; ***, P<0.001. M, metastasis; N, node; T, tumor.
Survival analysis showed that patients with OV with low LDHA expression had better prognosis in terms of both disease-free survival (DFS) (P=0.002) and OS (P<0.001). In contrast, patients with OV and high LDHB expression had a longer DFS (P=0.008) and OS (P<0.001) (Figure 7C).
We subsequently divided patients with OV into four categories according to the expression level of LDHA and LDHB (both high, LDHA high and LDHB low, LDHA low and LDHB high, and both low) to determine the relationship of LDHA and LDHB with clinical characteristics. As illustrated in Figure 7D, these four subgroups could be identified clearly in fluorescence microscopy and differed significantly in terms of tumor size (P=0.01), T stage (P=0.01), N stage (P=0.009), M stage (P<0.001), TNM stage (P=0.004), DFS (P<0.001), and OS (P<0.001) (Table 4). Moreover, these four subgroups differed significantly in terms of OS (P<0.001) and DFS (P<0.001). The LDHA low-LDHB high group had the longest OS, while the LDHA high-LDHB low group had the shortest OS; meanwhile, the prognosis of the LDHA high-LDHB high and the LDHA low-LDHB low groups were in the intermediate range (P<0.001). As expected, similar patterns were observed for DFS (P<0.001) (Figure 7D), with the LDHA low-LDHB high group having the best prognosis and the LDHA high-LDHB low group having the worst prognosis (Figure 7D).
Table 4
| Clinical features | Type | Test method | P value | |||
|---|---|---|---|---|---|---|
| LDHA high-LDHB high (n=53) | LDHA high-LDHB low (n=46) | LDHA low-LDHB high (n=26) | LDHA low-LDHB low (n=26) | |||
| Tumor size (cm) | Fisher’s exact | 0.01** | ||||
| <3 | 1 (1.89) | 0 (0.00) | 5 (19.23) | 0 (0.00) | ||
| 3–5 | 6 (11.32) | 3 (6.52) | 4 (15.38) | 3 (11.54) | ||
| >5 | 46 (86.79) | 43 (93.48) | 17 (65.38) | 23 (88.46) | ||
| T | Fisher’s exact | 0.01* | ||||
| T1 | 3 (5.66) | 1 (2.17) | 1 (3.85) | 3 (11.54) | ||
| T2 | 11 (20.75) | 6 (13.04) | 13 (50.00) | 6 (23.08) | ||
| T3 | 39 (73.58) | 39 (84.78) | 12 (46.15) | 17 (65.38) | ||
| N | Chi-squared | 0.009** | ||||
| N0 | 38 (71.70) | 27 (58.70) | 24 (92.31) | 22 (84.62) | ||
| N1 | 15 (28.30) | 19 (41.30) | 2 (7.69) | 4 (15.38) | ||
| M | Chi-squared | <0.001*** | ||||
| M0 | 40 (75.47) | 29 (63.04) | 26 (100.00) | 24 (92.31) | ||
| M1 | 13 (24.53) | 17 (36.96) | 0 (0.00) | 2 (7.69) | ||
| Stage | Chi-squared | 0.004** | ||||
| I–II | 14 (26.42) | 8 (17.39) | 15 (57.69) | 9 (34.62) | ||
| III–IV | 39 (73.58) | 38 (82.61) | 11 (42.31) | 17 (65.38) | ||
| Disease free | Chi-squared | <0.001*** | ||||
| No | 7 (13.21) | 5 (10.87) | 13 (50.00) | 6 (23.08) | ||
| Yes | 46 (86.79) | 41 (89.13) | 13 (50.00) | 20 (76.92) | ||
| DFS (months) | 33 [21, 64] | 18.5 [8, 38.75] | 74 [52.25, 83] | 37.5 [23.25, 75.5] | Kruskal-Wallis | <0.001*** |
| Dead | Chi-squared | <0.001*** | ||||
| No | 27 (50.94) | 12 (26.09) | 24 (92.31) | 10 (38.46) | ||
| Yes | 26 (49.06) | 34 (73.91) | 2 (7.69) | 16 (61.54) | ||
| OS (months) | 68 [37, 89] | 36 [14.25, 73.5] | 83 [75.25, 97.5] | 65.5 [32.5, 80.5] | Kruskal-Wallis | <0.001*** |
Data are presented as n (%) or median [IQR]. *, P<0.05; **, P<0.01; ***, P<0.001. DFS, disease-free survival; IQR, interquartile range; M, metastasis; N, node; OS, overall survival; T, tumor.
Discussion
Among cases with epithelial ovarian carcinoma, 75% are ultimately confirmed to be HGSOC. A portion of HGSOC individuals exhibit an initial treatment response, yet the majority of will eventually develop resistance to chemotherapy (22,23). The mechanism underlying primary and acquired chemotherapy resistance likely involves chromosomal rearrangement and gene mutation (24,25). Despite the use of combination chemotherapy (carboplatin and paclitaxel), targeted treatment, and intraperitoneal chemotherapy, recurrence and drug resistance remain prevalent in the OV population (26,27).
In the search to overcome this issue, two general strategies have emerged. The first involves the development of novel therapy combinations or medications. The use of larger dosages of medications or the combination of various drugs, however, often enhances the adverse effects. Immunotherapy, such as that with ICIs, has demonstrated considerable efficacy in other tumors, with ICIs being approved by the Food and Drug Administration to treat a growing number of malignancies, such as melanoma and lung cancer (28,29). As for OV, however, clinical trial results have largely produced unsatisfactory results. Moore et al. conducted a trial comparing atezolizumab and placebo (both combined with paclitaxel + carboplatin + bevacizumab) in terms of the clinical outcomes of patients with newly diagnosed stage III or IV OV. They found that the groups did not differ significantly in terms of progression-free survival or OS (30,31). Similarly, Sabbatini et al. found that abagovomab did not prolong the recurrence-free survival or OS of patients with stage III/IV with OV who had complete clinical remission after surgery or chemotherapy (7,8). Despite the high expression of PD-L1 in OV, ICIs typically produce response rates of only 10% to 15% (32).
The second approach to OV therapy entails the early and accurate identification of those patients sensitive to curative treatment, especially immunotherapy. Analyzing tumor subtypes according the TME and the expression of certain genes appears to result in a more accurate and comprehensive assessment of cancer, including OV. Using the TCGA data of 33 major cancer types, Thorsson et al. delineated six immunological subtypes, with OV belonging to the C2 type with the highest M1–M2 macrophage polarization and the greatest T-cell receptor variety (33). It has been also observed that OV can be further clustered into several subgroups according to its TME. Zhang et al. reported that patients with epithelial OV and CD3+ tumor-infiltrating T cells had a longer OS and less recurrence, with the abundance of intratumoral T cells indicating a better clinical outcome (34). Lin et al. observed that higher expression levels of ERCC1 and XPD were associated with resistance to platinum-based chemotherapy (35). Xu et al. (36) developed a TME score that can be used to evaluate the prognosis and response to therapy of patients with OV.
Another factor hindering the application of ICIs in OV is the ineffectiveness of PD-L1 as a predictive marker for immunotherapy. Research suggests that PD-L1 may not be a suitable biomarker for determining the immunotherapy response in OV, as therapeutic value may vary across tumor types and therapeutic settings (8). In the KEYNOTE-100 trial, Matulonis et al. attempted to determine an appropriate PD-L1 cutoff to identify immunotherapy responders among patients with advanced recurrent OV (37). In our study, we found that a combined positive score ≥10 may be a viable predictor of therapeutic response in OV. However, although the objective response rate (ORR) was 30.0% for patients with a combined positive score ≥10 [95% confidence interval (CI): 11.9–54.3%] in the training set, it was 10.0% (95% CI: 2.8–23.7%) in the validation set. We further observed that the AUC of PD-L1 in identifying OV responders was only about 0.5. These results may be attributable to the differences in commercial test arrays, discrepancy between cytologic and surgical specimens, and intratumoral heterogeneity (38). These findings prompted us to stratify OV based on the expression of certain genes, which could be used for the early prediction of therapeutic efficacy.
Researches indicate that lactate is not only a metabolic waste product but also the most essential direct source of nourishment for tumor cells (39,40). Meanwhile, low-glucose (high lactate) and hypoxic conditions are unsuitable for effector T-cell survival and function, resulting in the decline of antitumor immunity (41-43). Kumagai et al. proposed that lactate can upregulate PD-1 expression to mediate the function of regulatory T cells (41). Other studies have reported that the expression and activity of LDHA are elevated in a variety of malignancies and are associated with a worse event-free survival rate or resistance to chemotherapy (40,44-46). Zhao et al. found that LDHA promoted tumor metastasis in patients with renal cell carcinoma by facilitating epithelial-mesenchymal transition (47). This is in line with our results, which identified LDHA as a possible oncogene. Deng et al. demonstrated that the inhibition of LDHB dramatically reduces the survival of tumor-initiating cells in non-small cell lung cancer, while Frank et al. observed that restoring LDHB expression potentiates the inhibitory effects of simvastatin on tumor cell proliferation (48,49). Meanwhile, in the study by Liu et al., the overexpression of LDHA and LDHB promoted the malignant transformation of GES-1 cells (a gastric epithelial cell line) by enhancing the Warburg effect during long-term exposure to N-nitroso compounds (50). These findings conflict with our own, and it may be that the function of LDHB varies according to the type of tumor. Further fundamental experiments are needed to generate firmer evidence related to LDHB’s role in cancer.
In this study, we found that LRGs were associated with prognosis in patients receiving immunotherapy, and that a portion were also associated with the expression of PD-1/PD-L1. scRNA analysis revealed that cells expressing LRGs were mainly involved in immune activities. We thus further examined the LRGs and found that, according to LRG, PD-1, and PD-L1 expression, patients with OV could be stratified into clusters, each with a distinct TME composition. More importantly, the 22 LRGs could be used to predict the immunotherapy response of patients with OV. Finally, we used a tissue array to examine the hub genes of LRG—LDHA and LDHB—and we found patients with OV and high LDHB expression had a better prognosis, while those with high LDHA expression had a worse prognosis. These results support LRGs as a target for therapy in OV. Moreover, the LRGs were correlated with PD-1/PD-L1 expression and immunotherapy response, a finding which may provide insights into addressing the poor efficacy of immunotherapy in OV. Finally, the LRG-based model demonstrated high accuracy in predicting immunotherapy response among patients with OV and has been made available as a convenient desktop tool for clinical decision-making.
Certain limitations of this study should be addressed. First, prospective data from a large sample are needed to validate our neural network model further, and cell experiments should be conducted to confirm LRGs’ influence on OV cells. Second, the mechanisms and signaling pathways of the LDHA and LDHB genes remain to be examined in future work.
Conclusions
LRGs correlate with the prognosis and immunotherapy response in patients with OV. LRG-based clustering can stratify OV into subtypes with distinct TMEs, and the LRG-based neural network model developed in this study can accurately predict the immunotherapy response of patients with OV. LDHA and LDHB are key hub genes with significant prognostic value for patients with OV.
Acknowledgments
None.
Footnote
Reporting Checklist: The authors have completed the TRIPOD reporting checklist. Available at https://tcr.amegroups.com/article/view/10.21037/tcr-2025-1802/rc
Peer Review File: Available at https://tcr.amegroups.com/article/view/10.21037/tcr-2025-1802/prf
Funding: This work was supported by
Conflicts of Interest: All authors have completed the ICMJE uniform disclosure form (available at https://tcr.amegroups.com/article/view/10.21037/tcr-2025-1802/coif). The authors have no conflicts of interest to declare.
Ethical Statement: The authors are accountable for all aspects of the work in ensuring that questions related to the accuracy or integrity of any part of the work are appropriately investigated and resolved. The study was conducted in accordance with the Declaration of Helsinki and its subsequent amendments.
Open Access Statement: This is an Open Access article distributed in accordance with the Creative Commons Attribution-NonCommercial-NoDerivs 4.0 International License (CC BY-NC-ND 4.0), which permits the non-commercial replication and distribution of the article with the strict proviso that no changes or edits are made and the original work is properly cited (including links to both the formal publication through the relevant DOI and the license). See: https://creativecommons.org/licenses/by-nc-nd/4.0/.
References
- Schoutrop E, Moyano-Galceran L, Lheureux S, et al. Molecular, cellular and systemic aspects of epithelial ovarian cancer and its tumor microenvironment. Semin Cancer Biol 2022;86:207-23. [Crossref] [PubMed]
- Herrera FG, Irving M, Kandalaft LE, et al. Rational combinations of immunotherapy with radiotherapy in ovarian cancer. Lancet Oncol 2019;20:e417-33. [Crossref] [PubMed]
- Matz M, Coleman MP, Carreira H, et al. Worldwide comparison of ovarian cancer survival: Histological group and stage at diagnosis (CONCORD-2). Gynecol Oncol 2017;144:396-404. [Crossref] [PubMed]
- Siminiak N, Czepczyński R, Zaborowski MP, et al. Immunotherapy in Ovarian Cancer. Arch Immunol Ther Exp (Warsz) 2022;70:19. [Crossref] [PubMed]
- Zhang Y, Zhang Z. The history and advances in cancer immunotherapy: understanding the characteristics of tumor-infiltrating immune cells and their therapeutic implications. Cell Mol Immunol 2020;17:807-21. [Crossref] [PubMed]
- Hodi FS, O'Day SJ, McDermott DF, et al. Improved survival with ipilimumab in patients with metastatic melanoma. N Engl J Med 2010;363:711-23. [Crossref] [PubMed]
- Sabbatini P, Harter P, Scambia G, et al. Abagovomab as maintenance therapy in patients with epithelial ovarian cancer: a phase III trial of the AGO OVAR, COGI, GINECO, and GEICO--the MIMOSA study. J Clin Oncol 2013;31:1554-61. [Crossref] [PubMed]
- Doroshow DB, Bhalla S, Beasley MB, et al. PD-L1 as a biomarker of response to immune-checkpoint inhibitors. Nat Rev Clin Oncol 2021;18:345-62. [Crossref] [PubMed]
- Yoshida GJ. Metabolic reprogramming: the emerging concept and associated therapeutic strategies. J Exp Clin Cancer Res 2015;34:111. [Crossref] [PubMed]
- Chen AN, Luo Y, Yang YH, et al. Lactylation, a Novel Metabolic Reprogramming Code: Current Status and Prospects. Front Immunol 2021;12:688910. [Crossref] [PubMed]
- Xin Q, Wang H, Li Q, et al. Lactylation: a Passing Fad or the Future of Posttranslational Modification. Inflammation 2022;45:1419-29. [Crossref] [PubMed]
- Yang H, Zou X, Yang S, et al. Identification of lactylation related model to predict prognostic, tumor infiltrating immunocytes and response of immunotherapy in gastric cancer. Front Immunol 2023;14:1149989. [Crossref] [PubMed]
- Jiang J, Huang D, Jiang Y, et al. Lactate Modulates Cellular Metabolism Through Histone Lactylation-Mediated Gene Expression in Non-Small Cell Lung Cancer. Front Oncol 2021;11:647559. [Crossref] [PubMed]
- Liberti MV, Locasale JW. The Warburg Effect: How Does it Benefit Cancer Cells? Trends Biochem Sci 2016;41:211-8. [Crossref] [PubMed]
- Chen L, Huang L, Gu Y, et al. Lactate-Lactylation Hands between Metabolic Reprogramming and Immunosuppression. Int J Mol Sci 2022;23:11943. [Crossref] [PubMed]
- Choi JE, Sebastian C, Ferrer CM, et al. A unique subset of glycolytic tumour-propagating cells drives squamous cell carcinoma. Nat Metab 2021;3:182-95. [Crossref] [PubMed]
- Vinasco K, Mitchell HM, Kaakoush NO, et al. Microbial carcinogenesis: Lactic acid bacteria in gastric cancer. Biochim Biophys Acta Rev Cancer 2019;1872:188309. [Crossref] [PubMed]
- Bhagat TD, Von Ahrens D, Dawlaty M, et al. Lactate-mediated epigenetic reprogramming regulates formation of human pancreatic cancer-associated fibroblasts. Elife 2019;8:e50663. [Crossref] [PubMed]
- Yoshihara K, Shahmoradgoli M, Martínez E, et al. Inferring tumour purity and stromal and immune cell admixture from expression data. Nat Commun 2013;4:2612. [Crossref] [PubMed]
- Chen B, Khodadoust MS, Liu CL, et al. Profiling Tumor Infiltrating Immune Cells with CIBERSORT. Methods Mol Biol 2018;1711:243-59. [Crossref] [PubMed]
- Chen S, Xie P, Cowan M, et al. Epigenetic priming enhances antitumor immunity in platinum-resistant ovarian cancer. J Clin Invest 2022;132:e158800. [Crossref] [PubMed]
- Cooke SL, Brenton JD. Evolution of platinum resistance in high-grade serous ovarian cancer. Lancet Oncol 2011;12:1169-74. [Crossref] [PubMed]
- Vaughan S, Coward JI, Bast RC Jr, et al. Rethinking ovarian cancer: recommendations for improving outcomes. Nat Rev Cancer 2011;11:719-25. [Crossref] [PubMed]
- Patch AM, Christie EL, Etemadmoghadam D, et al. Whole-genome characterization of chemoresistant ovarian cancer. Nature 2015;521:489-94. [Crossref] [PubMed]
- Alsop K, Fereday S, Meldrum C, et al. BRCA mutation frequency and patterns of treatment response in BRCA mutation-positive women with ovarian cancer: a report from the Australian Ovarian Cancer Study Group. J Clin Oncol 2012;30:2654-63. [Crossref] [PubMed]
- Lheureux S, Braunstein M, Oza AM. Epithelial ovarian cancer: Evolution of management in the era of precision medicine. CA Cancer J Clin 2019;69:280-304. [Crossref] [PubMed]
- De Tommasi O, Spagnol G, Marchetti M, et al. Lymph node metastasis in advanced ovarian cancer: Squaring the circle? Gynecology and Obstetrics Clinical Medicine 2024;4:e000112.
- Hargadon KM, Johnson CE, Williams CJ. Immune checkpoint blockade therapy for cancer: An overview of FDA-approved immune checkpoint inhibitors. Int Immunopharmacol 2018;62:29-39. [Crossref] [PubMed]
- Kubli SP, Berger T, Araujo DV, et al. Beyond immune checkpoint blockade: emerging immunological strategies. Nat Rev Drug Discov 2021;20:899-919. [Crossref] [PubMed]
- Moore KN, Pignata S. IMagyn050 Steering Committee. Trials in progress: IMagyn050/GOG 3015/ENGOT-OV39. A Phase III, multicenter, randomized study of atezolizumab versus placebo administered in combination with paclitaxel, carboplatin, and bevacizumab to patients with newly-diagnosed stage III or stage IV ovarian, fallopian tube, or primary peritoneal cancer. Int J Gynecol Cancer 2019;29:430-3.
- Moore KN, Bookman M, Sehouli J, et al. Atezolizumab, Bevacizumab, and Chemotherapy for Newly Diagnosed Stage III or IV Ovarian Cancer: Placebo-Controlled Randomized Phase III Trial (IMagyn050/GOG 3015/ENGOT-OV39). J Clin Oncol 2021;39:1842-55. [Crossref] [PubMed]
- Pujade-Lauraine E. New treatments in ovarian cancer. Ann Oncol 2017;28:viii57-60. [Crossref] [PubMed]
- Thorsson V, Gibbs DL, Brown SD, et al. The Immune Landscape of Cancer. Immunity 2019;51:411-2. [Crossref] [PubMed]
- Zhang L, Conejo-Garcia JR, Katsaros D, et al. Intratumoral T cells, recurrence, and survival in epithelial ovarian cancer. N Engl J Med 2003;348:203-13. [Crossref] [PubMed]
- Lin K, Ye D, Xie X. Protein expression levels of excision repair cross-complementation group 1 and xeroderma pigmentosum D correlate with response to platinum-based chemotherapy in the patients with advanced epithelial ovarian cancer. Int J Gynecol Cancer 2008;18:1007-12. [Crossref] [PubMed]
- Xu Z, Song J, Cao L, et al. Improving ovarian cancer treatment decision using a novel risk predictive tool. Aging (Albany NY) 2022;14:3464-83. [Crossref] [PubMed]
- Matulonis UA, Shapira-Frommer R, Santin AD, et al. Antitumor activity and safety of pembrolizumab in patients with advanced recurrent ovarian cancer: results from the phase II KEYNOTE-100 study. Ann Oncol 2019;30:1080-7. [Crossref] [PubMed]
- Satturwar S, Girolami I, Munari E, et al. Program death ligand-1 immunocytochemistry in lung cancer cytological samples: A systematic review. Diagn Cytopathol 2022;50:313-23. [Crossref] [PubMed]
- Rabinowitz JD, Enerbäck S. Lactate: the ugly duckling of energy metabolism. Nat Metab 2020;2:566-71. [Crossref] [PubMed]
- de la Cruz-López KG, Castro-Muñoz LJ, Reyes-Hernández DO, et al. Lactate in the Regulation of Tumor Microenvironment and Therapeutic Approaches. Front Oncol 2019;9:1143. [Crossref] [PubMed]
- Kumagai S, Koyama S, Itahashi K, et al. Lactic acid promotes PD-1 expression in regulatory T cells in highly glycolytic tumor microenvironments. Cancer Cell 2022;40:201-218.e9. [Crossref] [PubMed]
- Gatenby RA, Gillies RJ. Why do cancers have high aerobic glycolysis? Nat Rev Cancer 2004;4:891-9. [Crossref] [PubMed]
- Ho PC, Kaech SM. Reenergizing T cell anti-tumor immunity by harnessing immunometabolic checkpoints and machineries. Curr Opin Immunol 2017;46:38-44. [Crossref] [PubMed]
- Fu Y, Lan T, Cai H, et al. Meta-analysis of serum lactate dehydrogenase and prognosis for osteosarcoma. Medicine (Baltimore) 2018;97:e0741. [Crossref] [PubMed]
- Gan J, Wang W, Yang Z, et al. Prognostic value of pretreatment serum lactate dehydrogenase level in pancreatic cancer patients: A meta-analysis of 18 observational studies. Medicine (Baltimore) 2018;97:e13151. [Crossref] [PubMed]
- Zhang Z, Li Y, Yan X, et al. Pretreatment lactate dehydrogenase may predict outcome of advanced non small-cell lung cancer patients treated with immune checkpoint inhibitors: A meta-analysis. Cancer Med 2019;8:1467-73. [Crossref] [PubMed]
- Zhao J, Huang X, Xu Z, et al. LDHA promotes tumor metastasis by facilitating epithelial mesenchymal transition in renal cell carcinoma. Mol Med Rep 2017;16:8335-44. [Crossref] [PubMed]
- Deng H, Gao Y, Trappetti V, et al. Targeting lactate dehydrogenase B-dependent mitochondrial metabolism affects tumor initiating cells and inhibits tumorigenesis of non-small cell lung cancer by inducing mtDNA damage. Cell Mol Life Sci 2022;79:445. [Crossref] [PubMed]
- Frank AC, Raue R, Fuhrmann DC, et al. Lactate dehydrogenase B regulates macrophage metabolism in the tumor microenvironment. Theranostics 2021;11:7570-88. [Crossref] [PubMed]
- Liu X, Zou X, Zhou Y, et al. LDHA and LDHB overexpression promoted the Warburg effect in malignantly transformed GES-1 cells induced by N-nitroso compounds. Food Chem Toxicol 2023;180:114007. [Crossref] [PubMed]
(English Language Editor: J. Gray)

