Metastatic patterns, prognostic factors, and deep learning model development in primary gastrointestinal melanoma: a retrospective cohort analysis
Highlight box
Key findings
• In primary gastrointestinal melanoma (PGM): (I) the liver is the most frequent site of distant metastasis, followed by lungs, bones, and brain; (II) median overall survival (OS) is 18 months; (III) prognosis is significantly influenced by age, disease stage, and number of metastatic sites; (IV) systemic therapy improves survival outcomes; (V) deep learning models accurately predict OS and cancer-specific survival.
What is known and what is new?
• PGM is a rare malignancy with limited clinical characterization.
• This is the first study to comprehensively analyze metastatic patterns and prognostic factors in PGM. It introduces and validates deep learning-based models for personalized survival prediction.
What is the implication, and what should change now?
• Integrated systemic therapy should be considered to improve outcomes in PGM.
• Deep learning models offer a promising tool for individualized prognosis assessment and clinical decision-making.
Introduction
Melanoma is a highly malignant tumour derived from melanocytes. Melanocytes originate from the neural crest cells and migrate through the embryonic mesenchyme to reach their final location. Most melanocytes are located in the epidermis and dermis, but can also occur in extracutaneous sites such as the eye area, mucosal tissue, and leptomeninges (1,2). Cutaneous malignant melanoma is the most common type, whereas mucosal melanoma (MM) is an uncommon variant accounting for approximately 1% of all melanoma cases (3,4). Primary gastrointestinal melanoma (PGM) is an even rarer subtype, accounting for approximately 5% of MM cases (5). PGM is associated with the worst prognosis among MM subtypes. According to earlier research, patients with PGM have a median survival of 19.5 months [95% confidence interval (CI): 18.0–21.5] (6). One possible reason is that compared with MM in the head and neck area, PGM is more challenging to detect and diagnose promptly (7,8). The accuracy of PGM diagnosis remains low due to the lack advanced technologies. Previous studies have reported that PGM is diagnosed incidentally when it presents with symptoms of upper gastrointestinal bleeding, with iron deficiency anaemia as a rare aetiology (9-12).
The prevalence of PGM has been increasing since 1975 (13). However, PGM remains poorly understood. Existing research on PGM primarily consists of case reports, case series, or retrospective investigations based on limited populations (9-12,14,15). Clinical studies with large sample sizes, particularly prospective randomised controlled clinical trials, are still lacking. Moreover, detailed prognostic data on PGM, including survival rates and median survival times, are unavailable. Similarly, no comprehensive analyses of metastatic behaviour in PGM have been reported to date.
In this study, we performed a detailed evaluation of the metastatic patterns, prognostic factors, and survival rates of PGM by analysing data from the American Surveillance, Epidemiology, and End Results (SEER) database. Additionally, we developed a tool based on artificial intelligence and deep learning technologies to assist clinicians in predicting overall survival (OS) and cancer-specific survival (CSS) of patients with PGM. We present this article in accordance with the TRIPOD reporting checklist (available at https://tcr.amegroups.com/article/view/10.21037/tcr-2025-1701/rc).
Methods
Study design and patients’ source
This is a retrospective cohort study. Data were obtained from the SEER database, particularly the SEER Research Data, 17 Registries, November 2022 Sub [2000–2020] sub-database for the study. Approximately 26.5% of Americans are covered by this sub-database (based on the 2020 Census). Using SEER Stat 8.4.3 software, we screened the data based on the following criteria: set “Site and Morphology Behavior code lCD-O-3” as “Malignant”, set “Site and Morphology Site recode ICD-O-3/WHO 2008” as “Digestive System” and set “Site and Morphology Histology recode -broad groupings” as “8720-8799: nevi and melanomas”. Patients without complete metastatic site records were excluded (according to the SEER manual, these data mainly refer to patients diagnosed before 2010). The main outcome was OS, and the secondary outcome was CSS. These data were submitted in November 2022, and the follow-up cutoff date was December 31, 2020, according to the SEER manual. A flowchart of this study is presented in Figure 1.
This study was conducted in accordance with the Declaration of Helsinki and its subsequent amendments.
Clinical features
We collected as much clinical information as possible, including age, race, sex, tumour site, tumour stage (defined by SEER), tumour size, regional nodes examined, positive regional nodes, surgery records, radiotherapy records, chemotherapy records, systemic therapy records, months from diagnosis to treatment, OS time, survival status, cause of death, history of malignancy, bone metastasis, brain metastasis, liver metastasis, lung metastasis, and number of metastatic sites.
Patients who survived less than 1 month were recorded as having survival time of one month, and those older than 99 years were documented as 90 years in accordance with the SEER database’s recording standards. The tumour stage was defined by SEER and classified into three categories (localised/regional/distant), with specific definitions based on tumour location (see details: https://seer.cancer.gov/tools/ssm/Summary-Stage_v3.3.pdf).
The complete clinical data of patients are presented in Table 1. However, in subsequent survival analysis and modelling, some clinical features were combined due to the limited sample size (e.g., a number of metastatic sites was reclassified as no metastasis/single/two/more than two, and tumour sites were reclassified as the anus, anal canal, anorectum/colon, and rectum (excluding appendix)/small intestine, oesophagus, stomach, and others). The clinical data have been saved in https://cdn.amegroups.cn/static/public/tcr-2025-1701-1.xlsx.
Table 1
| Clinical feature | Overall (N=618) | Female (N=351) | Male (N=267) |
|---|---|---|---|
| Age (years) | 71.0 (60.0–79.0) | 72.0 (61.5–80.5) | 69.0 (58.0–76.5) |
| Race | |||
| White | 533 [87] | 301 [86] | 232 [87] |
| Black | 30 [5] | 17 [5] | 13 [5] |
| Asian or Pacific Islander | 47 [8] | 29 [8] | 18 [7] |
| American Indian/Alaska Native | 5 [1] | 2 [1] | 3 [1] |
| Unknown | 3 | 2 | 1 |
| Site | |||
| Anus, anal canal and anorectum | 318 [51] | 192 [55] | 126 [47] |
| Colon and rectum (excluding appendix) | 215 [35] | 123 [35] | 92 [34] |
| Small intestine | 27 [4] | 11 [3] | 16 [6] |
| Esophagus | 23 [4] | 14 [4] | 9 [3] |
| Stomach | 20 [3] | 6 [2] | 14 [5] |
| Gallbladder | 8 [1] | 1 [0] | 7 [3] |
| Digestive other | 3 [0] | 1 [0] | 2 [1] |
| Pancreas | 2 [0] | 1 [0] | 1 [0] |
| Ampulla of Vater | 1 [0] | 1 [0] | 0 [0] |
| Liver | 1 [0] | 1 [0] | 0 [0] |
| Pathology | |||
| 8720/3: malignant melanoma, NOS | 542 [88] | 301 [86] | 241 [90] |
| 8721/3: nodular melanoma | 38 [6] | 25 [7] | 13 [5] |
| 8730/3: amelanotic melanoma | 5 [1] | 4 [1] | 1 [0] |
| 8743/3: superficial spreading melanoma | 2 [0] | 2 [1] | 0 [0] |
| 8744/3: acral lentiginous melanoma, malignant | 1 [0] | 1 [0] | 0 [0] |
| 8746/3: mucosal lentiginous melanoma | 10 [2] | 6 [2] | 4 [1] |
| 8770/3: mixed epithelioid and spindle cell melanoma | 3 [0] | 1 [0] | 2 [1] |
| 8771/3: epithelioid cell melanoma | 3 [0] | 3 [1] | 0 [0] |
| 8772/3: spindle cell melanoma, NOS | 14 [2] | 8 [2] | 6 [2] |
| Stage | |||
| Localized | 184 [33] | 101 [32] | 83 [34] |
| Regional | 162 [29] | 88 [28] | 74 [30] |
| Distant | 215 [38] | 127 [40] | 88 [36] |
| Unknown | 57 | 35 | 22 |
| Tumor size (mm) | 37.5 (22.0–50.0) | 40.0 (22.0–51.0) | 35.0 (20.0–49.8) |
| Unknown | 220 | 111 | 109 |
| Regional nodes examined | 0.0 (0.0–1.0) | 0.0 (0.0–2.0) | 0.0 (0.0–1.0) |
| Unknown | 35 | 20 | 15 |
| Regional nodes positive | 1.0 (0.0–3.0) | 1.0 (0.0–4.0) | 1.0 (0.0–2.0) |
| Unknown | 441 | 250 | 191 |
| Surgery | 403 [65] | 237 [68] | 166 [62] |
| Radiotherapy | 137 [22] | 71 [20] | 66 [25] |
| Chemotherapy | 80 [13] | 43 [12] | 37 [14] |
| Systemic therapy | 166 [27] | 103 [29] | 63 [24] |
| Months from diagnosis to treatment | 1.0 (0.0–1.0) | 1.0 (0.0–1.0) | 1.0 (0.0–1.0) |
| Unknown | 82 | 47 | 35 |
| History of malignancy | 147 [24] | 78 [22] | 69 [26] |
| Bone metastasis | 28 [5] | 11 [3] | 17 [7] |
| Unknown | 33 | 18 | 15 |
| Brain metastasis | 21 [4] | 11 [3] | 10 [4] |
| Unknown | 32 | 18 | 14 |
| Liver metastasis | 114 [19] | 67 [20] | 47 [19] |
| Unknown | 30 | 15 | 15 |
| Lung metastasis | 93 [16] | 56 [17] | 37 [15] |
| Unknown | 34 | 20 | 14 |
| Number of metastatic sites | |||
| No metastasis | 424 [72] | 238 [71] | 186 [73] |
| Single | 98 [17] | 57 [17] | 41 [16] |
| Two | 54 [9] | 38 [11] | 16 [6] |
| Three | 14 [2] | 4 [1] | 10 [4] |
| Four | 2 [0] | 0 [0] | 2 [1] |
| Unknown | 26 | 14 | 12 |
| Survival time (month), median [95% CI] | 18 [15–21] | – | – |
| Unknown | 2 | – | – |
| Follow-up time (month), median [95% CI] | 54 [49–65] | – | – |
| Unknown | 2 | – | – |
Data are presented as median (IQR), n [%], or number, unless otherwise specified. Missing values are not involved in the percentage calculation. CI, confidence interval; IQR, interquartile range; NOS, not otherwise specified.
Survival analysis
All data were used to calculate the median survival time (and 95% CIs) and truncated to calculate the survival probabilities of 1, 3, and 5 years. Additionally, some subgroups were calculated, and their prognoses were compared using Kaplan-Meier curves and log-rank tests (for different sexes, stages, numbers of metastatic sites, and sites). All collected clinical features were subjected to univariate Cox proportional hazards analysis to calculate the hazard ratio (HR), of which clinical features (P<0.05) were included in the multivariate Cox analysis to determine the influential factors related to OS or CSS in PGM.
Deep learning survival model building
Following previous research practices, all the data were randomly divided into two cohorts (80% for the discovery cohort and 20% for the validation cohort) (16,17) (Table S1). The discovery cohort was used for training, whereas the validation cohort was used for further verification. Based on clinical experience (prior knowledge), we chose age, race, sex, tumour site, stage, tumour size, regional nodes examined, regional nodes positive, surgery, radiotherapy, chemotherapy, systemic therapy, months from diagnosis to treatment, history of malignancy, and number of metastatic sites as predictive variables. Initially, we used multivariate imputation by chained equations to fill in missing data, utilizing the R software and mice package. Categorical clinical features (sex, race, tumour site, stage, surgery, radiotherapy, chemotherapy, systemic therapy, history of malignancy, and number of metastatic sites) were converted to numeric labels (Table S2), whereas continuous clinical features were transformed using the z-transform (also called standardisation or auto-scaling, meaning the original data minus the mean and then divided by the standard deviation). The above z-transformation was based on the discovery cohort (Table S3), and the processing of the validation cohort was similarly predicted. The discovery cohort was used to develop a deep-learning survival model to predict PGM’s OS and CSS of patients with PGMs.
Survival data (time-to-event data) differ from time-series or image data because they usually include a continuous time variable and a categorical outcome event occurrence within a group. Therefore, we used the DeepSurv theory (by Katzman et al.) to inform our data processing and model building this time (18). In addition to numeric labels and z-transforms, we enabled batch normalisation, batch training (taking 64 samples each epoch) to improve the fitting effect, and an activated dropout layer (setting a 10% ratio) and early stopping function (the training will be interrupted automatically if the model’s performance does not improve significantly after 30 rounds of training) to prevent overfitting. We chose Adam as the optimiser and ReLU as the activation function and set the default learning rate to 0.05. The result was a series of numbers without biased terms. After sigmoid conversion, the survival probability (OS/CSS) of patients with PGM was calculated for the following months. This process was completed in Python 3.9.10 with the following packages: PyTorch, Pycox, Torchtuples, NumPy, Sklearn, and Pandas.
Deep learning survival model validation and compressed
After training with the discovery cohort data, the deep learning survival model was further evaluated using the validation cohort. The main evaluation index was the area under the receiver operating characteristic curve (AUC), followed by specificity, sensitivity, accuracy, negative predictive value (NPV), positive predictive value (PPV), and the clinical decision curve. In brief, the closer the AUC is to 1, the better the model’s performance, and the closer the AUC is to 0.5, the more likely it is to be a random estimate.
Finally, the model was compressed using the Windows software. The above process was performed using Pycharm, Pyside6 and Pyinstaller.
Statistical analysis
Continuous variables were tested using the Wilcoxon rank-sum test, and categorical variables were tested using Pearson’s chi-squared or Fisher’s exact test. Statistical significance was set at P<0.05. The entire analysis was performed in R 4.2.0, using the following packages for data management, analysis, and visualisation: tidyverse, patchwork, ggparliament, patchwork, ggplot2, autoReg, forest model, pROC, ggsci, dcurves, gtsummary, tableone, survival, survminer, and flextable.
Results
Part 1 descriptive and prognostic analysis
Demographic characteristics of patients
After screening based on the inclusion and exclusion criteria, 618 patients with PGM were included in this study. There were 351 females and 267 males, with a median age of 71 years (72 years in females and 69 years in males). Most patients with PGMs were white. PGM were most prevalent in the anus, anal canal, and anorectum, followed by the colon and rectum (excluding the appendix). Most patients were already at a distant stage when diagnosed, followed by localised and regional development. The median tumour size was 37.5 mm (40.0 mm in females and 35.0 in males). Most patients did not have their regional nodes examined, and most patients had one regional node positive. Most patients underwent surgery rather than radiotherapy, chemotherapy, or systemic therapy. The median time from diagnosis to treatment was 1 month. Most of the patients had no history of malignancy. The median survival time was 18 months (95% CI: 15–21), and the median follow-up time was 54 months (95% CI: 49–65) (Table 1).
Metastatic pattern of PGM
Most patients with PGM did not have distant metastases (71% in females, 73% in males and 72% in both). The most common sites of metastasis were the liver (20% in females, 19% in males and 19% in both), lungs (17% in females, 15% in males and 16% in both), bones (3% in females, 7% in males and 5% in both), and brain (3% in females, 4% in males and 4% in both) (Table 1). The overall median OS time was 18 months (95% CI: 15–21), and the CSS time was 22 months (95% CI: 19–26) in patients with PGM (Figure 2A). No significant difference in survival between the sexes, regardless of OS (P=0.16) or CSS (P=0.65) was observed (Figure 2B).
Median survival time and survival rate
We then summarised the median survival time and survival rates of patients with PGM in the different subgroups. The OS rates of patients with PGM were 60% (95% CI: 56–64%) at 1 year, 32% (95% CI: 28–36%) at 3 years, and 22% (95% CI: 18–26%) at 5 years. Localised PGM had a median OS time of 32 months (95% CI: 28–46), 47 months [95% CI: 40–not available (NA)], a median CSS time of 78% (95% CI: 72–85%) at 1 year, 50% (95% CI: 42–58%) at 3 years, and 36% (95% CI: 28–45%) at 5 years. The regional PGM had 24 months (95% CI: 20–32) median OS time, 28 months (95% CI: 23–38) median CSS time, 73% (95% CI: 66–80%) survival rate at 1 year, 37% (95% CI: 29–46%) survival rate at 3 years, and 23% (95% CI: 16–32%) survival rate at 5 years. Distant PGM had 7 months (95% CI: 6–9) median OS time, 8 months (95% CI: 6–10) median CSS time, 31% (95% CI: 25–38%) survival rate at 1 year, 12% (95% CI: 8.4–18%) survival rate at 3 years, and 10% (95% CI: 6.3–16%) survival rate at 5 years. Patients with PGM without metastasis had 28 months (95% CI: 23–30) median OS time, 32 months (95% CI: 28–44) median CSS time, 73% (95% CI: 68–77%) survival rate at 1 year, 41% (95% CI: 36–46%) survival rate at 3 years, and 28% (95% CI: 23–34%) survival rate at 5 years. Patients with PGM with single distant metastasis had 8 months (95% CI: 5–10) median OS time, 9 months (95% CI: 7–12) median CSS time, 30% (95% CI: 22–41%) survival rate at 1 year, 13% (95% CI: 7.3–22%) survival rate at 3 years, and 13% (95% CI: 7.3–22%) survival rate at 5 years. Patients with PGM with two distant metastases had 5 months (95% CI: 4–9) median OS time, 6 months (95% CI: 4–9) median CSS time, 23% (95% CI: 13–39%) survival rate at 1 year, 7.6% (95% CI: 2.6–22%) survival rate at 3 years, and 3.8% (95% CI: 0.7–22%) survival rate at 5 years. Patients with PGM with more than two distant metastases had 5 months (95% CI: 2–NA) median OS time, 6 months (95% CI: 3–NA) median CSS time, and 33% (95% CI: 15–69%) survival rate at 1 year. Patients with PGM in the anus, anal canal, and anorectum had 20 months (95% CI: 17–25) median OS time, 24 months (95% CI: 20–29) median CSS time, 66% (95% CI: 61–72%) survival rate at 1 year, 34% (95% CI: 28–40%) survival rate at 3 years, and 21% (95% CI: 16–27%) survival rate at 5 years. PGM of the colon and rectum (excluding the appendix) had a median OS time of 18 months (95% CI: 12–23), median CSS time of 22 months (95% CI: 17–30), survival rate of 56% (95% CI: 50–63%) at 1 year, survival rate of 32% (95% CI: 26–40%) at 3 years, and survival rate of 26% (95% CI: 20–34%) at 5 years. PGM of the small intestine had 10 months (95% CI: 7–NA) median OS time, 10 months (95% CI: 8–NA) median CSS time, 38% (95% CI: 22–64%) survival rate at 1 year, 32% (95% CI: 18–59%) survival rate at 3 years, and 32% (95% CI: 18–59%) survival rate at 5 years. PGM of the oesophagus had a median OS time of 26 months (95% CI: 11–NA), median CSS time of 26 months (95% CI: 11–NA), survival rate of 64% (95% CI: 47–88%) at 1 year, survival rate of 42% (95% CI: 24–72%) at 3 years, and survival rate of 21% (95% CI: 8.0–55%) at 5 years. Patients with PGM of the stomach had 7 months (95% CI: 3–16) median OS time, 9 months (95% CI: 4–NA) median CSS time, 29% (95% CI: 15–59%) survival rate at 1 year, 12% (95% CI: 3.2–42%) survival rate at 3 years, and 12% (95% CI: 3.2–42%) survival rate at 5 years. PGM of other sites had 7.5 months (95% CI: 6–54) median OS time, 14 months (95% CI: 7–NA) median CSS time, 43% (95% CI: 23–78%) survival rate at 1 year, 14% (95% CI: 4.0–52%) survival rate at 3 years and 7.1% (95% CI: 1.1–47%) survival rate at 5 years (Table 2).
Table 2
| Clinical features | Survival time (month) | Survival rate (%) | ||||
|---|---|---|---|---|---|---|
| OS | CSS | 1 year | 3 years | 5 years | ||
| Overall | 18 [15–21] | 22 [19–26] | 60 [56–64] | 32 [28–36] | 22 [18–26] | |
| Stage | ||||||
| Localized | 32 [28–46] | 47 [40–NA] | 78 [72–85] | 50 [42–58] | 36 [28–45] | |
| Regional | 24 [20–32] | 28 [23–38] | 73 [66–80] | 37 [29–46] | 23 [16–32] | |
| Distant | 7 [6–9] | 8 [6–10] | 31 [25–38] | 12 [8.4–18] | 10 [6.3–16] | |
| Number of metastatic sites | ||||||
| No metastasis | 28 [23–30] | 32 [28–44] | 73 [68–77] | 41 [36–46] | 28 [23–34] | |
| Single | 8 [5–10] | 9 [7–12] | 30 [22–41] | 13 [7.3–22] | 13 [7.3–22] | |
| Two | 5 [4–9] | 6 [4–9] | 23 [13–39] | 7.6 [2.6–22] | 3.8 [0.7–22] | |
| More than two | 5 [2–NA] | 6 [3–NA] | 33 [15–69] | NA [NA–NA] | NA [NA–NA] | |
| Site | ||||||
| Anus, anal canal and anorectum | 20 [17–25] | 24 [20–29] | 66 [61–72] | 34 [28–40] | 21 [16–27] | |
| Colon and rectum (excluding appendix) | 18 [12–23] | 22 [17–30] | 56 [50–63] | 32 [26–40] | 26 [20–34] | |
| Small intestine | 10 [7–NA] | 10 [8–NA] | 38 [22–64] | 32 [18–59] | 32 [18–59] | |
| Esophagus | 26 [11–NA] | 26 [11–NA] | 64 [47–88] | 42 [24–72] | 21 [8.0–55] | |
| Stomach | 7 [3–16] | 9 [4–NA] | 29 [15–59] | 12 [3.2–42] | 12 [3.2–42] | |
| Others | 7.5 [6–54] | 14 [7–NA] | 43 [23–78] | 14 [4.0–52] | 7.1 [1.1–47] | |
Data are presented as median [95% confidence interval]. CSS, cancer-specific survival; NA, not available; OS, overall survival.
For other subgroups, such as different sexes (Figure 2B) or different sites with a single metastasis (Figure S1A), as no significant difference was found in the Kaplan-Meier curves, the median survival time or survival rates were not analysed further.
Prognostic factors from Cox analysis
Univariate Cox analysis showed that age, tumour site, stage, tumour size, regional nodes examined, surgery, systemic therapy, and number of metastatic sites were associated with PGM OS, whereas age, tumour site, stage, tumour size, regional nodes examined, surgery, systemic therapy, chemotherapy, and number of metastatic sites were associated with PGM CSS. Most patients were at a distant stage and had the worst prognosis, regardless of OS (P<0.001) or CSS (P<0.001) (Figure 2C). Similarly, most patients had no metastasis and had the best prognosis regardless of OS (P<0.001) or CSS (P<0.001) (Figure 2D). Remarkably, patients with PGM at different sites had different OS (P=0.004), but no significant difference in CSS (P=0.07) was observed (Figure 2E). No significant difference in prognosis among patients with a single metastasis at different sites (liver, lung, brain, and bone) (P=0.65, OS; P=0.47, CSS) was observed (Figure S1A).
Multivariate Cox analysis revealed that older patients (HR 1.03, 95% CI: 1.01–1.04, P<0.001), other sites (HR 2.88, 95% CI: 1.32–6.29, P=0.008), regional stage (HR 1.62, 95% CI: 1.13–2.32, P=0.009), distant stage (HR 2.46, 95% CI: 1.49–4.06, P<0.001) and two distant metastases (HR 1.83, 95% CI: 1.03–3.27, P=0.04) had worse OS, while patients receiving systemic therapy (HR 0.70, 95% CI: 0.50–0.99, P=0.042) had better OS (Table 3 and Figure 3). Meanwhile, multivariate Cox analysis indicated that older age (HR 1.02, 95% CI: 1.01–1.03, P<0.001), other sites (HR 2.52, 95% CI: 1.01–6.30, P=0.048), regional stage (HR 1.65, 95% CI: 1.11–2.45, P=0.01), distant stage (HR 2.67, 95% CI: 1.54–4.63, P<0.001), chemotherapy (HR 1.82, 95% CI: 1.23–2.71, P=0.003) and two distant metastases (HR 2.03, 95% CI: 1.11–3.70, P=0.02) had worse CSS, while patients receiving systemic therapy (HR 0.66, 95% CI: 0.44–0.97, P=0.04) had better CSS (Table 3 and Figure 3).
Table 3
| Clinical features | OS | CSS | |||||||
|---|---|---|---|---|---|---|---|---|---|
| Number | Number of events | Hazard ratio (95% CI); P value | Number | Number of events | Hazard ratio (95% CI); P value | ||||
| Univariable | Multivariable | Univariable | Multivariable | ||||||
| Age | 616 | 423 | 1.02 (1.02–1.03); <0.001 | 1.03 (1.01–1.04); <0.001 | 616 | 359 | 1.02 (1.01–1.03); <0.001 | 1.02 (1.01–1.03); <0.001 | |
| Race | 613 | 613 | |||||||
| White | 368 | 313 | |||||||
| Black | 19 | 0.89 (0.56–1.40); 0.61 | 13 | 0.72 (0.41–1.25); 0.24 | |||||
| Asian or Pacific Islander | 32 | 0.81 (0.56–1.16); 0.25 | 29 | 0.87 (0.59–1.27); 0.46 | |||||
| American Indian/Alaska Native | 3 | 1.11 (0.36–3.46); 0.86 | 3 | 1.31 (0.42–4.08); 0.64 | |||||
| Sex | 616 | 616 | |||||||
| Female | 234 | 206 | |||||||
| Male | 189 | 1.15 (0.95–1.39); 0.161 | 153 | 1.05 (0.85–1.29); 0.66 | |||||
| Site | 616 | 616 | |||||||
| Anus, anal canal and anorectum | 216 | 185 | |||||||
| Colon and rectum (excluding appendix) | 143 | 1.11 (0.90–1.37); 0.32 | 1.02 (0.76–1.37); 0.90 | 122 | 1.11 (0.88–1.40); 0.36 | 0.95 (0.69–1.30); 0.74 | |||
| Esophagus | 16 | 1.07 (0.64–1.78); 0.80 | 0.75 (0.34–1.68); 0.49 | 14 | 1.09 (0.63–1.87); 0.77 | 0.55 (0.23–1.33); 0.19 | |||
| Others | 14 | 2.06 (1.20–3.55); 0.009 | 2.88 (1.32–6.29); 0.008 | 11 | 1.87 (1.02–3.44); 0.044 | 2.52 (1.01–6.30); 0.048 | |||
| Small intestine | 17 | 1.31 (0.80–2.15); 0.28 | 0.87 (0.44–1.75); 0.70 | 14 | 1.28 (0.74–2.21); 0.37 | 0.73 (0.33–1.60); 0.44 | |||
| Stomach | 17 | 2.30 (1.41–3.78); <0.001 | 1.62 (0.56–4.66); 0.37 | 13 | 2.05 (1.17–3.60); 0.01 | 0.92 (0.22–3.92); 0.91 | |||
| Stage | 561 | 561 | |||||||
| Localized | 102 | 77 | |||||||
| Regional | 102 | 1.37 (1.04–1.80); 0.03 | 1.62 (1.13–2.32); 0.009 | 89 | 1.57 (1.16–2.13); 0.004 | 1.65 (1.11–2.45); 0.01 | |||
| Distant | 178 | 3.30 (2.58–4.23); <0.001 | 2.46 (1.49–4.06); <0.001 | 156 | 3.81 (2.89–5.03); <0.001 | 2.67 (1.54–4.63); <0.001 | |||
| Tumor size (mm) | 398 | 265 | 1.00 (1.00–1.01); <0.001 | 1.00 (1.00–1.01); 0.18 | 398 | 231 | 1.00 (1.00–1.01); <0.001 | 1.00 (1.00–1.01); 0.06 | |
| Regional nodes examined | 583 | 400 | 0.97 (0.95–0.98); <0.001 | 0.99 (0.97–1.01); 0.18 | 583 | 339 | 0.97 (0.96–0.99); 0.002 | 0.99 (0.97–1.02); 0.56 | |
| Regional nodes positive | 177 | 110 | 1.01 (1.00–1.02); 0.08 | 177 | 97 | 1.01 (1.00–1.02); 0.054 | |||
| Surgery | 616 | 616 | |||||||
| No | 169 | 146 | |||||||
| Yes | 254 | 0.46 (0.38–0.56); <0.001 | 0.93 (0.63–1.36); 0.69 | 213 | 0.45 (0.36–0.56); <0.001 | 0.90 (0.58–1.38); 0.62 | |||
| Radiotherapy | 616 | 616 | |||||||
| No | 323 | 271 | |||||||
| Yes | 100 | 1.10 (0.88–1.38); 0.41 | 88 | 1.15 (0.90–1.46); 0.26 | |||||
| Chemotherapy | 616 | 616 | |||||||
| No | 357 | 299 | |||||||
| Yes | 66 | 1.24 (0.96–1.62); 0.11 | 60 | 1.34 (1.02–1.77); 0.04 | 1.82 (1.23–2.71); 0.003 | ||||
| Systemic therapy | 616 | 616 | |||||||
| No | 327 | 273 | |||||||
| Yes | 96 | 0.67 (0.53–0.84); <0.001 | 0.70 (0.50–0.99); 0.042 | 86 | 0.72 (0.56–0.91); 0.007 | 0.66 (0.44–0.97); 0.04 | |||
| Months from diagnosis to treatment | 536 | 352 | 1.02 (0.92–1.13); 0.68 | 536 | 301 | 1.05 (0.95–1.17); 0.34 | |||
| History of malignancy | 616 | 616 | |||||||
| No | 316 | 281 | |||||||
| Yes | 107 | 1.09 (0.87–1.36); 0.45 | 78 | 0.88 (0.69–1.14); 0.34 | |||||
| Number of metastatic sites | 592 | 592 | |||||||
| No metastasis | 262 | 214 | |||||||
| Single | 81 | 2.54 (1.97–3.27); <0.001 | 1.21 (0.71–2.06); 0.49 | 69 | 2.65 (2.01–3.49); <0.001 | 1.08 (0.61–1.90); 0.80 | |||
| Two | 45 | 3.60 (2.61–4.96); <0.001 | 1.83 (1.03–3.27); 0.04 | 44 | 4.39 (3.15–6.11); <0.001 | 2.03 (1.11–3.70); 0.02 | |||
| More than two | 13 | 3.61 (2.06–6.33); <0.001 | 1.39 (0.51–3.78); 0.52 | 12 | 4.07 (2.26–7.31); <0.001 | 1.51 (0.54–4.21); 0.43 | |||
Clinical characteristics with P value less than 0.05 in univariate analysis were included in multivariate analysis. CI, confidence interval; CSS, cancer-specific survival; OS, overall survival.
Part 2 machine learning analysis
Deep learning model development
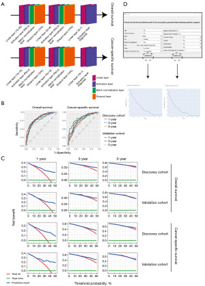
To predict the OS and CSS of patients with PGM, we developed two deep-learning survival models. Initially, we used multivariate imputation by chained equations to fill in missing data. Overall, the proportion of missing values was relatively low, all within 1%, with the highest missing rate observed for the stage variable. The distribution of missing values was shown in Figure S1B. Then all the data were randomly divided into two cohorts (80% for the discovery cohort and 20% for the validation cohort). No significant difference between the discovery and validation cohorts was observed, except for the tumour stage and number of metastatic sites (Table S1). After 48 and 34 epochs for the OS and CSS models, respectively, the early stopping function terminated the OS and CSS model training, respectively. The training curves are shown in Figure S1C, and the model hyperparameters are presented in https://cdn.amegroups.cn/static/public/tcr-2025-1701-2.pdf. The OS model consisted of 10 layers: a linear layer (15×32), activation layer (ReLU), batch normalisation layer, dropout layer (10%), linear layer (32×8), activation layer (ReLU), batch normalisation layer, dropout layer (10%), linear layer (8×1), and activation layer (sigmoid). The CSS model consists of 10 layers: a linear layer (15×16), activation layer (ReLU), batch normalisation layer, dropout layer (10%), linear layer (16×16), activation layer (ReLU), batch normalisation layer, dropout layer (10%), linear layer (16×1) and activation layer (sigmoid) (Figure 4A).
Deep learning mode validation
The OS model had an AUC of 0.7746 and 0.7295 in the discovery and validation cohorts, respectively, whereas the CSS model had AUCs of 0.7412 and 0.7331 in the discovery and validation cohorts, respectively. The prediction results were truncated at 1, 3, and 5 years to evaluate the performance of the models in detail. In discovery cohort, OS model had 0.8366 AUC (95% CI: 0.8011–0.8721), with 0.7296 specificity, 0.7861 sensitivity, 0.7510 accuracy, 0.8485 NPV and 0.6391 PPV at 1-year OS prediction. For 3-year OS prediction, the model achieved an AUC of 0.8177 (95% CI: 0.7798–0.8557), 0.6891 specificity, 0.7973 sensitivity, 0.7551 accuracy, 0.6856 NPV and 0.8000 PPV, and achieved 0.8011 AUC (95% CI: 0.7591–0.8431), 0.7099 specificity, 0.7651 sensitivity, 0.7470 accuracy, 0.5959 NPV and 0.8439 PPV at 5-year OS prediction. In validation cohort, OS model had 0.7757 AUC (95% CI: 0.6904–0.8610), 0.7973 specificity, 0.7000 sensitivity, 0.7581 accuracy, 0.7973 NPV and 0.7000 PPV at 1-year OS prediction, owned 0.8046 AUC (95% CI: 0.7239–0.8854), 0.8723 specificity, 0.6364 sensitivity, 0.7258 accuracy, 0.5942 NPV and 0.8909 PPV at 3-year OS prediction, and achieved 0.7605 AUC (95% CI: 0.6709–0.8500), 0.8571 specificity, 0.5976 sensitivity, 0.6855 accuracy, 0.5217 NPV and 0.8909 PPV at 5-year OS prediction (Table 4 and Figure 4B).
Table 4
| Performance | Overall survival | Cancer-specific survival | |||||||||||||
|---|---|---|---|---|---|---|---|---|---|---|---|---|---|---|---|
| Discovery cohort | Validation cohort | Discovery cohort | Validation cohort | ||||||||||||
| 1 year | 3 years | 5 years | 1 year | 3 years | 5 years | 1 year | 3 years | 5 years | 1 year | 3 years | 5 years | ||||
| AUC | 0.8366 | 0.8177 | 0.8011 | 0.7757 | 0.8046 | 0.7605 | 0.7870 | 0.7314 | 0.7068 | 0.8169 | 0.7720 | 0.7478 | |||
| AUC 95% CI | 0.8011–0.8721 | 0.7798–0.8557 | 0.7591–0.8431 | 0.6904–0.8610 | 0.7239–0.8854 | 0.6709–0.8500 | 0.7457–0.8283 | 0.6871–0.7756 | 0.6605–0.7531 | 0.7371–0.8967 | 0.6885–0.8554 | 0.6584–0.8371 | |||
| Specificity | 0.7296 | 0.6891 | 0.7099 | 0.7973 | 0.8723 | 0.8571 | 0.7817 | 0.6820 | 0.5935 | 0.8205 | 0.5926 | 0.6122 | |||
| Sensitivity | 0.7861 | 0.7973 | 0.7651 | 0.7000 | 0.6364 | 0.5976 | 0.6839 | 0.6902 | 0.7250 | 0.7174 | 0.8571 | 0.8400 | |||
| Accuracy | 0.7510 | 0.7551 | 0.7470 | 0.7581 | 0.7258 | 0.6855 | 0.7510 | 0.6862 | 0.6680 | 0.7823 | 0.7419 | 0.7500 | |||
| NPV | 0.8485 | 0.6856 | 0.5959 | 0.7973 | 0.5942 | 0.5217 | 0.8439 | 0.6736 | 0.6225 | 0.8312 | 0.7619 | 0.7143 | |||
| PPV | 0.6391 | 0.8000 | 0.8439 | 0.7000 | 0.8909 | 0.8909 | 0.5889 | 0.6984 | 0.7000 | 0.7021 | 0.7317 | 0.7683 | |||
AUC, area under the curve; CI, confidence interval; NPV, negative predictive value; PPV, positive predictive value.
In the discovery cohort, the CSS model had 0.7870 AUC (95% CI: 0.7457–0.8283), 0.7817 specificity, 0.6839 sensitivity, 0.7510 accuracy, 0.8439 NPV, and 0.5889 PPV for 1-year CSS prediction, and 0.7314 AUC (95% CI: 0.6871–0.7756), 0.6820 specificity, 0.6902 sensitivity, 0.6862 accuracy, 0.6736 NPV and 0.6984 PPV at 3-year CSS prediction, and achieved 0.7068 AUC (95% CI: 0.6605–0.7531), 0.5935 specificity, 0.7250 sensitivity, 0.6680 accuracy, 0.6225 NPV and 0.7000 PPV for 5-year CSS prediction. In the validation cohort, CSS model had 0.8169 AUC (95% CI: 0.7371–0.8967), 0.8205 specificity, 0.7174 sensitivity, 0.7823 accuracy, 0.8312 NPV and 0.7021 PPV at 1-year CSS prediction, for 3-year CSS prediction, the model achieved an AUC of 0.7720 (95% CI: 0.6885–0.8554), 0.5926 specificity, 0.8571 sensitivity, 0.7419 accuracy, 0.7619 NPV and 0.7317 PPV, and achieved 0.7478 AUC (95% CI: 0.6584–0.8371), 0.6122 specificity, 0.8400 sensitivity, 0.7500 accuracy, 0.7143 NPV and 0.7683 PPV at 5-year CSS prediction (Table 4 and Figure 4B).
Clinical decision curves
Clinical decision curves revealed that if clinicians used OS and CSS models, patients with PGM may acquire much net benefit in 1- and 3-year OS/CSS prediction, except for the 5-year OS/CSS prediction (Figure 4C). However, considering that the median survival time of PGM was only approximately 18 months (Table 2), we considered these models accurate and reliable. Therefore, we packaged the OS and CSS models into Windows software and uploaded them. After the clinician inputs the clinical features of patients with PGM and clicks the Predict OS button or Predict CSS button, the built-in deep learning models were called to automatically calculate and draw the patient’s survival curve (OS/CSS) (Figure 4D).
Discussion
PGM can develop in any area of the gastrointestinal mucosa. Unlike cutaneous malignant melanoma, the cause of PGM may be related to Schwannian neuroblast cells, melanocytic differentiation of neural crest cells, or neoplastic transformation of amine precursor uptake and decarboxylation cells within the gut (19-22). Therefore, the therapies for PGM may differ. However, little recent research on PGM exists because of its rarity. Furthermore, the rare is, nature of PGM continues to pose challenges in its diagnosis. Clinicians sometimes face difficulties in differentiating between PGM and metastatic gastrointestinal melanoma, that usually depends on histological examination (23). Some patients with PGM get accidentally diagnosed due to upper gastrointestinal bleeding or vomiting, and some may be misdiagnosed with other diseases such as gastrointestinal (9-12,24). Currently, effective technologies for the early diagnosis of PGM are lacking. Furthermore, comprehensive survival rate and survival duration statistics of PGM are not reported in detail in previous studies, particularly for PGM at different stages and sites. These gaps motivated us to conduct the present study.
We searched the SEER database, thoroughly and methodically reported the PGM survival rate, survival time, and metastatic pattern, investigated the clinical features influencing prognosis, and created artificial intelligence-based OS/CSS models. The median OS was 18 months (95% CI: 15–21), and CSS was 22 months (95% CI: 19–26) in patients with PGM. The OS rates of patients with PGM were 60% (95% CI: 56–64%) at 1 year, 32% (95% CI: 28–36%) at 3 years, and 22% (95% CI: 18–26%) at 5 years. The most common sites of metastases were the liver (19%), lungs (16%), bones (5%), and brain (4%). It is revealed that older patients (HR 1.03, 95% CI: 1.01–1.04, P<0.001), other sites (HR 2.88, 95% CI: 1.32–6.29, P=0.008), regional stage (HR 1.62, 95% CI: 1.13–2.32, P=0.009), distant stage (HR 2.46, 95% CI: 1.49–4.06, P<0.001) and two distant metastases (HR 1.83, 95% CI: 1.03–3.27, P=0.04) had worse OS, whereas patients receiving systemic therapy (HR 0.70, 95% CI: 0.50–0.99, P=0.042) exhibited better OS. Meanwhile, older age (HR 1.02, 95% CI: 1.01–1.03, P<0.001), other sites (HR 2.52, 95% CI: 1.01–6.30, P=0.048), regional stage (HR 1.65, 95% CI: 1.11–2.45, P=0.01), distant stage (HR 2.67, 95% CI: 1.54–4.63, P<0.001), chemotherapy (HR 1.82, 95% CI: 1.23–2.71, P=0.003) and two distant metastases (HR 2.03, 95% CI: 1.11–3.70, P=0.02) had worse CSS, while patients receiving systemic therapy (HR 0.66, 95% CI: 0.44–0.97, P=0.04) had better CSS. The deep learning models performed well in PGM OS (0.7757–0.8366 AUC at 1 year and 0.8046–0.8177 at 3 years) and CSS predictions (0.7870–0.8169 AUC at 1 year and 0.7314–0.7720 at 3 years). The models were packaged as clinical tools and uploaded.
We found the median OS time of PGM as 18 months (95% CI: 15–21), that was similar to the 19.5 months’ median survival time (95% CI: 18.0–21.5) reported by Al-Haseni et al. (6). Similar findings are reported by Qiu et al. investigation (25). In our study, the most common patients with PGM were white in the anorectum, that was also observed in previous study (13). This indicates that systemic therapy was a protective factor against PGM prognosis in this study, but Du et al. believed that surgery played such a role (13). A possible reason for this may be that they did not collect systemic therapy records or include them in the multivariate analysis. This may have led to confounding bias. Based on these results, we believe that our results are more reliable. Additionally, Tacastacas et al. supported our findings that the effect of surgery is not yet clearly established (3). One limitation of surgical intervention may be that the primary lesions of PGM are often large and challenging to diagnose, leading to regional lymph node metastasis in approximately 80% of patients (15,19). Du et al. found that age and distant stage were risk factors for PGM prognosis, which is consistent with our findings (13).
Some researchers have proposed tools to predict the prognosis of PGM. Qiu et al. developed a nomogram to predict PGM CSS, but its AUC at 1-year prediction was only 0.757–0.763, lower than ours (0.7870 in the discovery cohort and 0.8169 in the validation cohort) (25). Badakhshi et al. also constructed a model to predict PGM’s OS of PGMs, whose AUC was only 0.746–0.810 lower than ours (0.8011–0.8366) and was not validated in a blind dataset (26). These results demonstrate that the proposed model is both practical and reliable.
The prognosis of various tumours is related to the tumour stage. Currently, the most widely used staging system is the tumor-node-metastasis (TNM) staging system, developed by the American Joint Committee on Cancer. However, for melanoma, the TNM staging system is only applicable to skin and eye lesions and not yet applied to PGM. PGM currently a lacks widely applicable staging methods, leading to a lack of prognostic assessment tools. Conventional models, such as Cox regression, primarily rely on linear assumptions, emphasising the existence of a linear relationship between clinical features and outcomes. However, the real world is complex and non-linear. Therefore, this assumption is ideal. Based on nonlinear assumptions, the deep learning model and DeepSurv theory can compensate for this shortcoming and is being used clinically (18,27,28). Therefore, we decided to use this theory to build prognostic models for PGM.
According to Tran et al., a 78-year-old man with PGM in the rectum showed a complete response to pembrolizumab therapy (29). Endo et al. also mentioned that patients with PGM had long-term survival after surgery and nivolumab (30). Although there are different opinions, this exciting evidence implies that immune checkpoint inhibitors may enhance PGM’s prognosis (11,31).
There are some limitations in this study. As a retrospective analysis, it is subject to inherent selection and information biases. The SEER sub database, which represents only approximately 26.5% of the U.S. population, may limit the generalizability of the findings to other geographic regions or non-U.S. populations. The DeepSurv model relies on preselected variables informed by prior knowledge, potentially introducing selection bias and excluding other relevant predictors, such as comorbidities, laboratory values, or molecular markers, which are not available in the SEER database. As this study is observational and non-randomized, the observed association between systemic therapy and improved survival may reflect confounding by indication rather than a true causal effect. Further prospective studies are necessary to validate our models. Future research should aim to address these limitations.
Conclusions
The prognosis of PGM differs significantly among subtypes, and the models developed in this study can accurately predict its prognosis.
Acknowledgments
None.
Footnote
Reporting Checklist: The authors have completed the TRIPOD reporting checklist. Available at https://tcr.amegroups.com/article/view/10.21037/tcr-2025-1701/rc
Peer Review File: Available at https://tcr.amegroups.com/article/view/10.21037/tcr-2025-1701/prf
Funding: This study was supported by
Conflicts of Interest: All authors have completed the ICMJE uniform disclosure form (available at https://tcr.amegroups.com/article/view/10.21037/tcr-2025-1701/coif). The authors have no conflicts of interest to declare.
Ethical Statement: The authors are accountable for all aspects of the work in ensuring that questions related to the accuracy or integrity of any part of the work are appropriately investigated and resolved. This study was conducted in accordance with the Declaration of Helsinki and its subsequent amendments.
Open Access Statement: This is an Open Access article distributed in accordance with the Creative Commons Attribution-NonCommercial-NoDerivs 4.0 International License (CC BY-NC-ND 4.0), which permits the non-commercial replication and distribution of the article with the strict proviso that no changes or edits are made and the original work is properly cited (including links to both the formal publication through the relevant DOI and the license). See: https://creativecommons.org/licenses/by-nc-nd/4.0/.
References
- Olla D, Neumeister MW. Mucosal Melanoma. Clin Plast Surg 2021;48:707-11. [Crossref] [PubMed]
- Mihajlovic M, Vlajkovic S, Jovanovic P, et al. Primary mucosal melanomas: a comprehensive review. Int J Clin Exp Pathol 2012;5:739-53. [PubMed]
- Tacastacas JD, Bray J, Cohen YK, et al. Update on primary mucosal melanoma. J Am Acad Dermatol 2014;71:366-75. [Crossref] [PubMed]
- Ballester Sánchez R, de Unamuno Bustos B, Navarro Mira M, et al. Mucosal melanoma: an update. Actas Dermosifiliogr 2015;106:96-103. [PubMed]
- Cui C, Lian B, Zhou L, et al. Multifactorial Analysis of Prognostic Factors and Survival Rates Among 706 Mucosal Melanoma Patients. Ann Surg Oncol 2018;25:2184-92. [Crossref] [PubMed]
- Al-Haseni A, Vrable A, Qureshi MM, et al. Survival outcomes of mucosal melanoma in the USA. Future Oncol 2019;15:3977-86. [Crossref] [PubMed]
- Falcone R, Verkhovskaia S, Di Pietro FR, et al. Primary Mucosal Melanoma: Clinical Experience from a Single Italian Center. Curr Oncol 2024;31:588-97. [Crossref] [PubMed]
- Ng YYR, Tan GHC, Quek RHH, et al. Clinical patterns and management of primary mucosal melanoma: a single centre experience. ANZ J Surg 2018;88:1145-50. [Crossref] [PubMed]
- Abu-Heija U, Darweesh M, Kusmic D, et al. Primary Gastric Mucosal Melanoma: A Rare Etiology of Iron Deficiency Anemia. Cureus 2023;15:e38668. [Crossref] [PubMed]
- Farooq A, Rahman H, Bani Fawwaz BA, et al. Wandering Mucosal Melanoma Presenting as Occult Gastrointestinal Blood Loss Anemia. Cureus 2022;14:e25614. [Crossref] [PubMed]
- Sohail Z, Samar MR, Qureshi NJ, et al. A Curious Case of Primary Gastric Mucosal Melanoma. Korean J Gastroenterol 2024;83:33-6. [Crossref] [PubMed]
- Chu YM, Hung CS, Huang CS. Primary malignant melanoma of the esophagogastric junction: A case report. Medicine (Baltimore) 2021;100:e26467. [Crossref] [PubMed]
- Du Y, Chang X, Li X, et al. Incidence and survival of patients with primary gastrointestinal melanoma: a population-based study. Int J Colorectal Dis 2023;38:87. [Crossref] [PubMed]
- De Giorgi V, Scarfì F, Boselli C, et al. A rare case of polypoid primary anorectal melanoma with subsequent giant stomach metastasis: A gastrointestinal involvement of both primary and metastatic mucosal melanoma. Dermatol Reports 2021;13:9092. [Crossref] [PubMed]
- Sanchez AA, Wu TT, Prieto VG, et al. Comparison of primary and metastatic malignant melanoma of the esophagus: clinicopathologic review of 10 cases. Arch Pathol Lab Med 2008;132:1623-9. [Crossref] [PubMed]
- Taylor RA, Pare JR, Venkatesh AK, et al. Prediction of In-hospital Mortality in Emergency Department Patients With Sepsis: A Local Big Data-Driven, Machine Learning Approach. Acad Emerg Med 2016;23:269-78. [Crossref] [PubMed]
- Jiang Z, Spielvogel C, Haberl D, et al. Spatial imaging features derived from SUVmax location in resectable NSCLC are associated with tumor aggressiveness. Eur J Nucl Med Mol Imaging 2026;53:1458-68. [Crossref] [PubMed]
- Katzman JL, Shaham U, Cloninger A, et al. DeepSurv: personalized treatment recommender system using a Cox proportional hazards deep neural network. BMC Med Res Methodol 2018;18:24. [Crossref] [PubMed]
- Kottschade LA, Grotz TE, Dronca RS, et al. Rare presentations of primary melanoma and special populations: a systematic review. Am J Clin Oncol 2014;37:635-41. [Crossref] [PubMed]
- Mishima Y. Melanocytic and nevocytic malignant melanomas. Cellular and subcellular differentiation. Cancer 1967;20:632-49. [Crossref] [PubMed]
- Amar A, Jougon J, Edouard A, et al. Primary malignant melanoma of the small intestine. Gastroenterol Clin Biol 1992;16:365-7. [PubMed]
- Krausz MM, Ariel I, Behar AJ. Primary malignant melanoma of the small intestine and the APUD cell concept. J Surg Oncol 1978;10:283-8. [Crossref] [PubMed]
- Aggarwal R, Dhawan S, Chopra P. Primary gastric melanoma: a diagnostic challenge. J Gastrointest Cancer 2014;45:33-5. [Crossref] [PubMed]
- Gabali AM, Priebe P, Ganesan S. Primary melanoma of small intestine masquerading as gastrointestinal stromal tumor: a case report and literature review. Am Surg 2008;74:318-21. [Crossref] [PubMed]
- Qiu S, Chen R, Yu Z, et al. The Development and Validation of a Nomogram for Predicting Cancer-Specific Survival and a Risk Stratification System for Patients with Primary Gastrointestinal Melanoma. Turk J Gastroenterol 2023;34:850-8. [Crossref] [PubMed]
- Badakhshi H, Wang ZM, Li RJ, et al. Survival and Prognostic Nomogram for Primary Gastrointestinal Melanoma (PGIM): A Population-based Study. Anticancer Res 2021;41:967-74. [Crossref] [PubMed]
- Yu H, Huang T, Feng B, et al. Deep-learning model for predicting the survival of rectal adenocarcinoma patients based on a surveillance, epidemiology, and end results analysis. BMC Cancer 2022;22:210. [Crossref] [PubMed]
- Kim DY, Choi KH, Kim JH, et al. Deep learning-based personalised outcome prediction after acute ischaemic stroke. J Neurol Neurosurg Psychiatry 2023;94:369-78. [Crossref] [PubMed]
- Tran T, Pham PT, Nguyen HT, et al. Primary melanoma of the rectum: a case report of a rare tumor. Ann Med Surg (Lond) 2023;85:3140-4. [Crossref] [PubMed]
- Endo M, Yano S, Asano H, et al. Long-term Survival with a Rare Advanced Primary Gastrointestinal Malignant Melanoma Treated with Laparoscopic Surgery/Immune Checkpoint Inhibitor. Acta Med Okayama 2021;75:231-8. [PubMed]
- Kouvaras S, Rokkas T, Goga H, et al. Multifocal Gastrointestinal Melanoma. J Gastrointestin Liver Dis 2019;28:237-40. [Crossref] [PubMed]

