Bioinformatics identification of adenosylhomocysteinase (AHCY) as a regulator of ferroptosis in nasopharyngeal carcinoma cells via the Hippo-Yes-associated protein (Hippo-YAP) pathway
Highlight box
Key findings
• Adenosylhomocysteinase (AHCY) is highly expressed in nasopharyngeal carcinoma and is associated with poor prognosis.
• AHCY can regulate ferroptosis through the Hippo-Yes-associated protein (Hippo-YAP) signaling pathway to influence the malignant progression of nasopharyngeal carcinoma.
What is known and what is new?
• Ferroptosis mediated by the Hippo-YAP signaling pathway can affect the malignant progression of breast cancer, lung adenocarcinoma, and ovarian clear cell carcinoma.
• This study confirms that ferroptosis mediated by the Hippo-YAP signaling pathway can influence the malignant progression of nasopharyngeal carcinoma, and the Hippo-YAP signaling pathway is regulated by AHCY.
What is the implication, and what should change now?
• AHCY may serve as a potential biomarker and therapeutic target for nasopharyngeal carcinoma. Further research at both the animal and clinical levels is necessary to clarify its role in the progression of nasopharyngeal carcinoma.
Introduction
Nasopharyngeal carcinoma (NPC), a form of squamous cell carcinoma arising from the nasopharyngeal epithelium, differs from other head and neck squamous cell carcinomas in its distinct etiology, clinical manifestations, epidemiology, and histopathology. A defined feature of NPC is its strong and consistent association with Epstein-Barr virus (EBV) (1). EBV infection, alcohol intake, and consumption of pickled food have been recognized as major risk factors for NPC (2). Current treatment strategies for NPC—including surgery, radiotherapy, chemotherapy, and immunotherapy—are limited by challenges including drug resistance, suboptimal efficacy, and poor prognosis (3). Emerging evidence has highlighted that induction of ferroptosis can both inhibit tumor growth and improve the efficacy of immunotherapy, while simultaneously helping to overcome resistance to conventional treatments (4). As such, targeting ferroptosis-related pathways are emerging a promising approach in cancer therapy.
Non-apoptotic cell death may facilitate the selective removal or activation of specific tumor cells under defined pathological conditions. Defined as an iron-dependent cell death distinct from classical apoptosis, ferroptosis features lipid peroxide accumulation in the cell membrane and involves an iron-dependent autophagic mechanism (5). Inducing ferroptosis triggers a non-apoptotic mode of cancer cell death and has gained attention as a potentially compelling strategy for managing various cancers (6). Due to their heightened demands for iron during growth, cancer cells exhibit increased susceptibility to ferroptosis (7). Notably, allicin was previously reported to suppress the growth of human NPC cells by inducing ferroptosis (8). The present study aims to identify ferroptosis-related genes (FRGs) potentially involved in regulating the malignant progression of NPC, and clarify the regulatory relationship between FRGs, ferroptosis, and the invasion and migration of NPC cells, attempting to uncover key factors that can predict or suppress the progression of NPC.
The role of adenosylhomocysteinase (AHCY), a FRG identified as a priority candidate through our bioinformatic analyses, remains completely uncharacterized in NPC. We hypothesize that AHCY drives NPC progression by inhibiting ferroptosis, potentially via the Hippo-Yes-associated protein (YAP) pathway. To test this hypothesis, we plan to perform in vitro experiments designed to establish any potential functional and mechanistic link, including AHCY knockdown/overexpression, as well as pharmacological interventions using the Hippo-YAP pathway agonists and ferroptosis inhibitors. We present this article in accordance with the MDAR reporting checklist (available at https://tcr.amegroups.com/article/view/10.21037/tcr-2025-1844/rc).
Methods
Data preparation
Six publicly available datasets associated with NPC were retrieved and downloaded from the Gene Expression Omnibus (GEO) for analysis: GSE53819 (18 normal and 18 NPC samples), GSE61218 (6 normal and 6 NPC samples), GSE64634 (12 NPC and 4 normal samples), GSE12452 (31 NPC and 10 normal samples), GSE102349 (88 NPC samples with survival data), and GSE150825 [3 nasopharyngeal lymphatic hyperplasia (NLH) and 11 NPC samples]. The study was conducted in accordance with the Declaration of Helsinki and its subsequent amendments.
Identification of differentially expressed genes (DEGs)
Datasets GSE53819, GSE61218, GSE64634, and GSE12452 were combined and analyzed. Batch effect correction was performed using the “ComBat” function in the “SVA” package (v 3.50), followed by data normalization via “normalizeBetweenArrays” in the “limma” package (v 3.56.1). Differential analysis was conducted using the “limma” package. DEGs were identified with the criteria |log2 fold change (FC)| >1 and false discovery rate (FDR) <0.05. For visualization, “ggplot2” (v 3.51) was used for generating the volcano map, and “pheatmap” (v 1.012) for plotting the heatmap. Gene Ontology (GO) and Kyoto Encyclopedia of Genes and Genomes (KEGG) analyses were conducted with “org.Hs.eg.db” (v 3.16.0), “clusterProfiler” (v 4.6.2), and “ggplot2” (v 3.4.2).
Immune cell infiltration analysis
CIBERSORTx was employed for estimating the relative proportions of 22 immune cell types within a heterogeneous cell population. The immune cell composition was visualized using vertically stacked bar plots, while comparative bar charts were generated to illustrate the immune cell distribution differences between the NPC and normal groups. Additionally, the Spearman correlation coefficient was employed for assessing the intercellular relationships between various types of immune cells.
Weighted gene co-expression network analysis (WGCNA)
WGCNA was performed on the combined bulk dataset using “WGCNA” (v 1.72.5). Sample clustering was first conducted to identify and remove outliers. An optimal soft threshold was determined to transform the correlation matrix into an adjacency matrix and subsequently a topological overlap matrix. Finally, genes exhibiting similar expression patterns were organized into distinct gene modules through average linkage hierarchical clustering.
Construction of FRG signature in NPC
A list of FRGs (Table S1) was retrieved from the FerrDb database. Genes overlapping among DEGs, WGCNA-derived module genes, and FRGs were identified. Finally, two machine learning approaches were applied to identify key genes: (I) least absolute shrinkage and selection operator (LASSO) regression analysis conducted via the “glmnet” package (v 4.1-7); and (II) support vector machine-recursive feature elimination (SVM-RFE) analysis carried out using the “caret” (v 6.0-94) and “e1071” (v 1.7-13) packages.
Kaplan-Meier survival analysis
The optimal cutoff value (defined as the best separating threshold) for dichotomizing gene expression levels (high vs. low) was determined using the “surv_cutpoint” function from the “survminer” package (v 0.4.9). Survival analysis was subsequently performed using the “survival” package (v 3.7). Multivariate Cox regression analysis was not conducted because key covariates, such as tumor stage and age, were unavailable.
Single-cell RNA sequencing data analysis
Single-cell RNA sequencing data from the GSE150825 dataset were analyzed using the “Seurat” package (v 4.3.0). Cells expressing 200–4,000 genes, with mitochondrial gene percentages below 15% and total RNA counts under 10,000, were retained for downstream analysis. Data normalization was performed using in Seurat’ NormalizeData function, which adjusts for differences in sequencing depth between cells by scaling counts to a fixed total (e.g., 10,000 UMIs per cell), adding a pseudocount, and applying a log transformation. Cell type annotation was performed with “HumanPrimaryCellAtlasData” in “celldex”, and cell-cell communication analysis was carried out using “CellChat” (v 1.6.1).
Cell culture
The following cell lines were obtained for carrying out corresponding cell experiments: nasopharyngeal epithelial cell line NP69 were purchased from Wuhan Pricella Biotechnology Co., Ltd. (Wuhan, China), human NPC cell lines c666-1 and NPC/HK1 were purchased from Wuhan Sunncell Biotech Co., Ltd. (Wuhan, China). All the cells were maintained in an incubator at 37 ℃ with 5% CO2, with NP69 cells cultured in manufacturer-provided specialized medium, while c666-1 and NPC/HK1 cells in RPMI 1640 medium (SNLM-516, SUNNCELL) containing 10% fetal bovine serum. Cells were treated with 1 µM ferrostatin-1 (Fer-1) for 24 h to inhibit ferroptosis or with 10 µM PY-60 for 24 h to activate the Hippo-YAP pathway. No nonspecific cytotoxicity was observed at the indicated concentrations.
Cell transfection
NPC/HK1 cells were transfected with either the constructed AHCY overexpression pcDNA3.1 plasmid (NPC/HK1 + oe-AHCY) or unloaded pcDNA3.1 plasmid [NPC/HK1 + oe-negative control (NC)]. Meanwhile, c666-1 cells were subjected to transfection with either the constructed AHCY-targeting siRNA (c666-1 + si-AHCY) or si-NC (c666-1 + si-NC). c666-1 cells were plated in 6-well plates (3×105 cells/well) and transfected at 40–50% confluence using Lipofectamine 3000 (Invitrogen) in accordance with the manufacturer’s instructions, with either 20 nM siRNA or 1.5 µg of plasmid. Transfection efficiency was evaluated by western blot analysis at 48 h post-transfection, after which successfully transfected cells were harvested for subsequent experiments. si-AHCY-S: CAGGCUGUAUUGACAUCAUTT; si-AHCY-AS: AUGAUGUCAAUACAGCCUGTT; si-NC-S: UUCUCCGAACGUGUCACGUTT; si-NC-AS: ACGUGACACGUUCGGAGAATT.
Western blot
After cell lysis with RIPA (P0013B, Beyotime), the protein concentration was quantified using the BCA method (P0009, Beyotime). Proteins of equal amounts were separated via SDS-PAGE and subsequently transferred to PVDF membranes. The membranes were then blocked in 5% skim milk for 1 h and next incubated at 4 ℃ overnight with the following listed primary antibodies: AHCY (MA5-50036, Invitrogen, 1:1,000), acyl-CoA synthetase long chain family member 4 (ACSL4, PA5-27137, Invitrogen, 1:1,000), glutathione peroxidase 4 (GPX4, 52455, Cell Signaling Technology, 1:1,000), macrophage stimulating 1 (Mst1, 3682, Cell Signaling Technology, 1:1,000), Yes1 associated transcriptional regulator (YAP1, ab52771, Abcam, 1:1,000), and glyceraldehyde-3-phosphate dehydrogenase (GAPDH, MA5-35235, Invitrogen, 1:1,000), with GAPDH set as the internal reference. After triple rinse in the Tris buffer, the membranes were subjected to 1 h of incubation with the secondary antibody. The resulting protein bands were visualized using an enhanced chemiluminescence reagent and analyzed using ImageJ software.
Quantitative real-time polymerase chain reaction (qRT-PCR)
Total RNA was extracted from cells using the UNlQ-10 Column Trizol Total RNA Isolation Kit (Sangon Biotech) according to the instructions provided. RNA concentration and purity were measured using a NanoDrop 2000 spectrophotometer. cDNA was synthesized using the Hifair III 1st Strand cDNA Synthesis SuperMix (Yeasen Biotechnology). qRT-PCR for AHCY was carried out using the Hieff qPCR SYBR Green Master Mix (Yisen Biotechnology) in a QuantStudio 6 Flex system (Thermo Fisher Scientific), with GAPDH serving as an internal reference. The condition of qRT-PCR were as follows: pre-denaturation at 95 ℃ for 15 min, denaturation at 94 ℃ for 15 s, annealing at 55 ℃ for 30 s, extension at 72 ℃ for 30 s, and a total of 40 cycles. Melt curve analysis was conducted following the qRT-PCR amplification to ensure amplification specificity. The 2−∆∆Ct method was employed to calculate the relative expression of mRNA. Primer sequences are listed below: AHCY-F: GCAGGCTATGGTGATGTGGG; AHCY-R: TGGTCACCTCATAGCCCTCC; GAPDH-F: GATCATCAGCAATGCCTCCT; GAPDH-R: TGTGGTCATGAGTCCTTCCA.
Cell counting kit-8 (CCK8)
Cells were inoculated into 96-well plates (2×104 cells/well), with addition of the CCK8 solution (10 µL, C0037, Beyotime) into each well for 2 h of treatment, and the absorbance at 450 nm was determined using an enzymoleter.
Flow cytometry
10 µL of propidium iodide (PI) was added into the prepared cell suspension for 10 min of incubation away from light. Cell death was evaluated by flow cytometry (CytoFlex S, Beckman Coulter). Following data acquisition from over 10,000 events, sequential gating was applied as follows: first, a gate (P1) was set on the forward scatter-area (FSC-A) versus side scatter-area (SSC-A) plot to exclude debris and define the total cell population; second, single cells (P2) were gated from P1 on the FSC-A versus forward scatter-height (FSC-H) plot to exclude aggregates. Finally, PI-positive cells within the P2 population were identified and analyzed as the dead cell population.
Wound healing assay
Cells were inoculated in 6-well plates (5×105 cells/well) and cultured until reaching >90% confluence. Then, the cells were lightly scratched in the center of the plates with a 20 µL pipette tip, followed by PBS washing. Next, following addition of serum-free medium, images were captured 24 h later.
Transwell assay
Transwell chambers were pre-coated with a Matrigel-serum-free medium mixture at a 1:5 ratio. Transwell chambers coated with Matrigel were seeded with 500 µL of cell suspension in serum-free medium, which were then placed into 6-well plates containing complete medium with serum. After 24 h, the chambers were carefully removed for subsequent processing. Cells were sequentially fixed in 4% paraformaldehyde (30 min), stained with crystal violet (20 min), and washed with PBS. After air-drying, the cells were imaged and counted under a microscope in three randomly selected fields per insert.
Detection of intracellular reactive oxygen species (ROS) levels using 2',7'-dichlorodihydrofluorescein diacetate (DCFH-DA)
DCFH-DA (S0033S, Beyotime) was added to the prepared cell suspension for 30 min of incubation at 37 ℃. The cell sediments were collected by centrifugation at 1,000 r/min for fluorescence detection, with the excitation and emission wavelength set to 500 and 525 nm, respectively.
Measurement of malondialdehyde (MDA) and glutathione (GSH) levels
The levels of MDA and GSH were determined using corresponding commercially available kits [MDA test kit (S0131S, Beyotime); GSH test kit (S0055, Beyotime)].
Statistical analysis
All experimental data were subjected to statistical analysis using the SPSS software and visualized through histogram plotted using Graphpad Prism 9. Measurement data were reported as mean ± standard deviation, and between-group differences were analyzed using t-test. P<0.05 denotes a significant difference. Each group of cells was set up with three replicate wells, and the experiment was repeated at least three times.
Results
Identification and functional enrichment of DEGs in NPC
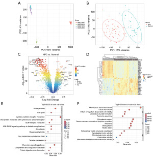
Prior to batch effect correction, samples from different GEO series exhibited considerable dispersion in the principal component analysis (PCA) plot (Figure 1A). Following correction, the Normal and NPC groups were clearly separated in the principal component space (Figure 1B), confirming successful elimination of technical artifacts while retaining biologically meaningful differences between groups. A total of 1,187 DEGs were identified, comprising 696 down-regulated and 491 up-regulated DEGs (Figure 1C). The top 20 up- and down-regulated genes in NPC and normal samples are shown in a heatmap (Figure 1D). Functional enrichment analysis was carried out, with dot plots generated presenting the top entries of GO and KEGG-pathway annotation, respectively (Figure 1E,1F). The significantly enriched pathways included “motor protein”, “chemokine signaling pathway”, and the biological processes mainly involved included “microtubule-based movement”, “motility microtubule bundle formation”, “cilium movement”, “cilium or flagellum-dependent cell”, among others.
Immune cell infiltration
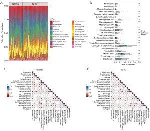
The proportions of immune cell types in NPC vs. normal tissues were analyzed and visualized (Figure 2A). Among these, “CD4 T cells memory activated”, “naive B cells”, and “M2 macrophages” accounted for a prominent proportion. A box plot was generated for visually comparing the immune cell distributions between NPC and normal tissues (Figure 2B). Significant differences in gene expression across multiple immune cell types (including “Eosinophils”, “CD4 T cells memory resting”, “M1 macrophages”, “CD4 T cells memory activated”, “CD8 T cells”, as well as “memory B cells”) were observed between the NPC and normal groups. Further correlation analyses were performed to clarify the link among immune cell types within the NPC and normal groups (Figure 2C,2D). In the NPC group, “memory B cells” showed a positive correlation with “regulatory T cells (Tregs)”, while “CD4 T cells memory resting” were negatively correlated with “CD8 T cells”. Additionally, both “CD4 T cells memory activated” and “activated mast cells” demonstrated negative correlations with “activated natural killer (NK) cells”. Moreover, “monocytes” showed an inverse association with “regulatory T cells (Tregs)”. Notably, a marked negative association was revealed between “M2 macrophages” and “resting dendritic cells (DCs)”, and between “resting mast cells” and “activated mast cells”.
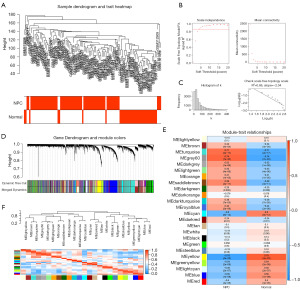
WGCNA
The sample clustering dendrogram exhibits a height of 180, indicating a relatively closer inter-sample distance within the same group (Figure 3A). The optimal soft threshold was determined to be 4 (Figure 3B), achieving a scale-free topology fit index (R2) of 0.86 (Figure 3C). Following this, a co-expression network was constructed, followed by module identification and merging, with the merged modules shown in Figure 3D. Then, the correlation matrix between module feature vectors and disease traits was computed, the correlation coefficient was statistically tested, and a corresponding correlation heatmap was generated (Figure 3E). Modules demonstrating significant correlations with NPC (|correlation coefficient| >0.7) were selected as key modules, ultimately identifying three clinically relevant modules: yellow, grey60, and turquoise. Finally, inter-module similarity was quantified and visualized through a topological overlap matrix-based clustering heatmap (Figure 3F).
Screening of module genes
Scatter plots depicting gene-module eigengene and gene-NPC trait correlations were generated for each co-expression module (Figure 4A-4C). Based on the criteria of Gene Significance >0.6 and Module Membership >0.6, a total of 401 key genes were identified across three modules: 222 from the yellow module, 40 from the grey 60 module, and 139 from the turquoise module. Functional enrichment analyses were then performed on these 401 genes, including GO and KEGG pathway analysis. The top 10 entries of each category were visualized as bar plot (Figure 4D). The key module genes were significantly enriched in pathways and biological processes including “Motor proteins”, “Cell cycle”, “microtubule-based movement”, and “chromosome segregation”.
Selection of feature genes through machine learning
A Venn diagram was plotted to identify the intersection among DEGs, key module genes identified by WGCNA, and FRGs, resulting in the identification of five overlapping genes (Figure 5A). Machine learning techniques were subsequently applied to these five genes for the selection of feature genes. Through LASSO, four genes were identified as candidate genes (Figure 5B,5C). In parallel, five genes were selected through SVM-RFE (Figure 5D). By intersecting the genes identified by both SVM-RFE and LASSO, four feature genes were identified: isocitrate dehydrogenase 1 (IDH1), AHCY, endothelial PAS domain-containing protein 1 (EPAS1), and ARHGEF26 antisense RNA 1 (ARHGEF26.AS1) (Figure 5E).
Immune cell correlation analysis and survival analysis based on the four feature genes
A boxplot was generated to illustrate the expression of the four identified feature genes across all samples (Figure 6A). IDH1 and AHCY exhibited up-regulation, while EPAS1 and ARHGEF26.AS1 showed down-regulation in NPC tissues relative to normal tissues. A network diagram was constructed to elucidate the intricate relationships between different immune cell subsets and gene expression (Figure 6B,6C). Correlation analysis revealed that all feature genes exhibited significant associations with various immune cell subsets in normal tissues (Figure 6B,6C), particularly “M1 macrophages”, “CD8 T cells”, “naive CD4 T cells”, and “M2 macrophages”. However, in NPC tissues, AHCY and ARHGEF26.AS1 demonstrated relatively weak associations with immune cells, while IDH1 exhibited strong associations with “Mast cells (activated)” and “CD8 T cells”, and EPAS1 was notably linked to “DCs (resting)” and “T cell gamma delta”.
The optimal cutoff values for each gene were determined (Table 1), and samples were accordingly categorized into high- and low-risk groups. Kaplan-Meier analysis (univariate analysis) revealed that only AHCY and EPAS1 were associated with the survival of patients with NPC (Figure 6D-6G). Specifically, high expression of AHCY was linked to a lower survival rate, whereas high expression of EPAS1 was in association with a higher survival rate. Therefore, AHCY and EPAS1 represents a predictor of poor prognosis in NPC.
Table 1
| Gene name | Cutpoint | Statistic |
|---|---|---|
| IDH1 | 64.80 | 1.08 |
| AHCY | 92.41 | 2.36 |
| EPAS1 | 26.42 | 2.33 |
| ARHGEF26.AS1 | 0.01 | 1.43 |
AHCY, adenosylhomocysteinase; ARHGEF26.AS1, ARHGEF26 Antisense RNA 1; EPAS1, endothelial PAS domain-containing protein 1; IDH1, isocitrate dehydrogenase 1.
Single-cell transcriptome analysis
Unsupervised clustering of single cells in the GSE150825 dataset revealed 24 distinct cell clusters. T-distributed stochastic neighbor embedding (t-SNE) distribution maps for both the NPC and NLH groups were constructed (Figure 7A). Based on the annotation of cell clusters, seven distinct cell types were identified: DCs, monocytes, B cells, epithelial cells, NK cells, T cells, and tissue stem cells, and their distributions were visualized (Figure 7B). Notably, ARHGEF26.AS1 was not detected in the single-cell dataset. The gene expression bubble plot revealed that IDH1, AHCY, and EPAS1 were mainly expressed in epithelial cells (Figure 7C). Expression heatmaps were then constructed for visualization of the distribution of these three genes in the NPC and NLH groups separately (Figure 7D-7F). All three genes exhibited more extensive and increased expression in NPC relative to NLH group.
Cell-cell communication analysis
In NPC samples, tissue stem cells and DCs exhibited enhanced intercellular communication with other cell populations (Figure 8A). The number and strength of intercellular communication in both NLH and NPC samples was illustrated in a bar plot (Figure 8B), while the overall patterns of cell-cell interaction were visualized through heatmaps (Figure 8C). Compared to NLH cells, NPC cells exhibited a marked increase in communication strength. The distribution of incoming/outgoing signaling strength across cell types revealed significantly reduced incoming interactions in NPC tissues, whereas outgoing signaling showed no statistically significant alteration (Figure 8D). In terms of overall distribution, B cells and DCs exhibited substantially reduced incoming signaling, while NK cells showed a notable decrease in outgoing signaling relative to other cell types. Pathway-level communication probabilities were computed by aggregating all ligand-receptor interaction probabilities associated with each signaling pathway (Figure 8E). Compared with the NLH group, the macrophage migration inhibitory factor (MIF) and GALECTIN pathways showed significantly reduced number and strength of communication in NPC samples.
Relationship between feature genes and the MIF/GALECTIN signaling pathways
Four genes [CD74, C-X-C Motif Chemokine Receptor (CXCR)4, CD44, and CXCR2] involved in the MIF pathway and three genes [protein tyrosine phosphatase receptor type C (PTPRC), hepatitis a virus cellular receptor 2, and CD44] in the GALECTIN signaling pathway were retrieved from the CellChatDBhuman database. The correlations between the four feature genes and the MIF pathway-related genes (Figure 9A,9B) as well as the GALECTIN pathway-related genes (Figure 9C,9D) were analyzed in both the NPC and normal groups. It was demonstrated that the four feature genes were significantly associated with most of the genes in both signaling pathways. In the normal group, IDH1 exhibited no significant correlations with all MIF and GALECTIN pathway genes, except PTPRC. EPAS1 was significantly correlated with CXCR4. In the NPC group, AHCY was positively correlated with both the MIF pathway and the GALECTIN pathway. Among the four feature genes, AHCY demonstrated a negative correlation with IDH1.
AHCY is highly expressed in NPC cells
Survival analysis showed that AHCY and EPAS1 were correlated with the survival of NPC patients. In this study, AHCY was selected for subsequent investigation. AHCY expression was examined in NP69, NPC/HK1 and c666-1 cells, and revealed to be significantly elevated in NPC/HK1 and c666-1 cells compared to that in NP69 cells (Figure 10A,10B).
AHCY expression influences the malignant progression of NPC
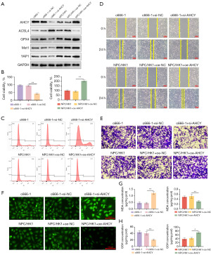
To make investigation into AHCY’s role in NPC cells, AHCY was knocked down in c666-1 cells and overexpressed in NPC/HK1 cells (Figure 11A). Compared to the c666-1 + si-NC group, the c666-1 + si-AHCY group showed significantly reduced cell viability (Figure 11B), increased cell death (Figure 11C), and decreased cell migration and invasion (Figure 11D,11E, Figure S1A). Compared to the NPC/HK1 + oe-NC group, NPC/HK1 + oe-AHCY group showed significantly enhanced cell viability (Figure 11B), reduced cell death (Figure 11C), and promoted cell migration and invasion (Figure 11D,11E, Figure S1B). Moreover, compared to the c666-1 + si-NC group, the c666-1 + si-AHCY group exhibited significantly upregulated expression of ACSL4 and downregulated GPX4 (Figure 11A), along with elevated ROS and MDA levels (Figure 11F,11G) and decreased GSH levels (Figure 11H). Compared to the NPC/HK1 + oe-NC group, the NPC/HK1 + oe-AHCY group showed significantly decreased ACSL4 and increased GPX4 expression (Figure 11A), reduced ROS and MDA levels (Figure 11F,11G), and elevated GSH levels (Figure 11H). Furthermore, altered AHCY expression was found to modulate the Hippo-YAP pathway, leading to changes in the protein levels of both Mst1 and YAP1 (Figure 11A).
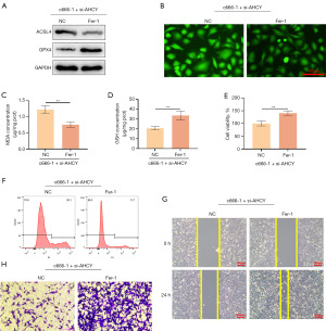
Low expression of AHCY affects the malignant progression of NPC by promoting ferroptosis
Based on prior bioinformatics analysis and experimental results, we speculated that AHCY regulates the malignant progression of NPC cells through modulation of ferroptosis. To clarify the regulatory mechanism between AHCY and ferroptosis in NPC cells, we treated c666-1 + si-AHCY cells with Fer-1, an inhibitor of ferroptosis. Compared to the c666-1 + si-AHCY group, the c666-1 + si-AHCY + Fer-1 group showed significantly decreased ACSL4 and increased GPX4 expression (Figure 12A), reduced ROS and MDA levels (Figure 12B,12C), elevated GSH levels (Figure 12D), enhanced cell viability (Figure 12E), decreased cell death (Figure 12F), and increased cell migration and invasion (Figure 12G,12H, Figure S1C).
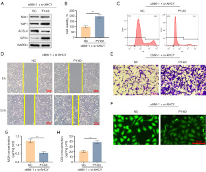
AHCY regulates ferroptosis through the Hippo-YAP pathway to influence the malignant progression of NPC
We observed alterations in the expression of Hippo-YAP pathway-related proteins following AHCY knockdown or overexpression. As previously reported, the Hippo-YAP pathway can regulate the occurrence of ferroptosis (9,10). Therefore, we hypothesized that AHCY may regulate ferroptosis by modulating the Hippo-YAP pathway, thereby affecting the malignant progression of NPC cells. To make further investigation into the regulatory mechanism between AHCY and the Hippo-YAP pathway, the Hippo-YAP pathway agonist PY-60 was used to treat cells in the c666-1 + si-AHCY group. It was found that PY-60 treatment significantly increased YAP1 expression without affecting Mst1 level in the c666-1 + si-AHCY + PY-60 group relative to the c666-1 + si-AHCY group (Figure 13A). Correspondingly, cell viability was significantly enhanced (Figure 13B), cell death was significantly decreased (Figure 13C), and cell migration and invasion were markedly promoted (Figure 13D,13E, Figure S1D). Additionally, PY-60 treatment markedly reduced ACSL4 expression and elevated GPX4 expression (Figure 13A). Intracellular ROS and MDA levels were significantly decreased (Figure 13F,13G), while GSH level were significantly increased (Figure 13H).
Discussion
Ferroptosis is linked to a variety of pathological and physiological processes, and its inhibition contributes to tumor occurrence and progression (5). Increasing evidence indicates that ferroptosis significantly affects NPC. For example, Chen et al. found that ER membrane protein complex subunit 2 affects NPC by regulating transferrin receptor protein to inhibit ferroptosis (11). Huang et al. reported that the fat mass and obesity-associated protein promotes OTU deubiquitinase, ubiquitin aldehyde binding 1-mediated ferroptosis and induces drug resistance in NPC (12). Pu et al. demonstrated that coactivator associated arginine methyltransferase 1 attenuates erastin-induced ferroptosis in cisplatin-resistant NPC cells via the nuclear factor E2-related factor 2/GPX4 pathway (13).
In light of the key role played by ferroptosis in NPC, this study identified four NPC-related key genes (IDH1, AHCY, EPAS1, and ARHGEF26.AS1) through analysis of NPC-related datasets from the GEO database combined with FRGs. Among them, AHCY and EPAS1 were found to have predictive value for the survival of NPC patients. AHCY catalyzes the hydrolysis of S-adenosine homocysteine to adenosine and homocysteine in organisms. As previously reported, DJ-1 suppresses the sulfur transfer pathway by disrupting the formation and activity of AHCY tetramer, thereby modulating cancer cell sensitivity to ferroptosis (14). However, despite its recognized role, how AHCY regulates ferroptosis has yet to be elucidated. Wang et al. reported that AHCY influences colorectal cancer invasion, and tumor angiogenesis (15). Rowland et al. demonstrated that AHCY induces oxidative stress to inhibit cell respiration and reduce glioblastoma cell survival (16). EPAS1, a homolog of hypoxia-inducible factor alpha (17), has been reported to regulate glutathione metabolism to inhibit ferroptosis by up-regulating solute carrier family 2 member 12 (18), yet the relationship between EPAS1 and ferroptosis remains unexplored. Zhen et al. found that EPAS1 promotes the occurrence of non-small cell lung cancer peritoneal carcinoma by promoting mesothelial-mesenchymal transition (17). Lu et al. reported EPAS1’s involvement in the progression of cervical cancer (19). Chen et al. revealed that EPAS1 is regulated by miR-214-3p/ubiquitin c-terminal hydrolase L1 to affect the invasion of medullary thyroid carcinoma (20). To date, the roles of AHCY and EPAS1 in NPC has not yet been examined.
In this study, we initially focused on AHCY to elucidate its regulatory mechanism in NPC. Through detection, it was found that AHCY was up-regulated in NPC cells in comparison with nasopharyngeal epithelial cells. To clearly clarify AHCY’s regulatory roles, knockdown and overexpression of AHCY were performed in different NPC cell lines. It was demonstrated that knockdown of AHCY inhibited cell migration, activity, and invasion, as well as suppressing the Hippo-YAP pathway, while promoting ferroptosis. In contrast, overexpression of AHCY enhanced cell viability, invasion, and migration, as well as promoting the Hippo-YAP pathway, while inhibiting ferroptosis. To clarify the regulatory relationship between AHCY and ferroptosis, AHCY-knockdown NPC cells were treated with the ferroptosis inhibitor Fer-1. It was demonstrated that Fer-1 treatment promoted cell activity, migration, and invasion, and inhibited cell death. Therefore, we inferred that down-regulation of AHCY promotes ferroptosis in NPC cells.
The Hippo-YAP pathway is an evolutionarily conserved developmental pathway, and its over-activation contributes to the occurrence, development, and metastasis of NPC. An observational analysis has shown that increased YAP expression is closely linked to distant metastasis of NPC, highlighting its potential as a predictive biomarker for NPC metastasis (21). In addition, circular RNA rab interacting lysosomal protein like 1 has been reported to promote the malignant progression of NPC through activation of the HiPO-YAP pathway (22). At present, although the Hippo-YAP pathway been implicated in regulating ferroptosis in breast cancer (23), lung adenocarcinoma (24), and ovarian clear cell carcinoma (25), its role in NPC remains unexplored. Our previous findings indicate that AHCY expression influences the expression of Hippo-YAP pathway-related proteins. To further elucidate the interplay among AHCY, the Hippo-YAP pathway, and ferroptosis, AHCY-knockdown NPC cells were treated with PY-60, a Hippo-YAP pathway agonist. It was found that PY-60 treatment enhanced cell activity, migration, and invasion, while suppressing ferroptosis. Therefore, we inferred that down-regulation of AHCY inhibits the Hippo-YAP pathway to promote ferroptosis in NPC cells.
Nevertheless, several limitations should be acknowledged. First, the present findings are restricted to the cellular level. Future studies employing animal models are warranted to further elucidate the overall role of AHCY in NPC progression, and analyses of clinical samples will be required to validate its potential as a diagnostic or therapeutic biomarker. Second, the ferroptosis rescue experiments performed in this study were not comprehensive. Additional investigations using inhibitors of alternative cell death pathways, such as apoptosis and necroptosis, are required to more precisely define. Moreover, further in-depth exploration of the Hippo-YAP pathway is necessary. This will include the assessment of additional pathway-related proteins (e.g., p-YAP) as well as genetic manipulations (overexpression or knockdown) of key pathway components to establish a definitive mechanistic link between AHCY and the Hippo-YAP pathway. In addition, immune infiltration analysis indicated a correlation between AHCY expression and CD4 T cell infiltration; however, the underlying regulatory mechanism remains unclear. Future studies will therefore focus on elucidating the potential immunomodulatory effect of AHCY on CD4 T cells within the NPC tumor microenvironment. Finally, we will extend our research to another key candidate gene, EPAS1, which was also identified through our bioinformatic screening, with the aim to systematically evaluate its biological significance in NPC pathogenesis through comprehensive expression profiling and functional mechanistic studies.
Conclusions
In summary, this study systematically screened key FRGs involved in the malignant progression of NPC using NPC-associated datasets from the GEO database. It was confirmed that AHCY regulates ferroptosis in NPC cells via the Hippo-YAP pathway, thereby modulating the invasion and migration of NPC cells.
Acknowledgments
None.
Footnote
Reporting Checklist: The authors have completed the MDAR reporting checklist. Available at https://tcr.amegroups.com/article/view/10.21037/tcr-2025-1844/rc
Data Sharing Statement: Available at https://tcr.amegroups.com/article/view/10.21037/tcr-2025-1844/dss
Peer Review File: Available at https://tcr.amegroups.com/article/view/10.21037/tcr-2025-1844/prf
Funding: This study was funded by
Conflicts of Interest: All authors have completed the ICMJE uniform disclosure form (available at https://tcr.amegroups.com/article/view/10.21037/tcr-2025-1844/coif). The authors have no conflicts of interest to declare.
Ethical Statement: The authors are accountable for all aspects of the work in ensuring that questions related to the accuracy or integrity of any part of the work are appropriately investigated and resolved. The study was conducted in accordance with the Declaration of Helsinki and its subsequent amendments.
Open Access Statement: This is an Open Access article distributed in accordance with the Creative Commons Attribution-NonCommercial-NoDerivs 4.0 International License (CC BY-NC-ND 4.0), which permits the non-commercial replication and distribution of the article with the strict proviso that no changes or edits are made and the original work is properly cited (including links to both the formal publication through the relevant DOI and the license). See: https://creativecommons.org/licenses/by-nc-nd/4.0/.
References
- Cantù G. Nasopharyngeal carcinoma. A "different" head and neck tumour. Part A: from histology to staging. Acta Otorhinolaryngol Ital 2023;43:85-98. [Crossref] [PubMed]
- Su ZY, Siak PY, Lwin YY, et al. Epidemiology of nasopharyngeal carcinoma: current insights and future outlook. Cancer Metastasis Rev 2024;43:919-39. [Crossref] [PubMed]
- Cai M, Wang Y, Ma H, et al. Advances and challenges in immunotherapy for locally advanced nasopharyngeal carcinoma. Cancer Treat Rev 2024;131:102840. [Crossref] [PubMed]
- Lei G, Zhuang L, Gan B. The roles of ferroptosis in cancer: Tumor suppression, tumor microenvironment, and therapeutic interventions. Cancer Cell 2024;42:513-34. [Crossref] [PubMed]
- Stockwell BR. Ferroptosis turns 10: Emerging mechanisms, physiological functions, and therapeutic applications. Cell 2022;185:2401-21. [Crossref] [PubMed]
- Chen P, Wang D, Xiao T, et al. ACSL4 promotes ferroptosis and M1 macrophage polarization to regulate the tumorigenesis of nasopharyngeal carcinoma. Int Immunopharmacol 2023;122:110629. [Crossref] [PubMed]
- Li D, Li Y. The interaction between ferroptosis and lipid metabolism in cancer. Signal Transduct Target Ther 2020;5:108. [Crossref] [PubMed]
- Li X, Luo JQ, Liao XQ, et al. Allicin inhibits the growth of HONE-1 and HNE1 human nasopharyngeal carcinoma cells by inducing ferroptosis. Neoplasma 2024;71:243-54. [Crossref] [PubMed]
- Zhang Y, Lin Z, Xie Z, et al. Mechanism of Hippo/YAP Axis Mediating High Glucose-Induced Ferroptosis in HK-2 Cells. Tohoku J Exp Med 2025;266:209-17. [Crossref] [PubMed]
- Niu X, Han P, Liu J, et al. Regulation of Hippo/YAP signaling pathway ameliorates cochlear hair cell injury by regulating ferroptosis. Tissue Cell 2023;82:102051. [Crossref] [PubMed]
- Chen X, Wang X, Zou Y, et al. EMC2 suppresses ferroptosis via regulating TFRC in nasopharyngeal carcinoma. Transl Oncol 2025;52:102251. [Crossref] [PubMed]
- Huang WM, Li ZX, Wu YH, et al. m6A demethylase FTO renders radioresistance of nasopharyngeal carcinoma via promoting OTUB1-mediated anti-ferroptosis. Transl Oncol 2023;27:101576. [Crossref] [PubMed]
- Pu X, Wu H, Liu X, et al. PRMT4 Reduced Erastin-Induced Ferroptosis in Nasopharyngeal Carcinoma Cisplatin-Resistant Cells by Nrf2/GPX4 Pathway. J Environ Pathol Toxicol Oncol 2025;44:57-71. [Crossref] [PubMed]
- Cao J, Chen X, Jiang L, et al. DJ-1 suppresses ferroptosis through preserving the activity of S-adenosyl homocysteine hydrolase. Nat Commun 2020;11:1251. [Crossref] [PubMed]
- Wang J, Ding K, Wang Y, et al. Wumei Pill Ameliorates AOM/DSS-Induced Colitis-Associated Colon Cancer through Inhibition of Inflammation and Oxidative Stress by Regulating S-Adenosylhomocysteine Hydrolase- (AHCY-) Mediated Hedgehog Signaling in Mice. Oxid Med Cell Longev 2022;2022:4061713. [Crossref] [PubMed]
- Rowland EC, D'Antuono M, Jermakowicz AM, et al. Methionine cycle inhibition disrupts antioxidant metabolism and reduces glioblastoma cell survival. J Biol Chem 2025;301:108349. [Crossref] [PubMed]
- Zhen Q, Zhang Y, Gao L, et al. EPAS1 promotes peritoneal carcinomatosis of non-small-cell lung cancer by enhancing mesothelial-mesenchymal transition. Strahlenther Onkol 2021;197:141-9. [Crossref] [PubMed]
- Li M, Li L, Cheng X, et al. Hypoxia promotes the growth and metastasis of ovarian cancer cells by suppressing ferroptosis via upregulating SLC2A12. Exp Cell Res 2023;433:113851. [Crossref] [PubMed]
- Lu X, Zhang W, Zhang J, et al. EPAS1, a hypoxia- and ferroptosis-related gene, promotes malignant behaviour of cervical cancer by ceRNA and super-enhancer. J Cell Mol Med 2024;28:e18361. [Crossref] [PubMed]
- Chen W, Wang S, Wei D, et al. LncRNA ZFAS1 promotes invasion of medullary thyroid carcinoma by enhancing EPAS1 expression via miR-214-3p/UCHL1 axis. J Cell Commun Signal 2024;18:e12021. [Crossref] [PubMed]
- Rachmadi L, Linggodigdo M, Hasan F, et al. Exploring the Relationship Between YAP (Yes-Associated Protein) and VEGF-A with Distant Metastasis in Nasopharyngeal Carcinoma. Asian Pac J Cancer Prev 2024;25:3507-13. [Crossref] [PubMed]
- Wu P, Hou X, Peng M, et al. Circular RNA circRILPL1 promotes nasopharyngeal carcinoma malignant progression by activating the Hippo-YAP signaling pathway. Cell Death Differ 2023;30:1679-94. [Crossref] [PubMed]
- Fang K, Du S, Shen D, et al. SUFU suppresses ferroptosis sensitivity in breast cancer cells via Hippo/YAP pathway. iScience 2022;25:104618. [Crossref] [PubMed]
- Zhang X, Yu K, Ma L, et al. Endogenous glutamate determines ferroptosis sensitivity via ADCY10-dependent YAP suppression in lung adenocarcinoma. Theranostics 2021;11:5650-74. [Crossref] [PubMed]
- Furutake Y, Yamaguchi K, Yamanoi K, et al. YAP1 Suppression by ZDHHC7 Is Associated with Ferroptosis Resistance and Poor Prognosis in Ovarian Clear Cell Carcinoma. Mol Cancer Ther 2024;23:1652-65. [Crossref] [PubMed]

