Pan-cancer analysis identifies FAM111B as a biomarker for immune suppression microenvironment in low-grade gliomas
Highlight box
Key findings
• Integration of pan-cancer and single-cancer bioinformatics analyses led to the identification of the novel biomarker FAM111B for glioma.
What is known and what is new?
• FAM111B has only been reported in a few cancers such as gastric cancer, and to date, no studies have reported a relationship between FAM111B and immunity.
• This study provides evidence for the correlation between the malignant progression of glioma and the immunosuppressive microenvironment.
What is the implication, and what should change now?
• The research provides insights that may inform the development of targeted therapies and personalized treatment strategies for glioma patients.
Introduction
Malignant tumors have long been recognized as one of the leading threats to global human health (1). Although advances in surgery, chemotherapy, radiotherapy, targeted therapy, and immunotherapy have expanded treatment options (2), persistent challenges including drug resistance and adverse effects continue to compromise therapeutic efficacy, resulting in generally poor patient outcomes. With the incidence of cancer steadily increasing (3), there is an urgent need for novel diagnostic and therapeutic strategies. The integration of multi-omics approaches and pan-cancer analyses has provided new insights into the shared mechanisms underlying tumorigenesis (4), and the identification of biomarkers applicable across multiple cancer types has become a major focus of current research.
Gliomas are the most common primary malignant tumors of the central nervous system and are thought to originate from neural stem or progenitor cells that carry tumor-initiating genetic alterations. According to the World Health Organisation (WHO) classification of central nervous system tumors, gliomas are classified into adult-type diffuse gliomas, pediatric-type diffuse low-grade gliomas, pediatric-type diffuse high-grade gliomas, circumscribed astrocytic gliomas, and ependymal tumors (5). Among these, adult-type diffuse gliomas include astrocytoma, oligodendroglioma, and glioblastoma. Compared with high-grade gliomas, low-grade gliomas exhibit an indolent clinical course and longer survival, with prognosis influenced by multiple factors such as tumor subtype, extent of resection (EOR), and patient age. Clinical studies have shown that patients with oligodendroglioma generally have better outcomes than those with astrocytoma. Maximizing safe resection remains the primary therapeutic strategy and can significantly alleviate seizure symptoms. An EOR ≥75% improves overall survival (OS), and an EOR ≥80% prolongs progression-free survival (PFS), and age over 42 years is associated with significantly reduced OS and PFS. Long-term follow-up has revealed that lower-grade gliomas (LGGs) typically progress through a slow and continuous increase in tumor volume (linear growth pattern). However, they may also present with abrupt accelerated growth before malignant transformation, malignant progression, new lesions or distant infiltration (spatial extension/multifocal progression), and delayed recurrence. At the molecular level, isocitrate dehydrogenase (IDH) 1 mutations are more common than IDH 2 mutations in low-grade gliomas. IDH-mutant gliomas generally show lower proliferative activity, slower growth, and greater benefit from standard chemoradiotherapy, whereas IDH-wildtype patients have shorter PFS and OS. Despite continuous advances in research, the treatment of low-grade gliomas still faces long-term challenges, including recurrence, malignant transformation, and therapy resistance. The current standard strategy of maximal safe resection combined with individualized chemoradiotherapy remains insufficient to prevent eventual tumor recurrence or progression to high-grade gliomas, indicating an urgent need to identify new molecular targets for prognostic evaluation and therapeutic intervention.
The family with sequence similarity 111 (FAM111) comprises members encoding proteins with a C-terminal serine protease domain, notably family with sequence similarity 111 member A (FAM111A) and family with sequence similarity 111 member B. These genes lie adjacent to each other on chromosome 11, and FAM111B is thought to originate from a gene duplication event (6). Previous studies have shown that mutations in the FAM111B gene hyperactivate its intrinsic protease activity, triggering apoptosis and significantly compromising cell viability, similarly to observations in mutant FAM111A cells (7-9). Moreover, the upstream ubiquitin-like domains shared by FAM111B and FAM111A are predicted to modulate proteasome system and cellular waste clearance, potentially contributing to inflammation and autoimmune responses (10). FAM111B is also critical to the host antiviral immune response, which is counteracted by viral oncoproteins such as HAV-C5E1B-55K and early region 4 open reading frame 6 (E4orf6) (11). FAM111A, a paralog of FAM111B, contains a PCNA-interacting peptide (PIP) box motif and can function as a regulator of natural killer (NK) cell immune checkpoint activity (12,13). FAM111A and FAM111B can also interact with each other (14). Considering the role of FAM111B in innate immunity, it may contribute to the modulation of tumor immune response.
Germline missense mutations in the FAM111B gene cause hereditary fibrosing poikiloderma (HFP; also known as POIKMTP, MIM#615704), a rare multi-system disease characterized by pulmonary fibrosis and increased genomic instability (15,16). There are case reports with two adult HFP patients who developed pancreatic cancer (17), and FAM111B germline variants have also been detected in hereditary colorectal cancer (18). HFP patients also exhibit spontaneous chromosomal instability in peripheral blood (19). Functional experiments have demonstrated that loss of FAM111B induces nuclear morphological abnormalities and telomere shortening (20). These lines of evidence suggest that HFP appears to be associated with increased cancer susceptibility. Direct evidence has further demonstrated a tissue-specific, dual function for FAM111B in tumorigenesis. In papillary thyroid carcinoma (PTC), FAM111B is downregulated, with higher expression correlating with a favorable prognosis with suppressed malignant phenotypes and glycolytic activity (21). By contrast, FAM111B is overexpressed in esophageal carcinoma (ESCA), breast ductal carcinoma (BDC), lung adenocarcinoma (LUAD), hepatocellular carcinoma (HCC), ovarian cancer (OC), gastric cancer (GC), pancreatic adenocarcinoma (PAAD), and bladder cancer (BLCA), where it promotes proliferation, migration, and invasion and is associated with unfavorable clinical outcomes (22-31). In LUAD, FAM111B expression, as a confirmed target of p53, is directly regulated by miR-144-5p and modulates cell cycle progression and apoptosis through B-cell lymphoma 2 (BCL2) and BCL2-associated athanogene 3 (BAG3) (23,27), while also promoting kirsten rat sarcoma viral oncogene homolog (KRAS)-driven tumor progression via mediating p16 degradation (32). FAM111B can even induce drug resistance in tumor cells and reduce the efficacy of chemotherapy through multiple mechanisms, including regulation of intracellular pH and mitochondrial autophagy (22,33,34). Together, these data highlight FAM111B as a viable pan-cancer biomarker and therapeutic target.
In summary, because FAM111B participates in the regulation of genomic stability and cell cycle control across multiple cancers, and its specific function in tumor immune responses remains incompletely defined, and these functions are closely associated with tumor progression, FAM111B emerges as a key molecule for elucidating the development of LGG. These findings show that FAM111B may function a reliable prognostic indicator in the clinical management of LGG and holds promise for further development as a potential therapeutic target. In the present study, we leveraged clinical data from tumor and normal samples in the University of California, Santa Cruz (UCSC) Xena platform to perform a comprehensive pan-cancer analysis of FAM111B. We integrated data on FAM111B expression, patient prognosis, ferroptosis, pyroptosis, tumor mutational burden (TMB), microsatellite instability (MSI), immune infiltration, and pathway enrichment across multiple cancers, together with functional experiments. Our findings demonstrate that FAM111B expression is differentially regulated across multiple cancer types, and we also preliminarily investigate its potential interactions with the tumor immune microenvironment and its functional relevance in LGG progression. We present this article in accordance with the ARRIVE and MDAR reporting checklists (available at https://tcr.amegroups.com/article/view/10.21037/tcr-2025-1762/rc).
Methods
Patients and data collection
Data from the UCSC Xena database were obtained on 155,776 tumor and normal tissue samples based on RNA sequencing (RNA-seq) gene expression profiles and clinical information, which included tumor sample information from The Cancer Genome Atlas (TCGA) database and information about normal samples from TCGA and Genotype-Tissue Expression (GTEx) databases. Moreover, 182 LGG patient samples’ mRNA expression and clinical data were obtained from the mRNAseq_325 dataset of the Chinese Glioma Genome Atlas (CGGA) database. The molecular classification information of LGG is obtained from cBioPortal, mainly including IDH and 1p/9q classification information of TCGA samples (http://cbioportal.org) (Table S1) (35,36). The study was conducted in accordance with the Declaration of Helsinki and its subsequent amendments. Furthermore, we got the tissue chips N109Ct01 from Zhongke Guanghua (Xi’an) Intelligent Biotechnology Co., Ltd., which included 109 cases of brain glioma and corresponding adjacent brain tissue.
Immune cell infiltration analysis
A correlation was determined between FAM111B expression levels, immune cell infiltration, and tumor purity with tumor immune estimation resource (TIMER) (http://cistrome.org/TIMER/) (37). TIMER is a website of tools for the systematic analysis of immune infiltration in different cancer types with high accuracy and confidence. The single-sample Gene Set Enrichment Analysis (ssGSEA) and Cell-type Identification by Estimating Relative Subsets of RNA Transcripts (CIBERSORT) were used to assess tumor immune infiltration. CIBERSORT is a deconvolution algorithm that calculates the proportion of tumor immune cells based on the reference expression levels of 534 biomarker genes in 22 immune cells. The ssGSEA is an algorithm in the R package gene set variation analysis (GSVA) that measures the level of immune infiltration by comparing the rank of a set of genes with all other genes.
Gene Ontology (GO), Kyoto Encyclopedia of Genes and Genomes (KEGG) and Gene Set Enrichment Analysis (GSEA)
We used the median FAM111B expression as the standard to divide the samples into two groups. To identify possible molecular modifications between high and low expression groups of FAM111B, the R package DESeq2 and Wilcoxon rank-sum test were used to obtain differential genes between the two cohorts. The criteria for selecting differentially expressed genes (DEGs) were restricted to the genes whose absolute magnitude of the log fold change exceeded 2 and whose corrected P value was below 0.05. DEGs were examined using GO and KEGG through the R package “cluster profile” to investigate their enriched biological functions and pathways. Meanwhile, we explored the differences between high and low expression groups by performing GSEA using gene sets downloaded from the MSigDB website (http://www.broad.mit.edu/gsea/msigdb/).
Protein-protein interaction (PPI) network
The GeneMANIA (http://genemania.org/) database was used to build the interaction molecular network and predict the genes of FAM111B interacting proteins based on genomic and proteomic data (38).
Cell culture
Glioma-derived cell models LN229, A172, and T98 were obtained from the Shanghai Institutes for Biological Sciences Cell Resource Center (Shanghai, China), and normal human astrocytes (NHA) were obtained from Sciencell Research Laboratories (Carlsbad, CA, USA). Tumor-derived human promonocytic cell line-1 (THP-1) cells were obtained from Procell Life Science & Technology (Wuhan, China). All cell lines were cultured in DMEM or RPMI-1640 medium (BI, NY, USA) and supplemented with 10% fetal bovine serum (FBS, BI, NY, USA), 100 units/mL penicillin, and 100 µg/mL streptomycin (BI, NY, USA) at 37 ℃ in a 5% CO2 cell incubator.
Transfection and lentivirus infection
Cells were maintained in six-well plates (NEST Biotechnology Co., Ltd., Wuxi, China) and transfected with Lipofectamine 2000. The small interfering RNA (siRNA) sequences of FAM111B were used as follows:
- siRNA negative control (NC) (5'-UUCUCCGAACGUGUCACGUTT-3');
- siRNA FAM111B (5'-GCCTGCCTAGTGATTCTCATT-3').
The lentiviral vector designed for overexpressing FAM111B was engineered by cloning the entire FAM111B sequence into the Lenti-Overexpression vector procured from GenePharma, Shanghai, China. Following the protocol provided by the manufacturer, LN229 cells were subjected to lentiviral infection and subsequently cultured in media containing 2 µg/mL puromycin (Solarbio, Beijing, China) for the subsequent two weeks. All constructs were verified by sequencing.
Western blot
The cells were disrupted in Radio-Immunoprecipitation Assay (RIPA) buffer supplemented with protease and phosphatase inhibitor cocktails, and the protein concentration was subsequently determined using a Bicinchoninic Acid (BCA) assay kit. Then the protein specimens underwent electrophoretic separation via SDS-PAGE, after which they were transblotted onto Polyvinylidene Fluoride (PVDF) membranes (Bio-Rad). Membranes were sequentially treated with specific primary antibodies followed by Horseradish peroxidase (HRP)-conjugated secondary antibodies. Immunoreactive bands were subsequently visualized through enhanced chemiluminescence detection using a commercial Enhanced Chemiluminescence (ECL) kit (Merck). β-actin served as the loading control for both cytoplasmic and nuclear fractions, and the antibodies used for the western blot were as follows: anti-GAPDH (1:50,000 dilution, 60004-1-Ig; Proteintech, Wuhan, China); anti-β-actin (1:2,000 dilution, P30002M, Abmart, Shanghai, China); anti-FAM111B (1:1,000 dilution, 29407-1-AP; Proteintech, Wuhan, China); anti-AKT (1:1,000 dilution, T55561S, Abmart, Shanghai, China); anti-Phospho-Akt (Ser473) (1:1,000 dilution, T40067S, Abmart, Shanghai, China); anti-P53 (1:1,000 dilution, TA0879S, Abmart, Shanghai, China); anti-CD276 (1:1,000 dilution, T56886S, Abmart, Shanghai, China); HRP-conjugated secondary antibodies (1:3,000 dilution, M21003S; Abmart, Shanghai, China).
Cell proliferative assay
LN229 and A172 cells subjected to transfection with FAM111B siRNA or overexpressing plasmid were placed in 96-well plates at 3,000/well. A total of 10 µL of Cell Counting Kit-8 (CCK-8 solution) (Vazyme, Nanjing, China) was added to each well, and absorbance was measured at 450 nm every 24 h. The experiment was repeated three times independently. Cells were seeded into 6-well plates at a density of 1×106 cells per well. At 24 hours post-transfection, a scratch was created using a pipette tip, followed by phosphate-buffered saline (PBS) rinsing and microscopic examination, with a second observation performed after an additional 12 hours of incubation.
Ethynyldeoxyuridine (EdU) assay
DNA replication was evaluated using an EdU assay kit (RiboBio, Guangzhou, China) to indicate cellular proliferative activity. The EdU incorporation rate was calculated as the proportion of EdU-positive cells among Hoechst-33342-labeled nuclei.
Cell cycle analysis
LN229 and A172 cells were harvested 48 hours after transfection with FAM111B siRNA or an overexpression plasmid. The cells were then rinsed twice with PBS and fixed in 70% prechilled ethanol at 4 ℃ overnight. Subsequently, the cells were stained using a cell cycle detection kit (Beyotime, Shanghai, China), analyzed by flow cytometry to determine cell cycle distribution, and further processed with Modfit 5.0 software.
Immunohistochemistry (IHC)
Immunohistochemical staining was conducted on paraffin-embedded glioma tissue sections. The paraffin sections were deparaffinized in xylene and rehydrated through an ethanol gradient. Antigen retrieval was performed using citrate buffer with microwave heating. After endogenous peroxidase blocking with 3% H2O2 and serum-based blocking, sections were incubated with primary antibodies at 4 ℃ overnight followed by HRP-conjugated secondary antibodies. 3,3'-Diaminobenzidine (DAB) substrate was applied for chromogenic detection, with hematoxylin counterstaining and HCl-ethanol differentiation. Dehydrated sections were mounted and analyzed by light microscopy. The staining intensity was categorized into four levels: 0 (negative), 1 (weak), 2 (moderate), and 3 (strong). The FAM111B protein level was semi-quantitatively assessed using the Histochemical Score (H-score). The H-score was calculated as follows: (percentage of weakly stained cells × 1) + (percentage of moderately stained cells × 2) + (percentage of strongly stained cells × 3). Using Aipathwell software, the resulting H-score ranged from 0 to 300, and replicate samples were averaged. IHC was performed using FAM111B antibody (1:50; Proteintech, Wuhan, China).
Tumor xenograft model
In the orthotopic xenografts, 5×105 luciferase-expressing LN229-FAM111B cells suspended in 5 µL PBS were stereotactically injected into the right frontal lobe of 4-week-old male BALB/c nude mice [coordinates relative to bregma: anterior-posterior (AP) +1.0 mm, medial-lateral (ML) ±0.5 mm, dorsal-ventral (DV) −2.5 mm]. Cells were delivered through a 25 G Hamilton microsyringe at 0.5 µL/min via a burr hole drilled under stereotaxic guidance. Then treat the wound with medical gel and the mice received antibiotic-supplemented saline, tumor progression was monitored weekly by In Vivo Imaging System (IVIS) bioluminescence imaging. Male BALB/c nude mice were obtained from Beijing Vital River Laboratory Animal Technology Co., Ltd. Tumor progression was monitored on days 7 and 14 using bioluminescence imaging with the IVIS Spectrum in vivo system (PerkinElmer, USA). For detailed methods, please refer to Appendix 1. The protocol was prepared before the study with registration in the Institutional Animal Ethics Committee of Qianfoshan Hospital. Experiments were performed under a project license (No. QFSYYSL2023010201; IACUC Issue No. QFSYYPZ2023010401) granted by the Ethics Committee of Shandong Provincial Qianfoshan Hospital, in compliance with the Laboratory Animal—Guideline for Ethical Review of Animal Welfare (GB/T 35892-2018) and institutional guidelines for the care and use of animals.
Immunofluorescence staining
The paraffin sections were generated by Servicebio (Wuhan, China), followed by antigen retrieval according to the Bovine Serum Albumin (BSA) for 30 minutes, the primary antibody (anti-CD163, 1:500, GB113751, Servicebio; anti-iNOS, 1:500, GB113965, Servicebio) was added and incubated overnight at 4 ℃ in a humid chamber. The appropriate secondary antibodies [goat anti-mouse IgG (Alexa Fluor 488), 1:400, Servicebio, GB25301; goat anti-mouse IgG (Alexa Fluor 594), 1:400, Jackson, 115-585-003] were then applied, and nuclei were counterstained with 4’,6-diamidino-2-phenylindole (DAPI) (Thermo Fisher, D1306, USA). Fluorescent signals were subsequently captured using a laser confocal microscope (ZEISS LSM 800).
Enzyme linked immunosorbent assay (ELISA)
In brief, THP-1 cells induced with phorbol 12-myristate 13-acetate (PMA) (100 ng/mL) were seeded in the upper chamber of a Transwell, while glioma cell lines with knocked down or overexpressed FAM111B, as well as a control group, were seeded in the lower chamber for co-culture for 24 hours. Subsequently, supernatant from THP-1 cells was collected, and the levels of interleukin-10 (IL-10) were assessed using an ELISA kit (Elabscience) to evaluate the polarization degree of macrophages.
Quantitative real-time polymerase chain reaction (qRT-PCR)
Total RNA was isolated from cells using TRIzol reagent. qRT-PCR was performed on a real-time PCR platform with SYBR chemistry. Glyceraldehyde-3-phosphate dehydrogenase (GAPDH) served as the internal control, and relative expression levels were calculated using the 2⁻ΔCt method. The primer sequences were as follows:
- FAM111B, 5'-ATTACAGATGCTGGCGAGGT-3' (forward) and 5'-TTGCTGGCTTGAATGGTAGC-3' (reverse);
- GAPDH, 5'-GAGAAGTATGACAACAGCCTCAA-3' (forward) and 5'-GCCATCACGCCACAGTTT-3' (reverse).
Statistical analysis
To reduce technical variability and ensure comparability of gene expression values across samples, we applied normalization to the RNA-seq data. Part of comparisons between any two groups were performed using the Wilcoxon rank-sum test via the “wilcox.test” function of the R package “stats”. Correlations were analyzed using the “cor.test” function of the R package “stats”. The screening criteria were both set as P value less than 0.05. Spearman or Pearson correlation analyses were performed to calculate correlations among variables, and the R packages “circlize” and “corrgram” were used to visualize. Survival analyses were conducted using univariate Cox regression or the log-rank test to obtain hazard ratios and P values, while multivariate Cox regression was applied to determine the independent prognostic significance of FAM111B. Survival-related information of FAM111B high and low expression groups was presented by Kaplan-Meier curve analysis. The R package “maftools” was applied to visualize the mutation landscape of the two groups of genes with high and low expression of FAM111B, and describe the TMB and MSI across groups. Additional R packages, including “ggplot2”, were also employed to visualize the analytical outputs. The data are expressed as mean ± standard error of the mean (SEM) and statistical analysis involved unpaired, two-tailed Student’s tests or Wilcoxon rank-sum tests determined P values. GraphPad Prism software was utilized for statistical analyses. The criterion for significant difference was set as a P value less than 0.05 (*, P<0.05; **, P<0.01; ***, P<0.001).
Results
FAM111B expression and prognosis in pan-cancer
On the basis of data from GTEx and TCGA databases, we examined expression levels of FAM111B across cancer types. The findings clearly indicated that there was a significantly higher expression of FAM111B in 29 forms of cancer compared to their respective normal controls, including kidney cancer, cholangiocarcinoma, colon cancer, glioma, liver cancer, etc. (Figure 1A). A univariate Cox regression analysis was conducted on the TCGA database using median expression of FAM111B to study its effect on OS in the case of pan-cancer, and it was displayed with forest plots (Figure 1B). We observed that high FAM111B expression was associated with improved OS in thyroid carcinoma (THCA) and thymoma (THYM), whereas it predicted poor OS in 10 other tumor types (Figure 1B). Moreover, we performed Kaplan-Meier method to further demonstrate the association between OS and FAM111B expression levels in selected tumors and noted that high FAM111B expression was a favorable factor for OS in THCA and THYM, while patients with high FAM111B expression in LGG, liver HCC (LIHC), LUAD, kidney renal papillary cell carcinoma (KIRP), kidney chromophobe (KICH), PAAD, mesothelioma (MESO) exhibited significantly reduced OS (Figure 1C-1J). Taken together, these findings suggested FAM111B might be a potential prognosis biomarker across multiple cancers.
Analysis of FAM111B in pan-cancer microenvironment
As a result of ferroptosis, an iron-dependent programmed cell death, the microenvironment associated with the tumor can become inflammatory, which in turn can lead to immunosuppression, thereby facilitating tumor growth (39). We calculated the correlation between FAM111B expression and ferroptosis-related genes, and the results showed that FAM111B expression was strongly positively correlated with ferroptosis-related genes in most types of tumors, including LGG, uveal melanoma (UVM), kidney renal clear cell carcinoma (KIRC), etc. (Figure 2A). According to previous studies, TMB has a close connection with tumor immunotherapy (40). Our results indicated that a significant positive correlation existed between FAM111B expression mainly and the TMB in LGG, ACC, prostate adenocarcinoma (PRAD), breast invasive carcinoma (BRCA), and FAM111B had the highest correlation with TMB in LGG (Figure 2B). This suggested that FAM111B might be a potential immunotherapy target in LGG, which prompted us to focus on to its distinct role in LGG in subsequent studies. As a result of its association with innate immunity and disease, pyroptosis (a form of programmed cell death characterized by inflammatory responses and gasdermin-mediated membrane pore formation) is receiving increasing attention (41). Therefore, the correlation between FAM111B and pyroptosis-related genes was also discussed, and the results indicated that FAM111B was strongly positively associated with pyroptosis-related genes in most tumors such as adrenocortical carcinoma (ACC), LGG, UVM (Figure 2C). MSI is a hypermutator phenotype resulting from mismatch repair defects, characterized by the accumulation of insertions or deletions at microsatellite repeat sequences. Studies have shown that immunotherapy is more likely to be effective in cancer patients with higher MSI levels (42). According to our estimations, the expression level of FAM111B was positively correlated with MSI in MESO, rectum adenocarcinoma (READ), stomach adenocarcinoma (STAD), and uterine corpus endometrial carcinoma (UCEC). As a result, the FAM111B expression level in diffuse large B-cell lymphoma (DLBC) was negatively correlated with the MSI (Figure 2D). We analyzed the expression pattern of FAM111B in each stage or grade of the above 11 tumor species except LGG (Figure S1A-S1K).
Expression pattern of FAM111B in glioma
Considering that the previous results showed that FAM111B expression was associated with TMB in LGG, oncoplots were used to display the top ten genes with the highest mutation frequency in the FAM111B high and low expression groups, respectively. The results revealed distinct mutation frequencies and patterns between the two groups (Figure 3A,3B). Then we characterized the expression pattern of FAM111B in LGG, and investigated the RNA-seq data from TCGA and CGGA datasets. According to the TCGA dataset, WHO grade III gliomas expressed more FAM111B mRNA than WHO grade II gliomas (Figure 3C). These results were confirmed in the CGGA dataset as well (Figure 3D). Studies have reported that the IDH is closely associated with the occurrence and development of LGG (43), and glioma patients with IDH-mutation generally have a better prognosis than those with IDH-wild-type (44). Therefore, we analyzed the relationship between FAM111B and IDH phenotypes, and found FAM111B was more highly expressed in IDH wild-type glioma in TCGA and CGGA datasets (Figure 3E,3F). Moreover, 1p/19q codeletion is one of the most important genetic changes in LGG (45), and the survival of LGG patients with 1p/19q codeletion is significantly longer than that without codeletion (46). Our results showed that the expression of FAM111B was appreciably upregulated in the 1p/19q non-codel gliomas in comparison to the 1p/19q codeletion gliomas in both TCGA and CGGA datasets (Figure 3G,3H). Besides, we explored the disease-specific survival (DSS) [hazard ratio (HR) =2.68, 95% confidence interval (CI): 1.87–3.82, P˂0.001] and progression-free interval (PFI) (HR =2.09, 95% CI: 1.58–2.77, P˂0.001) of LGG (Figure S2A,S2B), both of which were significantly associated with FAM111B expression. Furthermore, we assessed FAM111B expression across gliomas of different grades via IHC on human glioma specimens, and the results indicated that FAM111B protein levels were higher in high-grade gliomas (Figure 4A,4B). In addition, different glioma cell lines were also tested for expression of FAM111B using Western blotting, and the findings suggested that FAM111B expression was higher in glioma cell lines compared to NHA (Figure 4C).
FAM111B is a potential independent prognostic biomarker in glioma
Next, univariate and multivariate Cox regression analyses were performed to investigate whether FAM111B expression serves as an independent predictor of prognosis in comparison with other established clinical factors associated with LGG prognosis. In univariate Cox regression analysis of TCGA and CGGA datasets, FAM111B expression level, age, grade, IDH status and 1p/19q codeletion were significantly associated with OS in LGG patients. In multivariate Cox regression, following adjustment for all the above clinical factors, FAM111B expression still had a considerable effect on patient prognosis, suggesting that FAM111B is an independent prognostic factor (Figure 5A,5B). Additionally, receiver operating characteristic (ROC) curve analysis demonstrated that the area under the curve (AUC) was 0.745, 0.736 and 0.743 at 1-, 2-, 3-year stage in TCGA dataset, while AUC was 0.810, 0.813, and 0.773 respectively in CGGA dataset based on FAM111B expression (Figure 5C,5D). As a whole, these finding support the role of FAM111B as a robust independent prognostic biomarker in LGG.
Enrichment analysis and PPI network analysis
The microscopic function of FAM111B in LGG is mainly manifested by transcriptional alterations associated with FAM111B expression levels. We firstly screened the differential genes in the high and low expression groups of FAM111B in TCGA and CGGA datasets (Figure S3A,S3B), and conducted GSEA according to the MSigDB marker gene set. The results indicated that “interferon gamma response” was included in the first six significantly enriched gene sets in both TCGA and CGGA datasets (Figure 6A,6B). Then we constructed a PPI network based on the GeneMANIA database to explore the relationship between protein expression of FAM111B-interacting genes (Figure S3C). We performed KEGG pathway analysis and GO analysis to explore its potential features. As presented in the bar plot, high FAM111B expression was related to cell cycle, ECM-receptor interaction, p53 signalling pathway and PI3K-Akt signalling pathway (Figure 6C,6D). In addition, GO analysis revealed that FAM111B was linked to chromosome segregation, pattern specification process, organelle fission, complement activation classical pathway, and humoral immune response (Figure 6E,6F). Overall, functional enrichment analysis results showed that FAM111B may play an essential role not only in cell proliferation but also in immune response.
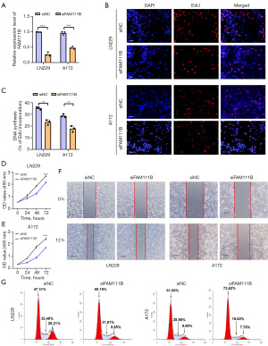
The effects of FAM111B on proliferation, migration and invasion of glioma
To validate the results of the enrichment analysis, we transfected glioma cell lines with knockdown and overexpression constructs of FAM111B. The efficiency of knockdown or overexpression was confirmed through qRT-PCR (Figure 7A, Figure S4A). Then the cell proliferation, migration and invasion abilities of FAM111B knocked down or overexpression glioma cells were investigated by EdU assay, CCK8 assay and scratch assay in vitro (Figure 7B-7F, Figure S4B-S4F). The results revealed that FAM111B knockdown in LN229 and A172 cells significantly inhibited cell proliferation, invasion, and migration, while overexpression of FAM111B yielded opposite outcomes. Additionally, the regulation of cell cycle by FAM111B was assessed by flow cytometry (Figure 7G, Figure S4G), and the results exhibited that FAM111B knockdown markedly elevated the proportion of cells in G1 and G0/G1 phases in LN229 and A172 cells, while overexpression of FAM111B led to a moderate increase in the proportion of cells in the S phase. These suggest that FAM111B is a key regulator of the cell cycle in glioma cells. Collectively, FAM111B is a key regulator of proliferation, migration, invasion, and cell cycle control in LGG.
The immune functions of FAM111B in glioma
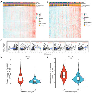
In order to further investigate the role of FAM111B in the immune response of LGG, we obtained 7,732 immune-related genes from the InnateDB website. FAM111B-related genes (|R| >0.4 and P<0.05) from the TCGA dataset were selected for visualization in a heatmap. Of the 407 genes chosen, 403 immune-related genes were considerably positively correlated with FAM111B expression (Figure 8A). Similarly, FAM111B was positively correlated with 322 genes of the 403 selected genes in CGGA dataset (Figure 8B). Furthermore, we used TIMER to investigate the correlation of FAM111B with immune infiltration. It was found that FAM111B expression correlated positively with the levels of B cells, macrophages, CD4+ T cells, CD8+ T cells, neutrophils, and dendritic cells infiltrating the tissues (Figure 8C). Intra-tumoral immune states plays a crucial role in tumorigenesis (47,48). According to Thorsson et al., the immune subtype of LGG was almost classified as C4 (lymphocyte depleted) and C5 (immunologically quiet) (49). Subsequently, we analysed the correlation between the expression of FAM111B and C4, C5 subtypes in LGG. Our results demonstrated that FAM111B expression were higher in C4 subtype (which had the worse prognosis) than in C5 subtype (Figure 8D,8E). Gene signatures of 28 tumor immune cells were downloaded from the TISIDB website for ssGSEA analysis to calculate the correlation between immune cells and FAM111B expression levels, thereby elucidating the specific details of FAM111B and immune infiltration in LGG. We found that FAM111B had the highest correlation with type 2 T helper cells (Th2 cells, a subset of CD4 T cells), in both TCGA and CGGA datasets (Figure 9A,9B). Th2 cells produce pro-inflammatory cytokines to mediate the corresponding inflammatory response to promote tumor progression (50). In addition, we used CIBERSORT to perform a more comprehensive subtype analysis of a subset of immune cells. Interestingly, monocytes and M2 macrophages were significantly different between the high and low-FAM111B group both in TCGA and CGGA databases (Figure 9C,9D). In tumor-associated macrophages (TAMs), M2 macrophages could modulate the immune escape of glioma cells, and thereby promoting tumor growth (51,52). To explore the potential relationship between FAM111B and M2 macrophages and Th2 cells, we further analyzed the correlation of FAM111B expression and biomarkers of M2 macrophages and Th2 cells in LGG (Figure 9E,9F). These results suggested that FAM111B expression was associated with the infiltration of M2 macrophages and Th2 cells in LGG.
Inflammatory activities and immune checkpoint analysis of FAM111B
Inflammation exertsa tumor-promoting effect, and has multiple antitumor effects including inducing tumor cell apoptosis or establishing tumor dormancy by inhibiting proliferation (53,54). Identification of concrete immune inflammatory responses concerned with FAM111B was based on the selection of 7 metagenes from 119 genes associated with different types of inflammation and immune responses (55). GSVA was used to convert expression data into enrichment scores for these metagenes. The results revealed that FAM111B was positively correlated with MHC-I (major histocompatibility complex class I), MHC-II (major histocompatibility complex class II) and STAT1 (signal transducer and activator of transcription 1), but negatively correlated with IgG both in TCGA and CGGA datasets (Figure 10A,10B). Tumor immunosuppression relies heavily on immune checkpoints (56). According to the differences in TMB between high and low expression groups of FAM111B, the expression of FAM111B was inferred to be correlated with immune checkpoints. We performed Spearman correlation analysis to examine the relationship between FAM111B and the expression of immune checkpoint related genes CD274 (PD-L1), PDCD1LG2 (PD-L2), CD276 (B7-H3), HAVCR2 (TIM 3), and LAG3 (CD223). The results showed that FAM111B was mainly correlated with CD276, PD-L2 and LAG3 in TCGA and CGGA datasets (Figure 10C,10D).
FAM111B induces immune suppression driving malignant progression in LGG
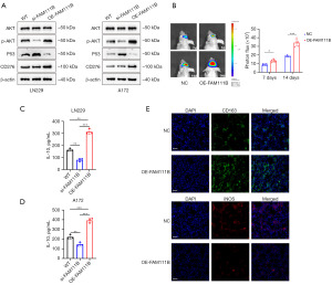
Through previous enrichment analysis, we identified that FAM111B may contribute to the malignant progression of tumors through the P53 signaling pathway and PI3K-AKT signaling pathway. It may also induce immune escape in tumor cells by regulating the immune checkpoint CD276. To further validate the role of FAM111B in the malignant progression of LGG, we validated the protein expression of key molecules involved in these pathways, including AKT, p-AKT, P53, and CD276, in FAM111B-knockdown or overexpressing LN229 and A172 glioma cell lines (Figure 11A). The results revealed that FAM111B knockdown decreased the expression of p-AKT without significantly altering the total AKT level. Additionally, knocking down FAM111B led to a significant increase in the expression level of P53, while overexpressing FAM111B resulted in the opposite effect. Importantly, overexpressing FAM111B significantly increased the expression level of CD276, which may be associated with immune evasion in tumor cells. Moreover, we further showed that FAM111B overexpression enhanced glioma progression in a xenograft model (Figure 11B). Subsequently, we measured the expression level of IL-10 in the supernatant of co-cultured macrophages using ELISA (Figure 11C,11D). Knocking down FAM111B decreased IL-10 expression, while overexpression increased IL-10 expression. This suggests that FAM111B may induce immune suppression by regulating macrophage polarization. Interestingly, immunofluorescence analysis of tumor xenograft models revealed that in vivo overexpression of FAM111B also led to an increase in the M2 macrophage marker CD163 and a decrease in the M1 macrophage marker inducible nitric oxide synthase (iNOS) (Figure 11E). Combining these results, we speculate that FAM111B may contribute to tumor immune suppression, particularly through macrophage polarization, thereby promoting the malignant progression of LGG. Additionally, it may assist tumor cells in evading immune surveillance by enhancing immunosuppressive checkpoint activity.
Discussion
Over the past decade, malignant tumors have been on the rise, making them a major threat to human health (57). Recently, tumor immunotherapy has gradually become a key treatment, and with the development of precision medicine, immunotherapy has been gradually developed to the direction of individualization (58). Therefore, exploring novel mechanisms of tumor immunity is crucial for identifying prognostic and predictive biomarkers as well as new targets for immunotherapy.
FAM111B was previously considered to be involved in multisystemic fibrosing disease and related to DNA repair and apoptosis (59,60). FAM111B has been implicated in tumor progression and metastasis, as evidenced by recent studies. However, existing investigations into FAM111B are confined to a limited range of cancer types, and its involvement in tumor immunity remains unexplored. FAM111B expression was higher in different cancer types than in normal tissues based on a pan-cancer analysis, and high FAM111B expression was associated with poor OS (except for THCA, THYM). Activation of ferroptosis and pyroptosis contributes significantly to tumor development and occurrence (61,62), and TMB as well as MSI have been proved to have a certain value in predicting immune response. Our findings suggested that there might be an association between abnormal expression of FAM111B and tumorigenesis as well as and microenvironment. Taken together, FAM111B elevated expression correlates with aggressive tumor behavior and poor patient prognosis, underscoring its potential utility as a prognostic biomarker.
To further investigate the expression pattern of FAM111B in tumors, we performed an analysis on FAM111B-related gene mutation landscape and the results indicated that different gene mutation rates and gene mutation patterns were found to be associated with FAM111B expression levels. Then we assessed the FAM111B expression pattern in LGG, and found that FAM111B was upregulated in the WHO grade III, IDH-wildtype and 1p/19q non-codeletion type of LGG, suggesting that FAM111B was related to higher malignant biological processes in LGG. In addition, the comprehensive analysis of multivariate Cox regression analysis demonstrated that FAM111B could act as an independent prognostic factor for LGG patients. Given that IDH mutation status and 1p/19q codeletion are key determinants of prognosis and form the basis of the current WHO molecular classification of diffuse gliomas, it is important to clarify how FAM111B relates to these established markers. In our cohorts, FAM111B was significantly higher in IDH-wild-type and 1p/19q non-codeleted tumors, which are known to have substantially worse OS. Importantly, IDH status and 1p/19q codeletion were included as covariates in the multivariate Cox models, and FAM111B expression remained significantly associated with OS after adjustment for these factors. These findings indicate that FAM111B provides prognostic information that is at least partly independent of IDH status and can therefore be considered as a complementary biomarker that may refine risk stratification when interpreted together with IDH-defined molecular subtypes of LGG. To investigate the potential role of FAM111B in cancer, we conducted functional enrichment analyses in LGG. The results revealed that “interferon gamma response” and “cell cycle” were positively enriched pathways in the FAM111Bhigh group.
Interferon gamma (IFN-γ) facilitates the development of immunosuppressive microenvironment by inducing PD-L1, PD-L2, CTLA-4 and affects cancer inflammation via the JAK/STAT pathway (63,64). Additionally, we found FAM111B was related to humoral immune response, which was recognized to participate in regulating immune response to glioma (65). Upon further analysis of immune inflammation, we found that FAM111B was positively related with MHC and STAT1 and negatively correlated with IgG. These findings suggested that FAM111B may play a role in tumor proliferation and immunity. In this study, FAM111B regulated the activities related to proliferation, migration, and invasion of LN229 and A172 cells, and consistent results were obtained in the tumor xenograft model. Besides, FAM111B affected the progression of cell cycle in G1 and S phases which confirmed the results in enrichment analysis. FAM111B is closely associated with the malignant phenotype and immune microenvironment of glioma, highlighting its potential value as a prognostic marker.
Tumor microenvironment (TME) contains a variety of cells such as immune cells and fibroblasts (66,67). Previous reports have revealed that tumor development and prognosis are closely related to the immune infiltration in tumor immune microenvironment (68). In this study, FAM111B expression was positively associated with a variety of immune cells. According to Thorsson et al., immune subtype analysis from C1 (wound healing) to C6 [transforming growth factor beta (TGF-β) dominant] was performed to characterize immune states of LGG, and LGG mostly consisted of C4 and C5 subtypes (49). Both of C4 and C5 subtypes have a high type 2 (M2) macrophage response, and the LGG cases with high FAM111B expression were mainly enriched in C4, which had more tumor associated immune cells and worse prognosis. Our result indicated that FAM111B possibly contributed to an immunosuppressive microenvironment caused by M2 macrophages. Additionally, further analysis of ssGSEA confirmed that FAM111B was positively correlated with CD4+ T cells, Th2 cells and M2 macrophages infiltration in LGG. It is known that Th2 cells promote tumor malignant progression by releasing IL-4 and IL-10. Interestingly, all of these interleukin can also promote polarization of M2 macrophages to inhibit tumor immunity and promote its development (69). Therefore, we speculate that FAM111B may promote tumor development by changing the polarization of M2 macrophages. This indicates that FAM111B-driven immunosuppression leads to poorer patient outcomes, further highlighting its value as a prognostic marker and its potential as a target for immunotherapy.
To validate the aforementioned hypotheses, we initially established an in vitro co-culture system of glioma cell lines with either knocked down or overexpressed FAM111B alongside macrophages. We quantified the levels of IL-10 in the macrophage supernatant, revealing that overexpression of FAM111B significantly induced macrophage polarization towards the M2 phenotype, while knocking down FAM111B yielded the opposite outcome. Subsequently, immunofluorescence analysis was performed on the previously established in situ tumor model. By comparing the alterations in M2 marker CD163 and M1 marker iNOS in glioma tissue, we further confirmed that FAM111B might promote an immune-suppressive microenvironment in gliomas by regulating macrophage polarization.
Previous studies have suggested that certain key molecules in tumor cells can modulate the release of chemotactic factors such as C-C motif chemokine ligand (CCL2) and TGF-β in the microenvironment by affecting P53 or p-AKT (70,71). Combining these findings with the results of our prior KEGG analysis, we hypothesize that FAM111B likely regulates macrophage polarization through the P53 and PI3K-AKT pathways. To test the hypothesis, we conducted western blot analysis on glioma cell lines with either knock down or overexpression of FAM111B, examining the expression levels of AKT, p-AKT, and P53. The results showed that FAM111B overexpression led to a significant increase in phosphorylated AKT levels while maintaining total AKT levels unchanged. Conversely, knocking down FAM111B resulted in the opposite outcome. Additionally, the expression of P53 decreased significantly with FAM111B overexpression and increased with FAM111B knockdown. In summary, we speculate that FAM111B may modulate communication between glioma cells and macrophages by influencing the expression of P53 and the phosphorylation levels of AKT, ultimately leading to immune suppression and promoting the malignant progression of tumors. Immune checkpoints are a class of molecules that prevent immune transition activation. In tumors, the immune checkpoints are usually activated to enable immune evasion (72).
It has become a hotspot of tumor immunotherapy to relieve immunosuppression by blocking immune checkpoints (73). Therefore, we explored the relevance between FAM111B and immune checkpoint molecules. The results indicate that FAM111B is associated with several immune checkpoints, especially CD276. Through western blot analysis, we observed a significant increase in the expression of CD276 with elevated levels of FAM111B. CD276, also known as B7-H3, has been associated with immune cell polarization and promoting tumor immune escape (74,75). This suggests that FAM111B may contribute to the development of immune suppression by promoting CD276 expression. Additionally, it may aid tumor cells in evading immune surveillance, thereby promoting tumor growth. All these results suggested that FAM111B was related to suppression of immune function and might be a potential predictor of immune checkpoint blockade (ICB) response, thereby guiding personalized treatment strategies.
In conclusion, this study represents the first comprehensive analysis of the FAM111B gene’s expression, clinical characteristics, and biological functions in cancer. It offers novel insights into the field by identifying FAM111B as a potential prognostic marker across various cancers and emphasizing its significant role in the regulation of LGG biology. Particularly noteworthy is the clear indication from our research that FAM111B induces an immune-suppressive microenvironment in LGG, specifically through the pathway of macrophage polarization toward M2, underlying a novel immune escape mechanism for the malignant progression of LGG. This discovery holds significant implications for a deeper understanding of the relationship between immune regulation and tumor progression, and it provides a theoretical basis for the design of future immunotherapeutic strategies. Therefore, this study not only expands the understanding of the role of FAM111B in cancer but also contributes to the development of immune-based anti-tumor strategies and precise targeted therapies for the tumor microenvironment, making a notable contribution to the field.
Taken together, our data indicate that high FAM111B expression in the TCGA and CGGA LGG cohorts defines a subgroup of patients with adverse molecular features, increased immune and inflammatory activity, and shorter OS, while our in vitro assays and orthotopic tumor model demonstrate that FAM111B directly promotes glioma cell proliferation, invasion, cell-cycle progression and the formation of an immunosuppressive, M2-macrophage-rich microenvironment, at least in part through IL-10 secretion and CD276/B7-H3 up-regulation. These concordant clinical and experimental observations suggest that FAM111B is not only a statistical prognostic marker, but also a functional driver that links aggressive tumor-cell behavior with an immunologically suppressive tumor microenvironment in LGG.
From a translational perspective, it would be attractive to integrate FAM111B expression with immune-cell infiltration scores, inflammatory signatures and immune-checkpoint profiles into a composite risk score to further refine prognostic stratification and potentially guide treatment selection. However, the robust construction and validation of such a multi-parameter model would require additional, independent datasets, particularly cohorts of LGG patients treated with immune checkpoint inhibitors, which are not available in the TCGA or CGGA resources and are beyond the scope of the present work. Therefore, our findings should be regarded as hypothesis-generating with respect to immunotherapy, and future prospective studies in immunotherapy-treated LGG cohorts will be needed to determine whether FAM111B can serve as a predictive biomarker for response to ICB.
Conclusions
Across public pan-cancer cohorts, FAM111B is dysregulated and associated with patient prognosis. In LGG, FAM111B acts as an independent prognostic factor linked to genomic instability and an immunosuppressive microenvironment, and higher FAM111B expression is associated with malignant tumor behaviors and immune suppression, supporting its potential as an immune-related prognostic biomarker.
Acknowledgments
We thank Translational Medicine Core Facility of Shandong University for consultation and instrument availability that supported this work.
Footnote
Reporting Checklist: The authors have completed the ARRIVE and MDAR reporting checklists. Available at https://tcr.amegroups.com/article/view/10.21037/tcr-2025-1762/rc
Data Sharing Statement: Available at https://tcr.amegroups.com/article/view/10.21037/tcr-2025-1762/dss
Peer Review File: Available at https://tcr.amegroups.com/article/view/10.21037/tcr-2025-1762/prf
Funding: This work was supported by
Conflicts of Interest: All authors have completed the ICMJE uniform disclosure form (available at https://tcr.amegroups.com/article/view/10.21037/tcr-2025-1762/coif). The authors have no conflicts of interest to declare.
Ethical Statement: The authors are accountable for all aspects of the work in ensuring that questions related to the accuracy or integrity of any part of the work are appropriately investigated and resolved. The study was conducted in accordance with the Declaration of Helsinki and its subsequent amendments. Animal experiments were performed under a project license (No. QFSYYSL2023010201; IACUC Issue No. QFSYYPZ2023010401) granted by the Ethics Committee of Shandong Provincial Qianfoshan Hospital, in compliance with the
Open Access Statement: This is an Open Access article distributed in accordance with the Creative Commons Attribution-NonCommercial-NoDerivs 4.0 International License (CC BY-NC-ND 4.0), which permits the non-commercial replication and distribution of the article with the strict proviso that no changes or edits are made and the original work is properly cited (including links to both the formal publication through the relevant DOI and the license). See: https://creativecommons.org/licenses/by-nc-nd/4.0/.
References
- Bray F, Ferlay J, Soerjomataram I, et al. Global cancer statistics 2018: GLOBOCAN estimates of incidence and mortality worldwide for 36 cancers in 185 countries. CA Cancer J Clin 2018;68:394-424. [Crossref] [PubMed]
- Sung H, Ferlay J, Siegel RL, et al. Global Cancer Statistics 2020: GLOBOCAN Estimates of Incidence and Mortality Worldwide for 36 Cancers in 185 Countries. CA Cancer J Clin 2021;71:209-49. [Crossref] [PubMed]
- Esfahani K, Elkrief A, Calabrese C, et al. Moving towards personalized treatments of immune-related adverse events. Nat Rev Clin Oncol 2020;17:504-15. [Crossref] [PubMed]
- Pan-cancer analysis of whole genomes. Nature 2020;578:82-93. [Crossref] [PubMed]
- Weller M, Wen PY, Chang SM, et al. Glioma. Nat Rev Dis Primers 2024;10:33. [Crossref] [PubMed]
- Welter AL, Machida YJ. Functions and evolution of FAM111 serine proteases. Front Mol Biosci 2022;9:1081166. [Crossref] [PubMed]
- Hoffmann S, Pentakota S, Mund A, et al. FAM111 protease activity undermines cellular fitness and is amplified by gain-of-function mutations in human disease. EMBO Rep 2020;21:e50662. [Crossref] [PubMed]
- Nie M, Oravcová M, Jami-Alahmadi Y, et al. FAM111A induces nuclear dysfunction in disease and viral restriction. EMBO Rep 2021;22:e50803. [Crossref] [PubMed]
- Xu C, Cao T, Yan X, et al. Quantification and molecular characterization of dissolved organic carbon released from leaf fragments, crop straw, and straw biochar. J Environ Sci (China) 2025;158:98-111. [Crossref] [PubMed]
- Papendorf JJ, Krüger E, Ebstein F. Proteostasis Perturbations and Their Roles in Causing Sterile Inflammation and Autoinflammatory Diseases. Cells 2022;11:1422. [Crossref] [PubMed]
- Ip WH, Wilkens B, Solomatina A, et al. Differential Regulation of Cellular FAM111B by Human Adenovirus C Type 5 E1 Oncogenes. Viruses 2021;13:1015. [Crossref] [PubMed]
- Ji X, Ding F, Gao J, et al. Molecular and Clinical Characterization of a Novel Prognostic and Immunologic Biomarker FAM111A in Diffuse Lower-Grade Glioma. Front Oncol 2020;10:573800. [Crossref] [PubMed]
- Kundu K, Ghosh S, Sarkar R, et al. Inhibition of the NKp44-PCNA Immune Checkpoint Using a mAb to PCNA. Cancer Immunol Res 2019;7:1120-34. [Crossref] [PubMed]
- Rios-Szwed DO, Alvarez V, Sanchez-Pulido L, et al. FAM111A regulates replication origin activation and cell fitness. Life Sci Alliance 2023;6:e202302111. [Crossref] [PubMed]
- Mercier S, Küry S, Shaboodien G, et al. Mutations in FAM111B cause hereditary fibrosing poikiloderma with tendon contracture, myopathy, and pulmonary fibrosis. Am J Hum Genet 2013;93:1100-7. [Crossref] [PubMed]
- Arowolo A, Rhoda C, Khumalo N. Mutations within the putative protease domain of the human FAM111B gene may predict disease severity and poor prognosis: A review of POIKTMP cases. Exp Dermatol 2022;31:648-54. [Crossref] [PubMed]
- Mercier S, Küry S, Nahon S, et al. FAM111B Mutation Is Associated With Pancreatic Cancer Predisposition. Pancreas 2019;48:e41-2. [Crossref] [PubMed]
- Bertelsen B, Tuxen IV, Yde CW, et al. High frequency of pathogenic germline variants within homologous recombination repair in patients with advanced cancer. NPJ Genom Med 2019;4:13. [Crossref] [PubMed]
- Roversi G, Colombo EA, Magnani I, et al. Spontaneous chromosomal instability in peripheral blood lymphocytes from two molecularly confirmed Italian patients with Hereditary Fibrosis Poikiloderma: insights into cancer predisposition. Genet Mol Biol 2021;44:e20200332. [Crossref] [PubMed]
- Kliszczak M, Moralli D, Jankowska JD, et al. Loss of FAM111B protease mutated in hereditary fibrosing poikiloderma negatively regulates telomere length. Front Cell Dev Biol 2023;11:1175069. [Crossref] [PubMed]
- Zhu X, Xue C, Kang X, et al. DNMT3B-mediated FAM111B methylation promotes papillary thyroid tumor glycolysis, growth and metastasis. Int J Biol Sci 2022;18:4372-87. [Crossref] [PubMed]
- Wang H, Wang H, Chen J, et al. Overexpressed FAM111B degrades GSDMA to promote esophageal cancer tumorigenesis and cisplatin resistance. Cell Oncol (Dordr) 2024;47:343-59. [Crossref] [PubMed]
- Sun H, Liu K, Huang J, et al. FAM111B, a direct target of p53, promotes the malignant process of lung adenocarcinoma. Onco Targets Ther 2019;12:2829-42. [Crossref] [PubMed]
- Wei F, Yu G, Si C, et al. High FAM111B expression predicts aggressive clinicopathologic features and poor prognosis in ovarian cancer. Transl Oncol 2023;32:101659. [Crossref] [PubMed]
- Huang N, Peng L, Yang J, et al. FAM111B Acts as an Oncogene in Bladder Cancer. Cancers (Basel) 2023;15:5122. [Crossref] [PubMed]
- Wu H, Liang C. Pan-Cancer Analysis of the Tumorigenic Effect and Prognostic Diagnostic Value of FAM111B in Human Carcinomas. Int J Gen Med 2023;16:1845-65. [Crossref] [PubMed]
- Tomioka Y, Seki N, Suetsugu T, et al. Identification of Tumor Suppressive miR-144-5p Targets: FAM111B Expression Accelerates the Malignant Phenotypes of Lung Adenocarcinoma. Int J Mol Sci 2024;25:9974. [Crossref] [PubMed]
- Gong Q, Dong Q, Zhong B, et al. Clinicopathological features, prognostic significance, and associated tumor cell functions of family with sequence similarity 111 member B in pancreatic adenocarcinoma. J Clin Lab Anal 2022;36:e24784. [Crossref] [PubMed]
- Yang Y, Yan Z, Jiao Y, et al. Family with sequence similarity 111 member B contributes to tumor growth and metastasis by mediating cell proliferation, invasion, and EMT via transforming acidic coiled-coil protein 3/PI3K/AKT signaling pathway in hepatocellular carcinoma. Environ Toxicol 2024;39:409-20. [Crossref] [PubMed]
- Cheng X, Zeng W, Yin B, et al. Spatiotemporal microenvironment landscape and malignant epithelial pattern transition in breast ductal carcinoma progression. J Transl Med 2025;23:996. [Crossref] [PubMed]
- Yu G, Wei F, Li W, et al. FAM111B knockdown attenuates tumorigenesis of ovarian cancer via the downregulation of MYC. BMC Cancer 2025;25:1290. [Crossref] [PubMed]
- Kawasaki K, Nojima S, Hijiki S, et al. FAM111B enhances proliferation of KRAS-driven lung adenocarcinoma by degrading p16. Cancer Sci 2020;111:2635-46. [Crossref] [PubMed]
- Yan YC, Shao LJ, Meng GX, et al. Targeting FAM111B attenuates mitophagy and increases the sensitivity to lenvatinib treatment by increasing MFN2 stability in hepatocellular carcinoma. Cell Death Dis 2025;16:645. [Crossref] [PubMed]
- Nishimura M, Sunagawa M, Kokuryo T, et al. FAM111B Suppression Enhances Sensitivity to Gemcitabine in Pancreatic Cancer Through Intracellular pH Regulation. Cancer Sci 2025;116:3519-31. [Crossref] [PubMed]
- Cerami E, Gao J, Dogrusoz U, et al. The cBio cancer genomics portal: an open platform for exploring multidimensional cancer genomics data. Cancer Discov 2012;2:401-4. [Crossref] [PubMed]
- Gao J, Aksoy BA, Dogrusoz U, et al. Integrative analysis of complex cancer genomics and clinical profiles using the cBioPortal. Sci Signal 2013;6:pl1. [Crossref] [PubMed]
- Li B, Severson E, Pignon JC, et al. Comprehensive analyses of tumor immunity: implications for cancer immunotherapy. Genome Biol 2016;17:174. [Crossref] [PubMed]
- Warde-Farley D, Donaldson SL, Comes O, et al. The GeneMANIA prediction server: biological network integration for gene prioritization and predicting gene function. Nucleic Acids Res 2010;38:W214-20. [Crossref] [PubMed]
- Xu H, Ye D, Ren M, et al. Ferroptosis in the tumor microenvironment: perspectives for immunotherapy. Trends Mol Med 2021;27:856-67. [Crossref] [PubMed]
- Chan TA, Yarchoan M, Jaffee E, et al. Development of tumor mutation burden as an immunotherapy biomarker: utility for the oncology clinic. Ann Oncol 2019;30:44-56. [Crossref] [PubMed]
- Yu P, Zhang X, Liu N, et al. Pyroptosis: mechanisms and diseases. Signal Transduct Target Ther 2021;6:128. [Crossref] [PubMed]
- Bonneville R, Krook MA, Kautto EA, et al. Landscape of Microsatellite Instability Across 39 Cancer Types. JCO Precis Oncol 2017;2017:PO.17.00073.
- Han S, Liu Y, Cai SJ, et al. IDH mutation in glioma: molecular mechanisms and potential therapeutic targets. Br J Cancer 2020;122:1580-9. [Crossref] [PubMed]
- Pirozzi CJ, Yan H. The implications of IDH mutations for cancer development and therapy. Nat Rev Clin Oncol 2021;18:645-61. [Crossref] [PubMed]
- Lv L, Zhang Y, Zhao Y, et al. Effects of 1p/19q Codeletion on Immune Phenotype in Low Grade Glioma. Front Cell Neurosci 2021;15:704344. [Crossref] [PubMed]
- Jenkins RB, Blair H, Ballman KV, et al. A t(1;19)(q10;p10) mediates the combined deletions of 1p and 19q and predicts a better prognosis of patients with oligodendroglioma. Cancer Res 2006;66:9852-61. [Crossref] [PubMed]
- Lei X, Lei Y, Li JK, et al. Immune cells within the tumor microenvironment: Biological functions and roles in cancer immunotherapy. Cancer Lett 2020;470:126-33. [Crossref] [PubMed]
- Ott M, Prins RM, Heimberger AB. The immune landscape of common CNS malignancies: implications for immunotherapy. Nat Rev Clin Oncol 2021;18:729-44. [Crossref] [PubMed]
- Thorsson V, Gibbs DL, Brown SD, et al. The Immune Landscape of Cancer. Immunity 2018;48:812-830.e14. [Crossref] [PubMed]
- Schreiber S, Hammers CM, Kaasch AJ, et al. Metabolic Interdependency of Th2 Cell-Mediated Type 2 Immunity and the Tumor Microenvironment. Front Immunol 2021;12:632581. [Crossref] [PubMed]
- Komohara Y, Fujiwara Y, Ohnishi K, et al. Tumor-associated macrophages: Potential therapeutic targets for anti-cancer therapy. Adv Drug Deliv Rev 2016;99:180-5. [Crossref] [PubMed]
- Poon CC, Sarkar S, Yong VW, et al. Glioblastoma-associated microglia and macrophages: targets for therapies to improve prognosis. Brain 2017;140:1548-60. [Crossref] [PubMed]
- Greten FR, Grivennikov SI. Inflammation and Cancer: Triggers, Mechanisms, and Consequences. Immunity 2019;51:27-41. [Crossref] [PubMed]
- Grivennikov SI, Greten FR, Karin M. Immunity, inflammation, and cancer. Cell 2010;140:883-99. [Crossref] [PubMed]
- Rody A, Holtrich U, Pusztai L, et al. T-cell metagene predicts a favorable prognosis in estrogen receptor-negative and HER2-positive breast cancers. Breast Cancer Res 2009;11:R15. [Crossref] [PubMed]
- Pardoll DM. The blockade of immune checkpoints in cancer immunotherapy. Nat Rev Cancer 2012;12:252-64. [Crossref] [PubMed]
- Mullard A. Addressing cancer's grand challenges. Nat Rev Drug Discov 2020;19:825-6. [Crossref] [PubMed]
- Xiao Y, Yu D. Tumor microenvironment as a therapeutic target in cancer. Pharmacol Ther 2021;221:107753. [Crossref] [PubMed]
- Arowolo A, Malebana M, Sunda F, et al. Proposed Cellular Function of the Human FAM111B Protein and Dysregulation in Fibrosis and Cancer. Front Oncol 2022;12:932167. [Crossref] [PubMed]
- Hung G, Flint SJ. Normal human cell proteins that interact with the adenovirus type 5 E1B 55kDa protein. Virology 2017;504:12-24. [Crossref] [PubMed]
- Chen X, Kang R, Kroemer G, et al. Broadening horizons: the role of ferroptosis in cancer. Nat Rev Clin Oncol 2021;18:280-96. [Crossref] [PubMed]
- Du T, Gao J, Li P, et al. Pyroptosis, metabolism, and tumor immune microenvironment. Clin Transl Med 2021;11:e492. [Crossref] [PubMed]
- Qian J, Wang C, Wang B, et al. The IFN-γ/PD-L1 axis between T cells and tumor microenvironment: hints for glioma anti-PD-1/PD-L1 therapy. J Neuroinflammation 2018;15:290. [Crossref] [PubMed]
- Alspach E, Lussier DM, Schreiber RD. Interferon γ and Its Important Roles in Promoting and Inhibiting Spontaneous and Therapeutic Cancer Immunity. Cold Spring Harb Perspect Biol 2019;11:a028480. [Crossref] [PubMed]
- Niogret J, Berger H, Rebe C, et al. Follicular helper-T cells restore CD8(+)-dependent antitumor immunity and anti-PD-L1/PD-1 efficacy. J Immunother Cancer 2021;9:e002157. [Crossref] [PubMed]
- Anderson NM, Simon MC. The tumor microenvironment. Curr Biol 2020;30:R921-5. [Crossref] [PubMed]
- Klemm F, Maas RR, Bowman RL, et al. Interrogation of the Microenvironmental Landscape in Brain Tumors Reveals Disease-Specific Alterations of Immune Cells. Cell 2020;181:1643-1660.e17. [Crossref] [PubMed]
- Mao X, Xu J, Wang W, et al. Crosstalk between cancer-associated fibroblasts and immune cells in the tumor microenvironment: new findings and future perspectives. Mol Cancer 2021;20:131. [Crossref] [PubMed]
- Wu K, Lin K, Li X, et al. Redefining Tumor-Associated Macrophage Subpopulations and Functions in the Tumor Microenvironment. Front Immunol 2020;11:1731. [Crossref] [PubMed]
- Ghosh A, Michels J, Mezzadra R, et al. Increased p53 expression induced by APR-246 reprograms tumor-associated macrophages to augment immune checkpoint blockade. J Clin Invest 2022;132:e148141. [Crossref] [PubMed]
- Zhao SJ, Kong FQ, Jie J, et al. Macrophage MSR1 promotes BMSC osteogenic differentiation and M2-like polarization by activating PI3K/AKT/GSK3β/β-catenin pathway. Theranostics 2020;10:17-35. [Crossref] [PubMed]
- Bagchi S, Yuan R, Engleman EG. Immune Checkpoint Inhibitors for the Treatment of Cancer: Clinical Impact and Mechanisms of Response and Resistance. Annu Rev Pathol 2021;16:223-49. [Crossref] [PubMed]
- Singh S, Hassan D, Aldawsari HM, et al. Immune checkpoint inhibitors: a promising anticancer therapy. Drug Discov Today 2020;25:223-9. [Crossref] [PubMed]
- Getu AA, Tigabu A, Zhou M, et al. New frontiers in immune checkpoint B7-H3 (CD276) research and drug development. Mol Cancer 2023;22:43. [Crossref] [PubMed]
- Wang C, Li Y, Jia L, et al. CD276 expression enables squamous cell carcinoma stem cells to evade immune surveillance. Cell Stem Cell 2021;28:1597-1613.e7. [Crossref] [PubMed]

