Combinatorial treatment with donafenib and quercetin suppresses lipid metabolism in HepG2 cells by targeting the CREB1/DRP1/SREBP1 axis
Highlight box
Key findings
• The combination of donafenib (DON) and quercetin (QUE) synergistically inhibits hepatocellular carcinoma (HCC) progression both in vitro and in vivo by suppressing the cyclic AMP-responsive element-binding protein 1 (CREB1)/dynamin-related protein 1 (DRP1)/sterol regulatory element-binding protein 1 (SREBP1) signaling axis, leading to reduced lipid metabolism, mitochondrial fission, and tumor growth in HepG2 cells and xenograft models.
What is known and what is new?
• DON is a targeted therapy for advanced HCC with limited long-term efficacy. QUE has demonstrated anticancer and lipid-modulating effects in various tumors, including HCC. Lipid metabolism mediated by SREBP1, plays a critical role in HCC progression.
• This study identifies CREB1 as a common molecular target of both DON and QUE, and reveals a novel mechanism by which their combination inhibits HCC via the CREB1/DRP1/SREBP1 axis. It also establishes a link between mitochondrial fission (via DRP1) and lipid metabolism in HCC, which has not been previously reported in the context of this drug combination.
What is the implication, and what should change now?
• The findings suggest that combining QUE with DON could enhance therapeutic efficacy and overcome limitations of monotherapy in advanced HCC. Future clinical trials should explore this combination regimen, and CREB1 may serve as a biomarker for patient stratification and response monitoring.
Introduction
In China and around the world, primary hepatocellular carcinoma (PHC) is one of the most common cancers. Over half of all new cases and fatalities from liver cancer worldwide occur in China, which has the greatest incidence of the disease globally (1). Hepatocellular carcinoma (HCC), which comprises approximately 75–85% of all primary liver cancers, carries a particularly poor prognosis. This is largely because 70–80% of patients are diagnosed at an advanced stage with distant metastases, making them ineligible for curative surgical resection (2). Molecularly targeted kinase inhibitors, including lenvatinib, regorafenib, sorafenib (SOR), and donafenib (DON), are commonly used in clinical practice for patients with advanced and inoperable HCC (3). Recently, phase II–III clinical trial data for DON, a deuterated derivative of SOR, showed superior overall survival (OS) outcomes compared to SOR (1,4). Currently, China has approved DON as the standard of treatment for patients with advanced HCC (5). Nevertheless, the survival time of HCC patients was extended by only 1.8 months, despite the fact that DON’s efficacy was noticeably greater than SOR’s (6). Other targeted agents for HCC, such as regorafenib and lenvatinib, although established in clinical practice, still exhibit limitations in their therapeutic profiles and have not fully met the need for more optimal treatment outcomes (7,8). Therefore, novel therapeutic approaches for advanced HCC must be explored in order to address clinical needs.
Quercetin (3,3',4',5,7-pentahydroxyflavone, QUE) is a naturally occurring polyphenolic compound that is mainly found in a variety of fruits, vegetables, and plants. Its properties of anticancer, hypolipidemic, anti-inflammatory, and antioxidant have been extensively studied over recent decades (9). Available studies have concluded that the anti-tumor molecular mechanisms of QUE mainly include inhibition of cell proliferation and migration, promotion of apoptosis, induction of autophagy, and regulation of oxidative stress (10). Recent research has revealed that QUE can also enhance tumor cell sensitivity to conventional chemotherapy drugs to improve their efficacy (11,12). Furthermore, QUE has attracted interest in liver cancer research for its ability to regulate lipid metabolism in tumors, although the precise mechanisms remain unclear (13). Wang and colleagues found that QUE inhibited the level of lipid metabolism in HepG2 cells (14). Besides, Li and colleagues demonstrated through in vivo experiments that QUE inhibited non-alcoholic fatty liver disease (NAFLD)-associated HCC by targeting and suppressing AKT (15).
Reprogramming of lipid metabolism is crucial to tumor development and progression, as indicated by the accumulation of lipid droplets in tumor cells. Lipid droplets have recently been recognized as organelles that serve as novel markers of cancer (16). Lipid metabolism not only fulfills cellular energy requirements but also supplies essential components for cellular growth (17). Indeed, the enhanced activity and expression of many enzymes involved in de novo synthesis of fatty acids are closely associated with carcinogenesis and tumor progression (18). It is well known that the liver is regarded as the “central organ” of systemic metabolism (19). Recently, it has been found that lipid metabolism plays a crucial role in the development of HCC (20). Moreover, enhanced de novo synthesis of fatty acids facilitates the growth and metastasis of HCC cells (21). In this study, we investigated the mechanism by which the combination of QUE and DON exerts anti-tumor effects through inhibition of lipid metabolism in HepG2 cells.
Sterol regulatory element binding protein 1 (SREBP1) belongs to the SREBP transcription factor family, is encoded by the gene of sterol regulatory element-binding transcription factor 1 (SREBF1), and serves as a key transcription factor involved in lipid metabolism (22). SREBP1 stimulates the de novo synthesis of fatty acids by up-regulating the expression of downstream genes, such as fatty acid synthase (FASN), acetyl-CoA carboxylase (ACC), ATP citrate lyase (ACLY), and stearoyl-CoA desaturase 1 (SCD1) (23). Recent studies have confirmed that SREBP1 plays an important role in the occurrence, progression, metastasis, and treatment resistance of HCC (24). It has also been found that SREBF1 controls the balance of lipid synthesis, uptake, storage, and liberation to maintain lipid homeostasis for rapid tumor growth and is a very promising molecular target for cancer treatment (25). Yu and colleagues demonstrated that silencing C12ORF49 increased HCC cell sensitivity to SOR by inhibiting the SREBP1/SCD pathway (26).
This study, through in vitro and in vivo experiments, confirmed that QUE in combination with DON inhibited the de novo synthesis of fatty acids by down-regulating the cyclic AMP-responsive element-binding protein 1 (CREB1)/dynamin-related protein 1 (DRP1)/SREBP1 axis, thereby suppressing the proliferation, migration, and invasion of HepG2 cells, as well as the tumor growth in subcutaneous xenograft models in nude mice. The primary objective was to explore strategies to enhance HCC sensitivity to DON, thereby providing a novel approach for targeted therapy in advanced HCC. We present this article in accordance with the ARRIVE and MDAR reporting checklists (available at https://tcr.amegroups.com/article/view/10.21037/tcr-2025-aw-2393/rc).
Methods
Regents and antibodies
The compound QUE was purchased from Shanghai Yuanye Bio-Technology Co., Ltd. (Shanghai, China; purity =97%). DON was provided by Shanghai Aladdin Biochemical Technology Co., Ltd. (Shanghai, China; purity =98%). Using dimethyl sulfoxide (DMSO) as the solvent, storage solutions of QUE and DON were prepared at concentrations of 100 and 10 mM, respectively. For the in vitro studies, the control cultures were treated with the carrier solvent (0.1% DMSO). Fetal bovine serum (FBS), penicillin-streptomycin mixed solution, phosphate-buffered saline (PBS), and high-glucose Dulbecco’s Modified Eagle Medium (DMEM) were acquired from Gibco (Grand Island, New York, USA). Primary antibodies against CREB1 (ab32515), DRP1 (ab184247), SREBP1 (ab28481), ACLY (ab40793), ACC (ab109368), and SCD1 (ab236868) were purchased from Abcam Co., Ltd. (Cambridge, UK), while FASN (10624-2-AP) and glyceraldehyde-3-phosphate dehydrogenase (GAPDH) (10494-1-AP) were purchased from Proteintech Group, Inc. (Wuhan, China). The goat anti-rabbit immunoglobulin G (IgG) (SA00001-2) secondary antibody was purchased from Proteintech Group, Inc. (Wuhan, China).
Cell culture
Human HCC cells (HepG2) were purchased from the Shanghai Institute of Biochemistry and Cell Biology (Shanghai, China). The cells were cultured in complete DMEM supplemented with 10% FBS and 1% penicillin-streptomycin mixed solution and were routinely kept in a humidified incubator at 37 ℃ with 5% CO2. The culture medium was replaced with fresh medium every other day.
Cell viability assay and evaluation of drug combination
HepG2 cells were cultured and inoculated in 96-well plates during the logarithmic growth phase, and optical density (OD)450nm values were measured following incubation with the Cell Counting Kit-8 (CCK-8) solution (WST-8, Abcam). The cellular viability of each group was calculated using the following formula: cell viability (%) = [(OD in treatment well − OD in blank well)/(OD in control well − OD in blank well)] ×100%.
The synergistic effect of QUE and DON on HepG2 cells was evaluated using CompuSyn software based on the Chou-Talalay method. The dose-effect relationship was quantified using the median-effect equation: fa/fu =(D/Dm)m, where fa represents the fractional inhibition of tumor cells, fu denotes the survival fraction (1 − fa), D is the drug dose, Dm is the median-effect dose, and m is the slope of the dose-effect curve. Using this equation, the dose (D) of QUE or DON required to achieve any given inhibition level (fa) was calculated. The combination index (CI) was then computed to assess drug interactions: CI = (D1/DX1) + (D2/DX2) + α(D1D2/DX1DX2). Here, DX1 and DX2 are the doses of QUE and DON alone required to achieve X% inhibition, whereas D1 and D2 are the doses of each drug in combination that produce the same effect. A value of α=0 denotes the presence of mutual exclusivity between two medications, while a value of α=1 indicates mutual synergy between the two medications. The CI values provide informative perspectives on the character and magnitude of the interplay between QUE and DON, where CI >1, CI =1, CI <1 indicate antagonism, addition, and synergy, correspondingly. In all combination experiments, QUE and DON were applied at a fixed molar ratio of 10:1 (QUE:DON). This ratio was maintained across all in vitro combination treatments to ensure consistent pharmacodynamic interaction assessment.
Transwell invasion and migration assay
The Transwell chamber (NEST, Wuxi, China) was utilized for invasion experiments. The Basement Membrane Matrix (Corning, NY, USA) was added to the upper chamber, while DMEM-h supplemented with 10% FBS was added to the lower chamber. A total of 1×105 HepG2 cells in serum-free medium were seeded in the upper chamber with varying concentrations of QUE or DON. After 24 hours, the cells attached to the surface of the lower membrane were stained with crystal violet. During migration experiments, the basement membrane matrix was omitted from the upper chamber, while other conditions remained identical to those in the invasion experiments.
Wound-healing assay
Wound-healing assays were performed to evaluate cell migration. A scratch was made across the confluent cell monolayer using a plastic micropipette tip. The cells were cultured in serum-free medium and incubated at 37 ℃ for 24 hours. Images of the wounds were captured using an inverted microscope (CKX53, Olympus Corporation, Japan). The wound closure rate was quantified using ImageJ software.
Animal experiments
Six-week-old male BALB/c nude mice were obtained from the Laboratory Animal Center of Guizhou Medical University (Guizhou, China). The nude mice were housed in a specific pathogen-free grade (SPF) environment with a 12-hour light/dark cycle, maintained at 25 ℃, and a humidity level of 40–60%. For tumor cell inoculation, mice were briefly anesthetized with 2% isoflurane in oxygen (flow rate: 1 L/min) to minimize discomfort during injection. We injected HepG2 cells with a logarithmic growth phase into the right axilla of these nude mice to establish a xenograft tumor model. Post-procedure, mice were monitored for signs of pain (hunching, vocalization, or decreased activity) and housed on warm pads until fully recovered from anesthesia. When the volume of transplanted tumors in nude mice reaches about 15–30 mm3, the nude mice were randomly assigned to one of the four treatment groups using a computer-generated random number sequence or a random number table, namely control, QUE, DON, and combination groups, with six nude mice per group. This sample size was chosen based on preliminary data and common practice in similar xenograft studies, providing sufficient power to detect significant treatment effects while minimizing animal use. The number of animals remained consistent throughout the study. Once animals reached the predefined endpoint criteria (e.g., tumor volume >1,500 mm3, body weight loss >20%, or showing severe morbidity), they were euthanized immediately (within 1 hour). All animals survived until the experimental endpoint, and no animals were excluded from the analyses. No animals died spontaneously prior to euthanasia. QUE and DON were administered intraperitoneally. The total duration of drug intervention was 14 days. The control group received DMSO, whereas the QUE, DON, and combination groups received 50 mg/kg/day QUE, 3 mg/kg/day DON, and 50 mg/kg/day QUE + 3 mg/kg/day DON, respectively. The survival status of the mice in each group was monitored daily, and their body weight and tumor dimensions were recorded once every 3 days. Tumor volume was calculated using the equation: Volume = (length × width2)/2. At the experimental endpoint (day 14), mice were gradual CO₂ inhalation (20–30% chamber volume/minute for initial exposure, followed by 50–70% displacement). Unconsciousness was verified by absence of toe pinch reflex, followed by cervical dislocation as a secondary method. Death was confirmed by the absence of heartbeat and corneal reflex, strictly adhering to the American Veterinary Medical Association (AVMA) Guidelines [2020]. All animal experiments were performed under a project license (No. 2402889) granted by the Ethics Committee of Guizhou Medical University, in strict accordance with the relevant management regulations of the Laboratory Animal Center of Guizhou Medical University and the Chinese Regulations on the Management of Laboratory Animals, amended on March 1, 2017, by the National Science and Technology Commission for the care and use of animals. All research staff involved in animal experiments received comprehensive training prior to study initiation. A protocol was prepared before the study without registration.
Serum biochemical markers of liver and kidney damage measurement
Serum levels of alanine aminotransferase (ALT), aspartate aminotransferase (AST) and creatinine were all measured using the mice enzyme-linked immunosorbent assay (ELISA) kits from Macklin CHN (Shanghai, China) and performed in accordance with the instructions and steps outlined in the internal kit’s bulletin.
Immunohistochemistry (IHC)
For IHC analysis, the paraffin sections were baked, dewaxed, and rehydrated before antigen repair using ethylenediaminetetraacetic acid (EDTA) buffer. The sections were placed in a 3% hydrogen peroxide solution and incubated at room temperature for 10 minutes in the dark. Following the drying process, blocking was performed for 20 minutes. Incubation was carried out using primary antibodies (Ki-67, CREB1, DRP1, and SREBP1) and secondary antibodies successively. The color development was achieved by adding a 3,3’-diaminobenzidine (DAB) solution. Subsequently, the sections were counterstained with hematoxylin, differentiated with 1% hydrochloric acid alcohol (about 1 s), and neutralized with ammonia. Transparency was achieved using xylene, and the sections were mounted with neutral gum. Finally, the sections were ultimately observed under an inverted fluorescence microscope.
Hematoxylin-eosin (HE) staining
A tumor tissue section was embedded in wax blocks after fixation with 4% paraformaldehyde. After the sections were cut to a thickness of 5 µm, they were dewaxed and rehydrated. The sections were stored at room temperature. Cytoplasmic and nuclear areas were stained with HE. Histopathological changes were observed under a light microscope.
Nile Red staining
Cells or tissues were fixed with a 4% paraformaldehyde solution, washed with PBS, and then stained with Nile Red solution (7385-67-3, Solarbio, Beijing, China), diluted 1:100 in PBS for 10 minutes in the dark. The samples were washed twice with PBS and stained with Hoechst 33258 (Sigma, St. Louis, MO, USA) or 4’,6-diamidino-2-phenylindole (DAPI) (G1012, Servicebio, Wuhan, China). Images were acquired using inverted fluorescence microscopy. Tumor tissues were cryosectioned, and a circle was drawn around the tissues using a histochemical pen to prevent the leakage of culture fluid during subsequent processing. The fluorescence intensity of Nile Red staining was quantified using ImageJ software (National Institutes of Health, USA) to assess lipid droplet content in cells and tumor sections. Representative fluorescence images were chosen from three independent replicates based on their consistency with the group’s mean fluorescence intensity and typical lipid droplet distribution pattern.
Western blot (WB) assay
To ensure complete lysis of the cells and tissues in each group, a lysate was made by combining RIPA (R0010, Solarbio, Beijing, China) and phenylmethanesulfonyl fluoride (PMSF) (52332, Sigma) at a ratio of 100:1. Cell debris was then removed by centrifuging the lysate at 13,000 rpm for 10 minutes at 4 ℃. The bicinchoninic acid (BCA) Protein Quantification Kit (Beyotime Biotechnology, Shanghai, China) was used to quantify the protein concentration of each group. The mixture was combined with 5× loading buffer and denatured at 99 ℃ for 10 minutes. Proteins were transferred to polyvinylidene difluoride (PVDF) membranes (Millipore, Burlington, MA, USA) following separation by sodium dodecyl sulfate-polyacrylamide gel electrophoresis (SDS-PAGE). The PVDF membrane was sealed for 2 hours and subsequently washed 3 times with Tris-buffered saline with Tween 20 (TBST). The primary antibody was then added and incubated overnight. The PVDF membranes were incubated with horseradish peroxidase (HRP)-conjugated goat anti-rabbit IgG (H + L) (Proteintech Group, Inc., Wuhan, China) secondary antibody for 2 hours at room temperature after being washed with PBS. Finally, the PVDF membranes were treated with an enhanced chemiluminescence (ECL) reagent and subsequently analyzed using a ChemiDoc MP Imaging system (Bio-Rad Co., Hercules, CA, USA). Protein band intensities were quantified using ImageJ software (National Institutes of Health, USA), normalized to GAPDH loading control, and expressed as fold change relative to the control group. All WB experiments were performed in at least three independent biological replicates, and consistent trends were observed across replicates.
Gene expression analysis
Total RNA was extracted from HepG2 cells using the TRIzol reagent (Invitrogen, Carlsbad, CA, USA). The complementary DNA (cDNA) was created by reverse transcription of RNA using Quantiscript reverse transcriptase, following the manufacturer’s instructions (RP1100, Solarbio, Beijing, China). QuantiTect SYBR Green quantitative polymerase chain reaction (qPCR) Master Mix was used in a StepOnePlus Real-Time PCR system (Applied Biosystems, Foster City, CA, USA), and reaction cycles (reaction mixtures were incubated for 2 minutes at 95 ℃, followed by 40 cycles of 10 s at 95 ℃, 30 s at 55 ℃, and, finally, 30 s at 72 ℃). The critical threshold (Ct) values of target genes were normalized to those of the internal control (GAPDH). The concentrations were represented as a percentage relative to the normal control samples. Table 1 shows the primers used for real-time qPCR.
Table 1
| Gene | Forward primer (5' to 3') | Reverse primer (5' to 3') | NCBI reference sequence |
|---|---|---|---|
| DNM1L | CTGCCTCAAATCGTCGTAGTG | GAGGTCTCCGGGTGACAATTC | NM_001278463.2 |
| SREBF1 | ACAGTGACTTCCCTGGCCTAT | GCATGGACGGGTACATCTTCAA | NM_001005291.3 |
| CREB1 | ATTCACAGGAGTCAGTGGATAGT | CACCGTTACAGTGGTGATGG | NM_004379.5 |
| GAPDH | GATCATCAGCAATGCCTCCTG | TGGGTGGCAGTGATGGCATG | NM_001256799.3 |
CREB1, cyclic AMP-responsive element-binding protein 1; DNM1L, dynamin-1-like protein; GAPDH, glyceraldehyde-3-phosphate dehydrogenase; NCBI, National Center for Biotechnology Information; qRT-PCR, quantitative reverse transcription polymerase chain reaction; SREBF1, sterol regulatory element-binding transcription factor 1.
Mitochondrial morphology detection
The mitochondrial morphology of HepG2 cells was observed utilizing Mito-Tracker Deep Red FM (C1032, Beyotime Biotechnology, Shanghai, China) following the manufacturer’s instructions. A total of 2×104 cells were seeded in 8-well chambers. The probe solution, with a final concentration of 400 nM, prepared in culture medium, was preheated to 37 ℃ and used to replace the old medium. The culture medium was replaced with fresh medium after incubation for 30 min. DAPI (G1012, Servicebio) was used to counterstain the nuclei. Confocal microscopy (ECLIPSE TI, Nikon, Minato-ku, Tokyo, Japan) was used to capture images. Representative images were selected from three independent experiments based on their typical morphological patterns that were consistently observed across all replicates. The images shown reflect the most common phenotype observed in each treatment group.
Knockdown or overexpression of target genes
For knockdown or overexpression of CREB1, small interfering RNA (siRNA) or expression vectors for forced overexpression were constructed. siRNA sequences used in this study were as follows: CREB1 siRNA-705 forward 5'-GAGCAAUACAGCUGGCUAATT-3', reverse 5'-UUAGCCAGCUGUAUUGCUCTT-3'; CREB1 siRNA-442 forward 5'-GAUUUCAACUAUUGCAGAATT-3', reverse 5'-UUCUGCAAUAGUUGAAAUCTT-3'; CREB1 siRNA-588 forward 5'-GGAUUGAAGAAGAGAAGUCTT-3', reverse 5'-GACUUCUCUUCUUCAAUCCTT-3'; negative control forward 5'-UUCUCCGAACGUGUCACGUTT-3', reverse 5'-ACGUGACACGUUCGGAGAATT-3'. For CREB1 overexpression, the coding sequences were amplified from cDNA derived from HepG2 cells using specific primers and then cloned into the pcDNATM3.1(+) vector (Invitrogen, Carlsbad, CA, USA). Transfection was performed using Lipomaster 2000 reagent (TL201-01, Vazyme Biotech, Waltham, Nanjing, China), following the manufacturer’s instructions. Subsequent experiments were performed 24 hours after transfection.
Chromatin immunoprecipitation (ChIP) assays
Cells were fixed with 1% formaldehyde solution for 15 minutes at room temperature, and fixation was quenched by incubation with 125 nM glycine for 5 minutes. DNA fragments, ranging from 200 to 300 bp, were generated by sonication. Samples were subjected to immunoprecipitation with anti-CREB1 (ab32515, Abcam) or rabbit IgG (30000-0-AP, Proteintech, Wuhan, China), followed by analysis using qPCR. The PCR primers for the gene of dynamin-1-like protein (DNM1L) were as follows: forward 5'-CTGCCTCAAATCGTCGTAGTG-3', reverse 5'-GAGGTCTCCGGGTGACAATTC-3'. Fold enrichment was calculated by comparison with the IgG isotype control.
Bioinformatics analysis
The chemical structure files for QUE and DON were obtained from the PubChem database (https://pubchem.ncbi.nlm.nih.gov/) and downloaded in SDF format. The structure files were imported into the SwissTargetPrediction database (http://www.swisstargetprediction.ch/) and the Similarity Ensemble Approach (SEA) database (https://sea.bkslab.org/) to predict the potential targets. The keywords “hepatocellular carcinoma” (HCC) and “lipid metabolism” were used in searching for targets on the GeneCards website (https://www.genecards.org/). Subsequently, overlapping targets were screened using Venn diagrams, and network diagrams of common targets were generated using Cytoscape software (v3.10.2). Protein-protein interactions of the common targets were gathered from the String database platform (https://cn.string-db.org/) and visualized using the Cytoscape plug-in STRING. IHC staining images of CREB1 in liver cancer tissue and normal liver tissue were downloaded from the Human Protein Atlas (HPA) database (https://www.proteinatlas.org). The transcriptome and corresponding clinical data of liver cancer patients [The Cancer Genome Atlas-liver hepatocellular carcinoma (TCGA-LIHC)] are available for download from the TCGA database. The study was conducted in accordance with the Declaration of Helsinki and its subsequent amendments. This dataset includes 374 samples of HCC tissue and 50 samples of adjacent liver tissue, with the data type being “read counts”. Potential target genes of CREB1 were identified in TCGA-LIHC, and unrecognized entries were removed. Differential analysis was performed using the “Deseq2” package in R software (R version 4.3.2), with the criteria for screening differential genes as follows: |log2 fold change (FC)| >0.4, Padj <0.05. Volcano maps were generated using the “ggplot2” package, while heat maps were generated using the “pheatmap” package.
Molecular docking assay
The 2D chemical structures of QUE and DON were retrieved from the PubChem website and imported into ChemBio3D software for the creation of 3D structure, then stored in mol2 format following energy minimization by MM2. Subsequently, the protein structures of the relevant hub targets were downloaded from the Protein Data Bank (PDB) database. Protein receptors and ligands were extracted from each protein using PyMOL 2.4 software and stored in PDB format. Each protein receptor was subjected to dehydration, hydrogenation, and the automatic addition of Gasteiger charges in the AutoDockTools 1.5.7 software, while QUE and DON were given the option of hydrogenation, the automatic addition of Gasteiger charges, and the selection of torsions. Subsequently, protein receptors, QUE and DON were saved as pdbqt files. The active pockets of each protein were then located using Grid Box, and relevant parameter information was created in gpf files. Finally, AutoDock Vina software was utilized to determine the affinity and binding mode of each protein to QUE or DON, and PyMOL 2.5.4 software was applied to visualize the binding mode.
Statistical analysis
All experiments should be repeated at least three times (biological replicates). Normally distributed quantitative data are presented as mean ± standard deviation (SD), while non-normally distributed quantitative data are expressed as median (interquartile range). Image data were quantified using ImageJ software (USA). Data were statistically analyzed and visualized using SPSS 23.0 software (IBM Corp., NY, USA) and GraphPad Prism 9.5.1 software (GraphPad Software, La Jolla, CA, USA). Comparisons between two groups of normally distributed parameters were conducted using Student’s t-test, while one-way analysis of variance (ANOVA) was employed for comparisons among multiple groups, with Tukey’s HSD test used for pairwise comparisons within groups. For tumor growth curves, two-way ANOVA with repeated measures followed by Bonferroni post hoc test was applied to compare tumor volumes across different time points and treatment groups. P value <0.05 was considered statistically significant for all experiments.
Results
Potential targets of QUE and DON for inhibiting lipid metabolism in HCC
We obtained genes related to QUE, DON, HCC, and lipid metabolism from the databases. Subsequently, a Venn diagram was generated using an online bioinformatics platform (https://www.bioinformatics.com.cn/) (Figure 1A), 16 common targets were identified, and these targets were visualized using Cytoscape software. Additionally, protein-protein interaction networks were used to identify connections between the shared targets (Figure 1B). CREB1 was ranked higher as a transcription factor based on its degree value in descending order. Recent studies have highlighted the role of CREB1 in promoting tumor progression in various cancers, such as breast cancer (27), multiple myeloma (28), castration-resistant prostate cancer (29), and tongue squamous cell carcinoma (30). However, there is limited evidence regarding its impact on lipid metabolism in HCC. Furthermore, as a transcription factor, CREB1 represents a highly feasible therapeutic target for inhibiting tumor progression due to its central regulatory role in gene expression networks. QUE and DON were subsequently docked to the CREB1 protein receptor sequentially using AutoDock Vina software. The findings indicate that QUE and DON exhibit significant binding affinity for the CREB1 protein receptor (Figure 1C), with respective affinities of −7.2 and −8.0 kcal/mol (Table 2). CREB1 expression was found to be significantly higher in HCC tissues compared to normal liver tissues, as determined by IHC staining data downloaded from the HPA database (Figure 1D).
Table 2
| Ligand | PubChem CID | Receptor | Uniprot ID | Binding affinity (kcal/mol) | Hydrogen bonds | Hydrophobic interaction |
|---|---|---|---|---|---|---|
| Quercetin | 5280343 | CREB1 | P16220 | −7.2 | Arg 159A (3.70 Å, 3.89 Å), Arg 163A (3.98 Å), Asp 368A (3.23 Å), Phe 523A (3.00 Å) | Thr 524A (3.85 Å) |
| Donafenib | 25191001 | CREB1 | P16220 | −8.0 | Thr 63A (4.02 Å, 2.92 Å), Gln 65A (2.94 Å) | His 67A (3.75 Å), Thr 214A (3.66 Å), Gln 229A (3.96 Å), Ala 231A (3.57 Å) |
Ala, alanine; Arg, arginine; Asp, aspartic acid; CID, compound identifier; CREB1, cyclic AMP-responsive element-binding protein 1; Gln, glutamine; His, histidine; Phe, phenylalanine; Thr, threonine.
DNM1L and SREBF1 may be target genes of CREB1
We further obtained the downstream action targets of CREB1, HCC, and lipid metabolism-related genes from the databases and generated a Venn diagram, identifying 6,594 genes (Figure 2A). The volcano plot and the heat map using these genes revealed that both DNM1L, which is associated with mitochondrial fission, and SREBF1, which is associated with lipid metabolism, were differentially expressed in HCC (Figure 2B,2C). High expression of DNM1L was found to be associated with lower OS in HCC patients, as shown by the Kaplan-Meier (K-M) curves (Figure 2D). We further found the peaks of CREB1 at the promoters of both DNM1L and SREBF1 by performing Integrative Genomics Viewer (IGV) visualization, suggesting that CREB1 may regulate transcription of DNM1L and SREBF1 (Figure 2E).
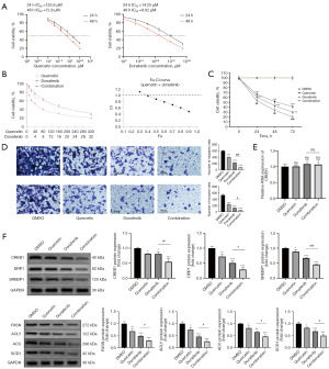
The effects of DON and QUE alone or in combination on HepG2 cells
To verify the previous results, in vitro experiments were performed. Firstly, HepG2 cells were treated with different concentrations of QUE and DON for 24 and 48 hours, respectively, and the viability of HepG2 cells after drug treatment was detected using CCK-8. The results showed that the proliferation viability of the cells was significantly inhibited in a dose-dependent manner. The half maximal inhibitory concentration (IC50) of QUE-treated HepG2 cells for 24 hours was 125.6 µM, whereas the IC50 for 48 hours is 72.8 µM. The IC50 of DON-treated HepG2 cells for 24 hours was 14.25 µM, whereas the IC50 for 48 hours is 8.02 µM (Figure 3A). Fraction affected-combination index (Fa-CI) analysis revealed an effect-dependent interaction between QUE and DON. At lower inhibitory effects (Fa <0.4), the CI values were above 1.0, indicating a tendency toward antagonism. As the effect increased, the CI curve crossed the additive line (CI =1.0) at approximately Fa =0.4, and demonstrated clear synergism (CI <1.0) at higher effect levels (Fa >0.4) (Figure 3B). These results confirm that the combination of QUE and DON exhibits synergistic anticancer effects in HepG2 cells, particularly at higher inhibitory levels. Subsequently, HepG2 cells were treated with QUE and DON alone or in combination for different times (0, 24, 48, 72 hours), and the viability of HepG2 cells was assessed by CCK-8. The results showed that QUE and DON, both alone and in combination, exhibited time-dependent effects in inhibiting HepG2 cell activity, with the combination treatment showing the most pronounced effect (Figure 3C). In the subsequent in vitro experiments, cells were treated for 24 hours under the following conditions: the QUE group with 50 µM QUE, the DON group with 5 µM DON, and the COM group with a combination of 50 µM QUE and 5 µM DON.
The effects of QUE and DON, either alone or in combination, on the migration and invasive ability of HepG2 cells were evaluated using Transwell assays. The results showed that both QUE and DON, when applied individually or together, significantly inhibited HepG2 cell migration and invasion, with the combination group exhibiting the most notable effect (Figure 3D). Furthermore, the expression levels of CREB1, DRP1, and SREBP1 were reduced in HepG2 cells treated with QUE and DON, either alone or in combination. The lipid metabolism-related enzymes ACC, ACLY, FASN, and SCD1 showed results consistent with those of the downstream regulatory proteins of SREBP1, while no significant change was observed in CREB1 mRNA expression (Figure 3E,3F). In short, these data suggest that QUE enhances the sensitivity of HepG2 cells to DON treatment.
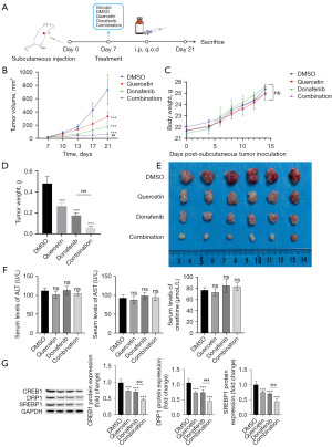
The effects of DON and QUE alone or in combination on body and tumor weight of mice
To assess whether our in vitro findings could be replicated in vivo, xenografts were generated from HepG2 cells. Once the tumors became palpable, the mice were randomly assigned to four groups and treated with DON alone, QUE alone, DON and QUE, or DMSO (Figure 4A). At the end of the drug treatment period, both DON and QUE, when administered separately, were found to modestly reduce HCC growth in vivo, while the combined treatment with DON and QUE produced a significantly enhanced inhibitory effect. At baseline (day 1 of treatment), the mean tumor volumes were 133.44±12.47 mm3 (control group), 130.21±5.50 mm3 (QUE group), 133.31±6.07 mm3 (DON group), and 130.29±9.44 mm3 (combination group). After 14 days of treatment, the mean tumor volumes were 375.67±35.27, 274.08±29.37, 222.94±6.56, and 118.20±18.35 mm3, respectively. Notably, there was no significant difference in body weights among all four groups of mice (Figure 4B-4E). Additionally, we measured the levels of AST, ALT, and creatinine in the serum of each nude mouse. The results demonstrated that the combination therapy did not cause any hepatic or renal toxicity in the nude mice (Figure 4F). WB assays showed that the expression levels of CREB1, DRP1, and SREBP1 were markedly higher in the dual-drug group compared to the control and single-drug groups (Figure 4G). In short, these data confirm that QUE enhances the sensitivity of HCC cells to DON treatment in vivo.
The effects of DON and QUE alone or in combination on tumor architecture of mice
To understand the effects of DON and QUE, alone or in combination, on the architecture of the tumors, HE staining, IHC staining, and Nile Red staining were sequentially performed on tumor sections, and the results were observed under a microscope. HE staining confirmed the presence of tumor tissue in the section (Figure 5A). IHC staining showed that DON and QUE significantly reduced the expression of Ki-67, CREB1, DRP1, and SREBP1 in the tumor tissues (Figure 5B). Nile Red staining further confirmed that DON and QUE significantly reduced neutral fat content in the tumor tissues (Figure 5C). Quantitative analysis of fluorescence intensity revealed a significant decrease in lipid droplet accumulation in the combination group compared to the control and single-drug groups.
CREB1 mediates the effects of the combination treatment on the proliferation, migration, and invasion of HepG2 cells
To confirm the critical role of CREB1 in the inhibition of HepG2 cells by the combination treatment of QUE and DON, CREB1 was either knocked down or overexpressed, and the effects of dual-drug treatment on HepG2 cells were observed. The efficacy of siRNA or overexpression plasmid transfection in HepG2 cells was verified by WB assays (Figure 6A,6B). CCK-8 assays performed at 24, 48, and 72 hours demonstrated that the combination treatment significantly suppressed cell viability compared to the blank control. This suppression was reversed by CREB1 overexpression and further potentiated by CREB1 knockdown at all time points (Figure 6C). The cytomorphological analysis revealed a notable reduction in cell density, decreased intercellular connectivity, and the presence of rounded dead cells scattered throughout the dual-drug group, compared to the blank group. However, overexpression of CREB1 reversed this phenomenon, while CREB1 knockdown further aggravated it (Figure 6D). Furthermore, the anti-migratory and anti-invasive effects of the combination treatment, as assessed by scratch wound healing and Transwell assays, were also dependent on CREB1 expression levels. CREB1 overexpression attenuated, while its knockdown enhanced, the inhibition of migration and invasion (Figure 6E,6F). In brief, CREB1 mediates the effects of the combination treatment of DON and QUE on the proliferation, migration, and invasion of HepG2 cells.
CREB1 mediates the effects of combination treatment on mitochondrial fission and lipid droplets in HepG2 cells
DRP1 is known to be an important protein in the regulation of mitochondrial fission activity, and it has been demonstrated that inhibition of mitochondrial fission activity further decreases lipid metabolism in HCC cells. The effect of drug treatment on the mitochondrial morphology of HepG2 cells was subsequently observed using confocal microscopy, showing that the combination treatment of QUE and DON significantly inhibited mitochondrial fission, but overexpression of CREB1 reversed this effect. Conversely, this inhibitory effect was enhanced following CREB1 knockdown (Figure 7A). Additionally, the Nile red staining assay revealed a significant reduction in intracellular lipid droplet content in HepG2 cells following combination treatment, with partial recovery observed after CREB1 overexpression. On the contrary, when HepG2 cells were treated with dual drugs and CREB1 expression level was knocked down, we observed a further decrease in intracellular lipid droplet content (Figure 7B).
CREB1 mediates the effects of combination treatment on DRP1 and SREBP1 protein levels in HepG2 cells
WB assays were performed to verify whether the expression level of CREB1 protein could influence the levels of DRP1 and SREBP1 proteins following dual-drug treatment of HepG2 cells. Additionally, quantitative reverse transcription polymerase chain reaction (qRT-PCR) assays were used to detect the levels of DNM1L and SREBF1 mRNA following dual-drug treatment of HepG2 cells. The results showed that the relative expression levels of DRP1 and SREBP1 proteins in HepG2 cells were significantly inhibited in the dual-drug group compared to the blank group; however, the overexpression of CREB1 reversed this inhibitory effect. In contrast, this inhibitory effect was enhanced following CREB1 knockdown (Figure 8A). The qRT-PCR results were consistent with the WB findings. The relative expression levels of DNM1L and SREBF1 mRNA in HepG2 cells were significantly inhibited in the dual-drug group compared to the blank group; however, the overexpression of CREB1 reversed this inhibitory effect. In contrast, this inhibitory effect was enhanced after CREB1 knockdown (Figure 8B). Furthermore, the results of ChIP-PCR suggest that CREB1 can bind to the promoter region of DNM1L (Figure 8C).
Discussion
Patients with advanced HCC are typically treated with molecularly targeted agents to inhibit angiogenesis and slow disease progression. However, the overall treatment outcomes for HCC remain unsatisfactory (31). DON, a deuterated derivative of SOR, is an oral small-molecule inhibitor targeting multiple receptor kinases (5). Results from phase II–III clinical trials indicate that DON significantly outperforms SOR in enhancing OS among HCC patients (1). Nonetheless, a number of patients still experience side effects and drug resistance, hindering the achievement of desired therapeutic outcomes (6). Recent studies have confirmed the anticancer properties of DON, and it is frequently combined with other therapies to enhance its efficacy, reduce the required dose, and overcome drug resistance. Natural substances such as QUE have been recognized as important agents in the treatment and prevention of cancer, showing inhibitory effects in various tumors (32-34). QUE has demonstrated potential in enhancing the efficacy of molecularly targeted therapies (35), and when combined with SOR, it inhibited tumor progression by reversing the acquired resistance to SOR (3). The efficacy of the combination of QUE and DON in HepG2 cells was investigated in this research to explore the mechanism through which it exerts inhibitory effects on lipid metabolism in HCC.
Reprogramming of lipid metabolism is an important hallmark of HCC, with enhanced activity and expression of several enzymes involved in de novo synthesis of fatty acids promoting HCC onset and progression (36,37). SREBP1 is an important transcription factor for lipid metabolism that is overexpressed in various malignant tumors. Promoting its degradation has been shown to suppress the expression of key enzymes involved in the de novo synthesis of FAs (38). Based on its role in lipid metabolism, QUE has been demonstrated to modulate key regulators of fatty acid metabolism in HCC cells and enhance the efficacy of targeted drugs (39). In this study, we confirmed the inhibitory effect of QUE on lipid metabolism in HepG2 cells, consistent with previous findings. While the anti-cancer effects of QUE have been demonstrated in various tumors, its precise mechanisms of action remain to be fully elucidated. Our results indicated that QUE alone or in combination with DON can inhibit lipid metabolism in HepG2 cells. While a comprehensive lipidomics analysis is beyond the scope of this study, our findings provide strong evidence at the transcriptional and protein levels. The combined treatment disrupted de novo fatty acid synthesis in HepG2 cells, likely mediated through the impairment of mitochondrial fission.
IHC staining results from the HPA database indicated that the expression level of CREB1 was higher in HCC tumors compared to normal liver tissues. In this study, DON and QUE synergistically inhibited the expression of CREB1, which led to reduced DRP1 and SREBP1 protein levels in HepG2 cells and tumor tissues, consistent with the results predicted by bioinformatics analysis. The results of the ChIP-PCR assay suggest the binding of CREB1 protein to the DNM1L gene. The binding of this transcription factor to the target gene may enhance DNM1L transcription, leading to increased DRP1 protein levels. In this research, reduced protein levels of CREB1, DRP1, and SREBP1 were associated with decreased biological activity of HepG2 cells. The combination therapy of QUE and DON was more effective than either agent alone in inhibiting the proliferation, migration, and invasive ability of HepG2 cells.
This study demonstrated, both in vivo and in vitro, that the combination of QUE and DON elicits a synergistic, rather than merely additive, anticancer effect against HepG2 cells. This synergy likely stems from their concurrent targeting of the CREB1/DRP1/SREBP1 axis, leading to amplified suppression of lipid metabolism and mitochondrial fission. This combined action on the CREB1 hub results in potent downstream inhibition of both mitochondrial fission (via DRP1) and lipogenic programming (via SREBP1), creating a metabolic vulnerability for HCC cells that are reliant on enhanced lipid synthesis. We found that overexpression of CREB1 partially counteracted the inhibitory effects of the QUE and DON combination, while its knockdown enhanced them, confirming CREB1 as a key target. Notably, although the combined treatment of DON and QUE significantly down-regulated CREB1 protein expression in HepG2 cells, its mRNA level remained largely unchanged, indicating regulation at the post-transcriptional or post-translational level (e.g., via protein degradation). Future studies on these precise mechanisms could provide deeper insights.
Our study integrates two critical cancer hallmarks: lipid metabolism and mitochondrial dynamics. We propose a novel mechanistic link in HCC where CREB1, a transcription factor often associated with cell survival and proliferation, directly or indirectly regulates DNM1L (encoding DRP1), a master regulator of mitochondrial fission. Enhanced mitochondrial fission is increasingly linked to increased fatty acid oxidation and support for biosynthetic pathways. By inhibiting CREB1, the combination therapy reduces DRP1, leading to attenuated mitochondrial fission. This, in turn, may disrupt the metabolic flexibility of HCC cells, impairing their ability to generate energy and building blocks required for de novo lipid synthesis, which is orchestrated by SREBP1. Thus, the CREB1/DRP1/SREBP1 axis emerges as a coordinated regulatory module connecting mitochondrial morphology to lipid anabolism in HCC. Our ChIP-qPCR data suggesting CREB1 binding to the DNM1L promoter provides initial evidence for this transcriptional regulation.
Taken together, the limited efficacy and acquired resistance to single-agent tyrosine kinase inhibitors like DON remain major challenges in advanced HCC. Our strategy of repurposing QUE—a readily available, low-cost, and relatively safe natural flavonoid—as a sensitizing agent offers a pragmatic approach to enhance DON’s efficacy. The combination achieved tumor growth inhibition in vivo without exacerbating hepatic or renal toxicity, highlighting its potential therapeutic window. Furthermore, CREB1 expression levels, found elevated in HCC tissues from public databases, could serve as a predictive biomarker for patient stratification. Tumors with high CREB1 might be more susceptible to this combination regimen.
Beyond establishing the synergistic antitumor effect of DON and QUE, our study illuminates the critical role of a previously underappreciated CREB1-driven axis that functionally couples mitochondrial fission to lipogenic activation in HCC. Targeting this axis may thus provide a novel and promising strategy for combination therapy in HCC.
Conclusions
In conclusion, the combination of DON and QUE exerted synergistic anticancer effects against HCC both in vitro and in vivo. These effects are mediated, at least in part, through the inhibition of the CREB1/DRP1/SREBP1 axis, which subsequently suppresses lipid metabolism in HepG2 cells. The combination regimen demonstrated superior efficacy in inhibiting tumor progression compared to either agent alone. Collectively, our findings propose the DON-QUE combination as a promising novel therapeutic strategy for HCC.
Acknowledgments
The authors extend their special thanks to the Cancer Research Laboratory of the Affiliated Cancer Hospital of Guizhou Medical University for providing the necessary equipment and infrastructure.
Footnote
Reporting Checklist: The authors have completed the ARRIVE and MDAR reporting checklists. Available at https://tcr.amegroups.com/article/view/10.21037/tcr-2025-aw-2393/rc
Data Sharing Statement: Available at https://tcr.amegroups.com/article/view/10.21037/tcr-2025-aw-2393/dss
Peer Review File: Available at https://tcr.amegroups.com/article/view/10.21037/tcr-2025-aw-2393/prf
Funding: This study was supported by
Conflicts of Interest: All authors have completed the ICMJE uniform disclosure form (available at https://tcr.amegroups.com/article/view/10.21037/tcr-2025-aw-2393/coif). The authors have no conflicts of interest to declare.
Ethical Statement: The authors are accountable for all aspects of the work in ensuring that questions related to the accuracy or integrity of any part of the work are appropriately investigated and resolved. The study was conducted in accordance with the Declaration of Helsinki and its subsequent amendments. Experiments were performed under a project license (No. 2402889) granted by the Ethics Committee of Guizhou Medical University, in strict accordance with the relevant management regulations of the Laboratory Animal Center of Guizhou Medical University and the Chinese Regulations on the Management of Laboratory Animals, amended on March 1, 2017, by the National Science and Technology Commission for the care and use of animals.
Open Access Statement: This is an Open Access article distributed in accordance with the Creative Commons Attribution-NonCommercial-NoDerivs 4.0 International License (CC BY-NC-ND 4.0), which permits the non-commercial replication and distribution of the article with the strict proviso that no changes or edits are made and the original work is properly cited (including links to both the formal publication through the relevant DOI and the license). See: https://creativecommons.org/licenses/by-nc-nd/4.0/.
References
- Qin S, Bi F, Gu S, et al. Donafenib Versus Sorafenib in First-Line Treatment of Unresectable or Metastatic Hepatocellular Carcinoma: A Randomized, Open-Label, Parallel-Controlled Phase II-III Trial. J Clin Oncol 2021;39:3002-11. [Crossref] [PubMed]
- Yin Q, Yao Y, Ni J, et al. DLAT activates EMT to promote HCC metastasis by regulating GLUT1-mediated aerobic glycolysis. Mol Med 2025;31:71. [Crossref] [PubMed]
- Zhang Z, Wu H, Zhang Y, et al. Dietary antioxidant quercetin overcomes the acquired resistance of Sorafenib in Sorafenib-resistant hepatocellular carcinoma cells through epidermal growth factor receptor signaling inactivation. Naunyn Schmiedebergs Arch Pharmacol 2024;397:559-74. [Crossref] [PubMed]
- Liu W, Quan B, Lu S, et al. First-Line Systemic Treatment Strategies for Unresectable Hepatocellular Carcinoma: A Systematic Review and Network Meta-Analysis of Randomized Clinical Trials. Front Oncol 2021;11:771045. [Crossref] [PubMed]
- Zheng C, Zhang B, Li Y, et al. Donafenib and GSK-J4 Synergistically Induce Ferroptosis in Liver Cancer by Upregulating HMOX1 Expression. Adv Sci (Weinh) 2023;10:e2206798. [Crossref] [PubMed]
- Mou L, Tian X, Zhou B, et al. Improving Outcomes of Tyrosine Kinase Inhibitors in Hepatocellular Carcinoma: New Data and Ongoing Trials. Front Oncol 2021;11:752725. [Crossref] [PubMed]
- Yang T, Zhang S, Nie K, et al. ZNF207-driven PRDX1 lactylation and NRF2 activation in regorafenib resistance and ferroptosis evasion. Drug Resist Updat 2025;82:101274. [Crossref] [PubMed]
- Deng Q, Huang Y, Zeng J, et al. Recent advancements in the small-molecule drugs for hepatocellular carcinoma (HCC): Structure-activity relationships, pharmacological activities, and the clinical trials. Biomed Pharmacother 2024;179:117343. [Crossref] [PubMed]
- Chen F. Inhibiting Pink1/Parkin-mediated mitophagy enhances the anticancer effects of quercetin in hepatocellular carcinomaf. Biochem Biophys Res Commun 2024;712-713:149899. [Crossref] [PubMed]
- Wang Q, Ma C, Wang N, et al. Effects of quercetin on the DNA methylation pattern in tumor therapy: an updated review. Food Funct 2024;15:3897-907. [Crossref] [PubMed]
- Ji H, Zhang Z, Chen C, et al. The impact of quercetin and paclitaxel combination on ovarian cancer cells. iScience 2024;27:110434. [Crossref] [PubMed]
- Kawakatsu R, Tadagaki K, Yamasaki K, et al. The combination of venetoclax and quercetin exerts a cytotoxic effect on acute myeloid leukemia. Sci Rep 2024;14:26418. [Crossref] [PubMed]
- Wang Y, Li Z, He J, et al. Quercetin Regulates Lipid Metabolism and Fat Accumulation by Regulating Inflammatory Responses and Glycometabolism Pathways: A Review. Nutrients 2024;16:1102. [Crossref] [PubMed]
- Wang W, Yang C, Xia J, et al. Novel insights into the role of quercetin and kaempferol from Carthamus tinctorius L. in the management of nonalcoholic fatty liver disease via NR1H4-mediated pathways. Int Immunopharmacol 2024;143:113035. [Crossref] [PubMed]
- Li S, Hao L, Deng J, et al. Coptidis rhizoma and evodiae fructus against lipid droplet deposition in nonalcoholic fatty liver disease-related liver cancer by AKT. Chem Biol Drug Des 2023;102:828-42. [Crossref] [PubMed]
- Sainero-Alcolado L, Garde-Lapido E, Snaebjörnsson MT, et al. Targeting MYC induces lipid droplet accumulation by upregulation of HILPDA in clear cell renal cell carcinoma. Proc Natl Acad Sci U S A 2024;121:e2310479121. [Crossref] [PubMed]
- Tufail M, Jiang CH, Li N. Altered metabolism in cancer: insights into energy pathways and therapeutic targets. Mol Cancer 2024;23:203. [Crossref] [PubMed]
- Li Y, Pan Y, Zhao X, et al. Peroxisome proliferator-activated receptors: A key link between lipid metabolism and cancer progression. Clin Nutr 2024;43:332-45. [Crossref] [PubMed]
- Huang L, Xu R, Chen S, et al. Modulating lipid metabolism by nanoparticles (NPs)-mediated ACSL3 silencing to inhibit hepatocellular carcinoma growth and metastasis. Mol Cancer 2025;24:73. [Crossref] [PubMed]
- Li J, Wang X, Shi L, et al. A Mammalian Conserved Circular RNA CircLARP1B Regulates Hepatocellular Carcinoma Metastasis and Lipid Metabolism. Adv Sci (Weinh) 2024;11:e2305902. [Crossref] [PubMed]
- Wang C, Chen Z, Yi Y, et al. RBM45 reprograms lipid metabolism promoting hepatocellular carcinoma via Rictor and ACSL1/ACSL4. Oncogene 2024;43:328-40. [Crossref] [PubMed]
- Dadey RE, Li R, Griner J, et al. Multiomics identifies tumor-intrinsic SREBP1 driving immune exclusion in hepatocellular carcinoma. J Immunother Cancer 2025;13:e011537. [Crossref] [PubMed]
- Liu J, Shen J, Zong J, et al. Lithium Chloride Promotes Endogenous Synthesis of CLA in Bovine Mammary Epithelial Cells. Biol Trace Elem Res 2024;202:513-26. [Crossref] [PubMed]
- Su F, Koeberle A. Regulation and targeting of SREBP-1 in hepatocellular carcinoma. Cancer Metastasis Rev 2024;43:673-708. [Crossref] [PubMed]
- Geng F, Guo D. SREBF1/SREBP-1 concurrently regulates lipid synthesis and lipophagy to maintain lipid homeostasis and tumor growth. Autophagy 2024;20:1183-5. [Crossref] [PubMed]
- Yu HC, Jin L, Bai L, et al. C12ORF49 inhibits ferroptosis in hepatocellular carcinoma cells via reprogramming SREBP1/SCD1-mediated lipid metabolism. Cell Death Discov 2025;11:178. [Crossref] [PubMed]
- Man KF, Darweesh O, Hong J, et al. CREB1-BCL2 drives mitochondrial resilience in RAS GAP-dependent breast cancer chemoresistance. Oncogene 2025;44:1093-105. [Crossref] [PubMed]
- Ismael A, Robinette AJ, Huric L, et al. CREB1 promotes expression of immune checkpoint HLA-E leading to immune escape in multiple myeloma. Leukemia 2024;38:1777-86. [Crossref] [PubMed]
- Lin C, Pulliam TL, Han JJ, et al. Cholesterol metabolism regulated by CAMKK2-CREB signaling promotes castration-resistant prostate cancer. Cell Rep 2025;44:115792. [Crossref] [PubMed]
- Lu X, Lin W, Zheng J, et al. Sodium nitrite orchestrates macrophage mimicry of tongue squamous carcinoma cells to drive lymphatic metastasis. Br J Cancer 2025;132:340-53. [Crossref] [PubMed]
- Li L, Dong J, Xu C, et al. Lactate drives senescence-resistant lineages in hepatocellular carcinoma via histone H2B lactylation of NDRG1. Cancer Lett 2025;616:217567. [Crossref] [PubMed]
- Ding L, Dang S, Sun M, et al. Quercetin induces ferroptosis in gastric cancer cells by targeting SLC1A5 and regulating the p-Camk2/p-DRP1 and NRF2/GPX4 Axes. Free Radic Biol Med 2024;213:150-63. [Crossref] [PubMed]
- Li XR, Qi L, Zhang XW, et al. Quercetin and Nano-Derivatives: Potential and Challenges in Cancer Therapy. Int J Nanomedicine 2025;20:6701-20. [Crossref] [PubMed]
- Wu ZY, Qiu KY, Gai YJ, et al. Quercetin: A Natural Ally in Combating Breast Cancer. Int J Nanomedicine 2025;20:9155-77. [Crossref] [PubMed]
- Wang L, Xiong B, Lu W, et al. Senolytic drugs dasatinib and quercetin combined with Carboplatin or Olaparib reduced the peritoneal and adipose tissue metastasis of ovarian cancer. Biomed Pharmacother 2024;174:116474. [Crossref] [PubMed]
- Liu Q, Zhang X, Qi J, et al. Comprehensive profiling of lipid metabolic reprogramming expands precision medicine for HCC. Hepatology 2025;81:1164-80. [Crossref] [PubMed]
- Guo J, Dai B, Zhu H, et al. APOA2 mediates immune therapy tolerance in hepatocellular carcinoma by inhibiting the antigen-presenting function of dendritic cells through the PPAR signaling pathway. Transl Cancer Res 2025;14:5777-91. [Crossref] [PubMed]
- Tu DY, Peng R, Jin SJ, et al. MARCH8 suppresses hepatocellular carcinoma by promoting SREBP1 degradation and modulating fatty acid de novo synthesis. Cell Death Dis 2025;16:391. [Crossref] [PubMed]
- Yang L, Pi P, Zhang M, et al. Copper ionophore complex ES-Cu synergizes with quercetin to target FDX1, promote cuproptosis, and reverse lenvatinib resistance in hepatocellular carcinoma cells. J Adv Res 2025; Epub ahead of print. [Crossref] [PubMed]

