Investigating the material basis and molecular mechanisms of Oldenlandia diffusa in the treatment of papillary thyroid carcinoma: a network pharmacology and experimental study
Highlight box
Key findings
• Oldenlandia diffusa (OD) significantly suppressed papillary thyroid carcinoma (PTC) cell growth and inhibited migration/invasion.
• Network pharmacology and molecular docking identified 3 key OD-derived sterols (stigmasterol, β-sitosterol, poriferasterol) and 7 potential targets linked to OD’s anti-PTC activity.
• OD and its active compounds attenuated PI3K-AKT signaling by modulating phosphorylation of pathway-related proteins, supporting a mechanism for its anti-PTC effects.
What is known and what is new?
• Traditional Chinese medicine (TCM) is commonly used in PTC management, but the mechanistic basis for many herbs remains insufficiently defined.
• This study integrates phenotypic assays with network pharmacology/docking and validation experiments, revealing a PI3K-AKT phosphorylation-centered mechanism and highlighting specific candidate active compounds and targets for OD in PTC.
What is the implication, and what should change now?
• Tumor PI3K-AKT activity may represent a mechanistic rationale for considering OD as a potential adjuvant strategy to inhibit PTC progression.
• Future studies should validate the predicted targets and sterol components in vivo and in clinical samples to rigorously assess efficacy, safety, and translational applicability.
Introduction
Thyroid cancer is a common cancerous growth in the global thyroid endocrine system, accounting for approximately 80% to 90% of all tumors affecting the endocrine system. Papillary thyroid carcinoma (PTC), which is the most prevalent, makes up over 80% of all malignant tumors in the thyroid gland (1,2). The pathogenesis of PTC involves complex molecular abnormalities (3). Extensive genome research has highlighted the pivotal role of genetic alterations in the initiation and progression of PTC (4). Although PTC screening is a routine component of health examinations, it is still lacking in some individuals’ health check-up programs (5). Additionally, some individuals may lack awareness of the importance of regular health examinations and only seek medical attention when they notice a neck lump or experience discomfort in the neck area (6). Significant progress has been made and widespread acceptance has been achieved in the management of PTC (7) through total removal of the thyroid gland, treatment with radioiodine, and the use of thyrotropin suppression therapy.
Traditional Chinese medicine (TCM) has minimal adverse reactions and offers significant advantages in reducing tumor recurrence and metastasis, thereby improving patients’ quality of life (8). Oldenlandia diffusa (OD), a commonly used medicinal plant in traditional oriental medicine, has been extensively analyzed pharmaceutically (9). Various important constituents, including quercetin, stigmasterol, β-sitosterol, and poriferasterol, have been detected. OD is known for its immunomodulatory, anti-inflammatory, and antioxidant properties (10). Yang et al. demonstrated OD’s potential in treating ulcerative colitis by reducing colonic tissue inflammation (11). Chung et al. (12) investigated OD’s role in breast cancer. Despite previous studies on OD’s therapeutic potential as a natural product, its effects on PTC remain unexplored. Therefore, our study aims to investigate the anti-cancer effects of OD in PTC and its underlying mechanisms.
By enabling the investigation of the intricate connections between ‘drugs-components-targets-diseases’, network pharmacology offers a valuable understanding into the varied roles of Chinese medicine in various levels and systems (13). A computerized network pharmacology approach provides the basis for determining the molecular mechanisms of TCM and allows scientists to predict the molecular mechanisms of the disease (13-15). This study utilizes a combination of network pharmacology, molecular docking methods, and experimental investigations to explore the effective constituents and potential mechanisms involved in the inhibition of PTC by OD. The aim of the research is to provide additional theoretical evidence that OD can be used to treat PTC in the clinic. We present this article in accordance with the MDAR reporting checklist (available at https://tcr.amegroups.com/article/view/10.21037/tcr-2024-2675/rc).
Methods
Chemical reagents and preparation
Total flavonoids from OD were isolated through standardized phytochemical extraction. Dried plant material underwent reflux extraction with 80% (volume/volume) aqueous ethanol (1:15 weight/volume) at 80 ℃ for 2 hours. The crude extract was subjected to acid-base purification: treatment with 10% (weight/volume) calcium hydroxide suspension followed by sulfuric acid precipitation (pH 3.0) to remove non-flavonoid constituents. After vacuum filtration through Whatman No. 4 paper, the supernatant was diluted to working concentration, sterile-filtered (0.22 µm membrane), and aseptically packaged. The final FOD solution (Anhui Fengyang Keyuan Pharmaceutical Co., Ltd., Fengyang, China; Lot #210514) contained 0.25 mg/mL total flavonoids and stored at −20 ℃ until use.
Cell culture
A national collection of authenticated cell cultures (Shanghai, China) provided the human papillary thyroid cancer cells used in this study (B-CPAP and TPC-1). A culture medium enriched with 10% fetal bovine serum and 1% penicillin and streptomycin (Invitrogen, Carlsbad, USA) was used (RPMI1640, Gibco, Shanghai, China).
Proliferation assay
To get ready for the experiments, OD, stigmasterol, β-sitosterol, and poriferasterol were acquired by dissolving OD powder in dimethyl sulfoxide and diluting it appropriately with RPMI1640. After seeing PTC cells at a concentration of 5×103 cells per well, they were subjected to varying concentrations of OD (0, 10, 20, and 30 µg/mL) for durations of 24, 48, or 72 hours. The measurement of absorbance at 450 nm was conducted with the Cell Counting Kit-8 (CCK-8) Assay Kit (Servicebio, Wuhan, China).
Colony formation
Cell clone formation was measured by culturing 800 cells of B-CPAP or TPC-1 for 14 days with either OD (20 µg/mL) or control (0 µg/mL) in each well of a 12-well plate. Afterward, the cell clones were treated with methanol for a duration of 15 minutes, followed by staining using a crystal violet (Solarbio, Beijing, China) for a period of 30 minutes. Subsequently, images of the stained cell clones were taken.
Transwell migration assay
Cell migration was assessed using a 24-well Transwell chamber system (Corning Inc., Corning, NY, USA). B-CPAP and TPC-1 cell lines were seeded at a density of 5×104 cells per well onto the upper chamber membrane (8-µm pore size). The upper chambers contained osteogenic differentiation medium (OD; 20 µg/mL), while the lower chambers contained complete growth medium. After 24 hours of incubation at 37 ℃ under 5% CO2, non-migratory cells on the upper membrane surface were removed using cotton swabs. Migrated cells adherent to the lower membrane surface were fixed with 100% methanol for 15 minutes and stained with 0.1% Giemsa solution for 45 minutes at room temperature. Stained cells were subsequently imaged using an Olympus BX53 microscope (Olympus Corporation, Hachioji-shi, Japan) and quantified in five random fields per membrane at one time at 100× magnification.
Acridine orange/ethidium bromide (AO/EB) apoptosis assay
B-CPAP and TPC-1 cells were treated with either osteogenic differentiation medium (OD; 20 µg/mL) or untreated control medium (0 µg/mL) for 48 hours. Apoptotic cells were identified using an AO/EB dual-stain kit (SenBeiJia Biological Technology Co., Ltd., Nanjing, China) according to the manufacturer’s protocol. Following treatment, cells were incubated with AO/EB working solution (1:1 ratio) for 2 minutes under light-protected conditions. Cellular morphology was immediately visualized using an Olympus BX53 fluorescent microscope (Olympus Corporation) equipped. Viable (green) and apoptotic (orange-red) cells were quantified by counting ≥200 cells per sample across three replicate wells as one time using ImageJ software (v1.53t, NIH, USA).
Prediction of main active components and corresponding targets of OD
Traditional Chinese Medicine Systems Pharmacology Database and Analysis Platform (TCMSP) is a database and analysis platform for TCM systems pharmacology. We selected effective components based on their oral bioavailability of 30% and drug-like properties of 0.18. The chemical structures associated with these components were then downloaded and saved as MOL2 files.
Construction of the relationship between active ingredients and disease targets
To obtain the target library for the primary active ingredients of OD, we searched for the corresponding targets of each active ingredient in OD and eliminated duplicate genes. This was done using the TCMSP database, Swiss Target Prediction database, and PubChem database. Targets for PTC treatment were collected using the Gene Cards database (https://www.genecards.org/), Disgenet database (https://www.disgenet.org/), and Online Mendelian Inheritance in Man database (https://omim.org/), with the keyword “Papillary thyroid cancer” or “PTC”, and duplicate genes were removed to obtain the corresponding target library.
Protein-protein interaction (PPI) network construction
To create the target library for the primary active ingredients of OD, the corresponding targets of all active ingredients in OD were retrieved and duplicate genes were eliminated. This process utilized the TCMSP database, Swiss Target Prediction (http://www.swisstargetprediction.ch/) database, and PubChem database (https://pubchem.ncbi.nlm.nih.gov/). Similarly, targets for PTC treatment were collected from the GeneCard database (https://www.genecards.org/), Disgenet database (https://www.disgenet.org/), and Online Mendelian Inheritance in Man database (https://omim.org/) using the keyword “Papillary thyroid cancer” or “PTC”, and duplicate genes were eliminated to obtain the corresponding target library.
Gene Ontology (GO) and Kyoto Encyclopedia of Genes and Genomes (KEGG) analysis
By analyzing the common targets of GO and KEGG, we were able to investigate the fundamental process of OD in treating thyroid cancer. A maximum of 20 results with P<0.05 were selected for visualization. We also verified that key targets and multiple pathways are involved in OD’s anti-PTC mechanism via KEGG mapper functional analysis for mapping target genes onto PTC’s pathway.
Establish a network of “active ingredient-target-disease”
For assessing the relationship between active compounds and diseases, we constructed a network using the Cytoscape 3.7.2 software (https://cytoscape.org/). Using the network analyzer function, the critical active components were identified through a topological analysis.
Molecular docking
Molecular docking was accomplished using a protein crystal structure at a resolution of below 2.5 and a ligand complex as a base structure. Chem 3D 19.0 was used to obtain the Chemical Abstracts Service (CAS) number of the primary active component from the PubChem database. A Protein Data Bank (PDB) file containing the main objective protein was obtained, excluding water molecules, from the PDB. Docking was conducted on the core target and its corresponding compounds to confirm the binding affinity between the core target and the primary active components of OD.
Statistical methods
Each experiment was conducted a minimum of three to six times. The analysis of data was performed using SPSS 20.0 statistical software (SPSS Inc., Chicago, IL, USA), and GraphPad Prism 9.0 (https://www.graphpad.com/)software was employed to create all the figures. Protein grayscale calculation was performed using ImageJ software. A P value less than 0.05 was used to define a significant difference in a statistical sense. All figures were created with GraphPad Prism 9.0 software, and protein grayscale calculations were performed with ImageJ. GraphPad Prism 20.0 software was used for analysis of the data. P<0.05 was used to define a significant difference in a statistical sense.
Results
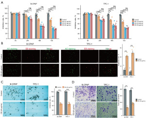
OD inhibits PTC cell biological function
To assess its anti-tumor impact, B-CPAP and TPC-1 cells were subjected to OD therapy. We first test the cell viability for PTC cells after treatment with OD for different concentrations (0, 10, 20 and 30 µg/mL) for different time points (0, 24, 48 and 72 hours, Figure 1A). Our data show OD can significantly decrease the PTC cells in a dose- and time-dependent manner. AO/EB staining revealed that OD (20 µg/mL, 48 hours) treatment induces an apoptosis ratio in B-CPAP and TPC-1 cells (Figure 1B). The OD treatment decreased the number of colonies compared to the control group (Figure 1C), indicating that it inhibited the proliferation of PTC cells. Additionally, Transwell assay results demonstrated a significant suppression of cell migration in OD-treated B-CPAP and TPC-1 cells (Figure 1D). Collectively, these findings demonstrate the ability of OD to regulate various biological functions of PTC cells, including proliferation, apoptosis, and migration.
Network diagram of “active components-drugs target-diseases” for OD in PTC
As shown in Table 1, OD contains 6 primary active components that meet the screening criteria of oral bioavailability of 30% and drug-like properties of 1.8 by oral bioavailability. From TCMSP and Swiss Target Prediction databases, 638 active ingredient targets were obtained. An extensive list of 3,443 targets associated with PTC was acquired by searching Gene Cards and Online Mendelian Inheritance in Man databases. The names of these targets were then converted into gene names using the UniProt database. After removing duplicate targets, the Venn Diagram R package was used to visualize the overlap between 316 active ingredient targets and disease targets. Preliminary predictions were made regarding seven targets for intervention in PTC (Figure 2A,2B). Cytoscape 3.7.2 was utilized to create a network illustrating the relationship between the ‘active components-drugs-target-diseases’ based on the discovered information. OD is represented by the triangle, the target is represented by the circle, and the OD monomer compound is represented by the hexagon (Figure 2C). Network analyzer analysis revealed that stigmasterol, 2,3-dimethoxy-6-methylanthraquinone, β-sitosterol, and poriferasterol exhibited higher degree values compared to other effective ingredients. Moreover, the network diagram illustrated that various objectives were linked to distinct active components, showcasing the nature of TCM in addressing ‘multiple-components and multiple-targets’.
Table 1
| Mol ID | Molecule name | MW | OB (%) | DL |
|---|---|---|---|---|
| MOL001646 | 2.3-dimethoxy-6-methylanthraquinone | 282.31 | 34.86 | 0.26 |
| MOL001659 | Poriferasterol | 412.77 | 43.83 | 0.76 |
| MOL001663 | Oleanolic acid | 456.78 | 32.03 | 0.76 |
| MOL000449 | Stigmasterol | 412.77 | 43.83 | 0.76 |
| MOL000358 | β-sitosterol | 414.79 | 36.91 | 0.75 |
| MOL000098 | Quercetin | 302.25 | 46.43 | 0.28 |
DL, drug-likeness; Mol ID, molecule identification; MW, molecular weight; OB, oral bioavailability; OD, Oldenlandia diffusa.
GO and KEGG analyses the downstream pathways of OD anti-PTC
GO biological process (BP) and molecular function (MF) (Figure 3A,3B) and KEGG (Figure 3C) analysis of intersection targets are conducted through R package cluster profiler. Based on GO function enrichment analysis, 1,665 GO entries (P<0.05) were identified, including 15,003 biological process entries, mainly including gland development, mammary gland development, branching morphogenesis of an epithelial tube, morphogenesis of a branching epithelium, morphogenesis of a branching structure, prostate gland growth, branching involved in mammary gland duct morphogenesis, positive regulation of monooxygenase activity, epithelial cell morphogenesis, RNA polymerase II-specific DNA-binding transcription factor binding, DNA-binding transcription factor binding, transcription coactivator binding, nuclear receptor activity, ligand-activated transcription factor activity, transmembrane receptor protein tyrosine kinase activity, transmembrane receptor protein kinase activity, Steroid binding, Transcription coregulator binding protein tyrosine kinase activity, etc.
By KEGG pathway analysis (P<0.05, Figure 3C), 149 pathways were obtained. The first 10 pathways are core pathways, mainly including central carbon metabolism in cancer, gastric cancer, hepatocellular carcinoma, transcriptional mis-regulation in cancer, chemical carcinogenesis-receptor activation, Ras signaling pathway, PI3K-AKT signaling pathway, rheumatoid arthritis, antifolate resistance and ABC transporters, which are mostly related to tumors, indicating that OD may treat PTC by acting on different signal pathways. An annotated map of the key target gene’s locations of OD in PTC-related pathways was presented in Figure 3C. It was revealed that most of the key target genes are associated with PI3K-AKT signaling pathway, which may affect the recurrence and metastasis of PTC. It has been shown that PI3K-Akt signaling pathway plays an important role in PTC cell apoptosis, migration, and proliferation, to the best of our knowledge (16-19).
To explore the mechanism of OD on anti-PTC, the protein expression levels of p-PI3K, PI3K, p-AKT and AKT were detected respectively in the present study. Our data show that compared with the control group, OD can significantly decrease the expression of p-PI3K/PI3K and p-AKT/AKT in PTC cells (Figure 3D,3E, P<0.001).
Molecular docking for OD and hub genes
Using the KEGG downstream pathway to analyze the core agent of OD in PTC. Our data showed 2 targets: TERT and MET were the core agent for OD in PTC (Figure 4A). At the same time, we employed The Cancer Genome Atlas (TCGA) dataset to analyze the expression and receiver operating characteristic (ROC) area among TERT and MET in PTC. Our results indicate that TERT and MET have shown good diagnostic value for PTC patients (Figure S1). So, we employed molecular docking to test the binding energy between OD activity compounds and TERT and MET.
Our data shows that TERT with the strongest combination ability with stigmasterol (−8.76 kcal/mol, Figure 4B), β-sitosterol (−8.37 kcal/mol, Figure 4C) and poriferasterol (−8.35 kcal/mol, Figure 4D) and the strongest binding ability with MET is stigmasterol (−7.96 kcal/mol, Figure 4E). The 3 main elements of OD have been disclosed to have a strong affinity with PTC-associated targets individually.
OD-derived bioactive ingredients inhibited PTC cell growth in vitro
At various time points (0, 24, 48, and 72 hours), stigmasterol, β-sitosterol, and poriferasterol, three active substances found in OD demonstrated inhibitory properties on B-CPAP cells at varying concentrations, shows that stigmasterol had half maximal inhibitory concentration (IC50) values of 0.353, 0.319, and 0.301 µM after 24, 48, and 72 hours, correspondingly (Figure S2A). In the same way, β-sitosterol exhibited IC50 values of 0.325, 0.303, and 0.285 µM after 24, 48, and 72 hours, respectively (Figure S2B). In conclusion, poriferasterol exhibited IC50 values of 0.300, 0.278, and 0.250 µM after 24, 48, and 72 hours, respectively (Figure S2C).
In this study, three active substances derived from OD were selected to assess the efficacy of OD’s bioactive components against PTC. According to the CCK-8 assay, active compounds from OD (stigmasterol, β-sitosterol, and poriferasterol) significantly inhibited the cell growth of B-CPAP cells compared to the control group (Figure 5A,5B). However, the overexpression of TERT or MET was able to counteract the apoptosis rate induced by these compounds. The use of these bioactive compounds also markedly reduced the AO/EB staining of B-CPAP cells, an effect that was similarly reversed by the overexpression of TERT or MET (Figure 5C). Furthermore, the migratory capacity of B-CPAP cells was significantly impaired following treatment with stigmasterol, β-sitosterol, or poriferasterol derived from OD, although this inhibition was reversed by the overexpression of TERT or MET (Figure 5D). Additionally, we examined the protein expression levels of p-PI3K and p-AKT in B-CPAP cells after treatment with these active compounds, with or without the overexpression of TERT or MET. Our data indicated that the overexpression of TERT or MET increased the expression of p-PI3K and p-AKT following treatment with Stigmasterol, β-sitosterol, or Poriferasterol (Figure 6A,6B).
Discussion
According to TCM, about 80% to 90% of all differentiated thyroid carcinomas (DTCs) are endocrine system tumors, which fall under the category “goiter and tumor” diseases (20). There is considerable promise in TCM for the prevention and treatment of cancer and a wide range of illnesses (21). Extracting and isolating active ingredients from TCM is a crucial approach for the development of novel medications (22). According to reports, over 80% of antitumor drugs that are small molecules are derived from natural products (23). Natural compounds exhibit a variety of pharmacological effects that serve as an important foundation for understanding biological processes (24). According to prior research, OD has been found to hinder the growth of cancer cells, trigger cell death, and modulate the immune response in various types of tumors (10,11,25). Nevertheless, the obscurity of the constituents and mechanisms associated with TCM remains due to its intricate nature. By utilizing technologies such as high-throughput screening and systems biology, network pharmacology studies the interactions between TCM components and disease targets (26). According to the principles of TCM treatment, this study examines how TCM interventions affect various body diseases.
The objective of this study was to conduct an initial exploration of the main active components, targets, and functional pathways of OD in the treatment of PTC through the utilization of network pharmacology. The findings indicated that OD had 6 primary active components for treating PTC, which comprised 2,3-dimethoxy-6-methylanthraquinone, poriferasterol, oleanolic acid, stigmasterol, β-sitosterol, and quercetin. A network analysis of active ingredient-target-disease using Cytoscape 3.7.2 shows that stigmasterol, 2,3-dimethoxy-6-methylanthraquinone, β-sitosterol, and poriferasterol are the most active compounds in OD. By inducing apoptosis in cancer cells, stigmasterol, a powerful antioxidant and bioactive flavonoid, effectively hinders the advancement of different types of human malignancies (27). Furthermore, there have been reports indicating that stigmasterol has the potential to be an effective agent against PTC (24). Vegetable foods that are rich in oil contain a plentiful amount and are widely spread with β-sitosterol (28). The study discovered that β-sitosterol exhibited significant inhibitory effects on cell growth and induced apoptosis in MDA-MB231 cells (29). A prior investigation demonstrated that the β-sitosterol’s silver nanoparticles can efficiently trigger the toxicity and premature apoptosis of colon cancer cells in humans by amplifying the p53 protein’s expression (30). Collectively, the four fundamental elements of OD exhibited varying degrees of anti-tumor efficacy.
The 83 target proteins of PTC are affected by these active components. The top four genes with the most connectivity in the PPI network are ABCG2, TERT, MET, and AR. The present study demonstrates the correlation between these targets and the spread and specialization of cancer cells, as well as the advancement of tumors. Among them (31), in pan-cancer cell lines, ABCG2 expression was significantly different between drug-resistant cancer cells and their adherent counterparts (32). Furthermore, it was disclosed that the molecular condition of ABCG2 might have a significant impact on the advancement of PTC (33). Earlier studies have discovered that TERT with promoter mutations is a significant emerging oncogene in thyroid cancer, and these mutations hold potential as novel genetic markers for diagnosing and predicting the prognosis of thyroid cancer (34). In addition, it was indicated that (35) MET gene is strongly associated with the development of PTC, which could potentially improve the treatment outcomes for individuals with PTC (36). Patients with lymph node metastasis or extrathyroidal extension expressed significantly higher levels of androgen receptor (AR) (37). The molecular docking results indicated a favorable binding strength between the key components and their respective targets. Furthermore, it confirmed that OD might have a role in treating PTC by affecting the relevant targets through its core pharmacodynamic components.
KEGG and GO enrichment analyses indicated that OD primarily modulates PTC progression through cellular proliferation, differentiation, and inflammatory immune responses. Tumor-associated inflammation accompanies neoplastic initiation, progression, malignant transformation, and metastatic dissemination. The PI3K-AKT signaling pathway regulates fundamental pathophysiological processes, including proliferation, apoptosis, and cell cycle control. Current evidence demonstrates pathway involvement in PTC pathogenesis: TAGLN2 promotes invasion via Rap1/PI3K/AKT signaling (38), ITGA3-MET interaction drives progression through ERK/PI3K/AKT cascades (39), and EIF4A3-induced Circ_0092278 enhances malignancy via PI3K/Akt/mTOR (40). Methylation-silenced ATF3 accelerates progression by modulating MAPK and PI3K/AKT prognostic genes (41), while berberine inhibits carcinoma cells through mitochondrial apoptosis and cell cycle arrest via PI3K-AKT/MAPK pathways (18). Our investigation employed western blotting to quantify phosphorylation states PI3K-AKT pathway components. Results demonstrated that OD and its active compounds (stigmasterol, β-sitosterol, or poriferasterol) significantly reduced phosphorylation levels of p-PI3K/PI3K and p-AKT/AKT, while overexpression of TERT or MET can reverse this phenomenon. This evidence shows that OD and its active compounds can inhibit PTC progression by suppression phosphorylation PI3K/AKT.
Conclusions
In the component-target network of OD for PTC treatment, a total of 3 core components (stigmasterol, β-sitosterol, or poriferasterol) and their corresponding target genes were identified. TERT and MET were identified as potential targets for PTC treatment. Moreover, there was a suggestion that PI3K-AKT pathway might have an impact on the physiological role of PTC. In general, this research utilized network pharmacology and molecular docking to uncover the diverse, multiple-component, multiple-target, and multiple-pathway characteristics of OD in the treatment of PTC. The research we conducted establishes groundwork for future exploration into the substance foundation and operational mechanisms of OD, presenting a scientific justification for its use in the clinical treatment of PTC.
Acknowledgments
None.
Footnote
Reporting Checklist: The authors have completed the MDAR reporting checklist. Available at https://tcr.amegroups.com/article/view/10.21037/tcr-2024-2675/rc
Data Sharing Statement: Available at https://tcr.amegroups.com/article/view/10.21037/tcr-2024-2675/dss
Peer Review File: Available at https://tcr.amegroups.com/article/view/10.21037/tcr-2024-2675/prf
Funding: This study was supported by
Conflicts of Interest: All authors have completed the ICMJE uniform disclosure form (available at https://tcr.amegroups.com/article/view/10.21037/tcr-2024-2675/coif). The authors have no conflicts of interest to declare.
Ethical Statement: The authors are accountable for all aspects of the work in ensuring that questions related to the accuracy or integrity of any part of the work are appropriately investigated and resolved.
Open Access Statement: This is an Open Access article distributed in accordance with the Creative Commons Attribution-NonCommercial-NoDerivs 4.0 International License (CC BY-NC-ND 4.0), which permits the non-commercial replication and distribution of the article with the strict proviso that no changes or edits are made and the original work is properly cited (including links to both the formal publication through the relevant DOI and the license). See: https://creativecommons.org/licenses/by-nc-nd/4.0/.
References
- McLeod DSA, Zhang L, Durante C, et al. Contemporary Debates in Adult Papillary Thyroid Cancer Management. Endocr Rev 2019;40:1481-99. [Crossref] [PubMed]
- Baek JH, Cho SJ. Thermal Ablation for Small Papillary Thyroid Cancer: A Potential Game Changer. Radiology 2021;300:217-8. [Crossref] [PubMed]
- Tennakoon TMPB, Rushdhi M, Ranasinghe ADCU, et al. Values of molecular markers in the differential diagnosis of thyroid abnormalities. J Cancer Res Clin Oncol 2017;143:913-31. [Crossref] [PubMed]
- Pu W, Shi X, Yu P, et al. Single-cell transcriptomic analysis of the tumor ecosystems underlying initiation and progression of papillary thyroid carcinoma. Nat Commun 2021;12:6058. [Crossref] [PubMed]
- Collett-Solberg PF, Ambler G, Backeljauw PF, et al. Diagnosis, Genetics, and Therapy of Short Stature in Children: A Growth Hormone Research Society International Perspective. Horm Res Paediatr 2019;92:1-14. [Crossref] [PubMed]
- Yeoh EC, Lim LC, Ng SB, et al. Cribriform morular variant of papillary thyroid carcinoma in a patient with an incidental neck lump: a case report and review of the literature. Endocr Pathol 2014;25:302-6. [Crossref] [PubMed]
- Tomoda C, Miyauchi A. Undetectable serum thyroglobulin levels in patients with medullary thyroid carcinoma after total thyroidectomy without radioiodine ablation. Thyroid 2012;22:680-2. [Crossref] [PubMed]
- Yang H, Xiao X, Wu X, et al. Virtual Standardized Patients Versus Traditional Academic Training for Improving Clinical Competence Among Traditional Chinese Medicine Students: Prospective Randomized Controlled Trial. J Med Internet Res 2023;25:e43763. [Crossref] [PubMed]
- Lou C, Lin C, Wang W, et al. Extracts of Oldenlandia diffusa protects chondrocytes via inhibiting apoptosis and associated inflammatory response in osteoarthritis. J Ethnopharmacol 2023;316:116744. [Crossref] [PubMed]
- Xiao Q, Deng B, Akbari A, et al. The ketogenic diet could improve the efficacy of curcumin and Oldenlandia diffusa extract in the treatment of gastric cancer by increasing miR340 expression and apoptosis mediated by autophagy, oxidative stress, and angiogenesis. J Food Biochem 2022;46:e14407. [Crossref] [PubMed]
- Yang B, Wang N, Wang SQ, et al. Network-pharmacology-based identification of caveolin-1 as a key target of Oldenlandia diffusa to suppress breast cancer metastasis. Biomed Pharmacother 2019;112:108607. [Crossref] [PubMed]
- Chung TW, Choi H, Lee JM, et al. Oldenlandia diffusa suppresses metastatic potential through inhibiting matrix metalloproteinase-9 and intercellular adhesion molecule-1 expression via p38 and ERK1/2 MAPK pathways and induces apoptosis in human breast cancer MCF-7 cells. J Ethnopharmacol 2017;195:309-17. [Crossref] [PubMed]
- Shang L, Wang Y, Li J, et al. Mechanism of Sijunzi Decoction in the treatment of colorectal cancer based on network pharmacology and experimental validation. J Ethnopharmacol 2023;302:115876. [Crossref] [PubMed]
- Zhu W, Li Y, Zhao J, et al. The mechanism of triptolide in the treatment of connective tissue disease-related interstitial lung disease based on network pharmacology and molecular docking. Ann Med 2022;54:541-52. [Crossref] [PubMed]
- Pan HT, Xi ZQ, Wei XQ, et al. A network pharmacology approach to predict potential targets and mechanisms of "Ramulus Cinnamomi (cassiae) - Paeonia lactiflora" herb pair in the treatment of chronic pain with comorbid anxiety and depression. Ann Med 2022;54:413-25. [Crossref] [PubMed]
- Wei T, Zhu X. Knockdown of ANXA10 inhibits proliferation and promotes apoptosis of papillary thyroid carcinoma cells by down-regulating TSG101 thereby inactivating the MAPK/ERK signaling pathway. J Bioenerg Biomembr 2021;53:429-40. [Crossref] [PubMed]
- Dong X, Akuetteh PDP, Song J, et al. Major Vault Protein (MVP) Associated With BRAF (V600E) Mutation Is an Immune Microenvironment-Related Biomarker Promoting the Progression of Papillary Thyroid Cancer via MAPK/ERK and PI3K/AKT Pathways. Front Cell Dev Biol 2021;9:688370. [Crossref] [PubMed]
- Li L, Wang X, Sharvan R, et al. Berberine could inhibit thyroid carcinoma cells by inducing mitochondrial apoptosis, G0/G1 cell cycle arrest and suppressing migration via PI3K-AKT and MAPK signaling pathways. Biomed Pharmacother 2017;95:1225-31. [Crossref] [PubMed]
- Liang W, Lai Y, Zhu M, et al. Combretastatin A4 Regulates Proliferation, Migration, Invasion, and Apoptosis of Thyroid Cancer Cells via PI3K/Akt Signaling Pathway. Med Sci Monit 2016;22:4911-7. [Crossref] [PubMed]
- Liu Z, Zhong L, Wang L, et al. Integrating network pharmacology and experimental studies for uncovering the molecular mechanisms of Dioscorea bulbifera L. in the treatment of thyroid cancer. Heliyon 2023;9:e18886. [Crossref] [PubMed]
- Dong S, Liu Q, Jiang M, et al. Xiao-Luo-Wan treats propylthiouracil-induced goiter with hypothyroidism in rats through the PI3K-AKT/RAS pathways based on UPLC/MS and network pharmacology. J Ethnopharmacol 2022;289:115045. [Crossref] [PubMed]
- Huang LT, Li TJ, Li ML, et al. Untargeted lipidomic analysis and network pharmacology for parthenolide treated papillary thyroid carcinoma cells. BMC Complement Med Ther 2023;23:130. [Crossref] [PubMed]
- Du QJ, Li Q, Zhou RH, et al. An investigation into the mechanism of nobiletin's inhibition of papillary thyroid cancer using network pharmacology analysis and experimental pharmacology. Eur Rev Med Pharmacol Sci 2023;27:1553-64. [Crossref] [PubMed]
- Mao J, Tang L, Fang L, et al. Systematic pharmacology-based strategy to explore the mechanism of Semen Strychni for treatment of papillary thyroid carcinoma. Sci Rep 2023;13:18492. [Crossref] [PubMed]
- Lv Y, Wang Y. Chemical constituents from Oldenlandia diffusa and their cytotoxic effects on human cancer cell lines. Nat Prod Res 2023;37:397-403. [Crossref] [PubMed]
- Gu G, Barone I, Gelsomino L, et al. Oldenlandia diffusa extracts exert antiproliferative and apoptotic effects on human breast cancer cells through ERalpha/Sp1-mediated p53 activation. J Cell Physiol 2012;227:3363-3372. [Crossref] [PubMed]
- Bae H, Song G, Lim W. Stigmasterol Causes Ovarian Cancer Cell Apoptosis by Inducing Endoplasmic Reticulum and Mitochondrial Dysfunction. Pharmaceutics 2020;12:488. [Crossref] [PubMed]
- Khan Z, Nath N, Rauf A, et al. Multifunctional roles and pharmacological potential of beta-sitosterol: Emerging evidence toward clinical applications. Chem Biol Interact 2022;365:110117. [Crossref] [PubMed]
- Xu HS, Li YF, Han B, et al. Anti-breast-Cancer Activity Exerted by beta-Sitosterol-d-glucoside from Sweet Potato via Upregulation of MicroRNA-10a and via the PI3K-Akt Signaling Pathway. J Agric Food Chem 2018;66:9704-18. [Crossref] [PubMed]
- Wang Z, Zhan Y, Xu J, et al. β-Sitosterol Reverses Multidrug Resistance via BCRP Suppression by Inhibiting the p53-MDM2 Interaction in Colorectal Cancer. J Agric Food Chem 2020;68:3850-3858. [Crossref] [PubMed]
- Khot MI, Downey CL, Armstrong G, et al. The role of ABCG2 in modulating responses to anti-cancer photodynamic therapy. Photodiagnosis Photodyn Ther 2020;29:101579. [Crossref] [PubMed]
- Lyu C, Wang L, Stadlbauer B, et al. A Pan-Cancer Landscape of ABCG2 across Human Cancers: Friend or Foe? Int J Mol Sci 2022;23:15955. [Crossref] [PubMed]
- Ohashi R, Kawahara K, Namimatsu S, et al. Expression of MRP1 and ABCG2 is associated with adverse clinical outcomes of papillary thyroid carcinoma with a solid component. Hum Pathol 2017;67:11-7. [Crossref] [PubMed]
- Liu R, Xing M. TERT promoter mutations in thyroid cancer. Endocr Relat Cancer 2016;23:R143-55. [Crossref] [PubMed]
- Tanaka A, Matsuse M, Saenko V, et al. TERT mRNA Expression as a Novel Prognostic Marker in Papillary Thyroid Carcinomas. Thyroid 2019;29:1105-14. [Crossref] [PubMed]
- Ruco L, Scarpino S. The Pathogenetic Role of the HGF/c-Met System in Papillary Carcinoma of the Thyroid. Biomedicines 2014;2:263-74. [Crossref] [PubMed]
- Xu SJ, Jin B, Zhao WJ, et al. The Specifically Androgen-Regulated Gene (SARG) Promotes Papillary Thyroid Carcinoma (PTC) Lymphatic Metastasis Through Vascular Endothelial Growth Factor C (VEGF-C) and VEGF Receptor 3 (VEGFR-3) Axis. Front Oncol 2022;12:817660. [Crossref] [PubMed]
- Wang L, Tan H, Huang Y, et al. TAGLN2 promotes papillary thyroid carcinoma invasion via the Rap1/PI3K/AKT axis. Endocr Relat Cancer 2023;30:e210352. [Crossref] [PubMed]
- Lan Y, Liu D, Liang B, et al. ITGA3-MET interaction promotes papillary thyroid cancer progression via ERK and PI3K/AKT pathways. Ann Med 2025;57:2483379. [Crossref] [PubMed]
- Liu M, Zhang L, Yan Z. EIF4A3-Induced Circ_0092278 Enhances Papillary Thyroid Cancer Cell Malignancy by the PI3K/Akt/mTOR Signaling Pathway. J Microbiol Biotechnol 2025;35:e2501010. [Crossref] [PubMed]
- Xiao X, Chen M, Sang Y, et al. Methylation-Mediated Silencing of ATF3 Promotes Thyroid Cancer Progression by Regulating Prognostic Genes in the MAPK and PI3K/AKT Pathways. Thyroid 2023;33:1441-54. [Crossref] [PubMed]

