BACE2 facilitates lung adenocarcinoma progression by enhancing mTORC1 signalling
Highlight box
Key findings
• Beta-secretase 2 (BACE2) is highly expressed in lung adenocarcinoma (LUAD) tissues and cell lines; silencing BACE2 inhibits LUAD cell proliferation, migration, and cell cycle progression, while inducing apoptosis.
• BACE2 promotes LUAD progression by activating the mammalian target of rapamycin complex 1 (mTORC1) signaling pathway, and inhibiting mTORC1 reverses the oncogenic effects of BACE2.
What is known and what is new?
• The mTORC1 pathway is critical for tumor progression, and BACE2 is associated with malignant progression of multiple cancers.
• This study is the first to report BACE2’s high expression and oncogenic role in LUAD, identifying its regulation of the mTORC1 signaling pathway as a key mechanism.
What is the implication, and what should change now?
• BACE2 may serve as a novel prognostic biomarker and therapeutic target for LUAD.
• Targeting BACE2 alone or in combination with mTORC1 inhibitors could be developed as a new treatment strategy for LUAD.
Introduction
According to the Global Cancer Statistics 2020, lung cancer ranks second in incidence and remains the leading cause of cancer-related deaths worldwide (1). Lung adenocarcinoma (LUAD), the predominant histological subtype, accounts for approximately 40% of all lung cancer cases (2). Despite considerable progress in understanding the molecular mechanisms and developing treatment strategies for LUAD, patient prognosis remains poor due to significant resistance to radiotherapy and chemotherapy (2-4). In recent years, novel systemic treatments such as immune checkpoint inhibitors (ICIs) monotherapy and chemoimmunotherapy have become mainstream first-line options for advanced LUAD, but the optimal choice between these strategies remains controversial, especially in patients with different programmed cell death ligand 1 (PD-L1) expression levels (5,6). A network meta-analysis of 22 randomized controlled trials showed that chemoimmunotherapy yielded better objective response rate (ORR) and progression-free survival (PFS) than ICIs monotherapy in advanced non-small cell lung cancer (NSCLC), though no significant difference in overall survival (OS) was observed, highlighting the need for large-scale head-to-head clinical trials to confirm optimal regimens (6). Notably, PD-L1 expression remains a key predictive biomarker for ICIs response—clinical cases have demonstrated that tumors with high PD-L1 expression [tumor proportion score (TPS) 95%] achieve significant responses to pembrolizumab monotherapy, while concurrent lesions with PD-L1 negativity (TPS 0%) show stable disease, underscoring the importance of PD-L1 assessment in treatment decision-making (7). Additionally, metabolic syndrome and chronic inflammation are closely linked to LUAD development and progression, as they create a pro-tumor microenvironment through pathways like oxidative stress and abnormal lipid metabolism, which may interact with targeted or immunotherapeutic responses (8). Therefore, integrating molecular targets with clinical treatment contexts and exploring novel oncogenic mechanisms are critical to addressing unmet therapeutic needs (6-8).
The beta-secretase 2 (BACE2) gene encodes a transmembrane aspartic protease, belonging to the β-secretase family. In tumorigenesis and development, abnormal expression of BACE2 is closely associated with the malignant progression of various cancers. However, studies on BACE2 in LUAD have not been reported. Thus, we investigated how BACE2 regulates LUAD development.
The mammalian target of rapamycin (mTOR) pathway plays a crucial role in tumor progression (9). Upon activation, mTOR enhances intracellular protein synthesis, providing the necessary resources for tumor cell growth. The mTOR pathway consists of two complexes: mammalian target of rapamycin complex 1 (mTORC1) signal and mammalian target of rapamycin complex 2 (mTORC2) signal. In gastric cancer, the activation of mTORC1 is critical, and silencing NUSAP1 has been shown to inhibit gastric cancer progression by suppressing mTORC1 signaling (10). Similarly, TRIM7 has been reported to suppress hepatocellular carcinoma progression by negatively regulating mTORC1 signaling (11). Additionally, the mitotic checkpoint kinase BUB1 facilitates hepatocellular carcinoma development by activating mTORC1 signaling (12). This study focuses on investigating whether BACE2 is associated with the mTORC1 signaling pathway and explores its potential role in regulating LUAD through this pathway.
This study comprehensively investigated the role of BACE2 in LUAD, demonstrating that BACE2 influences the proliferation of LUAD cells through the regulation of the mTORC1 signaling pathway. The findings hold significant practical implications, offering both theoretical and experimental support for future research aimed at controlling the progression of LUAD. We present this article in accordance with the ARRIVE and MDAR reporting checklists (available at https://tcr.amegroups.com/article/view/10.21037/tcr-2025-1670/rc).
Methods
Bioinformatics analysis
The Gene Expression Profiling Interactive Analysis 2 (GEPIA2) online platform (http://gepia2.cancer-pku.cn/, Version: V2), which integrates data from The Cancer Genome Atlas (TCGA) and GTEx, was used to analyze BACE2 expression across various cancers, normal tissues, and LUAD samples, as well as to assess OS and disease-free survival (DFS) in LUAD patients. Moreover, the Human Protein Atlas (HPA) (https://www.proteinatlas.org/, Version: 24.0) was employed to illustrate the histological differences in cancer tissues (13). The normal lung tissue sample was from a 67-year-old female (patient ID: 2208, https://www.proteinatlas.org/ENSG00000182240-BACE2/tissue/lung#img), and the LUAD sample was from a 64-year-old male (patient ID: 1847, https://www.proteinatlas.org/ENSG00000182240-BACE2/cancer/lung+cancer#img). This study used immunohistochemistry (IHC) images retrieved from the public HPA database, which are de-identified and publicly available. The use of these data was conducted in accordance with the Declaration of Helsinki and its subsequent amendments, as well as the data usage guidelines of the HPA database. About gene set enrichment analysis (GSEA), we downloaded LUAD data from the Genomic Data Commons (GDC) portal (TCGA-LUAD dataset, download date: March 20, 2024). LUAD patient data were selected, with BACE2 used as a reference gene. Correlation analysis between all genes and BACE2 expression levels was performed, and the correlation coefficients and P values were extracted as input data. GSEA was then performed using the “clusterProfiler” package and the HALLMARK gene set (h.all.v2023.1.Hs.symbols.gmt) file to identify pathways associated with BACE2.
Cell culture and transfection
A549 cells (CL-0016, Procell, Wuhan, China) were seeded in antibiotic-free complete F12k medium one day before transfection and incubated at 37 ℃ in a 5% CO2 incubator to achieve a cell density of approximately 1×106 cells per well at the time of transfection. On the day of transfection, siRNA was diluted in 125 µL Opti-MEM and gently mixed. Separately, Lipofectamine 2000 was diluted in 125 µL Opti-MEM and allowed to stand at room temperature for 5 minutes before being combined with the diluted siRNA and incubated for 20 minutes at room temperature to form transfection complexes. The mixture was then added dropwise to each well of a 6-well plate (500 µL per well) and gently rocked to ensure even distribution. Cells were incubated for 36 hours, and the medium could be refreshed after 5 hours of transfection. si-BACE2 (sense: AAAGUACGUGUCUAUGUAGGA, antisense: CUACAUAGACACGUACUUUGA) and negative control siNC (sense: UUCUCCGAACGUGUCACGUTT, antisense: ACGUGACACGUUCGGAGAATT) were synthesized by Hippo Biotechnology. For lentiviral knockdown, A549 cells were infected with sh-BACE2 (AGGTCATTCCGTATCACAATC) or short hairpin negative control (sh-NC) (TTCTCCGAACGTGTCACGT) lentiviral particles in the presence of polybrene. Seventy-two hours post-infection, fluorescence was assessed to confirm transduction efficiency. Stable cell lines were obtained by puromycin selection (1 µg/mL) for approximately 7 days and subsequently expanded for further experiments.
Western blot
A549 cells were lysed using radioimmunoprecipitation assay (RIPA) buffer containing phenylmethylsulfonyl fluoride (PMSF), and total proteins were extracted after centrifugation. Protein concentration was determined using the bicinchoninic acid (BCA) assay. Samples were denatured with buffer at 100 ℃ for 15 minutes, separated by sodium dodecyl sulfate-polyacrylamide gel electrophoresis (SDS-PAGE), and transferred onto polyvinylidene fluoride (PVDF) membranes. Membranes were blocked with milk for 1 hour at 37 ℃, incubated overnight at 4 ℃ with the following primary antibodies: p-mTOR (Proteintech, Wuhan, China; 67778-1-Ig, 1:10,000), mTOR (Abclonal, Wuhan, China; A24743, 1:1,000), phosphorylated ribosomal protein S6 kinase B1 (p-RPS6KB1, Abmart, Shanghai, China; PC5673, 1:300), RPS6KB1 (IPODIX, Wuhan, China; IPDX21973, 1:1,000), and glyceraldehyde-3-phosphate dehydrogenase (GAPDH, Proteintech, 60004-1-Ig). After washing, membranes were incubated with HRP-conjugated secondary antibodies (Zsbio, Beijing, China; ZB-2301 or ZB-2305, 1:10,000) for 2 hours. Bands were visualized using ECL detection reagents and captured with a Tanon imaging system.
Quantitative polymerase chain reaction (qPCR)
Total RNA was extracted from A549 cells transfected with small interfering negative control (si-NC) or si-BACE2 using the CW0581M reagent kit (Cwbio, Beijing, China), following the manufacturer’s protocol. Firstly, cells were lysed in TRIzon Reagent directly in the culture plate or after collection by centrifugation, followed by chloroform extraction, isopropanol precipitation, and ethanol washing. Purified RNA was eluted in RNase-free water and stored at −70 ℃. RNA concentration and purity were assessed using a microvolume spectrophotometer. Reverse transcription was performed on ice using 2 µL of 5× Evo M-MLV RT Master Mix and up to 500 ng of total RNA in a 10 µL reaction system, incubated at 37 ℃ for 15 minutes and then 85 ℃ for 5 seconds. qPCR was conducted using the SYBR® Green Pro Taq HS Premix kit (AG11701, Accurate Biotechnology, Changsha, China) on a Bio-Rad CFX Connect system. The 20 µL qPCR reaction included 10 µL 2× Premix, 0.4 µL each of 10 µM forward and reverse primers, 0.4 µL ROX reference dye, and cDNA template (<100 ng). Gene expression levels were quantified by the ΔΔCt method with normalization to GAPDH. The primer sequences: GAPDH forward AGAAGGCTGGGGCTCATTTG, reverse AGGGGCCATCCACAGTCTTC; BACE2 forward GGAGATGCTGATCGGGACC, reverse AGTACGTGTCTATGTAGGAGTGC.
Cell Counting Kit-8 (CCK-8 assay)
Cell viability was measured by the CCK-8 assay. In this assay, the WST-8 compound in the kit is reduced by cellular dehydrogenases in the presence of an electron-coupling reagent to produce a water-soluble orange formazan dye. The amount of formazan produced is proportional to the number of viable cells—greater cell proliferation results in a deeper color and higher absorbance, while higher cytotoxicity leads to a lighter color and lower absorbance. Treated A549 cells were seeded into 96-well plates, followed by the addition of CCK-8 reagent and incubation. Cell proliferation and viability were evaluated by measuring absorbance at 450 nm with a microplate reader.
5-ethynyl-2’-deoxyuridine (EdU) cell proliferation assay
Cell proliferation was assessed using the BeyoClick™ EdU-488 Kit (Biyuntian, Shanghai, China; C0071S). Cells were seeded on glass coverslips and, after treatment, fixed with 4% paraformaldehyde for 15 min, permeabilized with 0.2% Triton X-100 for 5 min, and washed with phosphate-buffered saline (PBS). The click reaction mixture (430 µL click reaction buffer, 20 µL CuSO4, 1 µL Azide 488, 50 µL click additive solution) was added and incubated in the dark for 30 min, followed by PBS washes. Nuclei were counterstained with 4’,6-diamidino-2-phenylindole (DAPI) for 5 min in the dark. Coverslips were mounted with anti-fade medium (SouthernBiotech, Birmingham, USA; 0100-01), and three random fields per sample were imaged at 200× using an Olympus BX53 fluorescence microscope (Tokyo, Japan) with cellSens Entry software. EdU-positive cells (green) relative to total nuclei (blue) were quantified to evaluate proliferation.
Colony formation assay
The colony formation assay was performed by first transfecting logarithmically growing A549 cells according to the experimental groups. After digestion with trypsin, single-cell suspensions were prepared and counted. Cells were seeded at 600 cells per well in 6-well plates, with three replicates for each group. The cells were cultured for 12 days in an incubator, with the culture medium changed every three days and cell status monitored regularly. Before the end of the experiment, cell colonies were photographed under a fluorescence inverted microscope and washed once with PBS. Then, 4% paraformaldehyde was added to each well to fix the cells for 60 minutes, followed by another PBS wash. Cells were stained with 500 µL of crystal violet solution for 20 minutes, washed several times with ddH2O, air-dried, photographed with a digital camera, and the colonies were counted. The colony formation rate was calculated to evaluate the proliferation ability potential of the cells in each group.
Flow cytometry assay
According to the experimental groups, A549 cells in the logarithmic growth phase were transfected. After treatment, cells were digested with EDTA-free trypsin, and adherent cells were gently pipetted off and transferred into centrifuge tubes. Cells were collected by centrifugation and washed with pre-cooled PBS buffer. Then, cells were resuspended in buffer. Next, cell suspension (approximately 1×105 cells) was mixed with 5 µL Annexin V-PE and 5 µL 7-AAD dyes. After incubation, buffer was added to each tube, mixed well, and the samples were analyzed by flow cytometry within one hour. Flow cytometry data were analyzed to generate dot plots.
Cell cycle
For cell cycle analysis, A549 cells (~80% confluence) were trypsinized, collected, washed with cold PBS, and fixed overnight in 75% ethanol at 4 ℃. After removing ethanol, cells were washed and stained with a PI/RNase A solution at 37 ℃ in the dark for 30 minutes. Samples were analyzed by flow cytometry within 24 hours to assess the distribution of cells in G0/G1, S, and G2/M phases, evaluating the impact of the target gene on cell cycle progression.
Wound healing assay
After transfecting A549 cells, two reference lines were marked on the back of each 6-well plate, and ~1.5×106 cells were seeded per well. Once adherent, the medium was replaced with 0.5% FBS low-serum medium. A vertical scratch was made using a 10 µL pipette tip, followed by three PBS washes to remove debris. Fresh medium was added, and images were taken at 0, 24, and 48 hours under a microscope with the scratch centered. The cell migration rate was calculated based on scratch closure to evaluate the gene’s impact on tumor cell motility.
Transwell assay
A549 cells were transfected according to the experimental groups, followed by the Transwell migration assay. First, the required Transwell inserts were placed into a new 24-well plate, and serum-free medium was added to the upper chamber. Next, serum-free cell suspensions were prepared and counted, adjusting the cell concentration to 1×105 cells per well. The medium in the upper chamber was removed and replaced with 300 µL of the cell suspension, while 600 µL of 30% fetal bovine serum-containing medium was added to the lower chamber. After incubation, the inserts were removed and inverted on absorbent paper to remove medium, then non-migrated cells on the upper surface were gently wiped away with a cotton swab. Subsequently, 2–3 drops of crystal violet staining solution were added to the lower surface of the membrane to stain migrated cells. Under a microscope, three random fields per insert were photographed at 200× magnification, and migrated cells were counted.
Xenograft model
Female nude mice (6–8 weeks old) were obtained from Charles River (Beijing, China) and housed in sterilized Perspex cages with food, bedding, and water provided. A total of 10 female nude mice were randomly divided into 2 groups (sh-NC group and sh-BACE2 group) with 5 mice per group. All animal experiments were performed under a project license (No. 2020-Y-004-01) granted by the Animal Care and Use Committee of Shaoxing Hospital of Traditional Chinese Medicine, in compliance with the Guidelines for the Care and Use of Laboratory Animals issued by the National Health Commission of the People’s Republic of China. After 30 days, the mice were humanely euthanized by intraperitoneal injection of an overdose of pentobarbital sodium. In the tumor growth experiment, mice were subcutaneously injected with A549 cells stably transfected with sh-BACE2 or control sh-NC lentivirus. Approximately 1×106 cells were implanted into the mice. Tumor size was measured and recorded every 3 days post-transplantation, starting on day 4. After 30 days, the tumors were excised, photographed, and tumor tissues from all 5 mice in each group were collected, resulting in 5 samples per group for subsequent hematoxylin and eosin (H&E) staining, immunofluorescence staining, TUNEL assays, and western blot analyses.
H&E staining
The tumor tissues from xenograft mice model were obtained and fixed by 4% paraformaldehyde at 4 ℃ for at least 24 h. Then the samples were dehydrated with ethanol, embedded in paraffin and sectioned into 5 µm thick slices. Subsequently, tissue sections were dewaxed using xylene and stained with H&E. Pathological alterations in the endometrial epithelium of the sh-NC and sh-BACE2 groups were examined under a light microscope, with images captured using the IPPS 6.0 image processing system.
Immunohistochemical (IHC) staining
Tissue samples were sectioned to a thickness of 4 µm, followed by conventional dewaxing and rehydration. After overnight incubation at 4 ℃ with anti-BACE2 (Abcam, Cambridge, UK) and anti-Ki67 (Abcam) antibodies, sections were treated with goat anti-rabbit IgG H&L secondary antibody (Abcam) for 1 hour at room temperature. Diaminobenzidine was used for color development, and counterstaining was performed with haematoxylin. Stained sections were then analyzed under a light microscope (Olympus).
TUNEL assay
Xenograft tumor sections (5 µm) were dewaxed in xylene and rehydrated through a graded ethanol series. After washing with PBS, 20 µg/mL DNase-free Proteinase K (ST532, Beyotime) was added and incubated at 37 ℃ for 20 minutes. Following thorough PBS washes, 50 µL TUNEL reaction mixture (C1086, Beyotime) was added, and sections were incubated at 37 ℃ for 60 min in the dark. Nuclei were counterstained with DAPI. Images were captured at 200×, with TUNEL index as the percentage of TUNEL-positive cells relative to total DAPI-stained nuclei.
Statistical analysis
Data are analyzed using GraphPad Prism 9.0. For cell experiments, each group included three biological replicates, and for animal experiments, each group consisted of five mice. For comparisons among multiple groups, one-way analysis of variance (ANOVA) followed by Tukey’s post hoc test was used, while Student’s t-test was applied for comparisons between two groups. Statistical significance was determined at P<0.05.
Study protocol statement
A protocol including the research question, key design features, and analysis plan was prepared before the study. No public registration was performed for this protocol, as it is a basic laboratory research study for which public registration is not mandatory.
Results
LUAD tissues exhibit high levels of BACE2 expression
To explore the function of BACE2 in LUAD, we conducted differential gene expression and survival analyses. Pan-cancer analysis indicated that BACE2 expression was elevated in the majority of cancer types compared to normal tissues (Figure 1A). Similarly, analysis of TCGA-LUAD data revealed that BACE2 was significantly upregulated in LUAD tissues relative to normal counterparts (Figure 1B). Survival analysis further showed that higher BACE2 expression was associated with poorer OS outcomes (Figure 1C,1D). Additionally, IHC staining confirmed a marked increase in BACE2 protein levels in LUAD tumor tissues (Figure 1E).
Knockdown of BACE2 suppresses LUAD cell growth and induces apoptosis
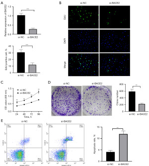
To assess the role of BACE2 in LUAD cells, we constructed BACE2-targeting siRNAs (si-BACE2). qPCR analysis confirmed a significant reduction in BACE2 expression following transfection (Figure 2A). EdU, CCK-8, and colony formation assays demonstrated that BACE2 knockdown notably suppressed the viability and proliferation of A549 cells (Figure 2B-2D). Additionally, flow cytometry revealed that the si-BACE2 groups exhibited a significantly higher apoptosis rate (Figure 2E).
BACE2 silencing inhibits cell migration and induces cell cycle arrest in LUAD cells
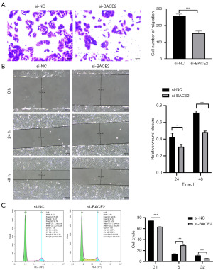
Cell migration was markedly reduced in the si-BACE2 group, as evidenced by fewer migratory cells (Figure 3A) and a significantly lower migration rate compared to the si-NC group (Figure 3B). Moreover, silencing BACE2 led to a marked accumulation of A549 cells in the G2 phase (Figure 3C).
The effect of BACE2 on LUAD in vivo
For further study, LUAD mouse model was induced using LUAD cells transfected sh-BACE2. After 30 days, tumors were obtained and the weight as well as volume were detected. Tumors in the sh-BACE2 group were visibly smaller compared to those in the sh-NC group (Figure 4A), with significantly reduced weight and volume (Figure 4B,4C). Tumor tissue H&E stain showed a characteristic of tumor cells (Figure 4D). In addition, lower expressions of BACE2 and Ki67 were found in sh-BACE2 group (Figure 4E,4F). Cell apoptosis was detected by TUNEL. The data suggested that the apoptosis of tumor tissue with sh-BACE2 was obviously promoted compared with sh-NC group (Figure 4G).
BACE2 positively regulates the mTORC1 signaling pathway
To explore the potential mechanism of BACE2 in LUAD, we conducted GSEA, which revealed that BACE2 activates the mTORC1 signalling pathway (Figure 5A,5B). Protein expression levels of p-mTOR/mTOR and p-RPS6KB1/RPS6KB1 were significantly reduced in A549 cells transfected with si-BACE2 compared to those in the si-NC group, as shown in Figure 5C,5D.
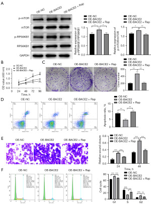
Blocking mTORC1 signaling reverses the impact of BACE2 overexpression on LUAD cells
To verify mTORC1 pathway involvement, A549 cells were exposed to 100 nM rapamycin (Rap), a known mTORC1 inhibitor. Western blot analysis revealed that BACE2 overexpression significantly increased the levels of BACE2, p-mTOR/mTOR, and p-RPS6KB1/RPS6KB1 proteins (Figure 6A). However, Rap treatment effectively reversed the activation of the mTORC1 pathway induced by BACE2 overexpression. In proliferation assays, CCK-8 and colony formation results demonstrated that BACE2 overexpression significantly promoted A549 cell growth, but Rap treatment abrogated this effect (Figure 6B,6C). Flow cytometry analysis of apoptosis showed that BACE2 overexpression inhibited apoptosis in A549 cells, while Rap treatment significantly increased apoptosis compared to the BACE2 overexpression group (Figure 6D). Additionally, BACE2 overexpression led to a marked increase in cell migration (Figure 6E), but the migration rate was significantly reduced in the BACE2 + Rap group compared to the BACE2-only group. Finally, BACE2 overexpression resulted in a higher proportion of cells in the G2 phase (Figure 6F), but this effect was abolished with Rap treatment.
Discussion
As one of the most prevalent cancers worldwide, the treatment of LUAD is becoming increasingly challenging. In this study, TCGA analysis revealed that BACE2 was significantly upregulated in LUAD tissues and correlated with higher tumour grade. OS and DFS analysis further indicated that elevated BACE2 expression in LUAD was associated with poorer survival rates. Additionally, BACE2 expression was increased in LUAD cell lines. Together, these findings suggest that BACE2 may function as an oncogene in LUAD. Similar to our study, Wang et al. demonstrated that BACE2 expression is upregulated in glioblastoma through the activation of the TGFβ1/Smad pathway, thereby promoting tumor cell progression (14). Additionally, research by Dimberg et al. showed that in colorectal cancer, the mRNA expression level of BACE2 is significantly elevated, and its genetic polymorphisms are associated with tumor differentiation, lymph node metastasis, and patient survival prognosis (15). Li et al. found that the ENO1/BACE2 axis can promote liver cancer progression by mediating LDLR cleavage through the remodeling of cholesterol metabolism (16). Therefore, BACE2 is not only a key regulatory factor in LUAD progression but also a potential prognostic biomarker and therapeutic target.
Previous studies have revealed that BACE2 is involved in the regulation of multiple signalling pathways (14,17-20). In our study, we performed the GSEA analysis and discovered that BACE2 activates the mTORC1 signalling pathway in LUAD, a finding not previously reported. In vitro, silencing BACE2 led to a significant reduction in the levels of p-mTOR/mTOR and p-RPS6KB1/RPS6KB1 (21). To further validate the role of mTORC1 signalling in LUAD, A549 cells were treated with Rap, an mTORC1 pathway inhibitor. BACE2 overexpression significantly enhanced LUAD cell growth, migration, and cell cycle, whereas inhibiting mTORC1 pathway with Rap effectively nullified the impact of BACE2 overexpression on these processes. These findings suggest that BACE2 promotes LUAD progression through activation of the mTORC1 signalling pathway.
From a broader perspective, our findings highlight the potential importance of metabolic and signalling crosstalk in LUAD. Since mTORC1 serves as a central regulator of cellular metabolism and growth, the activation of this pathway by BACE2 suggests that LUAD cells may exploit BACE2 to gain metabolic advantages under tumor microenvironmental stress. This observation provides a new conceptual link between BACE2 and metabolic reprogramming in cancer.
Conclusions
In summary, BACE2 silencing significantly impairs the viability, proliferation, migratory capacity, and cell cycle progression of LUAD cells. Mechanistically, these effects are closely associated with the inhibition of the mTORC1 signalling pathway, indicating that BACE2 facilitates LUAD progression through mTORC1 activation. Overall, this study broadens our understanding of LUAD pathogenesis and highlights BACE2 as a promising therapeutic target. Targeting BACE2, alone or in combination with mTORC1 inhibitors, may provide a novel and effective approach for the treatment of LUAD. However, this study has the following limitations: (I) only the A549 cell line was used for in vitro experiments, so the experimental results may not fully represent all types of LUAD; (II) the direct molecular regulatory mechanism of BACE2 on the mTORC1 signaling pathway was not explored; (III) the in vivo study only used nude mice, and the results need to be verified in more complex animal models to better simulate the human tumor microenvironment. In future studies, we will address these limitations to further confirm the role of BACE2 in LUAD.
Acknowledgments
None.
Footnote
Reporting Checklist: The authors have completed the ARRIVE and MDAR reporting checklists. Available at https://tcr.amegroups.com/article/view/10.21037/tcr-2025-1670/rc
Data Sharing Statement: Available at https://tcr.amegroups.com/article/view/10.21037/tcr-2025-1670/dss
Peer Review File: Available at https://tcr.amegroups.com/article/view/10.21037/tcr-2025-1670/prf
Funding: This research was funded by
Conflicts of Interest: All authors have completed the ICMJE uniform disclosure form (available at https://tcr.amegroups.com/article/view/10.21037/tcr-2025-1670/coif). H.L. reports funding from the Shaoxing Municipal Health Commission (Nos. 2023SKY058 and 2023SKY066). The other authors have no conflicts of interest to declare.
Ethical Statement: The authors are accountable for all aspects of the work in ensuring that questions related to the accuracy or integrity of any part of the work are appropriately investigated and resolved. All animal experiments were performed under a project license (No. 2020-Y-004-01) granted by the Animal Care and Use Committee of Shaoxing Hospital of Traditional Chinese Medicine, in compliance with the Guidelines for the Care and Use of Laboratory Animals issued by the National Health Commission of the People’s Republic of China. This study was conducted in accordance with the Declaration of Helsinki and its subsequent amendments.
Open Access Statement: This is an Open Access article distributed in accordance with the Creative Commons Attribution-NonCommercial-NoDerivs 4.0 International License (CC BY-NC-ND 4.0), which permits the non-commercial replication and distribution of the article with the strict proviso that no changes or edits are made and the original work is properly cited (including links to both the formal publication through the relevant DOI and the license). See: https://creativecommons.org/licenses/by-nc-nd/4.0/.
References
- Sung H, Ferlay J, Siegel RL, et al. Global Cancer Statistics 2020: GLOBOCAN Estimates of Incidence and Mortality Worldwide for 36 Cancers in 185 Countries. CA Cancer J Clin 2021;71:209-49. [Crossref] [PubMed]
- Denisenko TV, Budkevich IN, Zhivotovsky B. Cell death-based treatment of lung adenocarcinoma. Cell Death Dis 2018;9:117. [Crossref] [PubMed]
- Siegel RL, Miller KD, Jemal A. Cancer statistics, 2019. CA Cancer J Clin 2019;69:7-34. [Crossref] [PubMed]
- Costa GJ, de Mello MJG, Ferreira CG, et al. Increased incidence, morbidity and mortality rates for lung cancer in women in Brazil between 2000 and 2014: An analysis of three types of sources of secondary data. Lung Cancer 2018;125:77-85. [Crossref] [PubMed]
- Rizzo A. Chemoimmunotherapy versus immune checkpoint inhibitors monotherapy as first-line treatment for advanced non-small cell lung cancer. Thorac Cancer 2022;13:656. [Crossref] [PubMed]
- Rizzo A. Identifying optimal first-line treatment for advanced non-small cell lung carcinoma with high PD-L1 expression: a matter of debate. Br J Cancer 2022;127:1381-2. [Crossref] [PubMed]
- Rizzo A, Dall’Olio FG, Altimari A, et al. Role of PD-L1 assessment in advanced NSCLC: does it still matter? Anticancer Drugs 2021;32:1084-5. [Crossref] [PubMed]
- Vitale E, Rizzo A, Santa K, et al. Associations between “Cancer Risk”, “Inflammation” and “Metabolic Syndrome”: A Scoping Review. Biology (Basel) 2024;13:352. [Crossref] [PubMed]
- Zhang X, Wang S, Wang H, et al. Circular RNA circNRIP1 acts as a microRNA-149-5p sponge to promote gastric cancer progression via the AKT1/mTOR pathway. Mol Cancer 2019;18:20. [Crossref] [PubMed]
- Ge Y, Li Q, Lin L, et al. Downregulation of NUSAP1 suppresses cell proliferation, migration, and invasion via inhibiting mTORC1 signalling pathway in gastric cancer. Cell Biochem Funct 2020;38:28-37. [Crossref] [PubMed]
- Zhu L, Qin C, Li T, et al. The E3 ubiquitin ligase TRIM7 suppressed hepatocellular carcinoma progression by directly targeting Src protein. Cell Death Differ 2020;27:1819-31. [Crossref] [PubMed]
- Qiu J, Zhang S, Wang P, et al. BUB1B promotes hepatocellular carcinoma progression via activation of the mTORC1 signaling pathway. Cancer Med 2020;9:8159-72. [Crossref] [PubMed]
- Uhlén M, Fagerberg L, Hallström BM, et al. Proteomics. Tissue-based map of the human proteome. Science 2015;347:1260419. [Crossref] [PubMed]
- Wang H, Chen Z, Wang S, et al. TGFβ1-induced beta-site APP-cleaving enzyme 2 upregulation promotes tumorigenesis through the NF-κB signalling pathway in human gliomas. Mol Oncol 2020;14:407-25. [Crossref] [PubMed]
- Dimberg J, Shamoun L, Af Geijerstam K, et al. Significance of Gene Polymorphism and Gene Expression of BACE2 in Swedish Patients with Colorectal Cancer. Oncology 2025;103:48-55. [Crossref] [PubMed]
- Li Z, Fan K, Suo C, et al. ENO1-BACE2-mediated LDLR cleavage promotes liver cancer progression by remodelling cholesterol metabolism. J Mol Cell Biol 2025;17:mjaf001. [Crossref] [PubMed]
- Chen Z, Wang H, Zhang Z, et al. Cell surface GRP78 regulates BACE2 via lysosome-dependent manner to maintain mesenchymal phenotype of glioma stem cells. J Exp Clin Cancer Res 2021;40:20. [Crossref] [PubMed]
- Gong M, Wang Z, Liu Y, et al. A transcriptomic analysis of Nsmce1 overexpression in mouse hippocampal neuronal cell by RNA sequencing. Funct Integr Genomics 2020;20:459-70. [Crossref] [PubMed]
- Qiu K, Liang W, Wang S, et al. BACE2 degradation is mediated by both the proteasome and lysosome pathways. BMC Mol Cell Biol 2020;21:13. [Crossref] [PubMed]
- Tawa GJ, Braisted J, Gerhold D, et al. Transcriptomic profiling in canines and humans reveals cancer specific gene modules and biological mechanisms common to both species. PLoS Comput Biol 2021;17:e1009450. [Crossref] [PubMed]
- Tandon P, Gallo CA, Khatri S, et al. Requirement for ribosomal protein S6 kinase 1 to mediate glycolysis and apoptosis resistance induced by Pten deficiency. Proc Natl Acad Sci U S A 2011;108:2361-5. [Crossref] [PubMed]

