Transmembrane protein 9 as a novel biomarker promotes oral squamous cell carcinoma growth via IL1RN and serves as an immune therapeutic target
Highlight box
Key findings
• Transmembrane protein 9 (TMEM9) is consistently upregulated in oral squamous cell carcinoma (OSCC) (The Cancer Genome Atlas/Gene Expression Omnibus and immunohistochemistry) and high TMEM9 predicts adverse clinicopathologic features, poorer 5-year survival, and measurable diagnostic performance (area under the curve ≈0.793).
• siRNA-mediated TMEM9 knockdown inhibits OSCC cell growth and motility and increases apoptosis in CAL-27 and TCA8113 cells.
• TMEM9 promotes OSCC progression by repressing interleukin-1 receptor antagonist (IL1RN), as IL1RN silencing partially reverses the anti-tumor effects of TMEM9 depletion.
• TMEM9 is associated with an immunosuppressive, programmed cell death ligand 1 (PD-L1)-linked microenvironment, showing reduced immune infiltration and increased PD-L1/chemokine-related signals.
What is known and what is new?
• Although TMEM9 dysregulation has been implicated in multiple cancers and immune checkpoint therapy is important in OSCC, effective predictive biomarkers and actionable targets remain limited.
• This study newly identifies TMEM9 as an OSCC diagnostic/prognostic biomarker and mechanistically connects TMEM9-driven malignancy to IL1RN suppression and immune-related features.
What is the implication, and what should change now?
• TMEM9 (and the TMEM9-IL1RN axis) should be explored for OSCC risk stratification and as a therapeutic target, including potential use in guiding and optimizing immunotherapy strategies.
Introduction
Head and neck squamous cell carcinoma (HNSCC) is a globally prevalent and aggressive epithelial malignancy, with oral squamous cell carcinoma (OSCC) accounting for approximately 90% of these cases (1,2). This malignancy originating from the oral cavity contributes to 1.8% of global cancer diagnoses annually (3,4). Despite improvements in diagnostic and therapeutic strategies, the 5-year survival rate continues to be below 50%, primarily due to the spread of cancer to other areas and recurrence in the original location (5,6). This underscores the urgent need for novel biomarkers and molecularly targeted therapies. The current standard-of-care treatments include surgical resection, radiotherapy, and systemic chemotherapy, with immunotherapy emerging as a fourth treatment modality (7,8). Importantly, immune checkpoint inhibitors (ICIs), especially anti-programmed death-1 (PD-1) antibodies, have received regulatory approval for treating recurrent or metastatic OSCC (9). Although these therapies have shown clinical efficacy in certain patient subsets, the response rates to PD-1 inhibitors in HNSCC remain modest (13–20%), highlighting the necessity for identifying predictive biomarker signatures to better select ICI-responsive patient cohort.
Transmembrane protein 9 (TMEM9), a type I transmembrane protein, is chiefly situated within endolysosomal compartments (10,11). The presence of an N-terminal signal peptide, a transmembrane domain, and three cysteine-rich domains characterizes it, aiding in its N-glycosylation (10). The protein under discussion plays a role in numerous cellular activities, such as inflammation, tissue repair, cell specialization, and the development of tumors (12). A growing body of evidence suggests that TMEM9 expression is elevated in several human malignancies, such as hepatocellular carcinoma and colorectal carcinoma (13,14). TMEM9 significantly influences cancer cell behavior, including their ability to grow, undergo apoptosis, invade, metastasize, and resist drugs (10,12). Therefore, TMEM9 is posited to have a significant function in the regulation of tumorigenesis and cancer progression. However, its pathological significance in OSCC remains inadequately characterized. Furthermore, the molecular mechanisms underlying TMEM9-mediated oncogenesis are still largely unknown.
Our analysis demonstrated a marked up-regulation of TMEM9 in OSCC tissues and cell lines. The knockdown of TMEM9 significantly inhibited proliferation, clonogenicity, and migration, phenotypes rescued by IL1RN reconstitution. Importantly, TMEM9 expression showed a positive correlation with natural killer (NK) cell infiltration, indicating potential immunomodulatory roles within the tumor microenvironment (TME) that could affect disease progression. Overall, these findings suggest TMEM9 as a potent oncogenic driver and a potential biomarker in OSCC. We present this article in accordance with the MDAR reporting checklist (available at https://tcr.amegroups.com/article/view/10.21037/tcr-2025-1679/rc).
Methods
Data acquisition and processing
We analyzed three separate cohorts: the The Cancer Genome Atlas (TCGA)-OSCC dataset curated by XIANTAOZI (15), GSE30784 (16), and GSE146483 (17) all sourced from The Cancer Genome Atlas and Gene Expression Omnibus repositories. The TCGA-OSCC cohort was exclusively used for primary tumor samples, with comprehensive dataset characteristics provided in Table 1. Fragments per kilobase million (FPKM)-normalized RNA sequencing data underwent log₂ transformation for variance stabilization preceding downstream bioinformatics analyses.
Table 1
| Characteristics | Low expression of TMEM9 (n=143) | High expression of TMEM9 (n=122) | P value |
|---|---|---|---|
| Age (years), n (%) | 0.82 | ||
| ≤60 | 70 (26.4) | 58 (21.9) | |
| >60 | 73 (27.5) | 64 (24.2) | |
| Gender | 0.36 | ||
| Female | 46 (17.4) | 33 (12.5) | |
| Male | 97 (36.6) | 89 (33.6) | |
| Pathologic T stage, n (%) | <0.001 | ||
| T1 | 21 (7.9) | 3 (1.1) | |
| T2 | 42 (15.8) | 37 (14.0) | |
| T3 | 37 (14.0) | 24 (9.1) | |
| T4 | 43 (16.2) | 58 (21.9) | |
| Pathologic N stage, n (%) | 0.42 | ||
| N0 | 64 (24.2) | 50 (18.9) | |
| N1 | 29 (10.9) | 20 (7.5) | |
| N2 | 50 (18.9) | 51 (19.2) | |
| N3 | 0 (0.0) | 1 (0.4) | |
| Histologic grade, n (%) | 0.006 | ||
| G1 | 30 (11.3) | 11 (4.2) | |
| G2 | 94 (35.5) | 81 (30.6) | |
| G3 | 19 (7.2) | 29 (10.9) | |
| G4 | 0 (0.0) | 1 (0.4) | |
| Smoker, n (%) | 0.005 | ||
| No | 49 (18.5) | 23 (8.7) | |
| Yes | 94 (35.5) | 99 (37.4) | |
N, node; OSCC, oral squamous cell carcinoma; T, tumor; TCGA, The Cancer Genome Atlas; TMEM9, transmembrane protein 9.
Clinical samples and cell lines
Under institutional approval, human tissue samples were collected from the Department of Oral and Maxillofacial Surgery at The First Affiliated Hospital of Harbin Medical University. Thirty-two surgically resected OSCC specimens with histopathological confirmation and concurrently collected clinicopathological data were acquired, alongside sixteen normal oral mucosa samples from demographically matched, disease-free individuals undergoing third molar extraction. All procedures received prior approval by the Institutional Review Board of The First Affiliated Hospital of Harbin Medical University (IRB approval No. 202522), written informed consent was obtained from all the patients. The study was conducted in accordance with the Declaration of Helsinki and its subsequent amendments.
Two OSCC cell lines (CAL-27 and TCA8113) were commercially sourced from BeNa Culture Collection (BNCC; Shanghai, China; Cat# CAL-27: BNCC342735, TCA8113: BNCC337665). Cells were routinely passaged in high-glucose Dulbecco’s Modified Eagle Medium (DMEM; Gibco, Suzhou, China; Cat# 11965092) supplemented with 10% heat-inactivated fetal bovine serum (FBS; Gibco, Cat# 10099141) at 37 ℃ under 5% CO2 humidified atmosphere with no mycoplasma contamination (test every week during the experiment time).
Immunohistochemical analysis of TMEM9 expression
Paraffin-embedded tissue sections were subjected to a series of preparatory steps, including sectioning, dewaxing with xylene, dehydration with ethanol, and antigen retrieval using a citrate-based buffer. To minimize non-specific binding, sections were treated with 3% bovine serum albumin (BSA) and subsequently incubated overnight at 4 ℃ with a primary antibody against TMEM9 (Cat# D225619), diluted 1:200 from Sangon Biotech, Shanghai, China. After washing with phosphate-buffered saline (PBS), a secondary antibody at a 1:200 dilution, conjugated with horseradish peroxidase (HRP), was utilized (Sangon Biotech, Shanghai, China). The colorimetric reaction was developed using a diaminobenzidine (DAB) substrate (Beyotime, Shanghai, China) and was halted by rinsing with PBS upon observation of chromogen deposition under a microscope. The procedure involved counterstaining with hematoxylin for 5 seconds and then rinsing in water for 10 minutes. The acquisition of images was done via bright-field microscopy, and TMEM9 expression levels were quantified by measuring the mean optical density (MOD) using Image-Pro Plus 6.0 software.
Correlation analysis of TMEM9 with immune cell infiltration and checkpoints
Utilizing the Xiantaozi platform (https://www.xiantaozi.com/), we conducted a quantitative analysis of the associations between TMEM9 transcript levels and tumor-infiltrating immune cell populations, including natural killer (NK) cells and CD56⁺ᵇʳⁱᵍʰᵗ NK cells subsets. Single sample gene set enrichment analysis (ssGSEA) was executed using the GSVA R package (v1.46.0) to ascertain correlations between TMEM9 expression profiles and 24 predefined immune cell lineages, as determined by established gene signatures. To determine the associations between TMEM9 expression and immune checkpoint ligands/receptors, Spearman’s rank-order correlation coefficients (ρ) were determined.
Receiver operating characteristic (ROC) curve analysis
The diagnostic efficacy of the TMEM9 was assessed through ROC curve analysis, utilizing the “pROC” software package in R (4.2.1) to compute the area under the curve (AUC). The cut-point value was 5.1474 for high and low TMEM9. Furthermore, the sensitivity and specificity metrics for disease prediction were also determined.
Cell transfection
A density of 1×106 cells per well was used to seed cells in 6-well plates (Corning, New York, USA, Cat# 3516), and they were maintained in complete medium for 24 hours prior to transfection. Transient transfections were performed using 50 nM siRNA duplexes targeting TMEM9 (si-TMEM9), interleukin 1 receptor antagonist (IL1RN; si-IL1RN), or non-targeting scramble control (si-NC) using Lipofectamine 3000 reagent (Invitrogen, Carlsbad, CA, USA, Cat# L3000015) at 1:2 (µg siRNA: µL reagent) ratio of µg siRNA to µL reagent, in accordance with the manufacturer’s instructions. The efficiency of transfection was measured by 48 hours post-transfection through quantitative real-time polymerase chain reaction (qRT-PCR) and immunoblotting. The siRNA sequences (designed and synthesized by GenePharma, Shanghai, China) were as follows: TMEM9: 5'-GCGAGUGCAGGUACGAGGATT-3' (sense), 3'-UCCUCGUACCUGCACUCGCTT-5' (antisense); IL1RN: 5'-GGAUACUUGCAAGGACCAATT-3' (sense), 3'-UUGGUCCUUGCAAGUAUCCTT-5' (antisense).
qRT-PCR
The TRIzol reagent (Invitrogen, USA) was used to extract total RNA, and complementary DNA (cDNA) synthesis followed the manufacturer’s instructions (Takara, Japan). Using the SYBR Green Master Mix from Takara, Japan, qRT-PCR was conducted with glyceraldehyde-3-phosphate dehydrogenase (GAPDH) acting as the internal control. Each reaction was performed in triplicate technical replicates. Data analysis was executed using the 2⁻ΔΔCt method with the ABI PRISM SDS 2.0 software (PerkinElmer, USA). Primer sequences: TMEM9: F-ACATCAGTGGGCACATTTACAACC, R-TAGAGCAACAGGGCACCCAC; IL1RN: F-CCGACCCTCTGGGAGAAAATC, R-CCTGCTTTCTGTTCTCGCTCA; GAPDH: F-GGAAGCTTGTCATCAATGGAAATC, R-TGATGACCCTTTTGGCTCCC.
Western blot analysis
Whole-cell lysates, prepared in 2× Laemmli buffer, were subjected to separation on 10% sodium dodecyl sulfate (SDS)-polyacrylamide gels and subsequently transferred electrophoretically transferred onto polyvinylidene difluoride (PVDF) membranes (Millipore, Boston, USA) utilizing a wet transfer system (Bio-Rad, Hercules, CA, USA). For one hour at room temperature, the membranes were blocked with 5% non-fat dry milk (BD Biosciences, Franklin Lakes, NJ, USA) in TBST, followed by an overnight incubation at 4 ℃ with primary antibodies: rabbit anti-TMEM9 (1:1,000) and GAPDH (1:5,000). Following this, the membranes were incubated at room temperature for an hour with horseradish peroxidase (HRP) that was matched to the species. Enhanced chemiluminescence substrate (Servicebio, Wuhan, China) was used to visualize immunoreactive bands, which were then captured with the ChemiDoc MP Imaging System (Bio-Rad, USA). Normalization utilized GAPDH immunoreactivity as housekeeping control.
Cell proliferation and colony formation assays
The assessment of cell proliferation kinetics was conducted using MTT colorimetric assays (3-(4,5-dimethylthiazol-2-yl)-2,5-diphenyltetrazolium bromide, Servicebio, Wuhan, China, Cat# GC307004-5g). In 96-well flat-bottom plates (Corning, New York, USA, Cat# 3599), cells were seeded at a concentration of 2×103 cells per well in 100 µL of complete medium. After a 24-h incubation period, 10 µL MTT reagent (5 mg/mL in PBS; Servicebio, Wuhan, China, Cat# G0201-1) was added to each well daily for 5 consecutive days, followed by 4-hour incubation at 37 ℃ to facilitate formazan formation. Formazan crystals were dissolved in 100 µL of DMSO (Sigma, Wayne County, MO, USA, Cat# D8418) while being shaken orbitally at 200 rpm for 15 minutes. The measurement of absorbance at 570 nm was performed using a Multiskan™ FC microplate reader from Thermo Scientific, Waltham, USA.
For the purpose of clonogenic survival assays, 800 cells were seeded into each well of 6-well plates and allowed to grow for 10 to 14 days until colonies with 50 or more cells appeared. The process involved fixing colonies with ice-cold methanol for 15 minutes, staining them with 0.1% (w/v) crystal violet (Servicebio, Wuhan, China, Cat# G1062) for 30 minutes, and quantifying them using threshold-based image analysis with ImageJ v1.53 (National Institutes of Health). Statistical analyses were conducted using GraphPad Prism v6.0.
Transwell migration assay
Cell migration was assessed utilizing 8µm pore Transwell chambers (Servicebio, Wuhan, China, Cat# WG3415) devoid of Matrigel coating. Serum-starved cells, at a density of 2.5×104 cells per insert, were introduced into the upper chamber, while the lower chamber contained medium supplemented with 10% FBS. Following a 24-hour incubation period, non-migrated cells were carefully removed. The cells that had migrated were then fixed and stained using 0.1% crystal violet. Quantification involved counting the stained cells in five randomly selected fields per insert with the help of a microscope.
Acridine Orange/Ethidium Bromide (AO/EB) staining
Apoptosis was assessed using AO/EB dual staining. Cells transfected for 48 hours were incubated with an AO/EB solution, each at a concentration of 5 µg/mL (Yuanye Bio-Technology, Shanghai, China, Cat#R20292-100T), for 2–3 min at RT in the absence of light. Following rinsing with PBS, nuclear morphology was analyzed via fluorescence microscopy (Phoenix, Shangrao, China). Viable cells displayed uniform green fluorescence, whereas apoptotic cells exhibited nuclear condensation indicative of early apoptosis or nuclear fragmentation characteristic of late apoptosis.
Mendelian randomization (MR) analysis
Datasets of expression quantitative trait loci (eQTL) were obtained from the Decode repository (https://www.decode.com/summarydata/). Single nucleotide polymorphisms (SNPs) that demonstrated genome-wide significance (P<5.0×10−8) were identified as instrumental variables associated with exposure. To address linkage disequilibrium (LD), clumping procedures were executed using a 10-Mb window size and an r2 threshold of 0.001. All variants retained for analysis demonstrated F-statistics greater than 10, thereby ensuring robust instrument strength. Using the TwoSampleMR package in R, MR analyses were carried out, with the inverse-variance weighted (IVW) method being the primary approach. To identify possible causal associations, a significance threshold of P<0.05 was applied.
Statistical analysis
Statistical analyses were performed using R software (v4.2.0, R Foundation) and GraphPad Prism (v9.0). Kaplan-Meier survival curves were generated using the KM-Plot online platform (https://www.kmplot.com, accessed in 2025), with log-rank testing employed to assess differences in survival. Associations between clinicopathological variables were evaluated examined using Pearson’s χ2 tests. Multivariate logistic regression models were developed to quantify variable associations between variables. Continuous variables are presented as mean ± standard deviation (SD). For intergroup comparisons, two-sample t-tests were employed, with statistical significance determined at P<0.05 (two-tailed).
Results
High expression of TMEM9 is associated with poor prognosis in OSCC
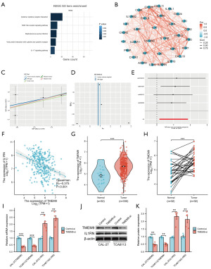
We initially analyzed the mRNA expression of TMEM9 in OSCC with data from the TCGA database. The analysis revealed a significant elevation of TMEM9 expression in OSCC cancer tissues relative to normal tissues (Figure 1A). Moreover, the expression of TMEM9 was significantly elevated in OSCC tissues compared to the surrounding normal tissues (Figure 1B). These results were corroborated by analyses of Gene Expression Omnibus (GEO) database (GSE30784 and GSE146483, Figure 1C,1D). The ROC analysis showed that TMEM9 has diagnostic potential, with an AUC of 0.793 and a 95% confidence interval ranging from 0.699 to 0.886, highlighting its ability to distinguish OSCC (Figure 1E). Patients with elevated TMEM9 expression exhibited significantly reduced 5-year overall survival compared to those with lower expression levels (log-rank P<0.001; Figure 1F), collectively suggesting that TMEM9 may function as a putative oncogene in OSCC pathogenesis.
Immunohistochemical analysis confirmed stronger TMEM9 protein staining intensity in OSCC specimens (n=32) compared to normal mucosal controls (n=16; Figure 2). Analysis of the TCGA cohort analysis (n=330) revealed significant associations between TMEM9 expression and key clinicopathological parameters (Table 1), with elevated TMEM9 levels showing a strong correlation with advanced T stage (P<0.001). Multivariate logistic regression confirmed TMEM9’s independent prognostic value after adjusting for confounders.
TMEM9 regulates the proliferation and migration of OSCC cells
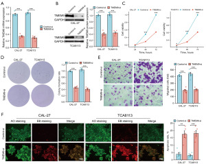
To investigate TMEM9’s functional role in OSCC, stable knockdown was achieved in TCA8113, and CAL-27 cell lines using siRNA targeting TMEM9. Knockdown efficiency was confirmed at both transcriptional and protein levels by qRT-PCR and western blotting (Figure 3A,3B). MTT assays revealed that TMEM9 silencing significantly attenuated cellular proliferation in both cell lines (P<0.01; Figure 3C). Consistent with proliferation data, TMEM9-depleted cells exhibited significantly reduced colony-forming capacity compared to scramble siRNA controls (P<0.001, Figure 3D). Transwell migration assays further indicated that TMEM9 deficiency substantially impaired cell motility (Figure 3E). AO/EB staining demonstrated significantly enhanced apoptosis in TMEM9-knockdown cells versus controls (Figure 3F). Collectively, these functional analyses establish that knockdown TMEM9 suppresses OSCC cell proliferation, migration, and survival.
TMEM9 inhibits the progress of OSCC cells by regulating IL1RN expression
To understand the mechanistic role of TMEM9 in OSCC development, enrichment analyses using GO and KEGG highlighted a significant enrichment in cytokine-cytokine receptor interactions [false discovery rate (FDR) <0.05; Figure 4A,4B]. Causal inference analysis was employed to prioritize downstream effectors within this pathway, utilizing inverse-variance weighted MR (Table 2). Among candidate genes, interleukin 1 receptor antagonist (IL1RN) was identified as the top-ranked causal mediator (MR-PRESSO P<0.001; Figure 4C-4E). IL1RN encodes a decoy receptor that competitively inhibits interleukin-1 signaling, thereby functioning as a tumor suppressor functioning by impeding cancer cell differentiation and motility (18). According to Ding et al., reduced expression of IL1RN correlates with poor clinical results in OSCC, as it increases the abilities for proliferation, migration, and anti-apoptosis (19).
Table 2
| ACKR4, IL1F10, CXCR2, IL1RN, IL36A, IL36RN, IL1RL1, IL18, CXCR1, IL36G, IL36B, IL22RA1, XCR1, CXCL9, CXCL11, CCL24, IL21, CXCR6, IL17RE, IL4R, IL22, PPBP, CCR4, IL26, CXCL10, CSF2RB, IFNG, FASLG, IL9R, CCR2, IL20, IL12RB2 |
OSCC, oral squamous cell carcinoma; TMEM9, transmembrane protein 9.
TCGA data analysis showed a strong negative correlation between the expression levels of TMEM9 and IL1RN (Spearman R=−0.375, P<0.001; Figure 4F). Both genes were consistently downregulated in OSCC compared to normal tissues across multiple datasets (TCGA, GSE30784, GSE146483; Figure 4G,4H). Experimental validation further demonstrated that knockdown of TMEM9 significantly increased IL1RN expression at both transcriptional and translational levels in TCA8113 and CAL-27 cell lines (P<0.01; Figure 4I,4J). Overall, these findings suggest that the silencing of TMEM9 may inhibit OSCC progression through IL1RN-mediated tumor-suppressive pathways.
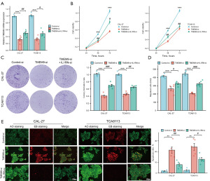
Silence of IL1RN rescue the anti-tumor effect for TMEM9 suppression for cell OSCC cell growth, proliferation and migration
Previous experimental evidence has indicated that IL1RN may serve as a downstream target of TMEM9. To substantiate this hypothesis, a series of functional analyses were conducted. The results collectively corroborate a functional relationship between TMEM9 and IL1RN. Specifically, knockdown experiments targeting IL1RN and/or TMEM9 were executed in CAL-27 and TCA8113 cells, with the knockdown efficiency confirmed via qRT-PCR (Figure 5A). Rescue assays provided critical functional insights: TMEM9 knockdown significantly inhibited the cell growth of CAL-27 and TCA8113 cells and concurrently reduced malignant phenotypes. In contrast, inhibition of IL1RN impaired oncogenic phenotypes. Notably, the knockdown of IL1RN partially rescued mitigated the suppression of proliferation and migration induced by TMEM9 silencing (Figure 5B-5E). Collectively, these findings establish a functional interplay between TMEM9 and IL1RN, suggesting that TMEM9 silencing impedes the progression of OSCC through the regulation of IL1RN.
High expression of TMEM9 is associated with immune cell infiltration
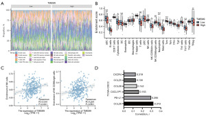
The ssGSEA method was used to measure the relationships between TMEM9 expression and 24 types of tumor-infiltrating immune cells in OSCC (Figure 6A). Validation using independent cohorts [Tumor IMmune Estimation Resource (TIMER) and Xiantao datasets] confirmed significant inverse correlations with several immune cell subsets, including aDC, B cells, CD8+ T cells, cytotoxic cells, DC, mast cells, neutrophils, NK CD56dim cells, pDC, T cells, T helper cells, Tcm, TFH, Tgd, Th1 cells, Th17 cells, and Treg, with the most pronounced correlation observed in neutrophils (ρ=−0.324, P<0.001; Figure 6B). In terms of neutrophil trafficking, TMEM9 expression was found to have a positive correlation with significant recruitment factors like CXCR4, CCL25, CCL28, and CCL26 (ρ>0.3, P<0.001) in the Xiantaozi dataset (Figure 6C). Furthermore, the assessment of immune checkpoint markers revealed a positive association between TMEM9 and programmed cell death ligand 1 (PD-L1) expression (ρ=0.28, P<0.001; Figure 6D). Together, these results suggest that TMEM9 operates as a new immunomodulator within the OSCC microenvironment, significantly affecting neutrophil biology.
Discussion
Transmembrane (TMEM) proteins have garnered considerable attention in oncological research due to their roles in cancer progression and chemoresistance (20,21). Recent evidence particularly highlights TMEM16 as a potential therapeutic target in the treatment of head and neck cancer (22,23). In our study, we identify TMEM9 as a novel oncogenic driver in OSCC. Through an integrated analysis of TCGA and GEO datasets, we observed significant upregulation of TMEM9 in OSCC tissues and cell lines, suggesting its pathogenic role. Functional validation experiments demonstrated that siRNA-mediated knockdown of TMEM9 suppresses proliferation, migration, and clonogenicity in TCA8113 and CAL-27 cell models. Mechanistically, TMEM9 facilitates tumor progression by directly inhibiting IL1RN within the cytokine-cytokine receptor interaction pathway. Furthermore, the expression of TMEM9 is connected to an immunosuppressive microenvironment, featuring upregulated PD-L1, a negative association with neutrophil presence, and disrupted chemokine regulation. Overall, these results suggest that TMEM9 could be a valuable prognostic biomarker and therapeutic target for OSCC immunotherapy.
To elucidate the mechanism by which TMEM9 influences OSCC tumorigenesis, we conducted an analysis of TCGA datasets to evaluate TMEM9-associated global gene expression profiles. Gene Ontology (GO) analysis revealed a strong association of these genes with cytokine-cytokine receptor interaction signaling. Studies on OSCC have established that cytokine-cytokine receptor interactions contribute to cancer progression by enhancing cell growth, proliferation, and migration. This pathway is fundamental to tumor development, metastasis, acquisition of stemness, and chemoresistance (24). Integrated protein-protein interaction (PPI) and MR analyses identified IL1RN as a prioritized candidate for further investigation. As an immunomodulatory molecule, IL1RN competitively binds IL-1R, thereby inhibiting IL-1 signaling (25). Notably, IL1RN regulates the progression of colorectal cancer by modulating epithelial-mesenchymal transition, invasion, migration, proliferation, and clonogenicity through autophagic mechanisms (26). This molecule is downregulated in various malignancies including OSCC (19), where it plays a role in suppressing early carcinogenesis (18). In support of this, IL1RN has been shown to mediate the suppression of glioma growth induced by methionine deprivation (27). In our study, IL1RN was identified as a target regulated by TMEM9 in OSCC cells. Rescue experiments confirmed a direct regulatory relationship between these molecules, suggesting that TMEM9 may inhibit OSCC pathogenesis through the direct regulation of IL1RN.
Accumulating evidence suggests a concurrent dysregulation of cytokine-cytokine receptor interactions, tumor progression, and immune responses in cancer, highlighting the critical role of the immune system in mediating cancer cell elimination of cancer. Notably, OSCC exhibits the lowest immune cell infiltration among HNSCC subtypes. As demonstrated by Calvo-Schimmel et al., cytokine-mediated formation of neutrophil extracellular traps (NETs) establishes a critical link between inflammation and cancer (28). Our investigation into the relationship between TMEM9 expression and immunocyte infiltration relationships revealed inverse correlations between TMEM9 expression and multiple lymphocyte subsets, including aDCs, B cells, CD8+ T cells, cytotoxic cells, DCs, mast cells, neutrophils, NK CD56dim cells, pDCs, T cells, T helper cells, Tcm, TFH, Tgd, Th1, Th17, and Tregs. Neutrophils modulate OSCC angiogenesis through Chemerin-dependent mechanisms (29), with human papillomavirus (HPV) status influencing their functional polarization (30). Porphyromonas gingivalis has been observed to facilitate the progression of OSCC progression through the remodeling of the TME via NETs (31). Given that chemokines/chemokine receptors govern immune cell trafficking within the TME (32), our research identified significant positive associations between TMEM9 and several key chemokine ligands. This implies that TMEM9 may serve as a potential indicator for alterations in the TME, specifically concerning the dynamics of neutrophil infiltration in OSCC. Immunotherapy has become a practical clinical method for addressing recurrent or metastatic OSCC, with immune checkpoint blockade (ICB) treatments demonstrating lasting effectiveness in different solid tumors (33,34). Since 2016, the treatment of HNSCC has seen major advancements due to the FDA approval of the anti-PD-1 agents pembrolizumab and nivolumab (35,36). In assessing the relevance of TMEM9’s immunotherapy, we discovered significant positive associations with checkpoint genes, including CXCR4, CCL25, CCL28, CXCL1P1, PD-L1, and CCL26, indicating a potential role for TMEM9 in immune regulation. Nonetheless, the precise role of TMEM9 in OSCC immunotherapeutic necessitates further experimental validation.
We recognize three primary limitations: Firstly, although our integrated methodology incorporates bioinformatics (utilizing public databases), clinical specimens, and in vitro models, it does not include in vivo validation of TMEM9’s prognostic significance in OSCC. Secondly, our mechanistic interpretations are primarily based on bioinformatics and in vitro data, highlighting the need for in vivo confirmation of the regulatory interactions between TMEM9 and IL1RN. Thirdly, the observed correlation between TMEM9 and immunotherapy response requires prospective validation in cohorts treated with PD-1 inhibitor, and there is a lack of direct causal evidence linking TMEM9 to neutrophil-mediated immune exclusion.
Conclusions
Overall, we identify TMEM9 as a versatile oncogene in OSCC by suppressing IL1RN and facilitating immune evasion through neutrophils. Targeting this signaling pathway therapeutically could potentially address current immunotherapy challenges in OSCC, warranting additional preclinical research.
Acknowledgments
None.
Footnote
Reporting Checklist: The authors have completed the MDAR reporting checklist. Available at https://tcr.amegroups.com/article/view/10.21037/tcr-2025-1679/rc
Data Sharing Statement: Available at https://tcr.amegroups.com/article/view/10.21037/tcr-2025-1679/dss
Peer Review File: Available at https://tcr.amegroups.com/article/view/10.21037/tcr-2025-1679/prf
Funding: None.
Conflicts of Interest: All authors have completed the ICMJE uniform disclosure form (available at https://tcr.amegroups.com/article/view/10.21037/tcr-2025-1679/coif). The authors have no conflicts of interest to declare.
Ethical Statement: The authors are accountable for all aspects of the work in ensuring that questions related to the accuracy or integrity of any part of the work are appropriately investigated and resolved. The study was approved by the Institutional Review Board of The First Affiliated Hospital of Harbin Medical University (IRB approval No. 202522) and informed consent was obtained from all individual participants. The study was conducted in accordance with the Declaration of Helsinki and its subsequent amendments.
Open Access Statement: This is an Open Access article distributed in accordance with the Creative Commons Attribution-NonCommercial-NoDerivs 4.0 International License (CC BY-NC-ND 4.0), which permits the non-commercial replication and distribution of the article with the strict proviso that no changes or edits are made and the original work is properly cited (including links to both the formal publication through the relevant DOI and the license). See: https://creativecommons.org/licenses/by-nc-nd/4.0/.
References
- Machtay M, Torres-Saavedra PA, Thorstad W, et al. Postoperative Radiotherapy ± Cetuximab for Intermediate-Risk Head and Neck Cancer. J Clin Oncol 2025;43:1474-87. [Crossref] [PubMed]
- Wu CS, Li HP, Hsieh CH, et al. Integrated multi-omics analyses of oral squamous cell carcinoma reveal precision patient stratification and personalized treatment strategies. Cancer Lett 2025;614:217482. [Crossref] [PubMed]
- Li C, Dong X, Li B. Tumor microenvironment in oral squamous cell carcinoma. Front Immunol 2024;15:1485174. [Crossref] [PubMed]
- Haddad R, Fayette J, Teixeira M, et al. Atezolizumab in High-Risk Locally Advanced Squamous Cell Carcinoma of the Head and Neck: A Randomized Clinical Trial. JAMA 2025;333:1599-607. [Crossref] [PubMed]
- Tahara M, Greil R, Rischin D, et al. Pembrolizumab with or without chemotherapy in recurrent or metastatic head and neck squamous cell carcinoma: 5-year follow-up from the randomized phase III KEYNOTE-048 study. Eur J Cancer 2025;221:115395.
- Ko HH, Wu FY, Chen YS, et al. Sex differences in prognostic factors and genomic variations in oral squamous cell carcinoma: A 5-year retrospective study. J Dent Sci 2025;20:1086-94. [Crossref] [PubMed]
- Xue N, Wang Y, Wang Z, et al. Trends in immunotherapy for oral squamous cell carcinoma. Cell Oncol (Dordr) 2025;48:1159-79. [Crossref] [PubMed]
- Gan M, Liu N, Li W, et al. Metabolic targeting of regulatory T cells in oral squamous cell carcinoma: new horizons in immunotherapy. Mol Cancer 2024;23:273. [Crossref] [PubMed]
- Okuyama K, Fujimoto J, Yanamoto S. HPV-positive HNSCC and Fc-silent PD-1 blockade: a clinical discrepancy that raises next immunological questions. J Immunother Cancer 2025;13:e012728. [Crossref] [PubMed]
- Planells-Cases R, Vorobeva V, Kar S, et al. Endosomal chloride/proton exchangers need inhibitory TMEM9 β-subunits for regulation and prevention of disease-causing overactivity. Nat Commun 2025;16:3117. [Crossref] [PubMed]
- Zhang X, Zhou L, Wei S, et al. Comprehensive analysis of TMEM9 in human tumors. Discov Oncol 2025;16:276. [Crossref] [PubMed]
- Wang Z, Zhao P, Tian K, et al. TMEM9 promotes lung adenocarcinoma progression via activating the MEK/ERK/STAT3 pathway to induce VEGF expression. Cell Death Dis 2024;15:295. [Crossref] [PubMed]
- Jung YS, Stratton SA, Lee SH, et al. TMEM9-v-ATPase Activates Wnt/β-Catenin Signaling Via APC Lysosomal Degradation for Liver Regeneration and Tumorigenesis. Hepatology 2021;73:776-94. [Crossref] [PubMed]
- Jung YS, Jun S, Kim MJ, et al. TMEM9 promotes intestinal tumorigenesis through vacuolar-ATPase-activated Wnt/β-catenin signalling. Nat Cell Biol 2018;20:1421-33. [Crossref] [PubMed]
- Hao Z, Zhao B, Zhu X, et al. Upregulated BAP31 Links to Poor Prognosis and Tumor Immune Microenvironment in Breast Cancer. Int J Mol Sci 2025;26:5975. [Crossref] [PubMed]
- Cheng X, Shen S. Transcriptional reprogramming in oral squamous cell carcinoma. Sci Rep 2025;15:18210. [Crossref] [PubMed]
- Antonisamy AJ, Rajendran K, Dhanaraj P. Network pharmacology integrated molecular docking of fucoidan against oral cancer and in vitro evaluation- A study using GEO datasets. J Biomol Struct Dyn 2025;43:8397-420. [Crossref] [PubMed]
- Shiiba M, Saito K, Yamagami H, et al. Interleukin-1 receptor antagonist (IL1RN) is associated with suppression of early carcinogenic events in human oral malignancies. Int J Oncol 2015;46:1978-84. [Crossref] [PubMed]
- Ding Y, Yi J, Shan Y, et al. Low expression of interleukin-1 receptor antagonist correlates with poor prognosis via promoting proliferation and migration and inhibiting apoptosis in oral squamous cell carcinoma. Cytokine 2024;179:156595. [Crossref] [PubMed]
- Shao W, Liu X, Zhou Y. Isothermal nucleic acid amplification-based magnetic aptasensor for sensitive detection and in situ imaging of Trop-2 in triple-negative breast cancer. Anal Chim Acta 2025;1380:344734. [Crossref] [PubMed]
- Zhang Y, Wang Q, He D, et al. TMEM176A drives anti-apoptotic signaling through TGM2-mediated ERK activation in gastric cancer. Int Immunopharmacol 2026;168:115798. [Crossref] [PubMed]
- Yassin-Kassab A, Chatterjee S, Khan N, et al. p90RSK pathway inhibition synergizes with cisplatin in TMEM16A overexpressing head and neck cancer. BMC Cancer 2024;24:233. [Crossref] [PubMed]
- Sangkhawasi M, Pitaktrakul W, Khumjiang R, et al. Identification of novel TMEM16A blockers through integrated virtual screening, molecular dynamics, and experimental studies. Sci Rep 2025;15:15065. [Crossref] [PubMed]
- Chen X, Lei H, Cheng Y, et al. CXCL8, MMP12, and MMP13 are common biomarkers of periodontitis and oral squamous cell carcinoma. Oral Dis 2024;30:390-407. [Crossref] [PubMed]
- Zou Z, Liu R, Wang Y, et al. IL1RN promotes osteoblastic differentiation via interacting with ITGB3 in osteoporosis. Acta Biochim Biophys Sin (Shanghai) 2021;53:294-303. [Crossref] [PubMed]
- Chen Y, Yang Z, Deng B, et al. Interleukin 1β/1RA axis in colorectal cancer regulates tumor invasion, proliferation and apoptosis via autophagy. Oncol Rep 2020;43:908-18. [Crossref] [PubMed]
- Wang K, Liu H, Liu J, et al. IL1RN mediates the suppressive effect of methionine deprivation on glioma proliferation. Cancer Lett 2019;454:146-57. [Crossref] [PubMed]
- Calvo-Schimmel A, Kober KM, Paul SM, et al. Sleep disturbance is associated with perturbations in immune-inflammatory pathways in oncology outpatients undergoing chemotherapy. Sleep Med 2023;101:305-15. [Crossref] [PubMed]
- Gao F, Feng Y, Hu X, et al. Neutrophils regulate tumor angiogenesis in oral squamous cell carcinoma and the role of Chemerin. Int Immunopharmacol 2023;121:110540. [Crossref] [PubMed]
- Martínez-Barajas MG, Jave-Suárez LF, Ramírez-López IG, et al. HPV-Negative and HPV-Positive Oral Cancer Cells Stimulate the Polarization of Neutrophils towards Different Functional Phenotypes In Vitro. Cancers (Basel) 2023;15:5814. [Crossref] [PubMed]
- Guo ZC, Jing SL, Jia XY, et al. Author Correction: Porphyromonas gingivalis promotes the progression of oral squamous cell carcinoma by stimulating the release of neutrophil extracellular traps in the tumor immune microenvironment. Inflamm Res 2024;73:707-8. [Crossref] [PubMed]
- Song N, Cui K, Zeng L, et al. Advance in the role of chemokines/chemokine receptors in carcinogenesis: Focus on pancreatic cancer. Eur J Pharmacol 2024;967:176357. [Crossref] [PubMed]
- Huang TX, Tan XY, Huang HS, et al. Targeting cancer-associated fibroblast-secreted WNT2 restores dendritic cell-mediated antitumour immunity. Gut 2022;71:333-44. [Crossref] [PubMed]
- Abbasifard M, Taghipoor M, Talab MK, et al. Immune checkpoint inhibitor-related arthritis and oral disorders: shared pathophysiology and clinical implications for rheumatology and oral health. Cancer Cell Int 2025;25:402. [Crossref] [PubMed]
- Naei VY, Tubelleza R, Monkman J, et al. Spatial interaction mapping of PD-1/PD-L1 in head and neck cancer reveals the role of macrophage-tumour barriers associated with immunotherapy response. J Transl Med 2025;23:177. [Crossref] [PubMed]
- Lamenza FF, Roth P, Upadhaya P, et al. Efficacy of anti-LAG3 and anti-PD-1 combination checkpoint inhibitor therapy against head and neck squamous cell carcinoma in a genetically engineered mouse model. Oncoimmunology 2025;14:2477872. [Crossref] [PubMed]

