A risk score model based on glycosylation-related genes for predicting radioresistance and prognosis of lung adenocarcinoma
Highlight box
Key findings
• KREMEN2, NRARP, QSOX2, GOLGA3, CELSR2, SRI might be potential biomarkers of lung adenocarcinoma (LUAD) treated with radiotherapy.
What is known and what is new?
• Radioresistance is the main cause of radiotherapy failure. However, there is a lack of effective biomarkers to predict the prognosis and radioresistance of LUAD patients.
• In this study, six glycosylation-related genes (GRGs) were identified to predict the prognosis of LUAD patients treated with radiotherapy. Tretinoin had potential binding sites with NRARP, KREMEN2 and QSOX2.
What is the implication, and what should change now?
• This six-gene model may improve the prognosis prediction and personalized treatment for LUAD patients who have received radiotherapy. Tretinoin could be further investigated as a potential agent to combine with radiotherapy to enhance the therapeutic effect in LUAD patients.
• Substantial clinical research and animal experiments are still required to validate our findings in the future.
Introduction
Lung cancer has the highest incidence and mortality rates of all tumors worldwide (1). Lung adenocarcinoma (LUAD) accounts for more than 45% of lung cancers (2). Lung cancer is insidious and is often diagnosed at middle or advanced stages. Radiotherapy is an important treatment for patients with early-stage inoperable and locally advanced lung cancer (3,4). However, despite advances in radiotherapy techniques, about 40–50% of lung cancer patients are still resistant to radiotherapy, resulting in poor local tumor control or recurrence (5). Therefore, it is of great significance to deeply explore radiotherapy resistance (RR) mechanism and to find new molecular targets for improving radiotherapy effect in LUAD.
The mechanisms of resistance to radiotherapy in lung cancer are complex, including DNA damage repair, epithelial-mesenchymal transition (EMT), tumor microenvironment (TME), inflammation and immune response, tumor metabolic reprogramming, cellular senescence and apoptosis inhibition (6-15). These cellular biological processes are regulated by epigenetic modifications, RNA regulation and protein post-translational modifications. Post-translational modifications of proteins, such as phosphorylation, acetylation, and ubiquitination, have been reported to alter radiotherapy sensitivity (RS) by affecting DNA damage repair, TME, and EMT (16). For example, in glioma, HDAC7 acetylated H3K27 on the CD47 promoter to evade phagocytosis of macrophages after ionizing radiation and promoted RR (17). In nasopharyngeal carcinoma, TRAF4 inhibited survivin phosphorylation to inhibit cellular senescence, leading to RR (18). In lung cancer, P53 phosphorylation was inhibited, thereby inhibiting apoptosis, leading to resistance to radiotherapy (19). However, changing the above modification modifiers did not completely solve the problem, suggesting that there may be other protein modification modifiers affecting the efficacy of radiotherapy.
Glycosylation is a common post-translational protein modification process catalyzed by glycosyltransferases (20), mainly occurring in the endoplasmic reticulum and Golgi apparatus (21). And its two main types are N-glycosylation and O-glycosylation. N-glycosylation primarily affects cellular processes, including protein folding, intracellular transport, and cell-cell interactions (22-24). O-glycosylation primarily plays a role in protein stability, protein folding, cell adhesion, signal transduction, and immune response (25-27).
Glycosylation of proteins is involved in tumor development and therapy effectiveness. In bladder cancer, PIGT promotes glycolysis of cancer cells by regulating GLUT1 glycosylation and membrane translocation, thereby promoting tumor growth and metastasis (28). In LUAD, GALNT6 promotes EMT and metastasis of lung cancer cells by interacting with the O-glycosylated GRP78, resulting in an increase in the MEK1/2/ERK1/2 signaling pathway (29). O-GlcNAc glycosylation of PRPS1 promotes nucleotide synthesis, cell growth and proliferation, and radiation resistance in lung cancer cells (30). In addition, O-GlcNAc glycosylation effectively inhibits the senescence induced by KrasG12D, thereby accelerating the progression of lung cancer development (31). In addition, glycosylation of tumor cells plays a key role in circumventing an effective immune response. In lung cancer, B4GALT1 is directly involved in the N-glycosylation of PD-L1, thereby preventing degradation of PD-L1 and promoting immune escape (32). Accumulating evidence suggests that glycosylation modifications play an important role in regulating tumor resistance to radiotherapy. For example, C1GALT1 alters O-glycosylation on integrin β1, resulting in RR in laryngeal cancer (33). The glycosylation site FUT8 confers radiation resistance to esophageal squamous cell carcinoma by altering CD147 expression (34). ALG3 promotes RR in breast cancer by inhibiting TGF-β receptor II glycosylation (35).
Despite evidence linking aberrant glycosylation to tumor progression and therapy resistance, the prognostic value of glycosylation-related genes (GRGs) in radiotherapy-treated LUAD remains uncharacterized. Given the high incidence of radioresistance (5), there is a lack of GRGs-based biomarkers to predict outcomes. Therefore, a comprehensive GRGs-based risk model is essential to guide personalized treatment for these patients. In this study, we utilized bioinformatics to assess the expression levels of GRGs in LUAD and validate the value of the established glycosylation-related RiskScore for the prognosis of LUAD patients undergoing radiotherapy. First of all, Gene Ontology (GO) and Kyoto encyclopedia of genes and genomes (KEGG) enrichment analysis implicated glycosylation pathways in radioresistance, justifying the focus on GRGs. Subsequently, weighted gene co-expression network analysis (WGCNA) and least absolute shrinkage and selection operator (LASSO) regression identified six core genes, forming a prognostic model. The model’s biological relevance was then supported by its ability to stratify patients into groups with distinct immune microenvironments and mutational landscapes. Single-cell sequencing confirmed the predominant expression of these genes in malignant cells, reinforcing their tumor-intrinsic role. Finally, drug sensitivity, molecular docking analysis and wet experiments extended the model’s utility by suggesting potential synergistic therapies, such as tretinoin, thereby bridging prognostic prediction with therapeutic implications. Therefore, GRGs could provide new insights into the RR mechanism of LUAD, and are also of great significance for improving the radiotherapy efficacy of LUAD patients. We present this article in accordance with the TRIPOD reporting checklist (available at https://tcr.amegroups.com/article/view/10.21037/tcr-2025-aw-2199/rc).
Methods
Data acquisition and processing
We collected the clinical information and RNA matrix of LUAD in The Cancer Genome Atlas (TCGA) database, and obtained 515 tumor tissues and 59 adjacent tissues after data cleaning and standardization, and then we defined complete response (CR) after radiotherapy or partial response (PR) after radiotherapy as RS, a total of 18 cases. Twenty-six patients with progressive disease (PD) after radiotherapy were defined as RR. We excluded stable disease (SD) after radiotherapy because it was controversial. GSE50081 (128 LUAD patients) was selected from the Gene Expression Omnibus (GEO) database as the external validation set. In addition, we downloaded 11,462 GRGs from the GeneCards database (https://www.genecards.org/).
Screening for differentially expressed genes (DEGs) for RR and RS
We used the R software package “limma” (version 3.40.6) to perform differential analysis to screen DEGs between RR and RS with a threshold of |log2fold change (FC)| >0.2 (36) and P<0.05. The “clusterProfiler” package (version 3.14.3) was used to perform GO and KEGG enrichment analysis of DEGs in order to discover related biological processes and pathways.
WGCNA analysis of DEGs
Based on the previously screened DEGs, we performed a WGCNA to determine the optimal soft threshold to ensure that the gene interactions were as consistent as possible with the scale-free distribution. Then, the cluster dendrogram was constructed by calculating the similarity and proximity of genes. In order to merge similar modules, we use a dynamic tree cutting algorithm to further divide the modules. In addition, we also merged modules with a distance of less than 0.25 to end up with seven co-expression modules, but it is worth noting that grey modules are gene sets that cannot be assigned to any module, so we determined that six modules make sense. The Pearson correlation of each module with each sample trait was calculated, and the module gene with the highest absolute value was identified for the following study.
Identify differentially expressed radiotherapy-related glycosylation-related genes (DERRGGs) and build and validate a RiskScore model
The yellow module of the WGCNA was analyzed for the common part of the GRGs, and the results were visualized with the “ggplot2” package and the “VennDiagram” package. We then built a risk scoring model. Firstly, the survival information and gene expression matrix were integrated with the “survival” package and the “glmnet” package, and the Lambda value was set to 0.0765107916790596 by univariate Cox and LASSO-Cox analysis, and finally six genes were obtained. The RiskScore is calculated based on the following formula:
Patients below the median RiskScore were designated as low-risk subgroups, and the rest were classified as high-risk subgroups. The 1-, 2-, 3-year receiver operating characteristic (ROC) curve analysis was performed using the roc function of pROC, and the area under the curve (AUC) and confidence interval were evaluated by the ci function. After that, the prognostic differences between the high and low risk subgroups were analyzed using the survfit function of the “survival” package (P<0.05). In addition, an external validation set GSE50081 was used to evaluate the predictive performance and accuracy of the risk model.
Evaluate the survival prediction and diagnostic performance of six candidate genes
The Kaplan-Meier method was used to evaluate the prognostic differences of KREMEN2, NRARP, QSOX2, GOLGA3, CELSR2, and SRI in the high- and low-risk groups. In addition, we obtained the RNA expression profiles of six genes and the data of high and low risk groups of the patients, and used the R software package pROC to plot the ROC curve.
Independent prognostic analysis and construction and evaluation of nomograms
The proportional risk hypothesis test and Cox regression analysis were carried out by using the “survival” package, and the samples in the univariate met the set P value threshold and entered the multivariate Cox to build the model, and “ggplot2” was used to visualize the forest plot. In addition, we used the “rms” R package to develop a nomogram model and plot calibration curves. The prognostic model was then fitted with the “survival” package, using stdca.R document for decision curve analysis (DCA) to determine the net benefit of the prognostic risk model in clinical practice.
Gene set enrichment analysis (GSEA), KEGG, GO, gene set variation analysis (GSVA) analysis
In order to continue to explore the potential mechanisms and pathways between the low- and high-risk subgroups, GO, KEGG, GSEA, and GSVA were performed using the “clusterProfiler”, “enrichment plot”, “org.hss.egg.db”, “limma”, and “ggplot2” R software packages.
Immune infiltration and somatic mutation analysis
To elucidate the relationship between immune infiltration and glycosylation, we used the single-sample gene set enrichment analysis (ssGSEA) algorithm to analyze the infiltration of 24 immune cells in the high and low-risk subgroups. In addition, well-known algorithms such as Cell-Type Identification By Estimating Relative Subsets Of RNA Transcripts (CIBERSORT) and Microenvironment Cell Populations-counter (MCPCounter) were used for analysis. It should be noted that the expression values of CD4 naive T cells in the CIBERSORT algorithm were all zero in 44 samples, and therefore, they were excluded. Subsequently, we also calculated the correlation between the expression of six model genes and the infiltration levels of 24 types of immune cells.
Single-cell sequencing and drug susceptibility analysis
We obtained the single-cell transcriptome dataset GSE148071 (GEXSCOPETM platform) from the Tumor Immune Single-Cell Hub 2 (TISCH2) database and analyzed it. Our six model genes were all distributed in the malignant cells. Subsequently, based on the Genomics of Drug Sensitivity in Cancer (GDSC) database, we calculated the drug sensitivity scores of the samples by combining the core algorithms of “oncoPredict” and “pRRophetic”.
Molecular docking analysis
The small molecule compound tretinoin was selected from NetworkAnalyst database for molecular docking analysis with the four oncogenes in this study. Protein Data Bank (PDB) files were downloaded from the PDB (RCSB PDB, http://www.rcsb.org/pdb/), preprocessed with Python-enhanced molecular graphics (PyMOL) software for water and ions, hydrogenated proteins and calculated charges, and converted into protein data bank quantum type (PDBQT) files using AutoDock software. The compound’s SDF file was downloaded from the (https://pubchem.ncbi.nlm.nih.gov/) database. The minimum energy was calculated using Chem3Dpro software, and it was converted into a MOL file. Then, AutoDock was used to convert it into a PDBQT file; Then, molecular docking was performed using AutoDock Vina, with the binding sites in the PDB file as the docking interfaces. The results were visualized using PyMOL and LigPlot (2.2.9). The reference criteria for this study were a binding energy less than −5.0 kcal/mol and the formation of hydrogen bonds between the ligand and receptor (37).
Acquisition of radioresistant cell lines
A549 cells are a human LUAD cell line, and we defined A549 irradiation-resistance cell as A549IR. A549 cells were cultured under standard conditions. Upon reaching 80% confluence, the cells were exposed to four Gray. After irradiation, the cells were returned to the incubator and allowed to grow until they again reached 80% confluence, at which point the next four Gray dose was delivered. This cycle of irradiation and regrowth was repeated until the cells had received a total cumulative radiation dose of 64 Gy. The radioresistant cell line obtained by such continuous low-dose irradiation was A549IR.
Reverse transcription quantitative polymerase chain reaction (RT-qPCR)
Total RNA was extracted from A549 and A549IR cells using TRIzol reagent (Thermo Fisher Scientific, Waltham, Massachusetts, USA). After reverse transcription into cDNA, quantitative polymerase chain reaction was performed using AceQ Universal SYBR qPCR Master Mix (Q511 Version 23.1). The primers used in this study were obtained from Sangon Biotech. The sequences of the primers were as follows: NRARP forward, 5'-TCCCTCTCCCTCAAATCCGT-3'; NRARP reverse, 5'-GGATCCTGGGGAAACTGCAA-3'; KREMEN2 forward, 5'-GCTCATCTCCGCTCTCTGAC-3'; KREMEN2 reverse, 5'-AGCACAGCATCTCAGGTGTC-3'; QSOX2 forward, 5'-GCTGTGCTGCGTTTCAGAAA-3'; QSOX2 reverse, 5'-CGGCCCCCATTTACTTGTCT-3'; GAPDH forward, 5'-GATTTGGTCGTATTGGGCGC-3'; GAPDH reverse, 5'-TTCCCGTTCTCAGCCTTGAC-3'.
Immunohistochemistry (IHC)
Formalin-fixed paraffin-embedded surgery tissues from 12 patients with LUAD were obtained from the Affiliated Tumor Hospital of Nantong University. The study was conducted in accordance with the Declaration of Helsinki and its subsequent amendments. The study was approved by the Ethics Committee of Affiliated Cancer Hospital of Nantong University (No. 2024-097-15) and individual consent for this retrospective analysis was waived. Sections were boiled in a steamer for three minutes after repair with alkaline antigen repair solution (pH =9.0). Tissue sections were incubated with anti-NRARP antibodies (primary antibodies, dilution 1:200; catalog number: 14588-1-AP, Proteintech, Wuhan, China) and then processed with the corresponding detection systems. Images of stained sections were observed and acquired under a scanning microscope. NRARP staining was evaluated by two independent pathologists blinded to the corresponding clinical information. IHC staining was evaluated by pathologists using a semiquantitative scoring system. Staining intensity in tumor cells (0 = negative, 1 = weak, 2 = moderate, 3 = strong) was multiplied by the percentage of positive cells (1 = ≤25%, 2 = 26–50%, 3 = 51–75%, 4 = >75%) to generate a total immunoreactive score ranging from zero to 12. Three representative hot spots were assessed per sample.
Cell Counting Kit-8 (CCK-8) assay
The viability of A549IR cells was assessed using the CCK-8 assay. For the drug-treated groups, cells were seeded for 24 hours and subsequently exposed to various concentrations of tretinoin for another 24 hours. Finally, the CCK-8 solution was added, and the optical density (OD) value was measured. Cell viability histograms were plotted using GraphPad Prism software.
Statistical analysis
R software (v4.1.0) was used for data processing and statistical analysis. The t-test was used when the two groups were normally distributed with specified mean square error, and the rank sum test was used when the two groups were not normally distributed. The Kaplan-Meier method was used to comprehensively analyze the prognosis and survival curve. The differences between groups were analyzed by the log-rank test or Cox’s model, and the ROC curve was used to evaluate the effectiveness of the prediction ability of the model. P<0.05 was statistically significant.
Results
DEGs between RR and RS were screened in LUAD
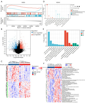
Figure 1 shows the flowchart of our research. A total of 44 samples related to radiotherapy for LUAD were screened from the TCGA database. A total of 847 DEGs were identified between the RR group and the RS group (327 up-regulated and 520 down-regulated) (Figure 2A). The heatmap showed the top 50 DEGs (Figure 2B). KEGG analysis showed DEGs were related to metabolic pathways, PI3K-Akt signaling pathway, mTOR signaling pathway, Wnt signaling pathway, tricarboxylic acid (TCA) cycle, glycosaminoglycan degradation, various N-glycan biosynthesis, and cell cycle pathways (Figure 2C). GO analysis found DEGs were enriched in molecular functions and glycosyltransferase activity (Figure 2D), enriched in biological processes such as catabolism, regulation of metabolic processes of cellular proteins, proteoglycan metabolic processes, and glycoprotein metabolism (Figure 2E), and enriched in cellular components such as cytoplasm, vesicles, endoplasmic reticulum, Golgi apparatus, and nuclear envelope (Figure 2F). These results suggested glycosylation modification played a crucial role in contributing to the radioresistance of LUAD.
WGCNA analysis of DEGs
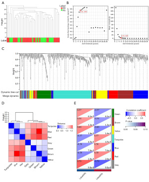
To further filter DEGs, 847 DEGs were used to perform WGCNA. No abnormal samples were found in the sample clustering results, and the sample dendritic diagram was shown in Figure 3A. The optimal soft threshold was 6, where R2 was approximately 0.86 (Figure 3B). Similar modules were merged after gene clustering (Figure 3C), and since the grey module was nonsensical, we finalized six modules (Figure 3D), of which the yellow module had the strongest correlation with radiotherapy (cor =0.6, P<0.001) (Figure 3E). As a result, 106 genes in the yellow module were used for downstream analysis.
Construction and validation of DERRGGs risk model
To further determine the relationship between glycosylation modification and radiotherapy efficacy, we intersected the aforesaid 106 module genes obtained from the WGCNA analysis with 11,462 GRGs, resulting in 44 DERRGGs (Figure 4A). We then continued to investigate the prognostic value of these DERRGGs. Univariate Cox regression analysis revealed that 12 genes, namely KREMEN2, NRARP, QSOX2, GOLGA3, CELSR2, SRI, NUP188, FGFR3, CYB5A, REXO4, FUBP3, and ACAD8, were closely related to the OS of LUAD (Figure 4B). Subsequently, LASSO-Cox analysis was conducted on these 12 genes, with the Lambda value set at 0.0765107916790596, and ultimately, a glycosylation-related risk model was established using six genes (KREMEN2, NRARP, QSOX2, GOLGA3, CELSR2, and SRI) (Figure 4C). Based on the coefficients and expressions of these six genes, the RiskScore was calculated using the following formula:
RiskScore = 0.713093386211214 * KREMEN2 + 0.131533236790127 * NRARP + 0.380066894007483 * QSOX2 + 0.219289575587136 * GOLGA3 − 0.510165969542911 * CELSR2 − 0.505674293117844 * SRI.
According to the median, the cases were divided into a high-risk group and a low-risk group. In the high-risk group, the expressions of KREMEN2, NRARP, QSOX2, GOLGA3 were significantly higher, while the expressions of CELSR2 and SRI were lower (Figure 4D). In addition, the prognosis of patients in the low-risk group was significantly better than that in the high-risk group (Figure 4E). The ROC curve showed that the prediction efficiency of the risk model was good, and the AUC was greater than 0.8 (Figure 4F). Good results were also obtained in the external GSE50081 dataset (Figure 4G-4I).
Survival prediction and diagnostic efficacy of the six candidate genes
We conducted survival analysis on the six DERRGGs and found that patients with high expression of KREMEN2, NRARP, QSOX2, and GOLGA3 had poorer prognosis after radiotherapy (Figure 5A-5D), while those with high expression of CELSR2 and SRI had better prognosis (Figure 5E,5F). To further evaluate the efficacy of these six DERRGGs in differentiating high-risk and low-risk groups of LUAD patients undergoing radiotherapy, we plotted ROC curves. The AUC of KREMEN2 was 0.76 (Figure 5G), that of NRARP was 0.84 (Figure 5H), that of QSOX2 was 0.83 (Figure 5I), that of GOLGA3 was 0.76 (Figure 5J), that of CELSR2 was 0.71 (Figure 5K), and that of SRI was 0.84 (Figure 5L), indicating that all of them had good diagnostic performance.
Establishment of nomogram based on RiskScore in LUAD
We explored the independent prognostic factors through univariate Cox regression analysis. We found that the RiskScore and risk stratification were significantly associated with prognosis (Figure 6A). Then, we conducted a multivariate Cox regression analysis on these factors, and the RiskScore remained significantly associated with prognosis (Figure 6B), indicating that it was an independent prognostic factor for LUAD patients. Additionally, we constructed a nomogram to predict the survival rates of LUAD patients using the obtained clinical data files, calculated RiskScore, and risk stratification (Figure 6C). The calibration curve showed that the predicted 1-year and 1.5-year OS were close to the actual observed OS (Figure 6D). The DCA confirmed that the nomogram had a good effect in predicting survival rates (Figure 6E-6G).
Biological events in the high-low risk group
To explore the potential mechanisms behind the different RiskScore groups, we used GSEA, KEGG, GO and GSVA enrichment analysis to clarify the prognosis-related pathways in LUAD. GSEA analysis revealed that genes in the high-risk group were enriched in the cell cycle process, which was related to cell proliferation (Figure 7A). To verify the biological events previously obtained, we divided the model into high- and low-risk groups for Limma differential analysis and identified 1,969 DEGs in the high- and low-risk groups (Figure 7B). The heatmap displayed the top 50 DEGs (Figure 7C). During KEGG and GO enrichment analysis, we found that they mainly involved cell proliferation, cellular senescence, glycan biosynthesis and degradation, sphingolipid biosynthesis, post-translational modification of proteins, DNA damage and repair, signaling pathways and so on (Figure 7D,7E). Additionally, we used GSVA analysis to present some pathways through heatmaps (Figure 7F). This was consistent with our previous finding.
Immunoinfiltration characteristics of the high- and low-risk groups
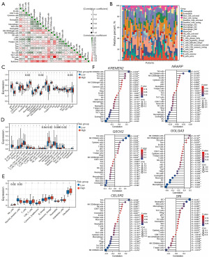
As the immune microenvironment played a significant role in the radiotherapy efficacy as well as the development of LUAD (38), we compared the immune infiltration landscapes of patients in the two risk groups. We found that the RiskScore was negatively correlated with the infiltration of most immune cells, among which iDC, mast cells, Tem, and Th2 cells had statistically significant correlations with the RiskScore (Figure 8A). Figure 8B showed the proportions of 21 types of immune cell infiltration in 44 samples. Box plots drawn by different algorithms indicated that iDC, Th2 cells, monocytes, macrophages M0, mast cells resting, dendritic cells resting and myeloid dendritic cells were different between the high- and low-risk groups (Figure 8C-8E). Additionally, we identified the six DERRGGs were associated with immune cell infiltration, suggesting their indispensable roles in this process (Figure 8F).
Somatic mutation analysis in TCGA-LUAD
As inherited genetic variants linked to heterogeneous treatment responses in patients undergoing radiotherapy (38), understanding the types of gene mutations is helpful for the development of targeted drugs and providing personalized treatment for patients. We divided 515 LUAD patients in the TCGA database into high- and low-risk groups. Both waterfall plots presented the top 20 genes with the highest mutation frequencies in LUAD samples. In the high-risk group, the most common mutated genes were TP53 (56%), TTN (53.5%), MUC16 (46.1%), CSMD3 (44.4%), RYR2 (43.2%), and LRP1B (39%) (Figure 9A). In the low-risk group, the most common mutated genes were TP53 (46.3%), TTN (43.7%), MUC16 (38.9%), CSMD3 (35.8%), RYR2 (33.2%), and USH2A (32.3%) (Figure 9B).
Single-cell sequencing analysis
To further explore the position and expression of the six DERRGGs in LUAD, the single-cell sequencing analysis was employed. The single cells in dataset GSE148071 were classified into 10 cell types, namely Alveolar, Basal, CD8T, Endothelial, Epithelial, Fibroblasts, Malignant, Mono/Macro, Plasma, and Tprolif, and they were distinguished by different colors (Figure 10A). Among them, there were 48,118 malignant cells, accounting for 58.5% of the total number of cells (Figure 10B). As shown in Figure 10C, the proportion of malignant cells in most samples was relatively high. We also examined the UMAP distribution of the six genes, KREMEN2, NRARP, QSOX2, GOLGA3, CELSR2, and SRI, in dataset GSE148071 and found that they were all distributed in malignant cells (Figure 10D).
Differential analysis of drug sensitivity
Radiotherapy, as a local treatment method, is often combined with chemotherapy, targeted therapy, etc., to treat LUAD, prolonging the survival period of patients (39,40). Therefore, we need to screen anti-tumor drugs for combined treatment with radiotherapy through drug sensitivity analysis to solve the problem of RR and achieve greater anti-tumor therapeutic effects. As shown in Figure 11, we found that the half maximal inhibitory concentration (IC50) of afatinib, cytarabine, gemcitabine, docetaxel and tretinoin in low-risk LUAD patients was higher than that in high-risk LUAD patients, indicating that these drugs may be more effective in high-risk LUAD patients. Thus, it could be seen that the sensitivity of LUAD patients in different risk groups to anti-tumor drugs varies. Therefore, drug sensitivity analysis for LUAD patients in different risk groups could bring more personalized treatment options to the clinic.
Molecular docking analysis of small molecule compounds and oncogenes
In our study, we found that NRARP, KREMEN2, QSOX2 and GOLGA3 were pro-oncogenes, which were associated with poor prognosis of patients. To improve the specificity and efficacy, we further explored small molecule compounds with these four oncogenes, tretinoin was selected for molecular docking analysis. The docking results showed that tretinoin had good binding affinity with NRARP, KREMEN2, and QSOX2, with binding energies of −9.8, −8.5, and −7.9, respectively (Figure 12A-12C). Unfortunately, no docking sites were found between tretinoin and GOLGA3, indicating that there is no interaction between them (Figure 12D). These suggested the combination of tretinoin may enhance the efficacy of radiotherapy in patients with LUAD in the clinic.
Biological functions of LUAD cell lines in vitro
To elucidate the roles of NRARP, KREMEN2, and QSOX2 in RR of LUAD, RT-qPCR was performed to compare their expression levels in A549 and A549IR. Our results showed that the expression levels of NRARP, QSOX2, and KREMEN2 were all significantly up-regulated in radioresistant cells compared to parental A549 cells (Figure 13A), which was consistent with our prior bioinformatics analysis. This suggests that these genes may collectively contribute to RR in LUAD. Subsequently, NRARP was selected as a representative for further validation because it showed superior ROC curve area in the previous bioinformatics analysis. Using pathological tissue sections from LUAD patients, who were categorized into RR (n=7) and radiosensitive RS (n=5) groups based on their radiotherapy outcomes, IHC analysis revealed that NRARP protein expression was significantly higher in the RR group than in the RS group (Figure 13B).
Given the potential of tretinoin indicated by our earlier molecular docking study, we investigated its effect on A549IR cell viability via CCK-8 assay. As shown in Figure 13C, tretinoin treatment resulted in a concentration-dependent inhibition of A549IR cell proliferation. This finding confirmed our hypothesis and supported the potential of tretinoin as a radiosensitizing agent for LUAD patients.
Discussion
With the development of medicine, a number of clinical studies have confirmed that radiotherapy is the standard treatment for LUAD, and it has been widely used in patients with early-stage LUAD who cannot tolerate or are unwilling to undergo surgery, locally advanced and middle and late stage LUAD (3,4). Unfortunately, most LUAD patients experienced relapses and metastases after radiation, which might be caused by radiation resistance. At present, reliable molecular biomarkers capable of predicting radiotherapy response and prognosis in LUAD patients are still lacking, which severely limits personalized treatment decision-making. Therefore, we need to find a new breakthrough to improve the therapeutic effect of radiotherapy.
In this study, we first conducted KEGG and GO enrichment analysis on DEGs between RR and RS groups, and found that radiotherapy was involved in various signaling pathways, cell cycles, biosynthesis of various N-glycans and O-glycans, glycosaminoglycan degradation, TCA cycle, and cell adhesion, etc. Based on this, we reasonably suspected that radiotherapy was closely related to glycosylation modification. Subsequently, we further confirmed this speculation through GSEA, GSVA, GO and KEGG analysis of high- and low-risk groups. In line with our research, recent studies reported that glycosylation modifications contributed to RR in various types of tumors, including laryngeal cancer, esophageal squamous cell carcinoma, breast cancer, and prostate cancer (33-35,41).
To explore the correlation between the expression of DERRGGs and the prognosis of LUAD patients, we established univariate Cox regression models and LASSO regression models, and finally calculated the RiskScore using the relevant formula and divided the TCGA-LUAD into high-risk and low-risk groups. Interestingly, our model could effectively predict the prognosis of LUAD and had high accuracy in predicting the survival outcome of LUAD, which also showed good results in the external validation set. Moreover, in order to improve the clinical application value, we found that RiskScore was an independent prognostic factor by univariate and multivariate analysis. The nomogram, calibration curve and DCA curve all confirmed that RiskScore had a good predictive effect.
Protein glycosylation refers to the covalent attachment of individual sugars or glycans to specific residues of the target protein (21). Glycans played a critical role in regulating cell adhesion, communication, interactions with the extracellular matrix, reproduction, and cellular signaling (42). Aberrant glycosylation was implicated in tumor progression. Currently, several common tumor markers are widely used in clinical practice include carcinoembryonic antigen, alpha-fetoprotein, human epidermal growth factor receptor-2, etc. These markers were tumor-associated glycans or glycoproteins that offer novel targets for tumor prediction, diagnosis, and treatment (43). Notably, increasing attention has been directed towards the emerging roles of glycosylation in EMT, tumor metabolic reprogramming, DNA damage repair, and inhibition of cellular senescence (28-31). However, there is a lack of comprehensive data analyzing the role of glycosylation in RR, specifically in LUAD, underscoring the necessity of our study.
While killing tumor cells, radiotherapy can also reshape tumor immune microenvironment (44). Our study explored immune cell infiltration in each risk group and found significant differences in iDC, dendritic cells resting, myeloid dendritic cells, Th2 cells, monocytes, macrophages M0, mast cells resting. In the TME, Th2 cells promoted metastasis and were associated with poor prognosis (45,46). Tumor cells could induce the transformation of macrophages M0 into tumor-associated macrophages, which facilitated immune escape (47). However, iDC, dendritic cells resting and myeloid dendritic cells were involved in the process of immune activation (48-51). Mast cells resting and monocytes might participate in different processes due to changes in the microenvironment (52,53). In our study, Th2 cells and macrophages M0 were significantly enriched in the high-risk group. This might imply that patients in the high-risk group are more prone to immune escape, while those in the low-risk group have a better response to anti-tumor immunotherapy.
The immunosuppressive state observed in the high-risk group may be mechanistically linked to the functions of our model genes. For instance, NRARP, a component of the Notch pathway (54), and KREMEN2, a regulator of the Wnt pathway (55), were both implicated in modulating the tumor immune microenvironment. Dysregulation of these pathways in tumor cells can influence the recruitment and polarization of immune cells such as macrophages and T-helper cells (56). Interestingly, we discovered that there existed bidirectional crosstalk between macrophages and T-helper cells. Macrophages could transform Th1 cells into Th2 cells, thereby promoting tumor immune evasion; conversely, Th2 cells can drive the polarization of M0 macrophages into M2 macrophages, which altered the tumor immune microenvironment and facilitated tumor growth (57,58). Thus, our risk model could not only predict patient prognosis but also capture the characteristics of a specific, biologically meaningful immune microenvironment associated with therapy resistance.
Importantly, the integration of single-cell sequencing data revealed that all six model genes were expressed in malignant cells (Figure 10D). This localization suggests that these genes exert their functions primarily within the tumor cell compartment to shape the surrounding microenvironment. Their collective expression profile and altered glycosylation in malignant cells may reshape the immune microenvironment by regulating antigen presentation, immune checkpoint stability (59), and cytokine signaling, thereby altering the recruitment and function of immune cells, ultimately contributing to the distinct immune infiltration patterns observed between the high-risk and low-risk groups.
NRARP, as one of the downstream effectors of Notch signaling pathway, was associated with poor prognosis of lung cancer (54), which was consistent with our results (Figure 13A,13B). Many studies found that not only the activation of Notch signaling pathway in lung cancer was closely related to RR (60,61), but also it could change the characteristics of cell surface sugar structure by regulating the expression of glycosyltransferase, thereby causing tumor immune escape and RR (62). KREMEN2, a regulator of Wnt signaling pathway, was highly expressed in LUAD (55). Interestingly, Wnt itself was an N-glycosylated protein (63), and after the N-glycosylated form activated Wnt signaling pathway, it could promote DNA damage repair, inhibit cell apoptosis, affect tumor cell cycle and proliferation, thus leading to RR (64,65). QSOX2 was a gene encoding sulfur oxidase (66), and it had also been shown that QSOX2 was a novel polysialylation protein (67). In lung cancer, QSOX2 silencing could significantly inhibit tumor growth and promote cell apoptosis (68).
GOLGA3 was a Golgi-complex-related protein (69), and the Golgi apparatus was the main site of glycosylation reaction (21). GOLGA3 may affect the transport of DNA repair proteins and the transmission of apoptotic signals by regulating the activity of glycosylation-related enzymes, and enhance RR. CELSR2 was a G-type seven-transmembrane receptor implicated in cell adhesion and migration (70). It potentially modified cell surface proteins via glycosylation, thereby influencing the adhesion and migratory capabilities of tumor cells following radiotherapy. SRI encoded the sorcin protein, which played a role in EMT and apoptosis (71). The calcium-binding properties and conformational changes of the sorcin protein may modulate its sensitivity to glycosylation (72), thereby regulating EMT and apoptosis, and ultimately affecting RS.
It is worth mentioning that we also performed molecular docking, and our study found that tretinoin had docking sites with NRARP, KREMEN2, and QSOX2. In addition, the inhibitory effect of tretinoin on the viability of radioresistant LUAD cells was confirmed by our CCK-8 assay. Therefore, it may be hypothesized that combining tretinoin with radiotherapy can enhance efficacy in clinical practice. Our findings will provide novel insights into the chances of reducing radioresistance in more LUAD patients. In addition, All-transretinoic acid combined with ablative radiotherapy was known to overcome the radiation resistance of solid tumors by inducing inflammatory macrophages (73), which provided a boost for our study.
Of course, there are some limitations in this study. First, our data involved a small number of samples of radiotherapy patients, which may affect the reliability and accuracy of the results. In addition, different radiotherapy methods and radiation doses may affect the results. Moreover, this study relied on TCGA and GEO databases, which lacked prospective and adequate controls. Second, while our drug sensitivity and molecular docking analyses suggest therapeutic potential, these findings are computational, though supported by some initial experiments. The role of the six model genes in radioresistance and the efficacy of tretinoin as a radiosensitizer require continued experimental validation in cellular and animal models. Third, the GEO dataset used for validation lacked radiation-related information for patients. Future prospective studies collecting well-annotated cohorts with precise radiotherapy outcome measures are essential to directly validate the model’s ability to discriminate between radioresistant and radiosensitive patients. Therefore, we hope that more studies will be conducted to verify the role of these genes in the occurrence and development of LUAD, understand their potential mechanisms and bring therapeutic hope to more patients.
Conclusions
In summary, this study identified six GRGs, initially explored their underlying mechanisms, and established a risk model to predict the prognosis of LUAD radiotherapy patients. Overall, our model may provide a new perspective on the relationship between LUAD, radiotherapy, and glycosylation. Moreover, although tretinoin holds future promise as a radiosensitizing agent, its translational application necessitates substantial further investigation, including comprehensive cell-based assays, animal studies, and in vivo research.
Acknowledgments
All authors gratefully acknowledge the data provided by patients and researchers to the TCGA and GEO database.
Footnote
Reporting Checklist: The authors have completed the TRIPOD reporting checklist. Available at https://tcr.amegroups.com/article/view/10.21037/tcr-2025-aw-2199/rc
Data Sharing Statement: Available at https://tcr.amegroups.com/article/view/10.21037/tcr-2025-aw-2199/dss
Peer Review File: Available at https://tcr.amegroups.com/article/view/10.21037/tcr-2025-aw-2199/prf
Funding: This research was supported by
Conflicts of Interest: All authors have completed the ICMJE uniform disclosure form (available at https://tcr.amegroups.com/article/view/10.21037/tcr-2025-aw-2199/coif). The authors have no conflicts of interest to declare.
Ethical Statement: The authors are accountable for all aspects of the work in ensuring that questions related to the accuracy or integrity of any part of the work are appropriately investigated and resolved. The study was conducted in accordance with the Declaration of Helsinki and its subsequent amendments. The study was approved by the Ethics Committee of Affiliated Cancer Hospital of Nantong University (No. 2024-097-15) and individual consent for this retrospective analysis was waived.
Open Access Statement: This is an Open Access article distributed in accordance with the Creative Commons Attribution-NonCommercial-NoDerivs 4.0 International License (CC BY-NC-ND 4.0), which permits the non-commercial replication and distribution of the article with the strict proviso that no changes or edits are made and the original work is properly cited (including links to both the formal publication through the relevant DOI and the license). See: https://creativecommons.org/licenses/by-nc-nd/4.0/.
References
- The global, regional, and national burden of cancer, 1990-2023, with forecasts to 2050: a systematic analysis for the Global Burden of Disease Study 2023. Lancet 2025;406:1565-86. [Crossref] [PubMed]
- Fu F, Shang J, Yan Y, et al. Genomic and transcriptomic dynamics in the stepwise progression of lung adenocarcinoma. Cell Res 2025;35:1037-55. [Crossref] [PubMed]
- Swaminath A, Parpia S, Wierzbicki M, et al. Stereotactic vs Hypofractionated Radiotherapy for Inoperable Stage I Non-Small Cell Lung Cancer: The LUSTRE Phase 3 Randomized Clinical Trial. JAMA Oncol 2024;10:1571-5. [Crossref] [PubMed]
- Chun SG, Hu C, Komaki RU, et al. Long-Term Prospective Outcomes of Intensity Modulated Radiotherapy for Locally Advanced Lung Cancer: A Secondary Analysis of a Randomized Clinical Trial. JAMA Oncol 2024;10:1111-5. [Crossref] [PubMed]
- Zhang J, Ma S, Wu Q. Establishment of Human Lung Adenocarcinoma Radioresistant Cell Lines and the Mechanism of Radioresistance. Chinese Journal of Lung Cancer 2023;26:93-104. [Crossref] [PubMed]
- Hanley R, Pagliari F, Garcia-Calderón D, et al. Radio-resistance of hypoxic tumors: exploring the effects of oxygen and x-ray radiation on non-small lung cancer cell lines. Radiat Oncol 2023;18:81. [Crossref] [PubMed]
- Lee SY, Jeong EK, Ju MK, et al. Induction of metastasis, cancer stem cell phenotype, and oncogenic metabolism in cancer cells by ionizing radiation. Mol Cancer 2017;16:10. [Crossref] [PubMed]
- Alhaddad L, Pustovalova M, Blokhina T, et al. IR-Surviving NSCLC Cells Exhibit Different Patterns of Molecular and Cellular Reactions Relating to the Multifraction Irradiation Regimen and p53-Family Proteins Expression. Cancers (Basel) 2021;13:2669. [Crossref] [PubMed]
- McKelvey KJ, Hudson AL, Back M, et al. Radiation, inflammation and the immune response in cancer. Mamm Genome 2018;29:843-65. [Crossref] [PubMed]
- Xu Z, Zhang Y, Dai H, et al. Epithelial-Mesenchymal Transition-Mediated Tumor Therapeutic Resistance. Molecules 2022;27:4750. [Crossref] [PubMed]
- Olivares-Urbano MA, Griñán-Lisón C, Marchal JA, et al. CSC Radioresistance: A Therapeutic Challenge to Improve Radiotherapy Effectiveness in Cancer. Cells 2020;9:1651. [Crossref] [PubMed]
- Koukourakis MI, Giatromanolaki A. Tumor microenvironment, immune response and post-radiotherapy tumor clearance. Clin Transl Oncol 2020;22:2196-205. [Crossref] [PubMed]
- Mittal A, Nenwani M, Sarangi I, et al. Radiotherapy-induced metabolic hallmarks in the tumor microenvironment. Trends Cancer 2022;8:855-69. [Crossref] [PubMed]
- Hanahan D. Hallmarks of Cancer: New Dimensions. Cancer Discov 2022;12:31-46. [Crossref] [PubMed]
- Abaza A, Vasavada AM, Sadhu A, et al. A Systematic Review of Apoptosis in Correlation With Cancer: Should Apoptosis Be the Ultimate Target for Cancer Treatment? Cureus 2022;14:e28496. [Crossref] [PubMed]
- Zhong Q, Xiao X, Qiu Y, et al. Protein posttranslational modifications in health and diseases: Functions, regulatory mechanisms, and therapeutic implications. MedComm (2020) 2023;4:e261.
- Sun T, Liu B, Cao Y, et al. AMPK-mediated CD47 H3K4 methylation promotes phagocytosis evasion of glioma stem cells post-radiotherapy. Cancer Lett 2024;583:216605. [Crossref] [PubMed]
- Liao J, Qing X, Li X, et al. TRAF4 regulates ubiquitination-modulated survivin turnover and confers radioresistance. Int J Biol Sci 2024;20:182-99. [Crossref] [PubMed]
- Li J, Zong Y, Tuo Z, et al. The role of RASA2 in predicting radioresistance in lung cancer through regulation of p53. Transl Lung Cancer Res 2024;13:587-602. [Crossref] [PubMed]
- Pang J, Li P, He H, et al. Molecularly imprinted polymers outperform lectin counterparts and enable more precise cancer diagnosis. Chem Sci 2022;13:4589-97. [Crossref] [PubMed]
- Eichler J. Protein glycosylation. Curr Biol 2019;29:R229-31. [Crossref] [PubMed]
- Suzuki T. Catabolism of N-glycoproteins in mammalian cells: Molecular mechanisms and genetic disorders related to the processes. Mol Aspects Med 2016;51:89-103. [Crossref] [PubMed]
- Fahie K, Zachara NE. Molecular Functions of Glycoconjugates in Autophagy. J Mol Biol 2016;428:3305-24. [Crossref] [PubMed]
- Cherepanova N, Shrimal S, Gilmore R. N-linked glycosylation and homeostasis of the endoplasmic reticulum. Curr Opin Cell Biol 2016;41:57-65. [Crossref] [PubMed]
- Saha A, Bello D, Fernández-Tejada A. Advances in chemical probing of protein O-GlcNAc glycosylation: structural role and molecular mechanisms. Chem Soc Rev 2021;50:10451-85. [Crossref] [PubMed]
- Chatham JC, Zhang J, Wende AR. Role of O-Linked N-Acetylglucosamine Protein Modification in Cellular (Patho)Physiology. Physiol Rev 2021;101:427-93. [Crossref] [PubMed]
- Reily C, Stewart TJ, Renfrow MB, et al. Glycosylation in health and disease. Nat Rev Nephrol 2019;15:346-66. [Crossref] [PubMed]
- Tan M, Pan Q, Yu C, et al. PIGT promotes cell growth, glycolysis, and metastasis in bladder cancer by modulating GLUT1 glycosylation and membrane trafficking. J Transl Med 2024;22:5. [Crossref] [PubMed]
- Song J, Liu W, Wang J, et al. GALNT6 promotes invasion and metastasis of human lung adenocarcinoma cells through O-glycosylating chaperone protein GRP78. Cell Death Dis 2020;11:352. [Crossref] [PubMed]
- Chen L, Zhou Q, Zhang P, et al. Direct stimulation of de novo nucleotide synthesis by O-GlcNAcylation. Nat Chem Biol 2024;20:19-29. [Crossref] [PubMed]
- Taparra K, Wang H, Malek R, et al. O-GlcNAcylation is required for mutant KRAS-induced lung tumorigenesis. J Clin Invest 2018;128:4924-37. [Crossref] [PubMed]
- Cui Y, Li J, Zhang P, et al. B4GALT1 promotes immune escape by regulating the expression of PD-L1 at multiple levels in lung adenocarcinoma. J Exp Clin Cancer Res 2023;42:146. [Crossref] [PubMed]
- Dong X, Luo Z, Wang Y, et al. Altered O-glycosylation is associated with inherent radioresistance and malignancy of human laryngeal carcinoma. Exp Cell Res 2018;362:302-10. [Crossref] [PubMed]
- Shen L, Xia M, Deng X, et al. A lectin-based glycomic approach identifies FUT8 as a driver of radioresistance in oesophageal squamous cell carcinoma. Cell Oncol (Dordr) 2020;43:695-707. [Crossref] [PubMed]
- Sun X, He Z, Guo L, et al. ALG3 contributes to stemness and radioresistance through regulating glycosylation of TGF-β receptor II in breast cancer. J Exp Clin Cancer Res 2021;40:149. [Crossref] [PubMed]
- Zheng Y, Wang J, Ling Z, et al. A diagnostic model for sepsis-induced acute lung injury using a consensus machine learning approach and its therapeutic implications. J Transl Med 2023;21:620. [Crossref] [PubMed]
- Wang Y, Qin D, Gao Y, et al. Identification of therapeutic targets for osteosarcoma by integrating single-cell RNA sequencing and network pharmacology. Front Pharmacol 2022;13:1098800. [Crossref] [PubMed]
- Namba S, Saito Y, Kogure Y, et al. Common Germline Risk Variants Impact Somatic Alterations and Clinical Features across Cancers. Cancer Res 2023;83:20-7. [Crossref] [PubMed]
- Bi N, Xu K, Ge H, et al. Real-world treatment patterns and clinical outcomes in EGFR-mutant locally advanced lung adenocarcinoma: A multi-center cohort study. J Natl Cancer Cent 2022;3:65-71. [Crossref] [PubMed]
- Herbst RS, Morgensztern D, Boshoff C. The biology and management of non-small cell lung cancer. Nature 2018;553:446-54. [Crossref] [PubMed]
- Scott E, Garnham R, Cheung K, et al. Pro-Survival Factor EDEM3 Confers Therapy Resistance in Prostate Cancer. Int J Mol Sci 2022;23:8184. [Crossref] [PubMed]
- Rodrigues JG, Duarte HO, Reis CA, et al. Aberrant protein glycosylation in cancer: implications in targeted therapy. Biochem Soc Trans 2021;49:843-54. [Crossref] [PubMed]
- Silsirivanit A. Glycosylation markers in cancer. Advances in Clinical Chemistry 2019;89:189-213. [Crossref] [PubMed]
- Rodriguez-Ruiz ME, Vitale I, Harrington KJ, et al. Immunological impact of cell death signaling driven by radiation on the tumor microenvironment. Nat Immunol 2020;21:120-34. [Crossref] [PubMed]
- Zaynagetdinov R, Sherrill TP, Gleaves LA, et al. Interleukin-5 facilitates lung metastasis by modulating the immune microenvironment. Cancer Res 2015;75:1624-34. [Crossref] [PubMed]
- Dai M, Hellstrom I, Yip YY, et al. Tumor Regression and Cure Depends on Sustained Th1 Responses. J Immunother 2018;41:369-78. [Crossref] [PubMed]
- Singh K, Gautam PK. Macrophage infiltration in 3D cancer spheroids to recapitulate the TME and unveil interactions within cancer cells and macrophages to modulate chemotherapeutic drug efficacy. BMC Cancer 2023;23:1201. [Crossref] [PubMed]
- Um E, Oh JM, Park J, et al. Correction: Immature dendritic cells navigate microscopic mazes to find tumor cells. Lab Chip 2019;19:3140. Erratum for Lab Chip 2019;19:1665-75. [Crossref] [PubMed]
- Cao LL, Kagan JC. Targeting innate immune pathways for cancer immunotherapy. Immunity 2023;56:2206-17. [Crossref] [PubMed]
- Hanona P, Jairath N, Farha M, et al. The effect of resting dendritic cells on overall survival in the hepatocellular carcinoma tumor microenvironment. J Clin Oncol 2024;42:e14559.
- Kaur AP, Alice A, Crittenden MR, et al. The role of dendritic cells in radiation-induced immune responses. International Review of Cell and Molecular Biology 2023;378:61-104. [Crossref] [PubMed]
- Ugel S, Canè S, De Sanctis F, et al. Monocytes in the Tumor Microenvironment. Annu Rev Pathol 2021;16:93-122. [Crossref] [PubMed]
- Frossi B, Mion F, Tripodo C, et al. Rheostatic Functions of Mast Cells in the Control of Innate and Adaptive Immune Responses. Trends Immunol 2017;38:648-56. [Crossref] [PubMed]
- Liao Y, Chen J, Ma J, et al. Notch-regulated ankyrin-repeat protein is a novel tissue biomarker that predicts poor prognosis in non-small cell lung cancer. Oncol Lett 2018;16:1885-91. [Crossref] [PubMed]
- Sun Y, Gao Y, Dong M, et al. Kremen2 drives the progression of non-small cell lung cancer by preventing SOCS3-mediated degradation of EGFR. J Exp Clin Cancer Res 2023;42:140. [Crossref] [PubMed]
- Srinivasan D, Balakrishnan R, Chauhan A, et al. Epithelial-Mesenchymal Transition in Cancer: Insights Into Therapeutic Targets and Clinical Implications. MedComm (2020) 2025;6:e70333.
- Qiu Y, Chen T, Hu R, et al. Next frontier in tumor immunotherapy: macrophage-mediated immune evasion. Biomark Res 2021;9:72. [Crossref] [PubMed]
- Sedighzadeh SS, Khoshbin AP, Razi S, et al. A narrative review of tumor-associated macrophages in lung cancer: regulation of macrophage polarization and therapeutic implications. Transl Lung Cancer Res 2021;10:1889-916. [Crossref] [PubMed]
- Huang Y, Song J, Chen J, et al. The significance of protein N-glycosylation in the pathogenesis of lung cancer and its clinical implications. Cancer Lett 2025;631:217849. [Crossref] [PubMed]
- Zhang F, Sang Y, Chen D, et al. M2 macrophage-derived exosomal long non-coding RNA AGAP2-AS1 enhances radiotherapy immunity in lung cancer by reducing microRNA-296 and elevating NOTCH2. Cell Death Dis 2021;12:467. [Crossref] [PubMed]
- Theys J, Yahyanejad S, Habets R, et al. High NOTCH activity induces radiation resistance in non small cell lung cancer. Radiother Oncol 2013;108:440-5. [Crossref] [PubMed]
- Wang W, Okajima T, Takeuchi H. Significant Roles of Notch O-Glycosylation in Cancer. Molecules 2022;27:1783. [Crossref] [PubMed]
- Lin Y, Lubman DM. The role of N-glycosylation in cancer. Acta Pharm Sin B 2024;14:1098-110. [Crossref] [PubMed]
- Zhao Y, Tao L, Yi J, et al. The Role of Canonical Wnt Signaling in Regulating Radioresistance. Cell Physiol Biochem 2018;48:419-32. [Crossref] [PubMed]
- Yang Y, Zhou H, Zhang G, et al. Targeting the canonical Wnt/β-catenin pathway in cancer radioresistance: Updates on the molecular mechanisms. J Cancer Res Ther 2019;15:272-7. [Crossref] [PubMed]
- Reznik N, Fass D. Disulfide bond formation and redox regulation in the Golgi apparatus. FEBS Lett 2022;596:2859-72. [Crossref] [PubMed]
- Hunter C, Derksen T, Makhsous S, et al. Site-specific immobilization of the endosialidase reveals QSOX2 is a novel polysialylated protein. Glycobiology 2024;34:cwae026. [Crossref] [PubMed]
- Li Y, Liu M, Zhang Z, et al. QSOX2 Is an E2F1 Target Gene and a Novel Serum Biomarker for Monitoring Tumor Growth and Predicting Survival in Advanced NSCLC. Front Cell Dev Biol 2021;9:688798. [Crossref] [PubMed]
- Xu C, Zhu M, Zhao S, et al. Mutation of S461, in the GOLGA3 phosphorylation site, does not affect mouse spermatogenesis. PeerJ 2023;11:e15133. [Crossref] [PubMed]
- Basta LP, Sil P, Jones RA, et al. Celsr1 and Celsr2 exhibit distinct adhesive interactions and contributions to planar cell polarity. Front Cell Dev Biol 2022;10:1064907. [Crossref] [PubMed]
- Zhang J, Guan W, Xu X, et al. A novel homeostatic loop of sorcin drives paclitaxel-resistance and malignant progression via Smad4/ZEB1/miR-142-5p in human ovarian cancer. Oncogene 2021;40:4906-18. [Crossref] [PubMed]
- Genovese I, Carotti A, Ilari A, et al. Profiling calcium-dependent interactions between Sorcin and intrinsically disordered regions of human proteome. Biochim Biophys Acta Gen Subj 2020;1864:129618. [Crossref] [PubMed]
- Rao E, Hou Y, Huang X, et al. All-trans retinoic acid overcomes solid tumor radioresistance by inducing inflammatory macrophages. Sci Immunol 2021;6:eaba8426. [Crossref] [PubMed]

