Construction and validation of a prognostic model associated with chromatin remodeling in hepatocellular carcinoma
Highlight box
Key findings
• The prognostic relevance of four key chromatin remodeling-related genes (CRRGs)—ACTR5, NFRKB, RBBP7, and RUVBL1—in hepatocellular carcinoma (HCC) was established through comprehensive univariate Cox analysis and least absolute shrinkage and selection operator regression analyses.
What is known and what is new?
• HCC is an aggressive malignancy associated with a poor prognosis and limited therapeutic options due to recurrence and drug resistance. The currently available biomarkers and treatment strategies are inadequate, highlighting the need for novel prognostic markers.
• This study, the first to systematically screen CRRGs in HCC, identified 18 chromatin remodeling-associated differentially expressed genes and validated four key genes (ACTR5, NFRKB, RBBP7, and RUVBL1) as independent prognostic markers.
What is the implication, and what should change now?
• Further investigation into additional CRRGs and their interactions with established HCC drivers (e.g., TP53 and CDH1) is warranted.
Introduction
Background
Hepatocellular carcinoma (HCC) is one of the most common malignant tumors globally and the fourth leading cause of malignant tumor-related death. In China, over 466,000 new HCC cases are diagnosed annually, with approximately 440,000 deaths attributable to this disease (1).
Rationale and knowledge gap
Despite the application of multimodal therapies over the past few decades, treatment outcomes remain unsatisfactory due to postoperative recurrence and resistance to therapies (2-4). Although numerous genes and signaling pathways involved in the initiation and progression of HCC have been extensively studied, the underlying mechanisms of HCC pathogenesis are not yet fully understood. Consequently, identifying novel prognostic biomarkers is crucial for characterizing the disease’s development and improving clinical diagnosis and treatment strategies.
Objective
Previous studies have highlighted the critical role of abnormal chromatin remodeling in cancer initiation, therapy resistance, and genome reprogramming in response to antitumor treatments (5,6). Chromatin remodeling is also involved in a variety of key biological processes (BPs), including methylation modifications, posttranslational modifications, and other essential cellular activities (7). As a key regulator of transcription, chromatin activation is vital for eukaryotic gene expression. Its dysfunction can directly lead to the activation of proto-oncogenes and the silencing of tumor-suppressor genes, thereby driving tumor initiation and progression. Heterochromatin, formed by tightly folded resting DNA, inhibits transcription at certain sites (8,9). Chromatin remodeling links the genome to its functional phenotype through the following mechanisms: (I) adenosine triphosphate (ATP)-dependent chromatin remodeling complexes facilitate proper nucleosome arrangement. (II) These complexes enable transcription factors (TFs) to access DNA by repositioning or evicting histones. (III) These complexes replace histones with histone variants. Studies have confirmed that the aberrant expression of chromatin remodeling-related genes (CRRGs) is closely associated with patient prognosis in various cancers such as lung cancer and colorectal cancer (10-13). However, in HCC, it remains unclear whether CRRGs can influence patient survival by regulating malignant tumor behaviors such as tumor cell proliferation, invasion, and drug resistance. The prognostic value of CRRGs in HCC has not yet been systematically validated. Within this context, we formulated the following core hypothesis: there exists a set of prognostically significant CRRGs in HCC whose abnormal expression patterns can influence patient survival outcomes by modulating cancer-related biological pathways. We further speculated that these genes may serve as biomarkers for the construction of a prognostic prediction model for HCC. Toward testing this hypothesis, this study used publicly available HCC data and employed bioinformatics approaches to identify key CRRGs associated with prognosis, and the prognostic model was subsequently be constructed. The overall aims of this study were to provide insights into the mechanism underlying chromatin remodeling’s role in HCC pathogenesis and progression and to identify novel targets for prognostic assessment and personalized treatment strategies among patients with HCC. We present this article in accordance with the TRIPOD reporting checklist (available at https://tcr.amegroups.com/article/view/10.21037/tcr-2025-1708/rc).
Methods
Data source
The Cancer Genome Atlas-liver hepatocellular carcinoma (TCGA-LIHC) gene expression matrix was accessed via the UCSC Xena database (http://xena.ucsc.edu/) (available online: https://cdn.amegroups.cn/static/public/tcr-2025-1708-1.xlsx) and was used as a training set. The dataset, which includes both HTSeq-Counts and HTSeq-Fragments per kilobase of transcript per million mapped reads (FPKM) expression profiles, was used as the training set. TCGA-LIHC dataset used in this study comprised 365 HCC primary tumor samples with survival data [overall survival (OS) and survival status] and 50 normal samples. The International Cancer Genome Consortium Liver Cancer-RIKEN, Japan (ICGC-LIRI-JP) survival data and expression data were acquired from the ICGC database (https://dcc.icgc.org/) and were used for validation. This dataset includes the survival data and expression data of 232 patients with HCC. The date and time of data retrieval was July 11, 2023 at 3:43 PM. The selection of CRRGs for analysis was informed by previously published literature (14). This study was conducted in accordance with the Declaration of Helsinki and its subsequent amendments.
Identification of remodeling-associated differentially expressed genes (DEGs) and enrichment analysis
The DESeq R package (v4.3.3) (The R Foundation for Statistical Computing, Vienna, Austria) was used for differential expression analysis between HCC samples and adjacent normal liver tissue in the TCGA-LIHC training set. Genes with P<0.05 and |log2 fold change (FC)| >0.5 were considered to be the DEGs (15). The intersection of DEGs and CRRGs was conducted via the R package ggvenn, with the intersecting genes being considered chromatin remodeling-associated DEGs (CRR-DEGs) (16). To examine the signaling pathways and biological functions of CRR-DEGs related to the pathogenesis of HCC, Kyoto Encyclopedia of Genes and Genomes (KEGG) pathway and Gene Ontology (GO) function [including BP, molecular function (MF), and cellular component (CC)] analyses of the CRR-DEGs were performed via the clusterProfiler R package (v4.7.1.003) (17).
Risk model construction and validation
To identify prognostic genes, univariate Cox regression analysis of the CRR-DEGs from HCC samples in the TCGA-LIHC training set was performed, with a screening threshold of hazard ratio (HR) ≠1 and P<0.05 (18). The prognostic candidate genes were then analyzed via least absolute shrinkage and selection operator (LASSO) regression through use of the glmnet R package to obtain prognostic genes, with screening thresholds of family = “Cox” and n-fold =10 (19). A risk model was constructed based on the four prognostic genes derived from the LASSO analysis, and the risk score was calculated as follows:
Moreover, the median risk score was used to categorize the TCGA-LIHC HCC samples into low-risk and high-risk groups. To validate the model, receiver operating characteristic (ROC) curves for 1-, 3-, and 5-year survival were plotted, and the area under the curve (AUC) was calculated via survival ROC analysis (20). Kaplan-Meier (KM) survival curves for the low-risk and high-risk groups were plotted via the R survminer package (v0.4.9) (21). The risk model was further validated via the ICGC-LIRI-JP dataset.
Independent analysis of prognostic factors
Independent analysis of prognostic factors was conducted via the TCGA-LIHC training set, with risk scores and the eight clinical characteristics being incorporated: grade, risk score, race, age, gender, T stage, M stage, and N stage. These factors were analyzed through univariate Cox regression analysis, proportional hazards (PH) hypothesis testing, and multivariate Cox regression analyses to identify independent prognostic factors. The rms R package (v6.5-0) was used to develop a nomogram based on the independent prognostic factors in the TCGA-LIHC (22) that could predict the 1-, 3-, and 5-year survival rates according to total points. The calibration curve for the nomogram was constructed via the rms R package (v6.5-0), and the time-dependent ROC curve was plotted via the timeROC R package to assess the predictive power of the nomogram (23).
Survival analysis and expression level analysis of the prognostic genes
To evaluate the relationship between patient survival and prognostic genes, patients were classified into low-expression and high-expression groups based on the median expression levels of each prognostic gene in the TCGA-LIHC training set. KM survival curve analysis was performed with the survival R package (v3.5-3) to compare OS and disease-free interval (DFI) between the two groups (18). Differences in survival rates were assessed via the log-rank test. The expression of prognostic genes in primary HCC samples from TCGA-LIHC was analyzed via the Wilcoxon test. Protein expression levels of the prognostic genes in tumor and normal liver cells were examined through use of the Human Protein Atlas (HPA) database (http://www.proteinatlas.org).
Mutation analysis and Gene Set Enrichment Analysis (GSEA) of the prognostic genes
To investigate the mutations in the prognostic genes and their association with prognosis, TCGA-LIHC was analyzed with the cBioPortal database (http://www.cbioportal.org). The correlation coefficients between each prognostic gene and all other genes in TCGA-LIHC were calculated, and genes were ranked by these correlation coefficients to generate lists of related genes for each prognostic gene. In addition, differential analysis of mutated genes between the high-risk and low-risk groups was performed among samples with both survival information and mutation data in the TCGA-LIHC training set (P<0.05). Next, GSEA was conducted via the clusterProfiler R package (v4.7.1.003) (17), with the KEGG gene set from the Molecular Signatures Database (MsigDB; https://www.gsea-msigdb.org/gsea/msigdb) serving as the background. Enrichment results with P<0.05 were considered significant.
Analysis of the immune microenvironment
To characterize the immune infiltration during HCC development based on samples with survival information in the TCGA-LIHC training set, we used the gene set variation analysis (GSVA) R package (v1.46.0) to compare the enrichment scores of 28 immune cell types between the high- and low-risk groups. The Wilcoxon test (P<0.05) was applied to screen for immune cell types with significant differences between the two groups. Meanwhile, the psych R package (v2.2.9) (24) was used to calculate the correlations between differential immune cell types, as well as between prognostic genes (ACTR5, NFRKB, RBBP7, and RUVBL1) and risk scores with differential immune cell types [|correlation (cor)| >0.3 and P<0.05].
Prediction of competing endogenous RNA (ceRNA) regulatory networks
To predict the relationship between prognostic genes and microRNAs (miRNAs), a ceRNA regulatory network was constructed based on the TCGA-LIHC training set. The miRDB database (https://mirdb.org/) was used to predict miRNAs interacting with prognostic genes and extract corresponding messenger RNA (mRNA)-miRNA relationship pairs. Subsequently, the miRNet database (https://www.mirnet.ca/) was employed to predict the interacting long noncoding RNAs (lncRNAs) of these miRNAs, and the corresponding miRNA-lncRNA relationship pairs were extracted. These interactions were integrated to establish the lncRNA-miRNA-mRNA regulatory relationships, which were visualized in Cytoscape to construct the ceRNA regulatory network.
Prediction of TF regulatory networks
To clarify the miRNA/TF-prognostic gene interactions and miRNA-prognostic gene-target gene regulatory relationships, a TF regulatory network based on prognostic genes was constructed via the TCGA-LIHC training set. Prognostic genes were considered to be both target genes regulated by TFs and TFs themselves. TFs regulating prognostic genes and target genes regulated by prognostic genes were predicted via the Transcriptional Regulatory Relationships Unraveled by Sentence-Based Text Mining (TRRUST) database (https://www.grnpedia.org/trrust/). The corresponding TF-prognostic gene and prognostic gene-target gene relationship pairs were extracted. Additionally, the miRNA-prognostic gene relationship pairs were obtained based on the mRNA-miRNA regulatory relationships identified previously. The integrated interactions of miRNA/TF-prognostic gene and miRNA-prognostic gene-target gene regulatory networks were constructed and analyzed via Cytoscape software.
Drug sensitivity analysis
To investigate the therapeutic effects of chemotherapeutic drugs on patients in the high-risk and low-risk groups, 198 chemotherapeutic drugs from the Genomics of Drug Sensitivity in Cancer (GDSC; https://www.cancerrxgene.org/) database were selected based on HCC samples with survival information in the TCGA-LIHC training set. The R package pRRophetic (25) was used to evaluate the half maximal inhibitory concentration (IC50) of each chemotherapeutic drug in patients with HCC from the two groups, and the Wilcoxon rank-sum test was applied to compare the differences in drug sensitivity between the groups (P<0.05). Finally, the R package “psych” was used to calculate the correlation between prognostic genes and differential drugs (|cor| >0.3 and P<0.05).
Statistical analysis
The R software version 4.3.3 was used to conduct all analyses. In the bioinformatics analysis, the Wilcoxon rank-sum test was used to examine the differences between the high-risk and low-risk groups. A P value less than 0.05 was considered to be statistically significant.
Results
Screening and enrichment analysis of CRR-DEGs
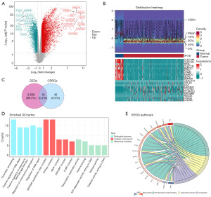
Differential expression analysis between HCC and control samples identified 8,525 DEGs, with the top 10 upregulated and top 10 downregulated genes being displayed in a volcano plot (Figure 1A) and heatmap (Figure 1B). By intersecting the 8,525 DEGs with 63 CRRGs, 18 CRR-DEGs were identified (Figure 1C). KEGG and GO enrichment analyses were performed to elucidate the pathways and biological functions associated with these genes in HCC development. The results revealed that GO BP terms related to chromatin remodeling were significantly enriched, including the positive regulation of DNA repair, a process linked to chromatin remodeling. In terms of GO CC terms, these genes were enriched in SWItch/Sucrose Non-Fermentable (SWI/SNF) superfamily-type complex and ATPase complex, while GO MF terms were enriched in transcriptional coactivator activity and histone binding (Figure 1D). KEGG pathway analysis further revealed enrichment in ATP-dependent chromatin remodeling, HCC, and thermogenesis, all of which are related to chromatin remodeling and HCC (Figure 1E).
Screening of prognostic genes and construction of the risk model
For the prognostic analysis, 13 genes were identified from the CRR-DEGs using univariate Cox regression (Figure 2A). The LASSO algorithm was then employed to screen for prognostic genes for the risk model, resulting in four genes (ACTR5, NFRKB, RBBP7, and RUVBL1) that were retained with nonzero regression coefficients (Figure 2B). A risk model was constructed based on the expression of these four prognostic genes and OS. The risk curve and distribution of survival status for HCC samples are shown in Figure 2C. In the high-risk group, expression of the four prognostic genes was significantly elevated (Figure 2D). KM curves demonstrated that survival in the high-risk group was significantly worse than that in the low-risk group (Figure 2E). The AUC values suggested that these four genes could effectively predict survival status (Figure 2F). Figure 2G shows the risk curve and survival status distribution in the ICGC-LIRI-JP validation set. The expression levels of the four prognostic genes in the low-risk and high-risk group are presented in Figure 2H. KM analysis in the validation set confirmed that patients in the low-risk group had a higher survival rate, consistent with the findings in the training set (Figure 2I). The AUC values from the validated ROC curves exceeded 0.6 at 1, 3, and 5 years, indicating that the risk model performed well in predicting survival (Figure 2J). Finally, GSEA revealed that the prognostic genes were significantly enriched in pathways related to DNA replication, spliceosome, glycine-serine-threonine metabolism, propanoate metabolism, and ribosome function, among others (Figure 2K).
Analysis of independent prognostic factors for nomogram model construction
Univariate Cox analysis identified T stage, M stage, and risk score as significant clinical factors (Figure 3A), all of which satisfied the PH assumption. Multivariate Cox analysis further confirmed that T stage and risk score were independent prognostic factors (Figure 3B), and these were subsequently used to construct a nomogram (Figure 3C). The calibration curves for 1-, 3-, and 5-year survival probabilities closely aligned with the reference line (Figure 3D). The ROC curves showed that the AUC values for the nomogram at 1, 3, and 5 years were all greater than 0.6 (Figure 3E), indicating the model’s strong predictive ability.
Survival analysis and expression level of prognostic genes
To evaluate the relationship between prognostic genes and patient survival, OS and DFI survival data were analyzed. Three genes (ACTR5, RBBP7, and RUVBL1) were significantly associated with the OS of patients with HCC (P≤0.021), with the higher expression of these genes correlating with poorer OS (Figure 4A). Additionally, ACTR5 and RBBP7 were associated with DFI in patients with HCC (P<0.003), with a higher expression being linked to reduced DFI (Figure 4B). Prognostic genes were expressed at higher transcript levels in tumor samples than in normal hepatocytes (Figure 4C), with NFRKB, RBBP7, and RUVBL1 showing elevated protein expression levels in HCC tumor cells, consistent with the transcriptomic data (Figure 4D).
The relationship between the mutation of prognostic genes and prognosis
Mutation frequencies of the four key genes were as follows: RUVBL1, 9%; NFRKB, 7%; ACTR5, 6%; and RBBP7, 6%; most of the mutations were classified as mRNA-high status (Figure 5A). The high expression of model genes was associated with gene mutations. Specifically, mutations in the RUVBL1 gene were correlated with worse OS in patients with HCC (Figure 5B), whereas mutations in the other genes were not significantly associated with prognosis. In addition, after performing differential analysis of the mutated genes between the high-risk and low-risk groups, we identified 19 differentially mutated genes, including TP53, CTNNB1, SPEG, ADAMTS19, EPB41L3, CSMD2, TDRD5, ASTN1, C20orf26, NAV3, RASA1, OBSCN, LRP1B, DOCK2, NPAP1, CSMD3, ANKHD1, IL6ST, and NLRP12 (Figure 5C). These findings collectively highlighted the potential role of genetic mutations, especially RUVBL1 mutation and the 19 differentially mutated genes, in driving HCC progression and in accounting for the discrepancy in prognosis between the risk groups.
Immune infiltration analysis in the high- and low-risk groups
The differences in the abundance of 28 immune cell types between the high- and low-risk groups was determined (Figure 6A), with 11 immune cell types exhibiting significant differences between the groups (P<0.05) (Figure 6B). Correlation analysis revealed that type 1 T helper cells were significantly and positively correlated with effector memory CD8 T cells, and the risk score was significantly and positively correlated with the abundance of activated CD4 T cells (Figure 6C). In addition, ACTR5, NFRKB, RUVBL1, and the risk score were all significantly and negatively correlated with neutrophils (|cor| >0.3 and P<0.05) (Figure 6D). These results suggest that the high- and low-risk HCC groups had distinct immune microenvironments; moreover, it was found that the aforementioned immune cells and prognostic genes could jointly participate in regulating the tumor immune process, a finding which could inform the precise formulation of immunotherapy regimens.
Construction of a ceRNA regulatory network and TF regulatory network
The lncRNA-miRNA-mRNA regulatory network contained 253 nodes and 696 edges, including 2 prognostic genes (NFRKB and RBBP7), 9 miRNAs (e.g., hsa-miR-497-5p and hsa-miR-195-5p), and 242 lncRNAs (Figure 7A). In the miRNA-prognostic gene-target gene regulatory network, there were 163 nodes and 165 edges, including 3 prognostic genes (RUVBL1, NFRKB, and RBBP7), 3 TFs (TP53, JUN, and CDH1), and 157 miRNAs (e.g., hsa-miR-4451 and hsa-miR-1179) (Figure 7B).
Differential drug sensitivity and prognostic gene-drug correlations in the HCC risk groups
In the drug sensitivity analysis, a total of 33 drugs with significant differences were screened out. Among the top five drugs ranked by P value, the IC50 in the high-risk group was higher than that in the low-risk group (Figure 8A). Correlation analysis indicated that all four prognostic genes were significantly and negatively correlated with ML323 and sepantronium bromide. ACTR5, RBBP7, and RUVBL1 were also significantly negatively correlated with MK.1775 (|cor| >0.3 and P<0.05) (Figure 8B-8E). These findings suggest that patients with low-risk HCC might have better responses to the top five differential drugs and that the four prognostic genes could potentially serve as predictive markers for the sensitivity to ML323, sepantronium bromide, and MK.1775.
Discussion
Principal findings
HCC is a highly malignant tumor with a poor clinical prognosis (26,27). Abnormal chromatin remodeling plays a critical role in the development and treatment of cancer. However, the prognostic significance of CRRGs in patients with HCC has not been previously examined. This study was the first to systematically screen CRRGs in HCC and establish a prognostic model for this malignancy. The prognostic significance of four key CRRGs (ACTR5, NFRKB, RBBP7, and RUVBL1) in HCC was determined through rigorous univariate Cox and LASSO regression analyses. These findings may offer novel therapeutic insights for HCC treatment.
Strengths and limitations
The strength of this study lies in its pioneering effort to examine CRRGs in HCC and developing a prognostic model. However, it is based on public databases, which entail certain limitations, such as sample size, representativeness, timeliness, and potential biases in sample selection. Additionally, there is a lack of corresponding clinical trials to validate the four key CRRGs. In the future, we will add clinical trials to verify the reliability of these findings.
Comparison with similar research
Previous studies have highlighted the roles of the four key CRRGs in cancer progression. Xu et al. employed an epigenetics-focused clustered regularly interspaced short palindromic repeats (CRISPR) interference screen to demonstrate that ACTR5, a component of the INO80 chromatin remodeling complex, is critical for HCC tumor progression (28). NFRKB, also known as INO80G, is a key molecule in chromatin remodeling (29). Peng et al. showed that NFRKB is a telomere-related protein that contributes to liver cancer development (30). Zhang et al. reported that lncRNA DRAIC (downregulated RNA in cancer, inhibitor of cell invasion and migration) suppresses metastasis and proliferation of gastric cancer cells by interfering with NFRKB deubiquitination as mediated by UCHL5 (31). RBBP7, a key component of complexes regulating chromatin metabolism, is upregulated in several cancer types. For instance, Yu et al. found that RBBP7 upregulation significantly increases the migration and invasion in esophageal squamous cell carcinoma cells (32). Fang et al. demonstrated that RBBP7 promotes HCC proliferation through the PI3K/AKT signaling pathway (33). Moreover, RUVBL1 overexpression has been linked to oncogenesis and poor prognosis in a number of cancers, including pancreatic cancer (34), breast cancer (35), and colorectal cancer (36). In our study, the four prognostic genes were highly expressed in the high-risk group, and KM survival curves indicated significant differences in survival between the low-risk and high-risk groups, with patients in the high-risk group showing worse survival outcomes. Taken together, these findings indicate that ACTR5, NFRKB, RBBP7, and RUVBL1 are crucially involved in HCC progression.
Explanations of findings
Nomograms are widely used as prognostic tools in oncology and medicine (37). For instance, Zuo et al. developed a nomogram to predict the survival of patients with uveal melanoma (38). Wu et al. constructed a nomogram to predict the OS of patients with low-grade endometrial stromal sarcoma, which demonstrated clinical value and a superior ability to distinguish high-risk patients as compared to the International Federation of Gynecology and Obstetrics (FIGO) tumor staging system (39). In our study, a nomogram was developed incorporating various independent prognostic factors, such as T stage, M stage, and risk score. ROC curves analysis revealed that the AUC values of the nomogram for 1-, 3-, and 5-year survival were all greater than 0.6, indicating the favorable predictive capability of this model.
Previous research has highlighted the key roles of miRNA and TFs in gene regulation and tumor biology (40,41). Numerous miRNAs have been implicated in HCC-related pathways, including miR-21 (42), miR-34c-5p (43), and miR-15a-53p (44). In this study, an lncRNA-miRNA-mRNA regulatory network was constructed, which included 2 prognostic genes (NFRKB and RBBP7), 9 miRNAs (e.g., hsa-miR-497-5p, and hsa-miR-195-5p), and 242 lncRNAs. Tian et al. found that hsa-miR-497-5p is downregulated in HCC and associated with tumorigenesis and poor prognosis (45). In addition, Liu et al. demonstrated that hsa-miR-195-5p inhibits human thyroid carcinoma cell proliferation through the p21-cyclin D1 axis (46). Furthermore, Fu et al. revealed that hsa-miR-195-5p suppresses autophagy and gemcitabine resistance in lung adenocarcinoma cells via the E2F7-CEP55 axis (47). Moreover, TFs regulate gene expression by identifying specific DNA sequences and modulating chromatin, forming a complex system that governs genomic activity. In the TF regulatory network generated in this study, 163 nodes and 165 edges were identified, including three prognostic genes (RUVBL1, NFRKB, and RBBP7) and three TFs (TP53, JUN, and CDH1). TP53, the most commonly mutated gene in human cancers, has been reported to be prognostic marker for various cancers, including clear-cell renal cell carcinoma, head and neck squamous cell carcinoma, and lung adenocarcinoma (48). CDH1 mutations are associated with several cancers, including lobular breast cancer, diffuse gastric cancer, and gastric cancer (49,50). These findings suggest that the identified miRNAs and TFs may play significant roles in the pathophysiological process of HCC. Furthermore, GSEA in this study indicated that the four prognostic genes drive HCC progression by regulating pathways such as DNA replication and metabolism. Differential mutation analysis between the high- and low-risk groups identified 19 classic cancer-related genes, including TP53 and CTNNB1, with RUVBL1 exhibiting a relatively high mutation frequency (9%) among the prognostic genes. This suggests that the four prognostic genes not only directly promote HCC progression via pathway dysregulation but may also synergize with differentially mutated genes such as TP53 and CTNNB1, forming a dual “pathway-mutation” regulatory network that exacerbates malignant phenotypes. Notably, studies have confirmed that gain-of-function CTNNB1 mutations in HCC lead to significant immune evasion and resistance to anti-programmed cell death 1 (PD-1) therapy (51). Another study reported that programmed death-ligand 1 (PD-L1) bidirectional regulation mediated by the TP53/mTORC1 pathway is a key mechanism of immune escape in HCC (52). In light of our findings, we speculate that the synergistic interaction between the four prognostic genes and TP53 and CTNNB1 may further enhance tumor immune tolerance by modulating these immune evasion-related pathways, thereby aggravating malignant progression. The high mutation frequency of RUVBL1 and its association with poor prognosis also highlight its role as a key driver and prognostic marker in liver cancer. In addition, immune infiltration analysis revealed that ACTR5, NFRKB, RUVBL1, and the risk score were significantly and negatively correlated with neutrophil infiltration. This implies that the expression levels of the four prognostic genes and the risk score may participate in remodeling the HCC immune microenvironment by regulating neutrophil infiltration. Specifically, these CRRGs may epigenetically modulate the recruitment and infiltration efficiency of neutrophils, thereby altering the composition of the tumor immune microenvironment. Related studies have confirmed that tumor-associated neutrophils reduce immune sensitivity in HCC (53) and regulate immune responses by influencing macrophage and natural kill cell function. Moreover, models incorporating tumor-associated neutrophil-related genes can effectively predict patient prognosis and immunotherapy response (54). Building on these findings, we speculate that ACTR5, NFRKB, and RUVBL1, as core molecules in the chromatin remodeling pathway, may suppress neutrophil infiltration through epigenetic mechanisms. This could not only weaken tumor immune sensitivity but also disrupt functional coordination among immune effector cells, further enhancing immune escape and ultimately leading to poor patient outcomes. Drug sensitivity analysis also showed that all four prognostic genes were significantly negatively correlated with the predicted IC50 values of ML323 and sepantronium bromide, suggesting their potential as predictive biomarkers for sensitivity to these two agents. It has been reported that ML323 inhibits USP1, maintains SAR1A ubiquitination and COP-II complex formation, significantly enhances STING trafficking and type I interferon production, and thereby improves radiation-induced immune activation in the tumor microenvironment; it thus represents a novel strategy for overcoming therapy resistance and synergizing radiotherapy with immunotherapy (55). Another study systematically elucidated the role of sepantronium bromide (YM-155) in regulating DNA double-strand break repair in cancer cells (56). In summary, the four prognostic genes identified in this study are not only involved in core molecular mechanisms driving HCC malignancy but may also accurately predict drug sensitivity to ML323 and sepantronium bromide.
Conclusions
In summary, through data mining and model construction, this study delineates the pivotal roles of four chromatin remodeling-related prognostic genes (ACTR5, NFRKB, RBBP7, and RUVBL1) in HCC. The risk model established based on these four genes enables accurate assessment of the prognosis of patients with HCC. These findings not only furnish novel insights for clinicians in predicting HCC prognosis but also delineate new directions for subsequent relevant investigations.
Acknowledgments
We would like to express our sincere gratitude to all individuals and organizations who provided support and assistance throughout the course of this research. Without their help, this work would not have been possible.
Footnote
Reporting Checklist: The authors have completed the TRIPOD reporting checklist. Available at https://tcr.amegroups.com/article/view/10.21037/tcr-2025-1708/rc
Peer Review File: Available at https://tcr.amegroups.com/article/view/10.21037/tcr-2025-1708/prf
Funding: This work was supported by
Conflicts of Interest: All authors have completed the ICMJE uniform disclosure form (available at https://tcr.amegroups.com/article/view/10.21037/tcr-2025-1708/coif). The authors have no conflicts of interest to declare.
Ethical Statement: The authors are accountable for all aspects of the work in ensuring that questions related to the accuracy or integrity of any part of the work are appropriately investigated and resolved. This study was conducted in accordance with the Declaration of Helsinki and its subsequent amendments.
Open Access Statement: This is an Open Access article distributed in accordance with the Creative Commons Attribution-NonCommercial-NoDerivs 4.0 International License (CC BY-NC-ND 4.0), which permits the non-commercial replication and distribution of the article with the strict proviso that no changes or edits are made and the original work is properly cited (including links to both the formal publication through the relevant DOI and the license). See: https://creativecommons.org/licenses/by-nc-nd/4.0/.
References
- Zou H, Li M, Lei Q, et al. Economic Burden and Quality of Life of Hepatocellular Carcinoma in Greater China: A Systematic Review. Front Public Health 2022;10:801981. [Crossref] [PubMed]
- Garzali İU, Hargura AS, İnce V, et al. Liver Transplantation for Hepatocellular Carcinoma in Patients with Inherited Metabolic Liver Diseases: A Single-Center Analysis. Turk J Gastroenterol 2023;34:1235-9. [Crossref] [PubMed]
- Machairas N, Tsilimigras DI, Pawlik TM. State-of-the-art surgery for hepatocellular carcinoma. Langenbecks Arch Surg 2021;406:2151-62. [Crossref] [PubMed]
- Yang C, Zhang H, Zhang L, et al. Evolving therapeutic landscape of advanced hepatocellular carcinoma. Nat Rev Gastroenterol Hepatol 2023;20:203-22. [Crossref] [PubMed]
- Dawson MA, Kouzarides T. Cancer epigenetics: from mechanism to therapy. Cell 2012;150:12-27. [Crossref] [PubMed]
- Li Z, Zhao J, Tang Y. Advances in the role of SWI/SNF complexes in tumours. J Cell Mol Med 2023;27:1023-31. [Crossref] [PubMed]
- Jones PA, Baylin SB. The epigenomics of cancer. Cell 2007;128:683-92. [Crossref] [PubMed]
- Shan CM, Bao K, Diedrich J, et al. The INO80 Complex Regulates Epigenetic Inheritance of Heterochromatin. Cell Rep 2020;33:108561. [Crossref] [PubMed]
- Zhang Y, Jang H, Luo Z, et al. Dynamic evolution of the heterochromatin sensing histone demethylase IBM1. PLoS Genet 2024;20:e1011358. [Crossref] [PubMed]
- Liu D, Benzaquen J, Morris LGT, et al. Mutations in KMT2C, BCOR and KDM5C Predict Response to Immune Checkpoint Blockade Therapy in Non-Small Cell Lung Cancer. Cancers (Basel) 2022;14:2816. [Crossref] [PubMed]
- Wang L, Wang E, Prado Balcazar J, et al. Chromatin Remodeling of Colorectal Cancer Liver Metastasis is Mediated by an HGF-PU.1-DPP4 Axis. Adv Sci (Weinh) 2021;8:e2004673. [Crossref] [PubMed]
- Chen J, Chen X, Li T, et al. Identification of chromatin organization-related gene signature for hepatocellular carcinoma prognosis and predicting immunotherapy response. Int Immunopharmacol 2022;109:108866. [Crossref] [PubMed]
- Feng J, Chen Z, Wang Y, et al. Identification of chromatin remodeling-related gene signature to predict the prognosis in breast cancer. Clin Exp Med 2025;25:137. [Crossref] [PubMed]
- Zhang FL, Li DQ. Targeting Chromatin-Remodeling Factors in Cancer Cells: Promising Molecules in Cancer Therapy. Int J Mol Sci 2022;23:12815. [Crossref] [PubMed]
- Toriumi N, Muranaka A, Kayahara E, et al. In-plane aromaticity in cycloparaphenylene dications: a magnetic circular dichroism and theoretical study. J Am Chem Soc 2015;137:82-5. [Crossref] [PubMed]
- Mao W, Ding J, Li Y, et al. Inhibition of cell survival and invasion by Tanshinone IIA via FTH1: A key therapeutic target and biomarker in head and neck squamous cell carcinoma. Exp Ther Med 2022;24:521. [Crossref] [PubMed]
- Wu T, Hu E, Xu S, et al. clusterProfiler 4.0: A universal enrichment tool for interpreting omics data. Innovation (Camb) 2021;2:100141. [Crossref] [PubMed]
- Jansen JP, Incerti D, Trikalinos TA. Multi-state network meta-analysis of progression and survival data. Stat Med 2023;42:3371-91. [Crossref] [PubMed]
- Friedman J, Hastie T, Tibshirani R. Regularization Paths for Generalized Linear Models via Coordinate Descent. J Stat Softw 2010;33:1-22.
- Beyene KM, El Ghouch A. Time-dependent ROC curve estimation for interval-censored data. Biom J 2022;64:1056-74. [Crossref] [PubMed]
- Shi Y, Wang Y, Dong H, et al. Crosstalk of ferroptosis regulators and tumor immunity in pancreatic adenocarcinoma: novel perspective to mRNA vaccines and personalized immunotherapy. Apoptosis 2023;28:1423-35. [Crossref] [PubMed]
- Wu C, Luo Y, Chen Y, et al. Development of a prognostic gene signature for hepatocellular carcinoma. Cancer Treat Res Commun 2022;31:100511. [Crossref] [PubMed]
- Wang H, Wu YX, Dong SY, et al. Development and validation of a nomogram for predicting cognitive frailty in patients on cancer. BMC Geriatr 2025;25:363. [Crossref] [PubMed]
- Zein RA, Akhtar H. Getting started with the graded response model: An introduction and tutorial in R. Int J Psychol 2025;60:e13265. [Crossref] [PubMed]
- Geeleher P, Cox N, Huang RS. pRRophetic: an R package for prediction of clinical chemotherapeutic response from tumor gene expression levels. PLoS One 2014;9:e107468. [Crossref] [PubMed]
- Jiang Y, Xu Y, Zhu C, et al. STAT3 palmitoylation initiates a positive feedback loop that promotes the malignancy of hepatocellular carcinoma cells in mice. Sci Signal 2023;16:eadd2282. [Crossref] [PubMed]
- Seydi H, Nouri K, Rezaei N, et al. Autophagy orchestrates resistance in hepatocellular carcinoma cells. Biomed Pharmacother 2023;161:114487. [Crossref] [PubMed]
- Xu X, Chan AKN, Li M, et al. ACTR5 controls CDKN2A and tumor progression in an INO80-independent manner. Sci Adv 2022;8:eadc8911. [Crossref] [PubMed]
- Peng Q, Wan D, Zhou R, et al. The biological function of metazoan-specific subunit nuclear factor related to kappaB binding protein of INO80 complex. Int J Biol Macromol 2022;203:176-83. [Crossref] [PubMed]
- Peng Q, Zhou M, Zuo S, et al. Nuclear Factor Related to KappaB Binding Protein (NFRKB) Is a Telomere-Associated Protein and Involved in Liver Cancer Development. DNA Cell Biol 2021;40:1298-307. [Crossref] [PubMed]
- Zhang Z, Hu X, Kuang J, et al. LncRNA DRAIC inhibits proliferation and metastasis of gastric cancer cells through interfering with NFRKB deubiquitination mediated by UCHL5. Cell Mol Biol Lett 2020;25:29. [Crossref] [PubMed]
- Yu N, Zhang P, Wang L, et al. RBBP7 is a prognostic biomarker in patients with esophageal squamous cell carcinoma. Oncol Lett 2018;16:7204-11. [Crossref] [PubMed]
- Fang Y, Tang W, Qu S, et al. RBBP7, regulated by SP1, enhances the Warburg effect to facilitate the proliferation of hepatocellular carcinoma cells via PI3K/AKT signaling. J Transl Med 2024;22:170. [Crossref] [PubMed]
- Vogt M, Dudvarski Stankovic N, Cruz Garcia Y, et al. Targeting MYC effector functions in pancreatic cancer by inhibiting the ATPase RUVBL1/2. Gut 2024;73:1509-28. [Crossref] [PubMed]
- Zhang X, Cui D, Sun W, et al. Regulation of the β-catenin/LEF-1 pathway by the siRNA knockdown of RUVBL1 expression inhibits breast cancer cell proliferation, migration and invasion. Oncol Rep 2025;53:22. [Crossref] [PubMed]
- Li C, Lu K, Yang C, et al. EIF3D promotes resistance to 5-fluorouracil in colorectal cancer through upregulating RUVBL1. J Clin Lab Anal 2023;37:e24825. [Crossref] [PubMed]
- Xie L, Zhang Y, Niu X, et al. A nomogram for predicting cancer-specific survival in patients with locally advanced unresectable esophageal cancer: development and validation study. Front Immunol 2025;16:1524439. [Crossref] [PubMed]
- Zuo J, Ye H, Tang J, et al. Development of a 3-MicroRNA Signature and Nomogram for Predicting the Survival of Patients with Uveal Melanoma Based on TCGA and GEO Databases. J Ophthalmol 2022;2022:9724160. [Crossref] [PubMed]
- Wu J, Zhang H, Li L, et al. A nomogram for predicting overall survival in patients with low-grade endometrial stromal sarcoma: A population-based analysis. Cancer Commun (Lond) 2020;40:301-12. [Crossref] [PubMed]
- Ahmmed R, Islam MA, Hasan MT, et al. Common molecular links and therapeutic insights between type 2 diabetes and kidney cancer. PLoS One 2025;20:e0330619. [Crossref] [PubMed]
- Yan L, Chen S, Ran R, et al. Integrating single-cell regulatory atlas and multi-omics data for differential treatment response and multimodal predictive modeling in CDK 4/6 inhibitor-treated breast cancer. Front Oncol 2025;15:1585574. [Crossref] [PubMed]
- Hu Z, Zhao Y, Mang Y, et al. MiR-21-5p promotes sorafenib resistance and hepatocellular carcinoma progression by regulating SIRT7 ubiquitination through USP24. Life Sci 2023;325:121773. [Crossref] [PubMed]
- Yu WS, Wang ZG, Guo RP, et al. Hepatocellular carcinoma progression is protected by miRNA-34c-5p by regulating FAM83A. Eur Rev Med Pharmacol Sci 2020;24:6046-54. [Crossref] [PubMed]
- Jiang C, He ZL, Hu XH, et al. MiRNA-15a-3p inhibits the metastasis of hepatocellular carcinoma by interacting with HMOX1. Eur Rev Med Pharmacol Sci 2020;24:12694-700. [Crossref] [PubMed]
- Tian LL, Qian B, Jiang XH, et al. MicroRNA-497-5p Is Downregulated in Hepatocellular Carcinoma and Associated with Tumorigenesis and Poor Prognosis in Patients. Int J Genomics 2021;2021:6670390. [Crossref] [PubMed]
- Liu D, Li P, Wang X, et al. hsa-miR-195-5p inhibits cell proliferation of human thyroid carcinoma cells via modulation of p21/cyclin D1 axis. Transl Cancer Res 2020;9:5190-9. [Crossref] [PubMed]
- Fu L, Li Z, Wu Y, et al. Hsa-miR-195-5p Inhibits Autophagy and Gemcitabine Resistance of Lung Adenocarcinoma Cells via E2F7/CEP55. Biochem Genet 2023;61:1528-47. [Crossref] [PubMed]
- Li VD, Li KH, Li JT. TP53 mutations as potential prognostic markers for specific cancers: analysis of data from The Cancer Genome Atlas and the International Agency for Research on Cancer TP53 Database. J Cancer Res Clin Oncol 2019;145:625-36. [Crossref] [PubMed]
- Ryan CE, Fasaye GA, Gallanis AF, et al. Germline CDH1 Variants and Lifetime Cancer Risk. JAMA 2024;332:722-9. [Crossref] [PubMed]
- Garcia-Pelaez J, Barbosa-Matos R, Lobo S, et al. Genotype-first approach to identify associations between CDH1 germline variants and cancer phenotypes: a multicentre study by the European Reference Network on Genetic Tumour Risk Syndromes. Lancet Oncol 2023;24:91-106. [Crossref] [PubMed]
- Cai N, Cheng K, Ma Y, et al. Targeting MMP9 in CTNNB1 mutant hepatocellular carcinoma restores CD8(+) T cell-mediated antitumour immunity and improves anti-PD-1 efficacy. Gut 2024;73:985-99. [Crossref] [PubMed]
- Yu J, Ling S, Hong J, et al. TP53/mTORC1-mediated bidirectional regulation of PD-L1 modulates immune evasion in hepatocellular carcinoma. J Immunother Cancer 2023;11:e007479. [Crossref] [PubMed]
- Teo JMN, Chen Z, Chen W, et al. Tumor-associated neutrophils attenuate the immunosensitivity of hepatocellular carcinoma. J Exp Med 2025;222:e20241442. [Crossref] [PubMed]
- Yang D, Zhou Y, Zhang Y, et al. Comprehensive analysis of scRNA-Seq and bulk RNA-Seq data reveals dynamic changes in tumor-associated neutrophils in the tumor microenvironment of hepatocellular carcinoma and leads to the establishment of a neutrophil-related prognostic model. Cancer Immunol Immunother 2023;72:4323-35. [Crossref] [PubMed]
- Zhou W, Zhao Y, Qin W, et al. Targeting USP1 Potentiates Radiation-Induced Type I IFN-Dependent Antitumor Immunity by Enhancing Oligo-Ubiquitinated SAR1A-Mediated STING Trafficking and Activation. Adv Sci (Weinh) 2025;12:e2412687. [Crossref] [PubMed]
- Majera D, Mistrik M. Effect of Sepatronium Bromide (YM-155) on DNA Double-Strand Breaks Repair in Cancer Cells. Int J Mol Sci 2020;21:9431. [Crossref] [PubMed]
(English Language Editor: J. Gray)

