Salvia miltiorrhiza-derived microRNA58 inhibits tumor growth by targeting Krüppel-like factor 3 in human endothelial cells
Highlight box
Key findings
• Salvia miltiorrhiza-derived miR-58 (Sal-miR-58) exerts anti-tumor effects by targeting Krüppel-like factor 3 (KLF3) messenger RNA (mRNA). This targeting axis inhibits pathological human umbilical vein endothelial cell behaviors, proliferation, and migration in vitro, ultimately disrupting tumor neovascularization.
What is known, and what is new?
• Plant-derived Sal-miR-58 induces autophagy and attenuates inflammation in vascular smooth muscle cells via the cross-species modulation of the KLF3 pathway.
• The current study revealed the novel biological significance of plant-derived Sal-miR-58 in inhibiting tumor angiogenesis and exerting anti-tumor effects.
What is the implication, and what should change now?
• This study provides the first report of plant-derived Sal-miR-58 targeting KLF3 mRNA through cross-species regulation. However, the conservation of plant-derived Sal-miR-58 in mammalian systems remains controversial, and its serum instability, poor cellular penetration efficiency, and suboptimal delivery require in-depth investigation before its clinical application.
Introduction
Tumor angiogenesis is a hallmark of cancer and is involved in the formation of solid tumors (1). Emerging evidence suggests that angiogenesis supplies abundant oxygen and nutrients for tumor cell survival, and plays a critical role in cancer development and cancer metastasis regulation (2,3). In the tumor microenvironment, platelet-derived growth factor BB (PDGF-BB) is often secreted by monocytes or macrophages, and can increase endogenous tumor growth via cellular transformation, proliferation, angiogenesis, and metastasis (4-6). Endothelial cells can communicate with cancer cells, which regulate angiogenesis and cancer cell progression (7,8). As fundamental components of blood vessels, endothelial cell proliferation and migration are essential for angiogenesis, and thus represent promising therapeutic targets (9,10). Antiangiogenic therapy, based on the “starve a tumor to death” principle, has become a mainstay approach in the treatment of diverse human malignancies (11,12).
Salvia miltiorrhiza (S. miltiorrhiza) is a traditional medicinal herb with potent anti-tumor, anti-inflammatory, and anti-oxidative pharmacological properties (13-15). To date, S. miltiorrhiza has been shown to contain two main types of compounds; that is, lipophilic compounds with a diterpene quinone structure, and hydrophilic compounds with a phenolic acid structure. Recent research suggests that its lipophilic components, particularly tanshinones, exert potent anti-tumor effects both in vitro and in vivo (16,17). However, it is not yet known whether S. miltiorrhiza contains other effective anti-tumor components.
Previous studies have shown that the genome of plants comprises a large number of microRNAs (miRNAs), which regulate the biosynthesis of major compounds in plants (18-21). Due to the presence of a 2'-O-methylmodified terminal nucleotide, the miRNAs derived from plants are more stable than those derived from mammals (22,23). Further, plant-derived miRNAs have recently been shown to inhibit cancer cell growth (24,25) and vascular smooth cell inflammation (18), regulate the expression of human and mouse low-density lipoprotein receptor adaptor protein 1 (LDLRAP1) in mammalians (26), and improve vascular remodeling-related diseases (27). Additionally, some plant-derived miRNAs have been shown to target certain genes that play important roles in cancer development and tumor formation (28,29), which suggests that plant-derived miRNAs could be useful in the treatment of human diseases, including human cancer. Thus, anti-tumor miRNAs derived from S. miltiorrhiza need to be identified and the mechanisms by which these molecules improve endothelial function need to be investigated.
This study identified S. miltiorrhiza-derived miR-58 (Sal-miR-58) as a natural tumor suppressor that attenuates human umbilical vein endothelial cell (HUVEC) proliferation and migration via the cross-species targeting of Krüppel-like factor 3 (KLF3), thereby regulating tumor angiogenesis to inhibit cancer development. We present this article in accordance with the ARRIVE (30) and MDAR reporting checklists (available at https://tcr.amegroups.com/article/view/10.21037/tcr-2026-1-0022/rc).
Methods
Cell culture and treatment
HUVECs were purchased from ScienCell Research Laboratories (cat. No. 8000; San Diego, CA, USA) and routinely cultured in endothelial cell medium (ECM; ScienCell Research Laboratories, cat. No. 1001), supplemented with glucose (5.5 mM), 1% penicillin/streptomycin (P/S; ScienCell Research Laboratories, cat. No. 0503), 5% fetal bovine serum (FBS; ScienCell Research Laboratories, cat. No. 0025), and 1% endothelial growth factor (EGF; ScienCell Research Laboratories, cat. No. 1052) in a humidified incubator at 37 ℃ with 5% carbon dioxide. The cells at passages 3–5 were used in all of the experiments. Before stimulation with 10 ng/mL of PDGF-BB (MedChemExpress, cat. No. HY-P7055; Monmouth, NJ, USA), 1×106 cells/well were incubated in serum-free medium for 24 h. The human embryonic kidney 293T cells and B16 cells, obtained from the Chinese Academy of Sciences Cell Bank (Shanghai, China), were maintained in high-glucose Dulbecco’s modified Eagle’s medium (Thermo Fisher Scientific, Inc, cat. No.11971025; Waltham, MA, USA), supplemented with 10% FBS.
Animals
C57BL/6 female mice (6–8 weeks old; n=8) were purchased from Vital River Laboratories (Beijing, China). The animals were housed in a specific pathogen-free animal facility under controlled light (12 h light/dark), temperature, and humidity conditions, with ad libitum access to food and water. Animal experiments were performed under a project license (No. IACUC-2020XG006) granted by the Animal Care and Use Committee of Hebei University, in compliance with the protocols conformed to the Guidelines for the Care and Use of Laboratory Animals published by the National Institutes of Health. A protocol was prepared before the study without registration.
Boiling treatment and low pH treatment
To assess the stable existence of Sal-miR-58, S. miltiorrhiza was subjected with prolonged boiling and acidic conditions as previously described (18).
Cell transfection
All the cells were transfected using Lipofectamine 2000 (Invitrogen, Thermo Fisher Scientific, Inc., cat. No. 11668019) in accordance with the manufacturer’s instructions. At room temperature, 20 pmoL of small interfering RNAs targeting human KLF3 (Si-KLF3), 20 pmoL of Sal-miR-58 mimic or control, and 1 µL of Lipofectamine 2000 reagent were mixed gently in Opti-MEMTM (Thermo Fisher Scientific, Inc, cat. No. A4124802). After 20 min, the mixture was incubated with the cells for 6 h and was replaced with ECM medium containing 10 ng/mL of PDGF-BB. The cells were then harvested and lysed for the subsequent experiments. The Si-KLF3 were designed and synthesized using GenePharma (Shanghai, China). The siRNA sequences are presented in Table 1.
Table 1
| Name | Sequences 5' to 3' |
|---|---|
| si-KLF3 F | CCCGUCGAAUUACAGAATT |
| si-KLF3 R | UCA UUG ACG UCU GUG GAA CTT |
| si-control F | UUC UCC GAA CGU GUC ACG UTT |
| si-control R | ACG UGA CAC GUU CGG AGA ATT |
F, forward; PCR, polymerase chain reaction; qRT-PCR, quantitative reverse transcriptase-polymerase chain reaction; R, reverse; si, small interfering.
Cell proliferation assay
Using a Cell Counting Kit-8 (CCK-8; Dojindo, cat. No. C0038; Kumamoto, Japan), the proliferation rate of the HUVECs was assessed. At approximately 70% confluence, the cells were cultured in fresh ECM supplemented with 2% FBS. Following treatment with PDGF-BB, the HUVECs were transfected with or without Sal-miR-58 for 24 h. After adding 10 µL of CCK-8 reagent, the cells were incubated at 37 ℃ for 3 h, and the proliferation rates were quantified in accordance with the CCK-8 manufacturer’s instructions.
Transwell migration assay
Each well of a 24-well plate was filled with 800 µL of ECM with 10% FBS. A total of 2×104 HUVECs treated with Sal-miR-58 mimic or si-KLF3 and PDGF-BB were added to the upper chamber. Following incubation at 37 ℃ for 24 h, the non-migratory cells were detached using a cotton swab, and the migratory cells under the surface were fixed with 4% paraformaldehyde and stained with 0.5% crystal violet (Beijing Solarbio Science & Technology Co., Ltd., Beijing, China; cat. No. 8470). The images were captured using a Canon EOS 600d camera (Canon EOS 600d; Tokyo, Japan).
Scratch test
A Sal-miR-58 mimic was used to treat the HUVECs or Si-KLF3 with 10 ng/mL PDGF-BB. A sterile 200-µL pipette tip was used to draw straight lines in the middle of the well when the cells attained 90–95% confluency. The mixture was then replaced with ECM medium containing 2% FBS, 1% P/S, and 1% EGF. At this stage, images were captured with inverted brightfield microscope (Leica DMi1, Germany) and used as the 0 h control. The culture was allowed to continue growing for a further 24 h at 37 ℃. Additional images were captured after 24 h.
RNA isolation and qRT-PCR
Total RNA was extracted from the cells, serum, and S. miltiorrhiza using the miRNeasy mini kit (QIAGEN, cat. No. 217004; Dusseldorf, Germany), miRNeasy serum/plasma kit (QIAGEN, cat. No. 217184; Dusseldorf, Germany), and plant RNA kit (Omega Bio-tek; Nokomis, GA, USA). An agarose gel was used to detect RNA contamination, and a multiskan spectrum from Gene Biotechnology (NanoDrop 2000; Thermo Fisher Scientific, Waltham, MA, USA) was used to determine RNA purity. Quantitative reverse transcriptase-polymerase chain reaction (qRT-PCR) was performed on an Applied Biosystems 7300 Sequence Detection System (Applied Biosystems; Foster City, CA, USA) using miRNA detection kits (GenePharma, Shanghai, China) or DNeasy plant mini kits (QIAGEN, cat. No. 69106; Dusseldorf, Germany). The miRNA expression in cells, serum, and S. miltiorrhiza was normalized to the reference gene U6. Each complementary DNA sample was tested in triplicate. All the primer sequences are listed in Table 2.
Table 2
| Name | Sequences 5' to 3' |
|---|---|
| Sal-miR-58 F | AAGGGGAUGUAGCUCAUC |
| Sal-miR-58 R | UGAGCUACAUCCCCUUUU |
| U6 F | CGCTTCGGCAGCACATATAC |
| U6 R | TTCACGAATTTGCGTGTCATC |
| KLF3 F | AGGCCTCACTCACGGGATAC |
| KLF3 R | AGAGAGGAAGGAGAACCGCC |
F, forward; KLF3, Krüppel-like factor 3; R, reverse; siRNA, small interfering RNA; Sal-miR-58, S. miltiorrhiza-derived miR-58.
Western blot analysis
The total protein from the cultured cells was extracted using radioimmunoprecipitation assay lysis buffer (Beyotime, cat. No. P0013B; Haimen, China), supplemented with the proteinase inhibitor cocktail (Beyotime, cat. No. P1005; Haimen, China). Equivalent amounts of protein were separated by 10% sodium dodecyl-sulfate polyacrylamide gel electrophoresis (SDS-PAGE), and transferred onto polyester membranes (Merck-Millipore; Darmstadt, Germany). The membranes were blocked with 5% milk in tris-buffered saline with Tween 20 (TBST) for 2 h at room temperature and incubated with anti-KLF3 (1:1,000, Abcam, cat. No. Ab154531; Cambridge, UK), and anti-β-actin (1:1,000, Santa Cruz Biotechnology, cat. No. sc-47778; Santa Cruz, CA, USA) antibodies, overnight at 4 ℃. The membranes were washed and incubated with a horseradish peroxidase-conjugated secondary antibody (1:5,000, Rockland Immunochemicals, cat. No. KOA0136; Philadelphia, PA, USA) for 1 h. Chemiluminescent detection (ECL, Roche Diagnostics, Penzberg, Germany) was used to visualize the immunoreactive bands followed by X-ray film exposure (Thermo Fisher Scientific, Waltham, MA, USA). All the experiments were performed in triplicate.
Luciferase assays
For the luciferase reporter assay, Sal-miR-58 or microRNA control (miR-Ctl) along with wild-type or mutant KLF3 three prime untranslated region (3'-UTR) reporter plasmids were co-transfected with Lipofectamine 2000 (Promega, Madison, WI, USA) in a 24-well plate for 24 h. The luciferase assays were performed using a dual-glo luciferase assay system (Promega, Madison, WI, USA). Specific promoter activity was expressed as the relative activity ratio of firefly luciferase to that of Renilla luciferase.
Establishment of a tumor-bearing mice model and treatment protocol
The mice (n=8) were implanted with B16 cells in the axillary region. The mice were randomly divided into two groups: the control group (which received an intraperitoneal injection of normal saline) and the Sal-miR-58 treated group (four mice per group). Each group was housed in a single cage, with four mice per cage. Sal-miR-58 (10 mg/kg) was weekly administered via intraperitoneal injection to the mice for 3 weeks. Tumor diameter was measured every 2 days. At the end of the experiments, tumor and blood samples were collected from the mice. The tumors were subjected to histology and immunofluorescence staining. All the mice remained in good condition, and no deaths occurred. The tumor sizes were within the limits permitted by animal ethics guidelines, and all the mice were included in the statistical analysis.
Hematoxylin and eosin staining
The tissues were fixed in 4% paraformaldehyde overnight, processed and embedded in paraffin sections (4 µm in thickness), which were prepared and stained in accordance with the manufacturer’s instructions (Beyotime, cat. No. C0105S; Haimen, China). Images of the stained sections were captured under a BX51microscope (Olympus Corporation, Tokyo, Japan).
Immunofluorescence staining
Immunofluorescence staining was performed on the 5-µm paraffin cross sections obtained from the tumor tissue. After deparaffinization with xylene and rehydration, the slides were blocked by pre-incubation with 10% normal goat serum (KPL, cat. No. 710027; Copenhagen, Denmark) for 1 h. The slides were washed three times followed by incubation with a fluorescein isothiocyanate (FITC)- or tetramethylrhodamine isothiocyanate (TRITC)-conjugated secondary antibody. The tissue sections were then incubated overnight at 4 ℃ with the following primary antibodies: anti-CD34 (1:100, CST, cat. No. 35619s; Danvers, MA, USA); anti-CD31 (1:100, CST, cat. No. 77699s; Danvers, MA, USA); and anti-KLF3 (1:200, Abcam, cat. No. 154531; Cambridge, UK). The secondary antibodies were rhodamine-labeled antibodies against mouse immunoglobulin G (IgG) (1:50, KPL, cat. No. 031506; Copenhagen, Denmark) and fluorescein-labeled antibodies against rabbit IgG (1:50, KPL, cat. No. 021815; Copenhagen, Denmark). Images of the stained sections were captured under an SP5 RS confocal microscope (Leica, Wetzlar, Germany).
Immunohistochemical staining
Immunohistochemical staining was performed using a HistostainTM-SP kit (Zhongshan Goldenbridge Biotechnology, Zhongshan, China; cat. No. SPN-9001) in accordance with the manufacturer’s instructions. The paraffin cross sections were deparaffinized using xylene and rehydrated in a graded ethanol series, and endogenous peroxidase activity was inhibited by incubation with 3% hydrogen peroxide for 30 min. These sections were blocked with 10% normal goat serum for 10 min and incubated with anti-matrix metallopeptidase 3 (MMP-3; 1:200, Proteintech, cat. No. KHC0109), Ki67 (1:50, Santa Cruz, cat. No. sc15402), or vascular endothelial growth factor (VEGF) (1:200, Thermo, cat. No. M808) antibodies overnight at 4 ℃. After washing with phosphate-buffered saline (PBS), the sections were incubated with the secondary antibody for 30 min at 37 ℃. Horseradish peroxidase (HRP)-labeled streptavidin was added, followed by a 15-minute incubation. The complex was washed with PBS three times, and 3,3'-diaminobenzidine (DAB) staining was then performed. To visualize the nuclei, the sections were counterstained with hematoxylin. Images were captured using a SPOT Insight 4 Mp CCD camera (Spot Imaging; Sterling Heights, MI, USA).
High-throughput sequencing and bioinformatics approaches
The high-throughput sequencing and bioinformatics analysis of S. miltiorrhiza were performed at Novegene (Beijing, China). A total of 3 µg of total RNA was used as input material for the plant miRNA database. The sequencing database was generated using NEBNext® Multiplex Small RNA Library Prep Set for Illumina® (NEB, Ipswich, MA, USA) in accordance with the manufacturer’s instructions, and index codes were assigned to the sequences of each sample. The small RNA tags were mapped to the reference sequence using Bowtie, and the characteristics of the hairpin structure of the miRNA precursor were used to predict the presence of novel miRNA. The high-throughput sequencing and bioinformatics analysis of S. miltiorrhiza were independently repeated and verified by qRT-PCR.
Statistical analysis
All the statistical analyses were performed using the GraphPad Prism software (version 8.0; GraphPad Software, Inc.; San Diego, CA, USA). The data are expressed as the mean ± standard error of mean of at least three independent experiments. All the data were tested for normality and equal variance using R studio software (Boston, MA, USA), and were found to be consistent with meet these assumptions. The student’s t-test was used to compare the statistical differences between the two groups. One way analysis of variance (ANOVA) or repeated ANOVA followed by Tukey’s post-hoc test was used for multiple comparisons or repeated measurements. A P value of <0.05 was considered statistically significant.
Results
Sal-miR-58 was highly enriched and stable in S. miltiorrhiza
High-throughput sequencing was used to identify the miRNAs expressed in S. miltiorrhiza. The expression levels of Sal-miR-58, ath-miR159a, Sal-miR-43, mtr-miR319a-3p, Sal-miR-1, Sal-miR-2, gma-miR166u, zma-miR166h-3p, and cpa-miR166e from S. miltiorrhiza were detected by qRT-PCR. The highest levels of miRNAs were observed in Sal-miR-58 enriched in S. miltiorrhiza (Figure 1A). Moreover, the expression of Sal-miR-58 was undetectable in the HUVECs (Figure 1B). The S. miltiorrhiza decoction was subjected to boiling and acidic conditions for 0, 1, 2, and 4 h to examine the stable existence of Sal-miR-58. As Figure 1C,1D show, there were no obvious changes in the expression of Sal-miR-58 after the boiling and acidification treatment.
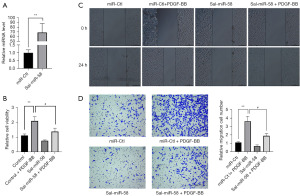
Sal-miR-58 inhibited HUVEC proliferation and migration
The HUVECs were transfected with a Sal-miR-58 mimic or negative control to directly assess the role of Sal-miR-58 in regulating HUVEC functions. Successful transfection was confirmed by qRT-PCR (Figure 2A). Abnormal HUVEC proliferation and migration are frequently contribute to the pathological changes associated with tumor angiogenesis. Thus, the role of Sal-miR-58 in regulating the proliferation and migration of HUVECs was evaluated. We first explored the regulatory role of Sal-miR-58 in the proliferation of HUVECs by CCK-8 assay. The overexpression of Sal-miR-58 by transfection with a mimic significantly reduced the proliferation of HUVECs under PDGF-BB-stimulated conditions (Figure 2B). In the scratch test and Transwell assay, we found that the overexpression of Sal-miR-58 inhibited HUVEC migration compared with the corresponding controls (Figure 2C,2D).
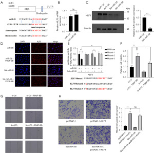
Sal-miR-58 targeted KLF3 mRNA and reduced the factor expression
Plant-derived miRNAs may regulate mammalian gene expression by binding to the 3′UTR of mammalian target genes (31). The bioinformatics databases miRanda, TargetScan, and RNA hybrid showed that the transcriptional factor KLF3 contains a potential Sal-miR-58-binding site in its 3′UTR (Figure 3A). No significant change in the mRNA expression of KLF3 in the Sal-miR-58-transfected HUVECs was observed, but the western blotting and immunofluorescence staining results revealed that the protein level of KLF3 was significantly downregulated (Figure 3B-3D). The luciferase reporter assay revealed that the co-transfection of Sal-miR-58 with the KLF3 3′UTR reduced luciferase activity by 45.58%, but no obvious changes were observed when Sal-miR-58 was co-transfected with the pmirGLO-KLF3 3′UTR-mutant (Figure 3E). These results suggest that Sal-miR-58 directly targets the 3′UTR of KLF3.
Providing further evidence of the causal role of the down-regulation of KLF3 in HUVEC proliferation and migration, the cells exposed to PDGF-BB for 24 h showed significantly enhanced cell proliferation, while the knockdown of KLF3 greatly inhibited this effect (Figure 3F). Additionally, exposure to PDGF-BB for 24 h combined with KLF3 knockdown abrogated the inducing effects of PDGF-BB on HUVEC migration as shown by the scratch and Transwell assays (Figure 3G,3H).
Sal-miR-58 inhibited the progression of B16 tumors in vivo
A B16 tumor-bearing C57B6 mice model was established. Sal-miR-58 (10 mg/kg) was administered by intraperitoneal injection every 2 days for 3 weeks after the tumor cell transplantation. Tumor tissues were collected for analysis (Figure 4A). No significant changes in the body weight of the mice in either group were observed (Figure 4B). The average tumor size of the Sal-miR-58-treated group was significantly decreased compared to that of the control group (Figure 4C,4D). Compared with the control group, the final tumor volume (Figure 4E) and tumor weight (Figure 4F) of the Sal-miR-58-treated group were significantly decreased. Similar to S. miltiorrhiza, Sal-miR-58 inhibited cancer development, suggesting that Sal-miR-58 is an active anti-cancer component of S. miltiorrhiza.
Sal-miR-58 attenuated angiogenesis and tumorigenesis in B16-xenografted tumors
The effect of Sal-miR-58 on angiogenesis and tumorigenesis was investigated by histological analysis and immunochemistry staining. Histological analyses of the heart, liver, spleen, kidney, and tumor tissues were performed; however, no significant differences between the two groups were found. A large number of necrotic tumor cells were observed in the Sal-miR-58-treated group, but these cells were rarely observed in the control group (Figure 5A). High levels of Sal-miR-58 were detected in the serum and tumors of the Sal-miR-58-treated group (Figure 5B,5C). Immunohistochemistry staining revealed that the expression of Ki-67, a proliferation marker, was significantly reduced in the Sal-miR-58-treated group compared with the control group, as were the expression levels of MMP-3 and VEGF (Figure 5D). Further, the fluorescence intensity of CD31, CD34, and KLF3 was decreased in the Sal-miR-58 treated group compared with that of the control group (Figure 5E). These results showed that Sal-miR-58 plays an active anti-cancer role in regulating angiogenesis and tumorigenesis.
Discussion
S. miltiorrhiza is a well-established medicinal plant with recognized antitumor activity (32,33), although its specific bioactive components and mechanisms of action remain incompletely elucidated. Building upon our prior findings that synthetic Sal-miR-58 suppresses chronic angiotensin II (Ang II) infusion-induced abdominal aortic aneurysm (AAA) formation in mice while inducing autophagy in vascular smooth muscle cells (VSMCs) and attenuating Ang II-triggered inflammatory responses both in vivo and in vitro (18), we hypothesize that Sal-miR-58 may exert potential anti-angiogenic effects. Critically, we demonstrate that Sal-miR-58 can cross species barriers to enter murine and HUVECs while maintaining structural stability and functional activity. Our study employs a logically coherent framework from plant miRNA discovery and characterization to cellular functional assays (inhibition of HUVEC proliferation/migration), mechanistic exploration (targeting the 3'-UTR of KLF3), and ultimately in vivo efficacy confirmation. This work establishes the first direct link between a specific Salvia miRNA (Sal-miR-58) and definitive antitumor functionality in mammalian systems, unequivocally confirming its role as a bioactive molecule with direct therapeutic effects, thereby providing pivotal functional evidence for the field.
The present study showed that Sal-miR-58 targets the 3'UTR of KLF3 and restricts tumor development in mice by inhibiting the proliferation and metastasis of endothelial cells. Sal-miR-58 possesses high stability in S. miltiorrhiza during the boiling process (18). A recent study showed that Sal-miR-58 suppresses chronic angiotensin II infusion-induced AAA formation in mice, induces autophagy in VSMCs, and attenuates the inflammatory response elicited by angiotensin II in vivo and in vitro (27). KLF3 is also involved in the development of tumor progression (34-36). The present study showed that Sal-miR-58 regulated KLF3 expression and inhibited the proliferation and metastasis of endothelial cells, impeding cancer progression. Further, Sal-miR-58 was shown to be the active anti-tumor component in S. miltiorrhiza.
This study also revealed the mechanism by which Sal-miR-58 attenuates angiogenesis and tumorigenesis. Specifically, this study showed that Sal-miR-58 binds to the 3'UTR of the KLF3 gene, inhibiting the protein level of KLF3 without affecting the mRNA level of KLF3. It also showed that KLF3 plays a crucial role in the anti-cancer effect of Sal-miR-58, inhibiting the proliferation and metastasis of endothelial cells, which in turn leads to the inhibition of tumor angiogenesis. Our previous study was the first to show that Sal-miR-58 induces autophagy and exerts anti-inflammatory, vasculoprotective effects by post-transcriptionally suppressing KLF3 (36).
We found that Sal-miR-58 targets KLF3, slowing cancer progression. In addition to Sal-miR-58, S. miltiorrhiza contains various miRNAs, such as Sal-miR-58, ath-miR159a, Sal-miR-43, mtr-miR319a-3p, Sal-miR-1, Sal-miR-2, gma-miR166u, zma-miR166h-3p, and cpa-miR166e.
Plant-derived exosome-like nanovesicles (PD-ELNs) serve as natural nanocarriers that effectively transport encapsulated genetic cargo, notably miRNAs, across species barriers into mammalian cells, highlighting their transformative promise as next-generation delivery platforms for RNA-based therapeutics (37). Viscum album L. (European mistletoe)-derived val-miR-218 has been demonstrated to exert significant antiproliferative effects against multiple tumor cell lines in vitro and display potent antitumor efficacy in osteosarcoma in vivo. Mechanistically, it modulates core cellular processes including cell cycle progression, DNA replication, and cellular morphology, thereby inducing G0/G1 phase arrest in osteosarcoma cells (38). Exogenous plant-derived gma-miR-159a, identified through functional screening of a microRNA library, attenuated hepatic stellate cell (HSC) activation and inflammation by suppressing glycogen synthase kinase-3 beta (GSK-3β)-mediated signaling pathways (25). Soybean (Glycine max)-derived gma-miR159a inhibits colorectal cancer cell proliferation by targeting the transcription factor 7 (TCF7) signaling cascade (29). Furthermore, the dose-response relationship of plant-derived miRNAs remains poorly defined. Excessively high doses may trigger nonspecific immune responses or off-target effects, while insufficient doses fail to achieve therapeutic efficacy (39). Currently, most research remains confined to in vitro cell experiments and animal models, lacking robust clinical validation in human subjects (40). Plant-derived miRNAs face suboptimal delivery efficiency. While their stability is enhanced by 3'-terminal methylation, high GC content, and encapsulation within plant exosome-like nanoparticles (ELNs) or extracellular vesicles (EVs), the miRNAs themselves remain highly susceptible to rapid degradation by ribonucleases (RNases) in plasma and tissues (41-43). This results in short half-lives and inadequate accumulation at therapeutically effective concentrations in target tissues (41-43). Optimizing delivery systems to improve the bioavailability of plant miRNAs is therefore essential to overcome current therapeutic limitations. This includes developing more stable, biocompatible carriers with stimuli-responsive release capabilities. Notably, plant-derived EVs represent a promising natural delivery platform. For instance, extracellular vesicle-like particles (EVLPs) from perilla leaves have been demonstrated to carry endogenous miRNA pab-miR396a-5p, with hydrogel formulations significantly enhancing their stability and transdermal delivery efficiency in psoriatic lesions, providing insights for localized tumor therapy (19). Although our current study identifies Sal-miR-58 as possessing anti-angiogenic activity, critical issues regarding its stability profile, safety parameters, delivery efficiency, and specific modification sites remain incompletely characterized. Therefore, future research will focus on addressing these challenges to advance the therapeutic development of Sal-miR-58 for oncology applications.
This study had several limitations. First, it did not explore the potential involvement of additional S. miltiorrhiza-derived miRNAs in anti-tumor activity. Thus, further research into their functional roles needs to be conducted. Second, beyond miRNAs, S. miltiorrhiza contains diverse bioactive components (e.g., polysaccharides, proteins, and small molecules), but the potential synergistic interactions among these constituents remain poorly characterized. Third, as a transcription factor, KLF3’s downstream signaling pathways have not been comprehensively characterized in this study. Fourth, the effect of Sal-miR-58 on KLF3 expression was not evaluated in the in vivo setting. Fifth, the investigation of Sal-miR-58’s anti-angiogenic effects is currently limited to murine models and in vitro cell experiments, and whether these findings translate to humans remains undetermined.
Conclusions
This study showed that Sal-miR-58 functions as an active anti-tumor component by targeting the 3'-UTR of KLF3, thereby suppressing endothelial cell proliferation and migration. This mechanism inhibits tumor angiogenesis, ultimately impeding tumor development. Thus, collectively these results show that Sal-miR-58 represents a natural antiangiogenic agent with therapeutic potential against cancer.
Acknowledgments
None.
Footnote
Reporting Checklist: The authors have completed the ARRIVE and MDAR reporting checklists. Available at https://tcr.amegroups.com/article/view/10.21037/tcr-2026-1-0022/rc
Data Sharing Statement: Available at https://tcr.amegroups.com/article/view/10.21037/tcr-2026-1-0022/dss
Peer Review File: Available at https://tcr.amegroups.com/article/view/10.21037/tcr-2026-1-0022/prf
Funding: This work was supported by
Conflicts of Interest: All authors have completed the ICMJE uniform disclosure form (available at https://tcr.amegroups.com/article/view/10.21037/tcr-2026-1-0022/coif). The authors have no conflicts of interest to declare.
Ethical Statement: The authors are accountable for all aspects of the work in ensuring that questions related to the accuracy or integrity of any part of the work are appropriately investigated and resolved. Animal experiments were approved by the animal ethical committee of the Animal Care and Use Committee of Hebei University (No. IACUC-2020XG006), in compliance with the protocols conformed to the Guidelines for the Care and Use of Laboratory Animals published by the National Institutes of Health.
Open Access Statement: This is an Open Access article distributed in accordance with the Creative Commons Attribution-NonCommercial-NoDerivs 4.0 International License (CC BY-NC-ND 4.0), which permits the non-commercial replication and distribution of the article with the strict proviso that no changes or edits are made and the original work is properly cited (including links to both the formal publication through the relevant DOI and the license). See: https://creativecommons.org/licenses/by-nc-nd/4.0/.
References
- Liu X, Zhang J, Yi T, et al. Decoding tumor angiogenesis: pathways, mechanisms, and future directions in anti-cancer strategies. Biomark Res 2025;13:62. [Crossref] [PubMed]
- Li S, Xu HX, Wu CT, et al. Angiogenesis in pancreatic cancer: current research status and clinical implications. Angiogenesis 2019;22:15-36. [Crossref] [PubMed]
- Li Y, Liu X, Dong Y, et al. Angiogenesis causes and vasculogenic mimicry formation in the context of cancer stem cells. Biochim Biophys Acta Rev Cancer 2025;1880:189323. [Crossref] [PubMed]
- Szlosarek P, Charles KA, Balkwill FR. Tumour necrosis factor-alpha as a tumour promoter. Eur J Cancer 2006;42:745-50. [Crossref] [PubMed]
- Zhou S, Zhang Y, Belmar J, et al. Stabilization of RUNX1 Induced by O-GlcNAcylation Promotes PDGF-BB-Mediated Resistance to CDK4/6 Inhibitors in Breast Cancer. Cancer Res 2025;85:1708-24. [Crossref] [PubMed]
- Yan J, Xiao G, Yang C, et al. Cancer-Associated Fibroblasts Promote Lymphatic Metastasis in Cholangiocarcinoma via the PDGF-BB/PDGFR-β Mediated Paracrine Signaling Network. Aging Dis 2024;15:369-89. [Crossref] [PubMed]
- Liu Q, Yu M, Lin Z, et al. COL1A1-positive endothelial cells promote gastric cancer progression via the ANGPTL4-SDC4 axis driven by endothelial-to-mesenchymal transition. Cancer Lett 2025;623:217731. [Crossref] [PubMed]
- Pu S, Liu T, Gao Y, et al. The role of tumor-associated endothelial cells in malignant progression and immune evasion of liver cancer. Int Immunopharmacol 2025;161:115013. [Crossref] [PubMed]
- Naito H, Iba T, Takakura N. Mechanisms of new blood-vessel formation and proliferative heterogeneity of endothelial cells. Int Immunol 2020;32:295-305. [Crossref] [PubMed]
- Daum S, Decristoforo L, Mousa M, et al. Unveiling the immunomodulatory dance: endothelial cells' function and their role in non-small cell lung cancer. Mol Cancer 2025;24:21. [Crossref] [PubMed]
- Viallard C, Larrivée B. Tumor angiogenesis and vascular normalization: alternative therapeutic targets. Angiogenesis 2017;20:409-26. [Crossref] [PubMed]
- Shahsuvaryan ML. Pharmacovigilance in intraocular antiangiogenic therapy. Cutan Ocul Toxicol 2025;44:118-25. [Crossref] [PubMed]
- Chen X, Guo J, Bao J, et al. The anticancer properties of Salvia miltiorrhiza Bunge (Danshen): a systematic review. Med Res Rev 2014;34:768-94. [Crossref] [PubMed]
- Yin Z, Wang X, Yang X, et al. Salvia miltiorrhiza in Anti-diabetic Angiopathy. Curr Mol Pharmacol 2021;14:960-74. [Crossref] [PubMed]
- Wang L, Ma R, Liu C, et al. Salvia miltiorrhiza: A Potential Red Light to the Development of Cardiovascular Diseases. Curr Pharm Des 2017;23:1077-97. [Crossref] [PubMed]
- Wang X, Yang Y, Liu X, et al. Pharmacological properties of tanshinones, the natural products from Salvia miltiorrhiza. Adv Pharmacol 2020;87:43-70. [Crossref] [PubMed]
- Han H, Qian C, Zong G, et al. Systemic pharmacological verification of Salvia miltiorrhiza-Ginseng Chinese herb pair in inhibiting spontaneous breast cancer metastasis. Biomed Pharmacother 2022;156:113897. [Crossref] [PubMed]
- Qin Y, Zheng B, Yang GS, et al. Salvia miltiorrhiza-Derived Sal-miR-58 Induces Autophagy and Attenuates Inflammation in Vascular Smooth Muscle Cells. Mol Ther Nucleic Acids 2020;21:492-511. [Crossref] [PubMed]
- Liu Y, Tao S, Zhang Z, et al. Perilla frutescens Leaf-Derived Extracellular Vesicle-Like Particles Carry Pab-miR-396a-5p to Alleviate Psoriasis by Modulating IL-17 Signaling. Research (Wash D C) 2025;8:0675.
- Link J, Thon C, Petkevicius V, et al. The Translational Impact of Plant-Derived Xeno-miRNA miR-168 in Gastrointestinal Cancers and Preneoplastic Conditions. Diagnostics (Basel) 2023;13:2701. [Crossref] [PubMed]
- Shi Y, Wei J, Nie Y, et al. Plant-derived miR166a-3p packaged into exosomes to cross-kingdom inhibit mammary cell proliferation and promote apoptosis by targeting APLNR gene. Int J Biol Macromol 2025;286:138470. [Crossref] [PubMed]
- Wang N, Qu S, Sun W, et al. Direct quantification of 3' terminal 2'-O-methylation of small RNAs by RT-qPCR. RNA 2018;24:1520-9. [Crossref] [PubMed]
- Zhang L, Chen T, Yin Y, et al. Dietary microRNA-A Novel Functional Component of Food. Adv Nutr 2019;10:711-21. [Crossref] [PubMed]
- Li H, Gao C, Liu C, et al. A review of the biological activity and pharmacology of cryptotanshinone, an important active constituent in Danshen. Biomed Pharmacother 2021;137:111332. [Crossref] [PubMed]
- Yu WY, Cai W, Ying HZ, et al. Exogenous Plant gma-miR-159a, Identified by miRNA Library Functional Screening, Ameliorated Hepatic Stellate Cell Activation and Inflammation via Inhibiting GSK-3β-Mediated Pathways. J Inflamm Res 2021;14:2157-72. [Crossref] [PubMed]
- Zhang L, Hou D, Chen X, et al. Exogenous plant MIR168a specifically targets mammalian LDLRAP1: evidence of cross-kingdom regulation by microRNA. Cell Res 2012;22:107-26. [Crossref] [PubMed]
- Yang GS, Zheng B, Qin Y, et al. Salvia miltiorrhiza-derived miRNAs suppress vascular remodeling through regulating OTUD7B/KLF4/NMHC IIA axis. Theranostics 2020;10:7787-811. [Crossref] [PubMed]
- Liu C, Xu M, Yan L, et al. Honeysuckle-derived microRNA2911 inhibits tumor growth by targeting TGF-β1. Chin Med 2021;16:49. [Crossref] [PubMed]
- Liu J, Wang F, Song H, et al. Soybean-derived gma-miR159a alleviates colon tumorigenesis by suppressing TCF7/MYC in mice. J Nutr Biochem 2021;92:108627. [Crossref] [PubMed]
- Percie du Sert N, Hurst V, Ahluwalia A, et al. The ARRIVE guidelines 2.0: Updated guidelines for reporting animal research. PLoS Biol 2020;18:e3000410. [Crossref] [PubMed]
- Shahid S, Kim G, Johnson NR, et al. MicroRNAs from the parasitic plant Cuscuta campestris target host messenger RNAs. Nature 2018;553:82-5. [Crossref] [PubMed]
- Zhao H, Han B, Li X, et al. Salvia miltiorrhiza in Breast Cancer Treatment: A Review of Its Phytochemistry, Derivatives, Nanoparticles, and Potential Mechanisms. Front Pharmacol 2022;13:872085. [Crossref] [PubMed]
- Qian C, Huang Y, Zhang S, et al. Integrated identification and mechanism exploration of bioactive ingredients from Salvia miltiorrhiza to induce vascular normalization. Phytomedicine 2025;138:156427. [Crossref] [PubMed]
- Shah H, Khan K, Badshah Y, et al. Unravelling the role of PRKCI and key-cancer related genes in breast cancer development and metastasis. Discov Oncol 2025;16:350. [Crossref] [PubMed]
- Fang R, Sha C, Xie Q, et al. Alterations of Krüppel-like Factor Signaling and Potential Targeted Therapy for Hepatocellular Carcinoma. Anticancer Agents Med Chem 2025;25:75-85. [Crossref] [PubMed]
- Li Y, Wang Y, Zou Q, et al. KLF3 Transcription Activates WNT1 and Promotes the Growth and Metastasis of Gastric Cancer via Activation of the WNT/β-Catenin Signaling Pathway. Lab Invest 2023;103:100078. [Crossref] [PubMed]
- Yan G, Xiao Q, Zhao J, et al. Brucea javanica derived exosome-like nanovesicles deliver miRNAs for cancer therapy. J Control Release 2024;367:425-40. [Crossref] [PubMed]
- Xie W, Delebinski C, Gürgen D, et al. Inhibition of osteosarcoma by European Mistletoe derived val-miR218. Extracell Vesicles Circ Nucl Acids 2023;4:306-22. [Crossref] [PubMed]
- Liu YD, Chen HR, Zhang Y, et al. Progress and challenges of plant-derived nucleic acids as therapeutics in macrophage-mediated RNA therapy. Front Immunol 2023;14:1255668. [Crossref] [PubMed]
- Dávalos A, Pinilla L, López de Las Hazas MC, et al. Dietary microRNAs and cancer: A new therapeutic approach? Semin Cancer Biol 2021;73:19-29. [Crossref] [PubMed]
- Li D, Yang J, Yang Y, et al. A Timely Review of Cross-Kingdom Regulation of Plant-Derived MicroRNAs. Front Genet 2021;12:613197. [Crossref] [PubMed]
- Li D, Yao X, Yue J, et al. Advances in Bioactivity of MicroRNAs of Plant-Derived Exosome-Like Nanoparticles and Milk-Derived Extracellular Vesicles. J Agric Food Chem 2022;70:6285-99. [Crossref] [PubMed]
- Lee TJ, Yuan X, Kerr K, et al. Strategies to Modulate MicroRNA Functions for the Treatment of Cancer or Organ Injury. Pharmacol Rev 2020;72:639-67. [Crossref] [PubMed]
(English Language Editor: L. Huleatt)

