Contribution of sphingomyelin phosphodiesterase acid-like 3B to the proliferation, migration, and invasion of ovarian cancer cells
Highlight box
Key findings
• High SMPDL3B expression was linked not only to increased proliferation of ovarian cancer cells, but also enhanced migration and invasion.
• SMPDL3B functioned as a downstream target of ACER2 in ovarian cancer.
What is known and what is new?
• Effective identification of prognostic biomarkers holds the potential to enhance ovarian cancer diagnosis and treatment.
• SMPDL3B as a novel diagnostic marker for ovarian cancer. Our new finding is that SMPDL3B promoted ovarian cancer cell migration and invasion.
What is the implication, and what should change now?
• SMPDL3B gene expression was negatively associated with the overall survival and progression-free survival of patients with ovarian carcinoma.
• Elevated SMPDL3B contributes to the proliferation, migration, and invasion of ovarian carcinoma cells.
• SMPDL3B may function downstream of ACER2.
Introduction
Ovarian cancer is the third most common malignant cancer affecting the female reproductive system, following cervical and uterine cancers. It is associated with highest mortality rate among all gynecological cancers, posing a serious threat to women’s lives (1,2). Notably, family history and genetic syndromes are key risk factors for ovarian cancer (3,4). At present, transvaginal ultrasound and blood sampling for cancer antigen 125 (CA-125) tumor marker assessment are the primary diagnostic methods for ovarian cancer. However, the aggressive metastasis and challenges in achieving radical cure make ovarian cancer particularly formidable. Moreover, the asymptomatic nature of ovarian cancer in its early stages results in over three-quarter of patients being diagnosed at an advanced stage, contributing to poor prognoses (5). Effective identification of prognostic biomarkers holds the potential to enhance ovarian cancer diagnosis and treatment, and thus there this an urgent need to identify and develop these biomarkers.
Eukaryotic cell membranes mainly comprise sphingolipids and cholesterol, which play essential roles in regulating cellular signaling pathways (6). Sphingomyelin phosphodiesterase acid-like 3B (SMPDL3B) is involved in Toll-like receptor signaling and adenosine triphosphate (ATP) polypeptide regulation (7). Additionally, SMPDL3B is responsible for the terminal differentiation of glomerular cells, activation of integrin, and the migration and survival of specialized podocytes (8,9). Studies have indicated that SMPDL3B levels regulate cellular lipid content and macrophage flexibility and are implicated in radiation-induced renal podocyte injury through the induction of sphingolipid ceramide (9-11). Serving both as a hydrolase and a sphingomyelin phosphodiesterase, SMPDL3B regulates sphingolipid differentiation (12). However, its impact on ovarian cancer remains unclear. Previous data support the regulatory role of human alkaline ceramidase 2 (ACER2) in cellular ceramide hydrolysis and cancer cell proliferation. ACER2 upregulation is associated with tumor growth, while its knockdown suppresses cell growth and migration, increasing SMPDL3B expression levels. Notably, SMPDL3B has been shown to drive the proliferation, migration, and invasion of hepatocellular carcinoma through the ACER2 pathway (7) and is a potential marker for prostate cancer screening and prediction (13).
In this study, we aimed to identify target genes that are markedly upregulated in ovarian cancer and associated with poor prognosis through bioinformatics analysis. Furthermore, we sought to characterize the biological functions of ovarian cancer cells and the potential mechanisms underlying ovarian cancer pathogenesis in order to offer new insights for the clinical diagnosis and treatment of this challenging disease. We present this article in accordance with the TRIPOD and MDAR reporting checklists (available at https://tcr.amegroups.com/article/view/10.21037/tcr-24-309/rc).
Methods
Materials and instruments
The materials and instruments used in our study were the following: high-glucose Dulbecco’s Modified Eagle Medium (DMEM) (cat. no. CM1001; Zhongkemaichen Beijing Science and Technology, Beijing, China), fetal bovine serum (FBS) (cat. no. CS002; Zhongkemaichen Beijing Science and Technology, Beijing, China), Lipofectamine 3000 (cat. no. L3000075; Invitrogen, Thermo Fisher Scientific, Waltham, MA, USA), TRIzol (cat. no. 15596026; Invitrogen), penicillin and streptomycin (cat. no. 132-98-9; Sigma-Aldrich, St. Louis, MI, USA), cell count kit-8 (CCK-8) (cat. no. CA1210; Soleibo Technology, Beijing, China), HiScript II Q RT SuperMix for qPCR (+g DNA wiper; cat. no. R233-01; Nanjing Vazyme Biotech Co., Ltd., Nanjing, China), ChamQ Universal SYBR qPCR Master Mix Kit (cat. no. Q312-02/03; Vazyme Biotech), a Type-371 CO2 Incubator (cat. no. V143463; Thermo Fisher Scientific), and a LightCycler 480 real-time polymerase chain reaction (RT-PCR) machine (Roche Diagnostics, Basel, Switzerland).
Bioinformatics analysis
The genome-wide expression and survival data for ovarian carcinoma cases were obtained from The Cancer Genome Atlas (TCGA) database, and the ovarian carcinoma genome expression was obtained from the Genotype-Tissue Expression (GTEx) database. Additionally, we extracted information on 2,059 secreted proteins detected in peripheral blood from the MetaSecKB database. Employing the “limma” package of R software (The R Foundation for Statistical Computing), we determined the differential expression of the 2,059 secreted proteins, which culminated in the selection of target genes of interest. Subsequently, we used data from 426 cancer samples and 88 control samples to draw box plots of the identified genes via R package “ggplot2”. Finally, we determined the correlation of overall survival (OS) and progression-free survival (PFS) with the identified genes using clinical data from TCGA.
Cell lines and cell culture
The human ovarian carcinoma cell lines used in our study included the following: Caov-3 cells [cat. no. CTCC-400-0069; China Center for Type Culture Collection (CCTCC), Wuhan, China], characterized as human poorly differentiated ovarian clear cell carcinoma cells; SK-OV-3 cells (cat. no. CTCC-001-0011; CCTCC); and HEY cell lines (cat. no. CTCC-400-0122; CCTCC). The three cell types tested negative for Mycoplasma, bacteria, yeast, and fungi. The cells were cultured in DMEM supplemented with 10% (v/v) FBS and 100 U/mL of penicillin/streptomycin and were maintained in a 5% CO2 incubator at 37 ℃. The short tandem repeat (STR) validation and Mycoplasma detection results for all cell lines were confirmed.
Primary cell culture and extracellular vesicle extraction
Fresh tumor tissue was dissected from surrounding adipose and connective tissues and subjected to two rounds of washing with a designated solution. Subsequently, the tissue was sliced into thin sections with a blade to precipitate the shedding of numerous epithelial cells. After the shed cells were washed, they were introduced into a complete culture medium to procure a refined upper layer of cells. These cells are then cultured in a suitable vessel at 37 ℃ under 5% CO2, with regular medium renewal occurring every 2–3 days. After 7–10 days, the epithelial cells had consistently formed into a monolayer.
Upon achieving a tumor cell growth convergence rate of 85–95%, the culture medium was harvested to isolate the cell culture supernatant. This supernatant underwent a sequential process involving membrane filtration to remove larger particles, followed by ultrafiltration and centrifugation to concentrate the extracellular vesicles. The resulting centrifuged ultrafiltration solution was combined with a 10–12 w/v% polyethylene glycol solution at a 1:1 ratio based on volume, thoroughly mixed, and subsequently subjected to centrifugation at 4 ℃. The resultant precipitate constituted the isolated extracellular vesicle.
Construction of stable knockdown ovarian cancer cell lines
Within 24 hours after cell passage, the complete medium was replaced with serum/antibiotics-free medium in a six-well plate with about an 80% cell density. Transfection reagent Lipofectamine 3000 was mixed with both empty plasmids [short hairpin RNA (shRNA), Thermo Fisher Scientific] and the knockdown plasmids (sh-SMPDL3B#1, sh-SMPDL3B#2, sh-ACER2 + SMPDL3B; Thermo Fisher Scientific) to form cation complexes. The transfection medium was replaced with fresh complete medium after 6–8 hours of incubation with the cation complexes in the six-well plate. The cells were then screened in DMEM medium supplemented with G418 (cat. no. GL0001; Baiao Leibo Technology, Beijing, China) for 3 weeks after 48 hours of transfection. Following this period, selected clones were imaged under a fluorescence microscope, and surviving cell clusters were isolated to establish stable knockdown cell lines. The knockdown efficiency was determined via western blot analysis.
CCK-8 cell proliferation assay
Subsequent to trypsinization, 1,000 cells were seeded into 96-well plates and then subjected to the aforementioned transfection process. On the first day posttransfection, a 10-µL aliquot of medium and 10 µL of CCK-8 mixture were added to the transfected cells, which were then incubated for 1 hour at 37 ℃. The proliferation kinetics of the cells were measured and graphed through the measurement of absorbance via optical density (OD) at 450 nm. The experiment was repeated three times independently.
Cell migration and invasion assays
Prior to the cell invasion experiment, Matrigel was embedded in the upper chamber of the transwell. Approximately 2×104 cells suspended in 100 µL of serum-free medium were added to the upper chamber, while the lower chamber was supplemented with 600 µL of DMEM containing 20% FBS to induce chemotaxis, prompting tumor cells to migrate toward the nutrient-rich lower chamber. The quantification of cells entering the lower chamber could provide an assessment of the migration ability of the tumor cells.
Following a 24-hour incubation, cells on the surface of the upper chamber were removed. Subsequently, the remaining cells were fixed with 4% paraformaldehyde for 15 minutes at room temperature, stained with 0.1% crystal violet overnight, and washed with water. The stained cells were then visualized and quantified using a microscope. This experiment was repeated three times.
Cell scratch assay
Upon reaching confluency in a six-well plate, the cells were trypsinized, and a 200-µL pipette tip was used to create a uniform break in the monolayer after the cells were completely confluent. Subsequently, the disrupted cells were then cultured in medium devoid of FBS. To monitor cell migration, the cells were visually assessed and imaged under a microscope at 0, 24, and 48 hours after scratch formation. The extent of migration was quantified by measuring and documenting the distance covered across the blank area. The experiment was repeated three times.
RNA extraction and quantitative RT-PCR assay
The extraction of total RNA from cells was carried out using TRIzol reagent. Reverse transcription was performed as per the manufacturer’s instructions using the HiScript II Q RT SuperMix for qPCR (+g DNA wiper) kit (Vazyme Biotech). Following reverse transcription, quantitative RT-PCR experiments were performed with the ChamQ Universal SYBR qPCR Master Mix kit (Vazyme Biotech). The obtained values were normalized to the internal reference gene GAPDH for each parallel experiment. The quantitative RT-PCR primers for SMPDL3 in this study were as follows: forward—5'-TTTTCCTGGCTAACTGGGGAG-3'; reverse—5'-GGATACCTTGTAGTCAGGGTCAA-3'. Meanwhile, those for GAPDH were as follows: forward—5'-GGAGCGAGATCCCTCCAAAAT-3'; reverse—5'-GGCTGTTGTCATA CTTCTCATGG-3'.
Western blotting
The cells were washed with ice-cold phosphate-buffered saline (PBS) thrice before being collected into a 1.5-mL Eppendorf tube. Subsequently, the cells were lysed in radioimmunoprecipitation assay (RIPA) buffer for 10 minutes on ice. Following this, the lysed cells were centrifugated at 14,000 rpm for 10 minutes at 4 ℃ to remove the cell debris, and the supernatants were transferred to a new Eppendorf tube. The protein concentration was detected with bicinchoninic acid (BCA) kit, after which the protein samples were uniformly diluted. The diluted cell lysates were mixed with 2× Laemmli sample buffer, boiled for 10 min at 95 ℃, and subsequently loaded into the wells of a sodium dodecyl sulfate-polyacrylamide (SDS) gel for electrophoresis before being transferred to polyvinylidene fluoride (PVDF) membranes. The membranes were incubated with 5% dry milk diluted in PBS for 1 hour at room temperature and later subjected to successive incubations with specific primary and corresponding secondary antibodies for 1 hour each at room temperature. Finally, they were imaged with a chemiluminescence imaging system.
Anti-SMPDL3B antibody (1:1,000 dilution; cat. no. ab30912) and anti-ACER2 antibody (1:1,000 dilution; cat. no. ab282276) were purchased from Abcam (Cambridge, UK), anti-GAPDH antibody (1:2,500 dilution; cat. no. ab9485) was purchased from Cell Signaling Technology (CST; Danvers, MA, USA), goat anti-rabbit/mouse immunoglobin G (IgG) horseradish peroxidase–conjugated antibody was purchased from Zhongshan Jinqiao Biotechnology (Beijing, China), and SMPDL3B shRNA plasmid (m) was purchased from Santa Cruz Biotechnology (cat. no. sc-76526-SH; Santa Cruz, CA, USA).
Clinical samples of patients with ovarian cancer
Twenty samples of ovarian tissue and adjacent normal tissue were selected from gynecological surgeries conducted at Fujian Provincial Hospital between February 2020 and October 2020. All patients with ovarian cancer had primary cancer and were aged between 51 and 69 years, with an average age of 58.95±6.83 years. The inclusion criteria for patients were as follows: (I) confirmation of ovarian cancer tissue diagnosis through postoperative pathological examination; (II) absence of any prior adjuvant therapies such as radiotherapy, chemotherapy, and immunotherapy before surgery; and (III) availability of comprehensive clinical data. Meanwhile, the exclusion criteria were the following: (I) concurrent malignant cancers, (II) severe liver and renal dysfunction, (III) severe immunodeficiency, and (IV) severe infectious diseases. All patients received surgical treatment, and during the operation, cancer tissue and corresponding paracancerous tissue (more than 2.5 cm distant from the cancer tissue) were collected. All samples were snap-frozen in liquid nitrogen and stored within a −80 ℃ refrigerator. This study was reviewed and approved by the Ethics Review Committee of Fujian Provincial Hospital (approval No. K2020-01-031) and was conducted according to the declaration of Helsinki (as revised in 2013). All enrolled patients signed informed consent form.
Statistical analysis
The statistical analysis and visualizations were performed using R v. 3.6.1 and GraphPad Prism 8.0 software (GraphPad Software, Inc., La Jolla, CA, USA). The obtained data are presented as the mean ± standard deviation (SD). Analysis of variance (ANOVA) was employed for comparisons among multiple groups, while measurement data were analyzed with the t-test and were compared with ANOVA and the Bonferroni multiple comparison test. Correlations between variables were determined via Pearson correlation coefficients. To assess the differences in the OS between the two groups, Kaplan-Meier analysis was conducted. All P values were calculated as two-sided, and those less than 0.05 were defined as statistically significant. All experiments were conducted as three independent parallel experiments.
Results
SMPDL3B as a novel diagnostic marker for ovarian cancer
We downloaded genome-wide expression and survival data of ovarian cancer cases, normal ovarian tissue expression data from the GTEx database, and 2,059 secreted proteins in tissue samples from the MetaSecKB database. Using the “limma” package in R software, we extracted the differential expression results for the 2,059 secreted proteins and depicted the results in a volcano plot. The selected cutoff value was [|log2 fold change (FC)| >1 and P<0.05], with red denoting a significantly high expression, green denoting significantly low expression, and gray denoting nonsignificant genes (Figure 1A). We selected target genes meeting the expected requirements [log2FC >4.2 and −log10(P value) >47], including SMPDL3B, PTGS1, and IL4I1 (Figure 1A).
Using the “ggplot2” package in R, we generated a box plot depicting the expression of the SMPDL3B gene in 426 cancer samples and 88 control samples, revealing a significant increase in SMPDL3B (Figure 1B). According to the clinical data from TCGA, we constructed forest maps illustrating the OS and PFS of SMPDL3B, PTGS1, and IL4I1. Our analysis revealed that SMPDL3B exhibited the most positive correlation with the OS and PFS of ovarian cancer among the three genes, leading to the selection of SMPDL3B as the final target gene (Figure 1C,1D). To determine the functional significance of SMPDL3B in ovarian cancer, Gene Ontology (GO) annotation and Kyoto Encyclopedia of Genes and Genomes (KEGG) pathway enrichment analysis were performed on the co-expressed genes of SMPDL3B, as shown in Figure S1.
SMPDL3B gene expression was negatively associated with the OS and PFS of patients with ovarian carcinoma
To investigate the connection between the expression level of SMPDL3B and the clinical prognosis of ovarian carcinoma, we first drew a line graph using the clinical data of patients with ovarian cancer and the expression of SMPDL3B from TCGA database. The data revealed a negative correlation between the expression of the SMPDL3B and the survival rate of patients with ovarian cancer (Figure 2A). Subsequently, statistical analysis was conducted to investigate the association between SMPDL3B gene, OS, and PFS in ovarian carcinoma. As shown in Figure 2B,2C the OS and PFS of ovarian cancer patients in the SMPDL3B high-expression group were significantly worse than those in the low-expression group, indicating that the prognosis of ovarian cancer was significantly negatively associated with SMPDL3B (P<0.05).
SMPDL3B was upregulated in ovarian cancer
To explore the expression levels of the SMPDL3B gene in patients with ovarian cancer, we conducted Western blot analysis of SMPDL3B protein levels in ovarian cancer tissues and adjacent normal tissues obtained from 20 patients with ovarian cancer. Intriguingly, our data showed significantly higher translation levels of SMPDL3B in the ovarian cancer tissues compared to the normal tissues (Figure 3A,3B; P<0.0001). Furthermore, we performed quantitative RT-PCR to evaluate the expression levels of SMPDL3B in the ovarian cancer lesions, with the data demonstrating an increase in SMPDL3B gene expression in ovarian cancer tissues, consistent with the results of the Western blot experiments (Figure 3C; P<0.01). Subsequently, primary cells were isolated from the ovarian cancer tissues and cultured for 0.5, 1, 2, 4, and 8 hours, after which the supernatant was collected to extract exosomes for the assessment of SMPDL3B protein levels via Western blotting. Additionally, as the culture time of the primary cells obtained from ovarian cancer tissues elapsed, the SMPDL3B protein levels increased (Figure 3D,3E; P<0.05). Taken together, these results suggest that the transcription and translation levels of SMPDL3B are increased in ovarian carcinoma and are positively correlated with the culture time of primary cells derived from ovarian cancer.
SMPDL3B promoted ovarian cancer cell proliferation
We conducted quantitative RT-PCR experiments to measure the messenger RNA (mRNA) levels of SMPDL3B in Caov-3, SK-OV-3, and HEY cell lines (Figure 4A; P<0.0001). Due to the high expression level of SMPDL3B, we selected the SK-OV-3 and HEY cell lines for subsequent functional experiments. Furthermore, we constructed SMPDL3B low-expression cell lines using knockout assays based on these two cell lines (Figure 4B,4C; P<0.0001). In addition, CCK-8 cell proliferation assays showed that specific SMPDL3B shRNA transfection significantly reduced the proliferation of SK-OV-3 and HEY cells (Figure 4D,4E; P<0.05). Based on these compelling results, we could conclude that the SMPDL3B gene promotes the proliferation of ovarian cancer cells within ovarian cancer cell lines.
SMPDL3B promoted ovarian cancer cell migration and invasion
Based on the previous data demonstrating heightened SMPDL3B levels in ovarian carcinoma patients and correlations with poor OS and PFS time, we hypothesized that SMPDL3B may promotes the migration and invasion of carcinoma cells. To investigate the functional role of SMPDL3B in the migration and invasion of ovarian cancer cells, we constructed SMPDL3B gene stable knockdown cells derived from SK-OV-3 and HEY cell lines. The results from scratch experiments showed that decreased SMPDL3B expression significantly inhibited the migration of ovarian cancer cells, with SMPDL3B#2 demonstrating a notable inhibitory effect on the proliferation of SK-OV-3 and HEY (Figure 5A,5B; P<0.01). Furthermore, transwell assay was used to assess the function of the SMPDL3B gene in cell migration, with the data indicating that decreased SMPDL3B expression reduced ovarian cancer cell migration (Figure 5C,5D; P<0.01). Additionally, the Transwell Matrigel experiment confirmed that reduced SMPDL3B expression inhibited the invasion of ovarian cancer cells, with SMPDL3B#2 demonstrating a substantial inhibitory effect on the invasion of SK-OV-3 and SMPDL3B#1 exerting a significant inhibitory effect on the invasion of HEY (Figure 5E,5F; P<0.01). Collectively, our results point to the role of SMPDL3B in promoting the migration and invasion of ovarian cancer cells.
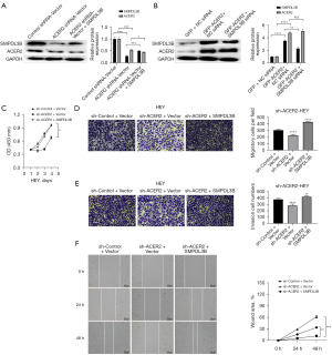
SMPDL3B functioned as a downstream target of ACER2 in ovarian cancer
Recent a study has clarified the role of ACER2 in the regulation of cellular ceramide hydrolysis. It has been observed that ACER2 positively regulates the expression of SMPDL3B, a known carcinogenic gene, at the mRNA level, and that SMPDL3B acts downstream of ACER2 (11). This suggests that SMPDL3B may serve as a downstream target of ACER2, holding importance in the progression of ovarian cancer. In our study, ACER2 knockdown led to a downregulation of SMPDL3B protein, while conversely, overexpression of SMPDL3B alleviated the inhibitory effects of ACER2 (Figure 6A; P<0.05). Furthermore, overexpression of ACER2 induced an upregulation of SMPDL3B protein expression, and interference with SMPDL3B resulted in a reduction of this upregulation (Figure 6B; P<0.01). The results of CCK-8, transwell and cell scratch assays showed that downregulation of ACER2 significantly inhibited cell proliferation, migration and invasion. And overexpression of SMPDL3B could counteract the inhibitory effect of ACER2 downregulation on these cellular processes (Figure 6C-6F; P<0.05). Overall, these findings suggest that ACER2 may have therapeutic potential as a target in ovarian cancer cases characterized by high SMPDL3B expression.
Discussion
The findings of this study strongly suggest that SMPDL3B is highly expressed in the tissue of patients with ovarian cancer and is associated with poor prognosis, pointing to SMPDL3B as a potential prognostic marker for ovarian cancer. Furthermore, the data demonstrated that reducing SMPDL3B levels considerably inhibited the proliferation, migration, and invasion of ovarian cancer cells, supporting its potential as a therapeutic target. Our findings further show that SMPDL3B may be involved in the signaling pathway upstream of ACER2. Our experiments also revealed that ACER2 knockdown inhibited ovarian cancer, potentially due to the high expression level of SMPDL3B induced by increasing cancer cell proliferation, migration, and invasion. In addition, the function of SMPDL3B is not limited to this. GO and KEGG pathway analysis shows that SMPDL3B is associated with various cell structures, participating in intracellular body activity and ubiquitin mediated protein hydrolysis processes. In addition, SMPDL3B also participates in autophagy in the cell cycle, suggesting that high expression of SMPDL3B in ovarian cancer may help cancer cells escape protein hydrolysis and autophagy pathways, thereby causing ovarian cancer cell proliferation. Therefore, our next step will focus on the key role of SMPDL3B in ovarian cancer cell proliferation, and verify its specific mechanisms involved in cell cycle autophagy and protein hydrolysis through experiments. This can be achieved by gene knockout, overexpression, or inhibition of SMPDL3B expression to observe changes in ovarian cancer cell proliferation and validate its effectiveness as a drug target. Thus, ACER2 may be a potential therapeutic target in patients with ovarian cancer who have high levels of the SMPDL3B protein. Given the high mortality rates associated with ovarian cancer, there is an urgent need to identify effective prognostic markers and thereby improve diagnosis and treatment (12,13). Our study highlights the limitations of current detection methods, such as imaging examination, endocrine examination, and serum tumor markers detection, particularly their poor specificity. In contrast, the proposed SMPDL3B gene has the potential to serve as a new prognostic marker for diagnosing ovarian cancer, offering promise for enhancing the efficacy of diagnosis and treatment in women afflicted by this challenging disease.
Our finding of the substantial elevation of SMPDL3B levels in ovarian cancer tumor tissues also points to the important function of SMPDL3B in ovarian cancer. Importantly, this observation aligns with similar results detected in other solid and nonsolid tumors, such as prostate cancer, hepatocellular carcinoma, and acute myeloid leukemia (7,14,15). Notably, there is evidence associating high SMPDL3B expression in vivo with poor prognosis in prostate cancer, while inhibition of SMPDL3B has been demonstrated to have a detrimental effect on the growth of acute myeloid leukemia cells. Our data thus indicate that SMPDL3B may serve as a robust prognostic indicator and potential therapeutic target for human cancers. However, comprehensive investigations are required to fully elucidate its importance in other type of carcinomas.
The SMPDL3B was initially identified as a glycosylphosphatidylinositol (GPI)-anchored factor (16,17), and subsequent discoveries have shed light on its crucial biological functions. Notably, as a phosphodiesterase, SMPDL3B plays a vital role in lipid regulation and fluidity (9,18). Moreover, it has been implicated in cellular activities including cellular immunity and cell injury (10,11,19). Recent findings have indicated that increased SMPDL3B levels are associated with poor survival in patients with prostate carcinoma and that knockdown of SMPDL3B also reduces the migration of PC317 cells, a human prostate cancer cell line (15). These findings provide a new perspective regarding the role of SMPDL3B, particularly in malignancies. Despite these discoveries, the specific role of SMPDL3B in malignancies, particularly in the development of ovarian carcinoma, has remained largely unknown. We hypothesized that the SMPDL3B gene may serve as a new diagnostic marker for the detection of ovarian cancer. Subsequently, through bioinformatics methods, we found there to be an increased expression of SMPDL3B in ovarian cancer lesions compared to adjacent nontumor tissues. Additionally, through statistical analysis of databases, we found that increased expression of SMPDL3B was associated with the prognosis of patients with cancer, suggesting its potential use as a prognostic indicator for cancer determination. Importantly, we also proved that downregulation of SMPDL3B inhibited the proliferation, migration, and invasion of ovarian carcinoma cells, suggesting that SMPDL3B may be a novel target for ovarian carcinoma treatment.
In addition to its role in hydrolyzing sphingomyelin, SMPDL3B is known to recognize ATP as a potential substrate (20). Considering the stimulation of carcinoma cell metabolism by ATP consumption (21) and the ability of SMPDL3B to hydrolyze ATP in promoting the proliferation of carcinoma cells, we believe this may constitute another crucial mechanism through which SMPDL3B promotes the emergence and progression of ovarian carcinoma. Additionally, SMPDL3B has been shown to block Toll-like receptor-regulated responses, thus inhibiting innate immune responses (10). We hypothesize that ACER2 induces tumorigenesis through SMPDL3B, as there is substantial evidence supporting the contribution of innate cells in the host defense against cancer cells. Taken together, these data strongly support the notion that SMPDL3B is upregulated in ovarian cancer.
Sphingolipids are essential components of cell membranes and are critically involved in the pathogenesis of carcinoma. Endogenous and biologically active sphingolipid ceramides have been shown to inhibit the proliferation of numerus tumors. Sphingosine is produced from ceramide hydrolyzation by ACER2. Additionally, ACER2 also regulates cellular activities, such as autophagy, DNA damage, and apoptosis (22,23), and there is pertinent evidence indicating that ACER2 can promote tumor cell growth (24). Although ACER2 is recognized as an important component in inducing cellular ceramide hydrolysis to influence carcinoma cell replication, the specific mechanisms related to ovarian carcinoma are not well established. Notably, high levels of ACER2 have been reported in hepatocellular carcinoma, and it has been found that the ACER2-SMPDL3B complex promotes the development of hepatocellular carcinoma by promoting ceramide hydrolysis and the production of the blood-derived chemical signal sphingosine-1-phosphate (S1P) (9). Additionally, several studies have demonstrated that ACER2 is associated with the proliferation, apoptosis, DNA damage, and autophagy in various cancer cells (25-28).
Despite the insights garnered from this investigation, there were some limitations to our study. First, some issues in examining the function and mechanism of SMPDL3B in ovarian cancer pathogenesis should be noted. The relatively small number of tissue samples used in the study and the reliance on TCGA as the only resource for confirming SMPDL3B’s role as a prognostic indicator in ovarian carcinoma are both valid concerns. Recruiting a larger cohort of patients with ovarian cancer in future studies will be essential to conducting a more comprehensive analysis of the relationship between SMPDL3B levels and patient outcomes, including OS and disease-free survival. Additionally, further investigation into the expression level changes of the SMPDL3B gene in ovarian carcinoma tissues would be beneficial. Furthermore, while our study provides evidence supporting the role of SMPDL3B as a prognostic marker and a potential therapeutic target in ovarian carcinoma, we recognize the need for a deeper exploration into the underlying mechanisms. It is indeed crucial to conduct more sophisticated experiments such as protein–protein interaction studies, RNA sequencing, and mass spectrometry to better understand how SMPDL3B promotes the progression of ovarian carcinoma. By acknowledging these limitations and the need for further research, our study sets the stage for important future investigations that will contribute to a more thorough understanding of SMPDL3B and its significance in ovarian carcinoma.
In the field of oncology, research on ovarian cancer has always been a focus of attention for researchers. Our study found that SMPDL3B affects the proliferation, migration, and invasion of ovarian cancer. This study not only reveals the important role of SMPDL3B in the development of ovarian cancer, but also delves into its correlation with the tumor microenvironment, providing new ideas for future drug development. Firstly, SMPDL3B is a protein closely related to cellular signaling and gene expression regulation. In ovarian cancer, the expression level of SMPDL3B is often abnormally elevated, which is closely related to its key role in cancer cell proliferation, migration, and invasion. By regulating relevant signaling pathways, SMPDL3B can significantly promote the malignant transformation of ovarian cancer cells, thereby accelerating tumor development. The tumor microenvironment is a complex ecosystem that includes tumor cells, immune cells, stromal cells, and various bioactive molecules. These components interact with each other and together affect the occurrence, development, and metastasis of tumors. SMPDL3B indirectly alters the homeostasis of the tumor microenvironment by influencing the biological behavior of tumor cells. Meanwhile, some factors in the tumor microenvironment can also regulate the expression of SMPDL3B, forming an interactive cycle. This interaction is of great significance for the progression of ovarian cancer. On the one hand, overexpression of SMPDL3B may lead to tumor cell resistance to treatment, reducing treatment efficacy; On the other hand, changes in the tumor microenvironment may also promote the spread and metastasis of tumor cells, further exacerbating the condition. In response to this issue, future drug development goals should focus on the following aspects: firstly, developing drugs that can specifically inhibit the activity of SMPDL3B to block its role in the development of ovarian cancer; The second is to study how to inhibit the progression of ovarian cancer by regulating the tumor microenvironment, such as by enhancing the activity of immune cells or altering the secretion function of stromal cells; The third is to explore a combined treatment plan that combines the above two strategies to improve treatment effectiveness and reduce side effects.
Of course, achieving these goals requires in-depth research and extensive experimental verification by researchers. However, I believe that with the continuous progress of science and technology and the accumulation of clinical data, we will definitely be able to find more effective treatment strategies, bringing better hope for the survival of ovarian cancer patients.
Conclusions
The results from this study are significant, as they demonstrated increased SMPDL3B levels in primary ovarian carcinoma lesion compared to nontumor tissues. Furthermore, the evidence suggests that elevated SMPDL3B contributes to the proliferation, migration, and invasion of ovarian carcinoma cells. Notably, the identification of ACER2 as an upregulator of SMPDL3B in ovarian carcinoma cells implies that SMPDL3B may function downstream of ACER2. This highlights the potential of the ACER2/SMPDL3B signaling pathway in regulating the emergence and progression of ovarian carcinoma. The implications of these results are substantial and justify further research into the ACER2/SMPDL3B pathway and its specific role in the pathogenesis of ovarian carcinoma. These investigations have the potential to identify novel prognostic markers and therapeutic targets for ovarian cancer, offering new avenues for improving patient outcomes.
Acknowledgments
Funding: None.
Footnote
Reporting Checklist: The authors have completed the TRIPOD and MDAR reporting checklists. Available at https://tcr.amegroups.com/article/view/10.21037/tcr-24-309/rc
Data Sharing Statement: Available at https://tcr.amegroups.com/article/view/10.21037/tcr-24-309/dss
Peer Review File: Available at https://tcr.amegroups.com/article/view/10.21037/tcr-24-309/prf
Conflicts of Interest: All authors have completed the ICMJE uniform disclosure form (available at https://tcr.amegroups.com/article/view/10.21037/tcr-24-309/coif). The authors have no conflicts of interest to declare.
Ethical Statement: The authors are accountable for all aspects of the work in ensuring that questions related to the accuracy or integrity of any part of the work are appropriately investigated and resolved. This study was reviewed and approved by the Ethics Review Committee of Fujian Provincial Hospital (approval No. K2020-01-031) and was conducted according to the declaration of Helsinki (as revised in 2013). All enrolled patients signed informed consent form.
Open Access Statement: This is an Open Access article distributed in accordance with the Creative Commons Attribution-NonCommercial-NoDerivs 4.0 International License (CC BY-NC-ND 4.0), which permits the non-commercial replication and distribution of the article with the strict proviso that no changes or edits are made and the original work is properly cited (including links to both the formal publication through the relevant DOI and the license). See: https://creativecommons.org/licenses/by-nc-nd/4.0/.
References
- Siegel RL, Miller KD, Jemal A. Cancer statistics, 2020. CA Cancer J Clin 2020;70:7-30. [Crossref] [PubMed]
- Banerjee S, Drapkin R, Richardson DL, et al. Targeting NaPi2b in ovarian cancer. Cancer Treat Rev 2023;112:102489. [Crossref] [PubMed]
- Klionsky DJ, Abdel-Aziz AK, Abdelfatah S, et al. Guidelines for the use and interpretation of assays for monitoring autophagy (4th edition)(1). Autophagy 2021;17:1-382.
- Havasi A, Cainap SS, Havasi AT, et al. Ovarian Cancer-Insights into Platinum Resistance and Overcoming It. Medicina (Kaunas) 2023;59:544. [Crossref] [PubMed]
- Ma H, Tian T, Cui Z. Targeting ovarian cancer stem cells: a new way out. Stem Cell Res Ther 2023;14:28. [Crossref] [PubMed]
- Zhukov A, Popov V. Eukaryotic Cell Membranes: Structure, Composition, Research Methods and Computational Modelling. Int J Mol Sci 2023;24:11226. [Crossref] [PubMed]
- Liu B, Xiao J, Dong M, et al. Human alkaline ceramidase 2 promotes the growth, invasion, and migration of hepatocellular carcinoma cells via sphingomyelin phosphodiesterase acid-like 3B. Cancer Sci 2020;111:2259-74. [Crossref] [PubMed]
- Fornoni A, Sageshima J, Wei C, et al. Rituximab targets podocytes in recurrent focal segmental glomerulosclerosis. Sci Transl Med 2011;3:85ra46. [Crossref] [PubMed]
- Yoo TH, Pedigo CE, Guzman J, et al. Sphingomyelinase-like phosphodiesterase 3b expression levels determine podocyte injury phenotypes in glomerular disease. J Am Soc Nephrol 2015;26:133-47. [Crossref] [PubMed]
- Heinz LX, Baumann CL, Köberlin MS, et al. The Lipid-Modifying Enzyme SMPDL3B Negatively Regulates Innate Immunity. Cell Rep 2015;11:1919-28. [Crossref] [PubMed]
- Ahmad A, Mitrofanova A, Bielawski J, et al. Sphingomyelinase-like phosphodiesterase 3b mediates radiation-induced damage of renal podocytes. FASEB J 2017;31:771-80. [Crossref] [PubMed]
- Ferlay J, Steliarova-Foucher E, Lortet-Tieulent J, et al. Cancer incidence and mortality patterns in Europe: estimates for 40 countries in 2012. Eur J Cancer 2013;49:1374-403. [Crossref] [PubMed]
- Grisham RN, Manning-Geist BL, Chui MH. The highs and lows of serous ovarian cancer. Cancer 2023;129:2613-20. [Crossref] [PubMed]
- Abou Daher A, El Jalkh T, Eid AA, et al. Translational Aspects of Sphingolipid Metabolism in Renal Disorders. Int J Mol Sci 2017;18:2528. [Crossref] [PubMed]
- Waldbillig F, Nitschke K, Abdelhadi A, et al. Phosphodiesterase SMPDL3B Gene Expression as Independent Outcome Prediction Marker in Localized Prostate Cancer. Int J Mol Sci 2020;21:4373. [Crossref] [PubMed]
- Qu H, Zhu Y. SMPDL3B Predicts Poor Prognosis and Contributes to Development of Acute Myeloid Leukemia. Front Mol Biosci 2021;8:695601. [Crossref] [PubMed]
- Masuishi Y, Nomura A, Okayama A, et al. Mass spectrometric identification of glycosylphosphatidylinositol-anchored peptides. J Proteome Res 2013;12:4617-26. [Crossref] [PubMed]
- Mitrofanova A, Mallela SK, Ducasa GM, et al. SMPDL3b modulates insulin receptor signaling in diabetic kidney disease. Nat Commun 2019;10:2692. [Crossref] [PubMed]
- Abou Daher A, Francis M, Azzam P, et al. Modulation of radiation-induced damage of human glomerular endothelial cells by SMPDL3B. FASEB J 2020;34:7915-26. [Crossref] [PubMed]
- Gorelik A, Heinz LX, Illes K, et al. Crystal Structure of the Acid Sphingomyelinase-like Phosphodiesterase SMPDL3B Provides Insights into Determinants of Substrate Specificity. J Biol Chem 2016;291:24054-64. [Crossref] [PubMed]
- Fornoni A, Merscher S, Kopp JB. Lipid biology of the podocyte--new perspectives offer new opportunities. Nat Rev Nephrol 2014;10:379-88. [Crossref] [PubMed]
- Xu R, Garcia-Barros M, Wen S, et al. Tumor suppressor p53 links ceramide metabolism to DNA damage response through alkaline ceramidase 2. Cell Death Differ 2018;25:841-56. [PubMed]
- Wang Y, Zhang C, Jin Y, et al. Alkaline ceramidase 2 is a novel direct target of p53 and induces autophagy and apoptosis through ROS generation. Sci Rep 2017;7:44573. [Crossref] [PubMed]
- Xu R, Jin J, Hu W, et al. Golgi alkaline ceramidase regulates cell proliferation and survival by controlling levels of sphingosine and S1P. FASEB J 2006;20:1813-25. [Crossref] [PubMed]
- Parveen F, Bender D, Law SH, et al. Role of Ceramidases in Sphingolipid Metabolism and Human Diseases. Cells 2019;8:1573. [Crossref] [PubMed]
- Coant N, Sakamoto W, Mao C, et al. Ceramidases, roles in sphingolipid metabolism and in health and disease. Adv Biol Regul 2017;63:122-31. [Crossref] [PubMed]
- Hu W, Xu R, Sun W, et al. Alkaline ceramidase 3 (ACER3) hydrolyzes unsaturated long-chain ceramides, and its down-regulation inhibits both cell proliferation and apoptosis. J Biol Chem 2010;285:7964-76. [Crossref] [PubMed]
- Liu J, Cheng C, Qi T, et al. ACER2 forms a cold tumor microenvironment and predicts the molecular subtype in bladder cancer: Results from real-world cohorts. Front Genet 2023;14:1148437. [Crossref] [PubMed]

